2017-2018学年内蒙古太仆寺旗宝昌一中高二上学期期中考试化学试题 解析版
展开
宝昌第一中学2017-2018年度第一学期期中考试
高二年级化学试卷
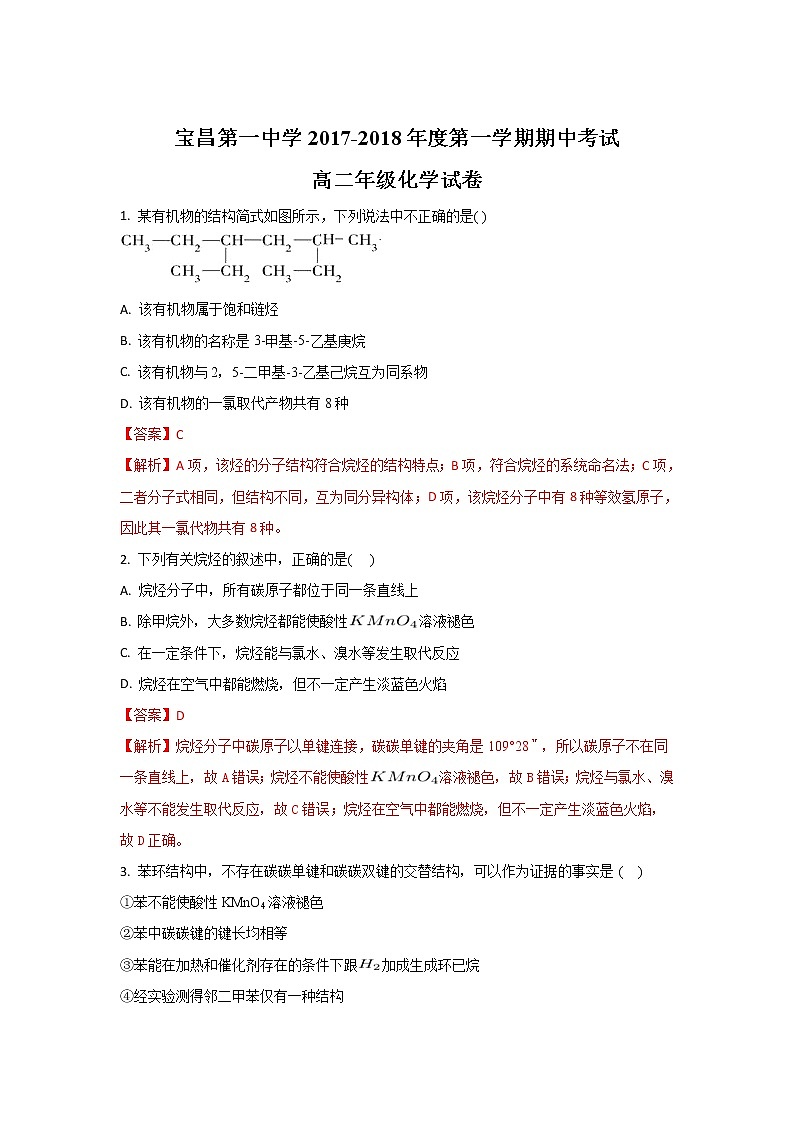
1. 某有机物的结构简式如图所示,下列说法中不正确的是( )
A. 该有机物属于饱和链烃
B. 该有机物的名称是3-甲基-5-乙基庚烷
C. 该有机物与2,5-二甲基-3-乙基己烷互为同系物
D. 该有机物的一氯取代产物共有8种
【答案】C
【解析】A项,该烃的分子结构符合烷烃的结构特点;B项,符合烷烃的系统命名法;C项,二者分子式相同,但结构不同,互为同分异构体;D项,该烷烃分子中有8种等效氢原子,因此其一氯代物共有8种。
2. 下列有关烷烃的叙述中,正确的是( )
A. 烷烃分子中,所有碳原子都位于同一条直线上
B. 除甲烷外,大多数烷烃都能使酸性溶液褪色
C. 在一定条件下,烷烃能与氯水、溴水等发生取代反应
D. 烷烃在空气中都能燃烧,但不一定产生淡蓝色火焰
【答案】D
【解析】烷烃分子中碳原子以单键连接,碳碳单键的夹角是109°28",所以碳原子不在同一条直线上,故A错误;烷烃不能使酸性溶液褪色,故B错误;烷烃与氯水、溴水等不能发生取代反应,故C错误;烷烃在空气中都能燃烧,但不一定产生淡蓝色火焰,故D正确。
3. 苯环结构中,不存在碳碳单键和碳碳双键的交替结构,可以作为证据的事实是 ( )
①苯不能使酸性KMnO4溶液褪色
②苯中碳碳键的键长均相等
③苯能在加热和催化剂存在的条件下跟加成生成环已烷
④经实验测得邻二甲苯仅有一种结构
⑤苯在FeBr3存在的条件下同液溴可发生取代反应,但不因化学变化而使溴水褪色
A. ②③④⑤ B. ①③④⑤ C. ①②④⑤ D. ①②③④
【答案】C
【解析】①碳碳双键可使KMnO4(H+)溶液褪色,故①符合要求;②单双键键长不同,故②符合要求;③不饱和结构都能在一定条件下跟H2加成,故③不符合要求;④若苯环结构中存在单双键交替结构,则邻二甲苯有两种结构,故④符合要求;⑤碳碳双键因与溴发生加成反应而使溴水褪色,故⑤符合题意。故选C。
4. 某有机物样品的质荷比如图,则该有机物可能是( )
A. CH3OH B. C2H8 C. C2H4 D. CH4
【答案】D
【解析】试题分析:图中质荷比值最大的是16,即物质的相对分子质量为16。故选D。
考点:质荷比 图像分析
点评:本题考查的是质荷比和图像分析的相关知识,题目难度不大,熟悉质荷比的含义是解题的关键。
5. 有8种物质:①乙烷;②乙烯;③乙炔;④苯;⑤甲苯;⑥溴乙烷;⑦聚丙烯;⑧环己烯。其中既不能使酸性KMnO4溶液褪色,也不能因与溴水反应而使溴水褪色的是( )
A. ①②③⑤ B. ④⑥⑦⑧ C. ①④⑥⑦ D. ②③⑤⑧
【答案】C
【解析】试题分析:①乙烷属于烷烃,既不能使酸性KMnO4溶液褪色,也不能与溴的CCl4溶液反应使之褪色,①符合;
②乙烯中含有C=C双键,既能使酸性KMnO4溶液褪色,也能与溴的CCl4溶液反应使之褪色,②不符合;
③乙炔含有C≡C三键,既能使酸性KMnO4溶液褪色,也能与溴的CCl4溶液反应使之褪色色,③不符合;
④苯既不能使酸性KMnO4溶液褪色,也不能与溴的CCl4溶液反应使之褪色,④符合;
⑤甲苯能使酸性KMnO4溶液褪色,不能与溴的CCl4溶液反应使之褪色,⑤不符合;
⑥溴乙烷既不能使酸性KMnO4溶液褪色,也不能与溴的CCl4溶液反应使之褪色,⑥符合;
⑦聚丙烯不含C=C水解,既不能使酸性KMnO4溶液褪色,也不能与溴的CCl4溶液反应使之褪色,⑦符合;
⑧环己烯含有C=C双键,既能使酸性KMnO4溶液褪色,也能与溴的CCl4溶液反应使之褪色,⑧不符合;
答案选C。
【考点定位】考查常见有机物的化学性质。
1、能使KMnO4褪色的有机物:烯烃、炔烃、苯的同系物,醇、酚、醛、葡萄糖、麦芽糖、油脂。
2、能使Br2水褪色的有机物:烯烃、炔烃、酚、羧酸、氨基酸、葡萄糖。
6. 某烃的分子式为C8H10,它不能使溴水因反应而褪色,但能使酸性KMnO4溶液褪色,该有机物苯环上的一氯代物只有两种,则该烃是( )
A. B. C. D.
【答案】A
【解析】某烃的分子式为C8H10,它不能使溴水褪色,能使酸性高锰酸钾溶液褪色,含有苯环,结合C、H原子数目关系可知,属于苯的同系物,该有机物苯环上的一氯代物只有2种,苯环上有2种H原子。邻二甲苯苯环上有2种H原子,乙苯苯环上有3种H原子,对二甲苯苯环上有1种H原子,间二甲苯苯环上有3种H原子,故为邻二甲苯,答案选A。
7. 下列物质能发生消去反应,且生成物不只一种的是( )
A. B.
C. D.
【答案】B
【解析】在氢氧化钠的醇溶液中加热发生消去反应生成CH2=CHCH3,故A错误;在氢氧化钠的醇溶液中加热发生消去反应生成CH3CH=C(CH3)2、CH2=C(CH3)CH2CH3,故B正确;
C. 在氢氧化钠的醇溶液中加热发生消去反应生成苯乙烯,故C错误;不能发生消去反应,故D错误。
点睛:卤代烃在氢氧化钠的醇溶液中加热发生消去反应生成烯烃,卤代烃分子中没有 不能反应消去反应;卤代烃在氢氧化钠的水溶液中反应水解反应生成醇。
8. 苹果酸的结构简式如图所示,下列说法正确的是( )
A. 苹果酸中能发生酯化反应的官能团有2种
B. 1mol苹果酸可与3molNaOH 发生中和反应
C. 1mol苹果酸与足量金属Na反应生成1molH2
D. 与苹果酸互为同分异构体
【答案】A
【解析】试题分析:A.该分子中含有羧基和醇羟基,所以能发生酯化反应的官能团有羧基和醇羟基,所以苹果酸中能发生酯化反应的官能团有2种,正确;B.1mol苹果酸中含有2mol羧基,所以1mol苹果酸可与2molNaOH发生中和反应,错误;C.能和Na反应是有羧基和醇羟基,1mol苹果酸与足量金属Na反应生成1.5molH2,错误;D.与苹果酸是同一种物质,错误。
考点:考查有机物的结构和性质的知识。
9. 下列物质中既能与盐酸反应,又能与NaOH溶液反应的是( )
①NaHCO3 ②(NH4)2S ③Al(OH)3 ④NH4Cl ⑤H2N-CH2-COOH ⑥CH3COOH
A. ①②③ B. ①②④⑤ C. ⑤⑥ D. ①②③⑤
【答案】D
【解析】试题分析:①NaHCO3是酸式盐,能和NaOH反应,盐酸的酸性强于弱酸,能和盐酸反应,故符合题意;②(NH4)2S,能和盐酸反应生成硫化氢,和强氧化钠反应生成氨气,故符合题意;③是两性氢氧化物,既能跟酸反应又能跟碱反应,故符合题意;④只能跟碱反应生成氨气,故不符合题意;⑤-COOH显酸性,-NH2显碱性,符合题意;⑥只能和碱反应,生成盐,故不符合题意。
考点:考查元素及其化合物的性质。
10. 下列有机化合物中均含有酸性杂质,除去这些杂质的方法中正确的是( )
A. 苯中含苯酚杂质:加入溴水,过滤
B. 乙醇中含乙酸杂质:加入碳酸钠溶液洗涤,分液
C. 乙醛中含乙酸杂质:加入氢氧化钠溶液洗涤,分液
D. 乙酸丁酯中含乙酸杂质:加入碳酸钠溶液洗涤,分液
【答案】D
【解析】试题分析:A.溴易溶于苯,溴水与苯发生萃取,苯酚与溴水发生取代反应生成三溴苯酚,用溴水除杂,生成的三溴苯酚和过量的溴都能溶于苯,不能得到纯净的苯,并引入新的杂质,不能用溴水来除去苯中的苯酚,应向混合物中加入NaOH溶液后分液,故A错误;B.乙醇中含乙酸杂质:加入碳酸钠溶液,乙酸与碳酸钠反应生成乙酸钠和水和二氧化碳,但乙酸钠和乙醇互溶在水中,不分层,不能采用分液的方法,故B错误;C.乙醛中含乙酸杂质:加入氢氧化钠溶液,乙酸与氢氧化钠反应生成乙酸钠和水,但乙酸钠和乙醛互溶在水中,不分层,不能采用分液的方法,故C错误;D.乙酸丁酯不溶于饱和碳酸钠,乙酸的酸性比碳酸强,能与碳酸钠反应生成二氧化碳而被吸收,然后分液可得到纯净的乙酸丁酯,故D正确;故选D。
考点:考查了物质的分离、提纯的相关知识。
11. 分子式为C5H10O2并能与饱和NaHCO3溶液反应放出气体的有机物有(不含立体异构)( )
A. 3种 B. 4种 C. 5种 D. 6种
【答案】B
【解析】试题分析:能与Na2CO3反应放出气体,气体为二氧化碳,则化学式为C5H10O2的物质为羧酸,分子中含有官能团-COOH,该有机物可以书写为:C4H9COOH,丁烷分子中含有的位置不同的氢原子数目,即为该羧酸的同分异构体数目;丁烷存在的同分异构体为:①CH3CH2CH2CH3和②CH(CH3)3,其中①CH3CH2CH2CH3中存在2种位置不同的H原子;②CH(CH3)3中也存在2种CH(CH3)3,所以满足条件的该有机物同分异构体总共有:2+2=4种,故选B。
考点:考查了同分异构体的相关知识。
12. 为了鉴别某纺织品的成分是蚕丝还是人造丝,通常选用的方法是( )
A. 滴加浓硝酸 B. 滴加浓硫酸 C. 滴加酒精 D. 点火灼烧
【答案】D
【解析】试题分析:蚕丝的主要成分是蛋白质,灼烧能产生烧焦羽毛的气味。人造丝的主要成分是纤维素,则鉴别某纺织品的成分是蚕丝还是人造丝,通常选用的方法是点火灼烧,浓硝酸只能使部分蛋白质发生显色反应,不能鉴别,答案选D。
考点:考查有机物鉴别
13. 下列关于糖类、油脂、蛋白质的说法正确的是( )
A. 糖类一定能发生水解反应
B. 油脂可用于制造肥皂等
C. 糖类、油脂、蛋白质的组成元素均为C、H、O
D. 蛋白质遇饱和硫酸钠溶液会凝聚,失去生理功能
【答案】B
【解析】A、糖类中的单糖不水解,二糖、多糖均可水解,故A错误;B、油脂在碱性条件下水解,生成高级脂肪酸盐(肥皂)和丙三醇(甘油),故B正确;C、糖类、油脂的组成元素均为C、H、O,蛋白质除了含有C、H、O外,还含有N、S、P等元素,故C错误;D、蛋白质遇饱和硫酸钠溶液会凝聚,再加水,蛋白质可以继续溶解,不会破坏蛋白质的生理功能,故D错误;故选B。
14. 迷迭香酸是从蜂花属植物中提取得到的酸性物质, 其结构如下所示。下列叙述正确的是( )
A. 迷迭香酸属于芳香烃
B. 1mol迷迭香酸最多能和9mol氢气发生加成反应
C. 迷迭香酸可以发生水解反应、取代反应和酯化反应
D. 1mol迷迭香酸最多能和含5molNaOH的水溶液完全反应
【答案】C
点睛:考查有机物的结构与性质,熟悉酚、烯烃、羧酸、酯的性质是解答的关键,由有机物的结构可知,含酚-OH、-COOH、-COOC-、C=C,结合酚、烯烃、酯、羧酸的性质来解答。
15. 有关蛋白质的叙述正确的是( )
A. 蛋白质溶液中,加入浓的硫酸铵溶液有沉淀析出,加水后沉淀不溶解
B. 蛋白质属于天然高分子化合物
C. 蛋白质的分子能透过半透膜
D. 蛋白质与浓盐酸作用时呈黄色
【答案】B
【解析】蛋白质溶液中,加入浓的硫酸铵溶液发生盐析,加水后沉淀溶解,故A错误;蛋白质属于天然高分子化合物,故B正确;蛋白质是高分子化合物,不能透过半透膜,故C错误;蛋白质与浓硝酸作用时呈黄色,故D错误。
16. 下列实验操作和结论错误的是( )
A. 用新制Cu(OH)2悬浊液可鉴别麦芽糖和蔗糖
B. 用银镜反应可证明蔗糖是否转化为葡萄糖,但不能证明是否完全转化
C. 浓硫酸可使蔗糖脱水变黑,证明蔗糖含C、H、O三种元素
D. 蔗搪溶液中滴加几滴稀H2SO4,水溶液加热几分钟,加入银氨溶液,不能发生银镜反应,证明蔗糖不水解
【答案】D
【解析】麦芽糖含有醛基能使新制Cu(OH)2悬浊液产生砖红色沉淀、蔗糖不含醛基不能使新制Cu(OH)2悬浊液产生沉淀,故A结论正确;只要有蔗糖水解为葡萄糖,就能发生银镜反应,故B结论正确;蔗糖脱水变黑炭化,证明蔗糖含C、H、O三种元素,故C结论正确;验证蔗糖是否水解,先在蔗搪溶液中滴加几滴稀H2SO4,水溶液加热几分钟,加入过量的氢氧化钠中和硫酸,再加入银氨溶液,若生成银镜,则发生水解,故D结论不正确,选D。
17. 可用下图所示装置制取少量乙酸乙酯(酒精灯等均已略去)。请填空:
(1)试管中需要加入浓硫酸、冰醋酸和乙醇各2mL ,正确的加入顺序及操作是_________________________________________。
(2)为防止中的液体在实验时发生暴沸,在加热前应采取的措施是_______。
(3)实验中加热试管的目的是______________________________________;
(4)试管b中有饱和Na2CO3溶液,其作用是________________________。
(5)反应结束后,振荡试管b,静置。观察到的现象是___________________.
【答案】 (1). 先加入乙醇,然后边摇动试管边慢慢加入浓硫酸,最后再加入冰醋酸 (2). 在试管中加入几片沸石(或碎瓷片) (3). 加快反应速率; 及时将产物乙酸乙酯蒸出,以利于平衡向生成乙酸乙酯的方向移动 (4). 降低乙酸乙酯的溶解度,有利于分层;吸收随乙酸乙酯蒸出的少量乙酸和乙醇 (5). b中的液体分层,上层是透明的油状液体
【解析】试题分析:(1)根据浓硫酸稀释分析。(2)试管中加入沸石(或碎瓷片)可以防止发生暴沸。(3)加热试管可提高反应速率,同时可将乙酸乙酯及时蒸出,有利于提高乙酸乙酯的产率。(4)乙酸乙酯在饱和Na2CO3溶液中溶解度很小,随乙酸乙酯蒸出的乙酸和乙醇在其中的溶解度很大,因此便于分离出乙酸乙酯。(5) 乙酸乙酯的密度小于水,乙酸乙酯难溶于水。
解析:根据以上分析,(1)浓H2SO4溶解时放出大量的热,因此应先加入乙醇然后边摇动试管边慢慢加入浓H2SO4,最后再加入冰醋酸。
(2)为防止试管中的液体在实验时发生暴沸,在加热前应采取的措施是在试管中加入几片沸石(或碎瓷片)。
(3)加热试管可提高反应速率,同时可将乙酸乙酯及时蒸出,有利于提高乙酸乙酯的产率,所以实验中加热试管;
(4)乙酸乙酯在饱和Na2CO3溶液中溶解度很小,随乙酸乙酯蒸出的乙酸和乙醇在其中的溶解度很大,因此便于分离出乙酸乙酯,所以在b试管中盛有饱和碳酸钠溶液。
(5)乙酸乙酯的密度小于水,乙酸乙酯难溶于水,振荡试管b,静置,观察到的现象是b中的液体分层,上层是透明的油状液体。
18. 苹果酸是一种常见的有机酸,其结构简式为。
(1)苹果酸分子中所含官能团的名称是_______________。
(2)苹果酸不可能发生的反应有________(填序号)。
①加成反应 ②酯化反应 ③加聚反应 ④氧化反应 ⑤消去反应 ⑥取代反应
(3)物质A 可与乙二醇反应生成八元环酯,请写出此过程的化学方程式是______________________________________________。
(4)写出苹果酸在浓硫酸加热下与乙酸反应的化学方程式_______________________,反应类型为_________________
【答案】 (1). 羟基、 羧基 (2). ①③ (3). (4). +CH3COOH CH3COO-CH(COOH)-CH2COOH + H2O (5). 酯化反应(取代反应)
【解析】试题分析:(1)根据苹果酸的结构简式,分子中含有-OH和-COOH;
(2)根据苹果酸分子中含有-OH和-COOH官能团分析;
(3)中的两个羧基与乙二醇中的两个羟基发生酯化反应,生成八元环酯;(4)苹果酸中的羟基在浓硫酸加热条件下与乙酸中的羧基发生酯化反应;
解析:(1)苹果酸的结构简式,分子中含有-OH和-COOH,名称是羟基、羧基;
(2)①苹果酸分子中没有碳碳双键,不能发生加成反应; ②苹果酸分子中含有羧基、羟基,能发生酯化反应; ③苹果酸分子中没有碳碳双键,不能发生加聚反应; ④苹果酸分子中含有羟基,能发生氧化反应; ⑤苹果酸分子中含有羟基,能发生消去反应; ⑥苹果酸分子中含有羟基、羧基,能发生取代反应;选①③;
(3)中的两个羧基与乙二醇中的两个羟基发生酯化反应,生成八元环酯,反应方程式是;(4)苹果酸中的羟基在浓硫酸加热下与乙酸中的羧基发生酯化反应,反应方程式是+CH3COOH CH3COO-CH(COOH)-CH2COOH + H2O;
19. 下面是九种有机化合物的转化关系:
请回答下列问题:
(1)上述框图中,①是______反应,④是______反应(填反应类型)。
(2)化合物E是重要的工业原料,写出由D生成E的化学方程式:___________________________。
(3)C2的结构简式为________;G的结构简式为______________。
(4)请写出E与H2在催化剂加热条件下发生1,4加成的化学方程
式______________________________________________
【答案】 (1). 取代 (2). 加聚 (3). (4). (5). (6). CH2=C(CH3)-C(CH3)=CH2+H2→CH2-C(CH3)=C(CH3)-CH2
【解析】试题分析:烷烃A与氯气发生取代反应生成卤代烃B,B发生消去反应生成C1、C2,C2与溴发生加成反应生成二溴代物D,D再发生消去反应生成E,E与溴可以发生1,2-加成或1,4-加成,故C2的结构简式为 ,C1为,则D的结构简式为,E为,G为,据此进行解答.
解析:根据以上分析, (1)上述反应中,反应①中A中H原子被Cl原子取代生成B,属于取代反应;④一定条件下生成高聚物,属于加聚反应;(2)由D生成E的化学方程式为;
(3)C2的结构简式为;G的结构简式为 ;(5(4)与H2在催化剂加热条件下发生1,4加成的化学方程式是
。
点睛:烷烃在光照条件下与卤素单质可以发生取代反应生成卤代烃,卤代烃在氢氧化钠的醇溶液中发生消去反应生成烯烃,烯烃与卤素的水溶液发生加成反应生成卤代烃。
20. 某有机物X的分子式为C4H8O2 ,X在酸性条件下与水反应,生成两种有机物Y和Z,Y在铜催化下被氧化为W,W能发生银镜反应.
(1)X中所含的官能团是_____________________________(填名称)。
(2)写出符合题意的X的结构简式_________________________________________。
(3)若Y和Z含有相同的碳原子数,写出下列反应的化学方程式:Y与浓硫酸的混合物共热发生消去反应____________________________________。W与新制Cu(OH)2反应的化学方程式为_______________________________________________________________。
(4)X的某种同分异构体中能使石蕊溶液变红色的有__________________________种。
【答案】 (1). 酯基 (2). (3). (4). (5). 2
【解析】试题分析:若X在酸性条件下与水反应,生成两种有机物Y和Z,Y在铜催化剂下被氧化为W,W能发生银镜反应,则W中含-CHO,Y中含有羟基,可能为甲醇、乙醇或丙醇;若Y与Z含有相同的碳原子数,则Y为乙醇、Z为乙酸,W为乙醛,以此进行解答。
解析:(1)X在酸性条件下能水解成两种有机物,结合分子式C4H8O2知X属于酯类,含有官能团酯基;
(2)生成的醇Y能氧化为醛,则Y的结构中含有-CH2OH原子团,所以可能的X有:CH3CH2COOCH3、CH3COOCH2CH3、HCOOCH2CH2CH3三种;
(3)若Y和Z含有相同的碳原子数,则Y为CH3CH2OH,Z为CH3COOH,W为CH3CHO,Y与浓硫酸的混合物共热发生消去反应的方程式为: ;
CH3CHO与新制Cu(OH)2反应的方程式为:;
(4)X的同分异构体能使石蕊变红色,则X应为羧酸,可能的结构简式为:CH3CH2CH2COOH、CH3CH(CH3)COOH,共有2种。
21. 可降解塑料PCL的结构可表示为: .其合成路线如下:
已知:
①
②
回答下列问题:
(1)D的结构简式是_______________。
(2)M的分子结构中无支链。M生成D的反应类型是_________________。
(3)E是D的同分异构体,具有相同的官能团。E的结构简式是________。
(4)下列说法正确的是_____________。
a.K没有顺反异构
b.M在一定条件下可发生聚合反应
c.PCL的结构中含有酯基
(5)H与足量氢氧化钠溶液反应的化学方程式是_____________________。
【答案】 (1). (2). 酯化反应(取代反应) (3). (4). bc (5).
【解析】试题分析:苯酚与氢气发生加成反应生成B,B是环己醇;环己醇催化氧化为;根据提示,与过氧乙酸反应生成生成D,D是;根据题意,E是D的同分异构体,E是六元环,且含有相同的官能团,E是;E水解生成F,F是CH3CH(OH)CH2CH2CH2COOH,F经过消去反应生成G,G是CH3CH=CHCH2CH2COOH,根据提示G可生成H,H的结构简式是CH2BrCH=CHCH2CH2COOH,H中的溴原子水解为K,K是CH2(OH)CH=CHCH2CH2COOH;K与氢气加成生成M,M是CH2(OH)CH2CH2CH2CH2COOH;最后通过酯化反应生成D。
解析:根据以上分析,(1)D的结构简式是。
(2)CH2(OH)CH2CH2CH2CH2COOH分子内的羟基、羧基发生酯化反应生成,反应类型是酯化反应。
(3)E是D的同分异构体,具有相同的官能团。E的结构简式是。
(4)a. CH2(OH)CH=CHCH2CH2COOH,有、两种结构,故a错误;
b. CH2(OH)CH=CHCH2CH2COOH含有碳碳双键,既有羟基又有羧基,所以在一定条件下可发生聚合反应,故b正确;
c. PCL的结构为:,是由羟基、羧基发生酯化反应生成的高聚物,结构中含有酯基,故c正确。
(5)CH2BrCH=CHCH2CH2COOH与足量氢氧化钠溶液反应的化学方程式是。

