2018-2019学年新疆生产建设兵团第二中学高二上学期期中检测化学试题 Word版
展开
2018-2019学年新疆生产建设兵团第二中学高二上学期期中检测化学试题命题人:黎芳 审题人:高二化学组 校对人:高二化学组本试卷分第Ⅰ卷(选择题)和第Ⅱ卷(非选择题)两部分,满分100分,考试时间100分钟。可能用到的相对原子质量: H 1 C 12 N 14 O 16 Na 23 Al 27 S 32 Cl 35.5 Fe 56 Cu 64第Ⅰ卷(选择题 共46分)一、选择题(每小题2分,共46分。从每小题所给出的四个选项中,选出最佳选项,并在答题纸上将该选项涂黑)下列有关乙烯的说法,其中错误的是 A. 乙烯分子的双键中有一键较易断裂
B. 乙烯分子里所有原子都在同一个平面上,且碳氢键之间的键角约为
C. 乙烯的化学性质比乙烷活泼
D. 乙烯和环丙烷的分子组成符合通式,因此它们属于同系物下列说法正确的是 A. 溶于水,其水溶液能导电,说明是电解质
B. 向纯水中加入盐酸或氢氧化钠都能使水的电离平衡逆向移动,水的离子积减小
C. 铅蓄电池在放电过程中,负极质量增加,正极质量减少
D. 常温下,反应的下列有关金属腐蚀与防护的说法正确的是 A. 铜铁接触处,在潮湿的空气中直接发生反应:,继而形成铁锈
B. 轮船的船壳水线以下常装有一些锌块,这是利用了牺牲阳极的阴极保护法
C. 金属腐蚀的实质是金属失去电子被还原的过程
D. 在酸性环境下,钢铁只能发生析氢腐蚀室温条件下,若溶液中由水电离产生的,满足此条件的溶液中一定可以大量共存的离子组是 A. 、、、 B. 、、、
C. 、、、 D. 、、、下列由乙烯推测丙烯的结构或性质中,正确的是 A. 分子中所有原子都在同一平面上 B. 不能发生氧化反应
C. 与 HCl 加成只生成一种产物 D. 能发生加聚反应将 18g 甲烷与乙烯的混合气通入盛有足量溴水的洗气瓶,反应后溴水增重 14g,则混合气体中甲烷和乙烯的体积比是 A. 2:1 B. 1:2 C. 3:2 D. 2:3相同的氢氧化钠溶液和氨水,分别用蒸馏水稀释至原体积的m倍和n倍,若稀释后两溶液的仍相同,则m和n的关系是 A. B. C. D. 不能确定 根据图,下列判断正确的是 A. 电子从Zn极流出,流入Fe极,经盐桥回到Zn极
B. 烧杯b中发生的电极反应为
C. 烧杯a中发生反应,溶液pH降低
D. 向烧杯a中加入少量KSCN溶液,则溶液会变成红色 醋酸的下列性质中,可以证明它是弱电解质的是
白醋中滴入石蕊试液呈红色
室温时,醋酸溶液的pH约为3
醋酸恰好与10mL NaOH溶液完全反应
醋酸溶液的导电性比强酸溶液的弱
常温下,将的醋酸溶液稀释1000倍,测得.A. B. C. D. 已知:弱电解质电离平衡常数(25℃)碳酸 次氯酸氢氧化铝氢氰酸运用电离平衡常数判断不可以发生的反应是
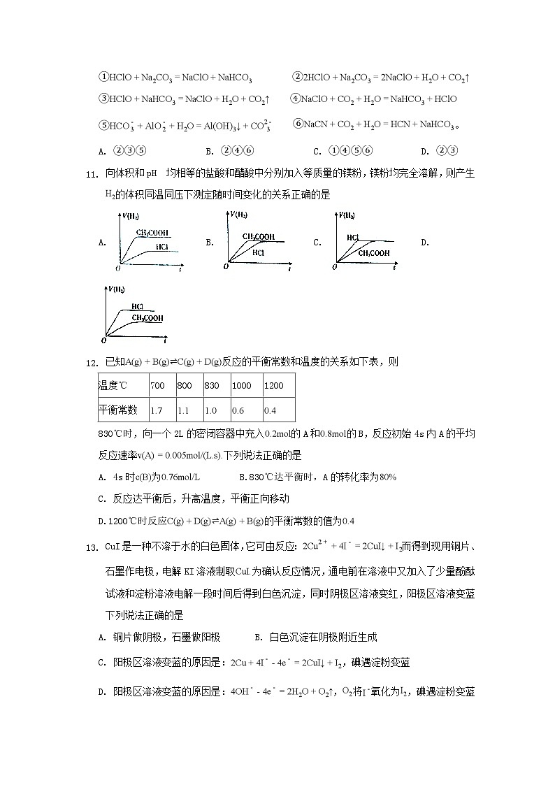
。A. B. C. D. 向体积和pH 均相等的盐酸和醋酸中分别加入等质量的镁粉,镁粉均完全溶解,则产生的体积同温同压下测定随时间变化的关系正确的是 A. B. C. D. 已知反应的平衡常数和温度的关系如下表,则 温度℃70080083010001200平衡常数830℃时,向一个2L的密闭容器中充入的A和的B,反应初始4s内A的平均反应速率下列说法正确的是 A. 4s时为 B.830℃达平衡时,A的转化率为
C. 反应达平衡后,升高温度,平衡正向移动D.1200℃时反应的平衡常数的值为CuI是一种不溶于水的白色固体,它可由反应:而得到现用铜片、石墨作电极,电解KI溶液制取为确认反应情况,通电前在溶液中又加入了少量酚酞试液和淀粉溶液电解一段时间后得到白色沉淀,同时阴极区溶液变红,阳极区溶液变蓝下列说法正确的是 A. 铜片做阴极,石墨做阳极 B. 白色沉淀在阴极附近生成
C. 阳极区溶液变蓝的原因是:,碘遇淀粉变蓝
D. 阳极区溶液变蓝的原因是:,将氧化为,碘遇淀粉变蓝某电化学装置如图所示,下列说法正确的是 ( ) A. 甲池中消耗标准状况下,此时丙池中理论上最多产生固体
B. 乙池Ag电极增重,溶液中将转移电子
C. 反应一段时间后,向乙池中加入一定量固体,能使溶液恢复到原浓度
D. 甲池通入的电极反应为某学生用已知物质的量浓度的盐酸来测定未知物质的量浓度的NaOH溶液时,选择酚酞作指示剂下列操作中可能使所测NaOH溶液的浓度数值偏低的是 A. 酸式滴定管未用盐酸润洗就直接注入标准盐酸
B. 滴定前盛放NaOH溶液的锥形瓶用蒸馏水洗净后没有干燥
C. 酸式滴定管在滴定前有气泡,滴定后气泡消失
D. 读取盐酸体积时,开始仰视读数,滴定结束时俯视读数用如图所示装置,可由乙二醛制备乙二酸,反应原理为下列说法正确的是 A. 该装置利用上述反应将化学能转化为电能 B. 电极的反应式为
C. 盐酸除增强溶液导电性的作用,还提供参与电极反应
D. 理论上每得到乙二酸,将有从右室迁移到左室关于下列事实的解释,其原理表示不正确的是 A. 常温下,测得氨水的pH为11:
B. 将通入水中,所得水溶液呈酸性:
C. 用、进行氢氧燃料电池实验,产生电流:
D. 恒温恒容时,平衡体系中,通人,平衡正向移动:通入后,体系中的值小于平衡常数K 如图所示,甲池的总反应式为:,下列关于该电池工作时的说法正确的是
A. 该装置工作时,Ag电极上有气体生成 B. 甲池中负极反应为
C. 甲池和乙池中的溶液的pH均减小
D. 当甲池中消耗 时,乙池中理论上最多产生固体室温条件下,现有四种溶液:的溶液;的HCl溶液;的氨水;的NaOH溶液下列有关说法正确的是 A. 由水电离出的:
B. 将、溶液混合后,,消耗溶液的体积:
C. 等体积的、、溶液分别与足量铝粉反应,生成的的物质的量最大
D. 向溶液中加入100mL水后,溶液的pH:下列图示与对应的叙述相符的是( )
A. 图I表示某吸热反应分别在有、无催化剂的情况下反应过程中的能量变化
B. 图Ⅱ表示常温下,溶液滴定溶液所得到的滴定曲线
C. 图Ⅲ表示一定质量的冰醋酸加水稀释过程中,溶液的导电能力变化曲线,图中a、b、c三点醋酸的电离程度:
D. 图Ⅳ表示反应,在其他条件不变的情况下改变起始物CO的物质的量,平衡时的体积分数变化情况,由图可知的转化率据报道,以硼氢化合物元素的化合价为和作原料的燃料电池可用作空军通信卫星电源,负极材料采用,正极材料采用,其工作原理如图所示下列说法正确的是 A. 每消耗1 mol ,转移的电子为1 mol
B. 电极b采用,既作电极材料又有催化作用
C. 该电池的正极反应为
D. 电池放电时从b极区移向a极区 某原电池装置如图所示,电池总反应为。下列说法正确的是
A. 正极反应为
B. 放电时,交换膜右侧溶液中有大量白色沉淀生成
C. 若用NaCl溶液代替盐酸,则电池总反应随之改变
D. 当电路中转移时,交换膜左侧溶液中约减少离子液流电池是一种新型可充电的高性能蓄电池,其工作原理如图。两边电解液存储罐盛放的电解液分别是含有、的混合液和、酸性混合液,且两极电解液分开,各自循环。下列说法 不正确的是
A. 充电时阴极的电极反应是
B. 放电时,作氧化剂,在正极被还原,作还原剂,在负极被氧化
C. 若离子交换膜为质子交换膜,充电时当有发生转移时,最终左罐电解液的的物质的量增加了1 mol
D. 若离子交换膜为阴离子交换膜,放电时阴离子由左罐移向右罐第II卷(非选择题 共54分)二、非选择题(本题包括4个大题,共54分。将正确的答案填写在答题纸上)24.(9分)Ⅰ汽车尾气里含有的NO气体是由于内燃机燃烧的高温引起氮气和氧气反应所致:
,已知该反应在℃,平衡常数请回答:
某温度下,向2L的密闭容器中充入和各1mol,5分钟后的物质的量为,则的反应速率 _.
假定该反应是在恒容条件下进行,判断该反应达到平衡的标志______.
A.消耗1mol 同时生成1mol 混合气体密度不变
C.混合气体平均相对分子质量不变
将、的混合气体充入恒温恒容密闭容器中,如图变化趋势正确的是______填字母序号. 向恒温恒容的密闭容器中充入等物质的量的和,达到平衡状态后再向其中充入一定量NO,重新达到化学平衡状态与原平衡状态相比,此时平衡混合气中NO的体积分数______填“变大”、“变小”或“不变”该温度下,某时刻测得容器内、、NO的浓度分别为 、 和 ,此时反应______填“处于化学平衡状态”、“向正反应方向进行”或“向逆反应方向进行”,理由是______.25.(11分)已知水的离子积:时,100℃时试回答以下问题. 25℃时,某溶液中,取该溶液1mL加水稀释至10mL,则稀释后溶液中:________.在100℃时,测得某溶液,该溶液显________填“酸”、“碱”或“中”性.将100℃温度下的NaOH溶液a L与的溶液b L混合,若所得混合液,则a:_______.某温度时,有的稀硫酸和的NaOH溶液等体积混合后溶液呈中性,则该温度下水的离子积常数________。该温度下,将的稀溶液与的NaOH溶液混合后溶液体积变化忽略不计,溶液的____________。该温度下,1体积的稀硫酸和10体积的NaOH溶液混合后溶液呈中性,则稀硫酸的与NaOH溶液的的关系是________________26.(18分)Ⅰ甲醇水蒸气重整制氢系统简单,产物中含量高、CO含量低会损坏燃料电池的交换膜,是电动汽车氢氧燃料电池理想的氢源。反应如下: 反应主反应副 温度高于则会同时发生反应 计算反应III的______________。Ⅱ太阳能电池可用作电解的电源如图。若c、d均为惰性电极,电解质溶液为硫酸铜溶液,电解过程中,c极先无气体产生,后又生成气体,则c极为________极,在电解过程中,溶液的pH________填“增大”“减小”或“不变”,停止电解后,为使溶液恢复至原溶液应加入适量的____________________。若c、d均为铜电极,电解质溶液为氯化钠溶液,则电解时,溶液中氯离子的物质的量将________填“增大”“减小”或“不变”。若用石墨、铁作电极材料,可组装成一个简易污水处理装置。其原理是加入试剂调节污水的pH在。接通电源后,阴极产生的气体将污物带到水面形成浮渣而刮去,起到浮选净化作用;阳极产生的有色物质具有吸附性,吸附污物而沉积,起到凝聚净化作用。该装置中,阴极的电极反应为________;阳极区生成的有色物质是________。Ⅲ 现有以下三种乙醇燃料电池。 碱性乙醇燃料电池 酸性乙醇燃料电池 熔融盐乙醇燃料电池(5)碱性乙醇燃料电池中,电极a上发生的电极反应式为___________________________。 酸性乙醇燃料电池中,电极b上发生的电极反应式为______ _。 熔融盐乙醇燃料电池中若选择熔融碳酸钾为介质,电极b上发生的电极反应式为___ _。以此电源电解足量的硝酸银溶液,若阴极产物的质量为,电解后溶液体积为2L,溶液的pH约为_____某学生用溶液测定某未知浓度的盐酸溶液,其操作可分解为如下几步:
A.用蒸馏水洗净滴定管 B.用待测定的溶液润洗酸式滴定管C.用酸式滴定管取稀盐酸,注入锥形瓶中,加入酚酞
D.另取锥形瓶,再重复操作次 E.检查滴定管是否漏水F.取下碱式滴定管用标准NaOH溶液润洗后,将标准液注入碱式滴定管“0”刻度以上处,再把碱式滴定管固定好,调节液面至“0”刻度或“0”刻度以下
G.把锥形瓶放在滴定管下面,瓶下垫一张白纸,边滴边摇动锥形瓶直至滴定终点,记下滴定管液面所在刻度
完成以下填空:
滴定时正确操作的顺序是用序号字母填写:______________________________。
操作F中应该选择图中滴定管______填标号。
滴定时边滴边摇动锥形瓶,眼睛应注意观察______。
滴定结果如表所示:滴定次数待测液体积标准溶液的体积滴定前刻度滴定后刻度123计算该盐酸的物质的量浓度为______精确至。
下列操作会导致测定结果偏高的是______。
A.碱式滴定管在装液前未用标准NaOH溶液润洗B.滴定过程中,锥形瓶摇荡得太剧烈,锥形瓶内有液滴溅出
C.碱式滴定管尖嘴部分在滴定前没有气泡,滴定终点时发现气泡
D.达到滴定终点时,仰视读数
、氧化还原滴定实验与酸碱中和滴定类似用已知浓度的氧化剂溶液滴定未知浓度的还原剂溶液或反之。测血钙的含量时,进行如下实验:
可将2mL血液用蒸馏水稀释后,向其中加入足量草酸铵晶体,反应生成沉淀,将沉淀用稀硫酸处理得溶液。
将得到的溶液,再用酸性溶液滴定,氧化产物为,还原产物为。
终点时用去的溶液。
Ⅰ、写出用滴定的离子方程式______。
Ⅱ、盛装酸性 溶液的是______滴定管,此实验的指示剂为:______,判断滴定终点的现象:______。
Ⅲ、计算:血液中含钙离子的浓度为______。
新疆兵团二中2018-2019学年(第一学期)第二次月考高二化学答案【答案】1. D 2. D 3. B 4. B 5. D 6. B 7. C 8. B
9. D 10. D 11. B 12. B 13.C 14. A 15.D 16.C
17. C 18. C 19.A 20. C 21.B 22.D 23. B 24.
不变
向正反应方向进行;因为浓度商 25. 1000:1 碱 :11 负 26. 阴 减小 CuO和H2O 不变 1 27. E;A;B;C;G; 乙;锥形瓶内溶液颜色的变化;;AD;;当滴入最后一滴酸性溶液后溶液由无色变为浅紫色,且半分钟内不褪色;

