2019-2020学年河北省张家口市第一中学高二上学期期中考试化学试题 word版
展开
河北省张家口市第一中学2019-2020学年高二上学期期中考试(化学预科) 一、选择题:(共30小题,1-19每小题2分,20-31每小题3分,合计74分)有关苯的结构和性质,下列说法正确的是A. 的习惯命名是间二甲苯
B. 苯在空气中不易燃烧完全,燃烧时冒浓烟
C. 煤干馏得到的煤焦油可以分离出苯,苯是无色无味的液态烃
D. 向2mL苯中加入1mL酸性高锰酸钾溶液,震荡后静置,可观察到液体分层,上层呈紫红色下列五种烃:正丁烷、异丁烷、丙烷、辛烷、乙烷,按它们的沸点由高到低的顺序排列为
A. B. C. D. 下列有关乙烯和乙烷的说法中错误的是A. 乙烯是平面分子,乙烷分子中所有原子不可能在同一平面内
B. 溴的四氯化碳溶液和酸性溶液都可以鉴别乙烯和乙烷
C.溴的四氯化碳溶液和酸性溶液都可以除去乙烷中混有的乙烯
D. 乙烯的化学性质比乙烷的化学性质活泼下列说法正确的是
A. 图1为实验室制备硝基苯的装置
B. 图2中振荡后下层为无色
C. 用图3所示的实验装置制备乙酸乙酯
D. 图4装置可以达到验证溴乙烷发生消去反应生成烯烃的目的下列叙述中,错误的是 A. 苯与浓硝酸、浓硫酸共热并保持反应生成硝基苯
B. 苯不能使酸性高锰酸钾褪色,说明苯环中没有碳碳双键
C. 甲烷中混有的乙烯可以用溴水除去
D. 医院用酒精杀菌、消毒,是指质量分数下列有关乙烯的说法,其中错误的是A. 乙烯分子的双键中有一个键较易断裂
B. 乙烯分子里所有原子都在同一个平面上,且碳氢键之间的键角约为
C. 乙烯的化学性质比乙烷活泼
D. 乙烯和环丙烷的分子组成符合通式,因此它们属于同系物下列关于苯的叙述正确的是 A. 反应为取代反应,有机产物的密度比水小
B. 反应为取代反应,有机产物是一种烃
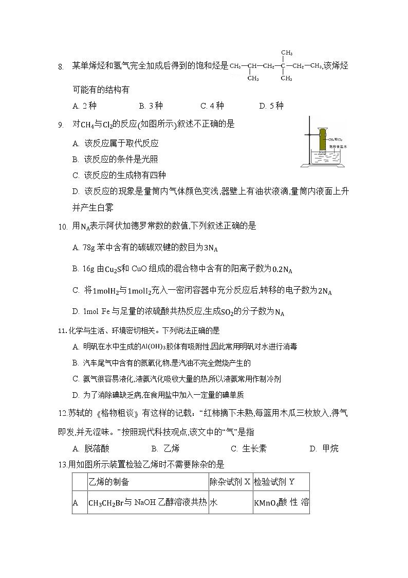
C. 反应中1mol苯最多与发生加成反应,是因为苯分子含有三个碳碳双D. 反应为氧化反应,反应现象是火焰明亮并带有较多的黑烟某单烯烃和氢气完全加成后得到的饱和烃是,该烯烃可能有的结构有A. 2种 B. 3种 C. 4种 D. 5种对与的反应如图所示叙述不正确的是 A. 该反应属于取代反应
B. 该反应的条件是光照
C. 该反应的生成物有四种
D. 该反应的现象是量筒内气体颜色变浅,器壁上有油状液滴,量筒内液面上升并产生白雾用表示阿伏加德罗常数的数值,下列叙述正确的是A. 78g苯中含有的碳碳双键的数目为
B. 16g由和CuO组成的混合物中含有的阳离子数为
C. 将与充入一密闭容器中充分反应后,转移的电子数为
D. 1mol Fe与足量的浓硫酸共热反应,生成的分子数为11.化学与生活、环境密切相关。下列说法正确的是A. 明矾在水中生成的胶体有吸附性,因此常用明矾对水进行消毒
B. 汽车尾气中含有的氮氧化物,是汽油不完全燃烧产生的
C. 氨气很容易液化,液氨汽化吸收大量的热,所以液氨常用作制冷剂
D. 为了消除碘缺乏病,在食用盐中加入一定量的碘单质12.苏轼的格物粗谈有这样的记载:“红柿摘下未熟,每篮用木瓜三枚放入,得气即发,并无涩味。”按照现代科技观点,该文中的“气”是指A. 脱落酸 B. 乙烯 C. 生长素 D. 甲烷13.用如图所示装置检验乙烯时不需要除杂的是 乙烯的制备除杂试剂X检验试剂YA与NaOH乙醇溶液共热水酸性溶液B与NaOH乙醇溶液共热水的溶液C与浓加热至NaOH溶液酸性溶液D与浓加热至NaOH溶液的溶液14.下列物质各1mol分别与足量的发生加成反应,消耗物质的量最多的是A. B.
C. D.
15.以苯为原料,不能通过一步反应制得的有机物是 A. B. C. D. 16.某烯烃的名称叫“3,二甲基丁烯”该烯烃跟氢气催化加氢后所得到的产物的名称叫A. 2,二甲基丁烷 B. 3,二甲基丁烷 C. 1,1,三甲基丙烷 D. 1,二甲基丁烷17.由乙烯推测丙烯的结构或性质,正确的是A. 分子中三个碳原子在同一直线上 B. 分子中所有原子在同一平面上
C. 与HCl加成只生成一种产物 D. 能发生加聚反应18.反应在一个密闭容器中进行,下列措施可以使反应速率增大的是
增加少量 升高温度 体积不变,再通入 缩小体积增大压强 体积不变,再通入He 压强不变,再通入HeA. B. C. D.
19.三室式电渗析法处理含废水的原理如图所示,采用惰性电极,ab、cd均为离子交换膜,在直流电场的作用下,两膜中间的和可通过离子交换膜,而两端隔室中离子被阻挡不能进入中间隔室。下列叙述正确的是A. 通电后中间隔室的离子向正极迁移,正极区溶液pH增大
B. 该法在处理含废水时可以得到NaOH和产品
C. 负极反应为,负极区溶液pH降低
D. 当电路中通过1mol电子的电量时,会有的生成20.在一定温度下,在体积为2L的恒容密闭容器中,某一反应中X、Y、Z三种气体的物质的量随时间变化的曲线如图所示,下列表述中正确的是A. 反应的化学方程式为
B. t时,正、逆反应都不再继续进行,反应达到化学平衡
C. 若,则的X的化学反应速率为
D. 温度、体积不变,t时刻充入1 mol He使压强增大,正、逆反应速率都增大
21.下列图示变化为吸热反应的是A. B.
C. D. 22.某小组为研究电化学原理,设计如图装置下列叙述不正确的是A. a 和 b 不连接时,铁片上会有金属铜析出
B. a 和 b 用导线连接时,铜片上发生的反应为:
C. 无论a和b是否连接,铁片均会溶解
D. a和b用导线连接后,Fe片上发生还原反应,溶液中的向铜电极移动23.可逆反应:在密闭容器反应,达到平衡状态的标志是
单位时间内生成的同时生成
单位时间内生成的同时生成2nmolNO
用、NO、的物质的量浓度变化表示反应速率的比为的状态
混合气体的颜色不再改变的状态
混合气体的平均相对分子质量不再改变的状态A. B. C. D. 24.二烯烃与单烯烃作用生成六元环状化合物的反应常用于有机合成,其反应形式可示例为:如果要用这一反应方式合成:,则所用原料的名称是A. 丁烯和乙基,丁二烯 B. 丁烯和甲基,丁二烯
C. 丁烯和乙基,丁二烯 D. 乙烯和甲基,丁二烯25.按图示装置,实验能够成功的是A. 测定乙醇的结构式 B. 实验室制乙烯
C. 制取并收集乙烯 D. 除去甲烷中的乙烯26.关于如图的说法不正确的是
A. 1mol固态碘与化合生成2molHI气体时, 需要吸收5kJ的能量
B. 2molHI气体分解生成1mol碘蒸气与时,需要吸收12kJ的能量
C. 1mol固态碘变为1mol碘蒸气时需要吸收17kJ的能量
D. 碘蒸气与生成HI气体的反应是吸热反应
27.如图所示的各图中,表示这个可逆反应的正确图象为注:表示C的质量分数,P表示气体压强,C表示浓度A. B. C. D. 28.支持海港码头基础的防腐技术,常用外加电流的阴极保护法进行防腐,工作原理如图所示,其中高硅铸铁为惰性辅助阳极。下列有关表述不正确的是
A. 通入保护电流使钢管桩表面腐蚀电流接近于零
B. 通电后外电路电子被强制从高硅铸铁流向钢管桩
C. 高硅铸铁的作用是作为损耗阳极材料和传递电流
D. 通入的保护电流应该根据环境条件变化进行调整29.如图是常见四种有机物的比例模型示意图。下列说法正确的是
A. 甲能使酸性高锰酸钾溶液褪色
B. 乙可与溴水发生物理变化萃取使溴水褪色
C. 丙中的碳碳键是介于碳碳单键和碳碳双键之间的独特的键
D. 丁在常温下是无色气体30.香天竺葵醇具有温和、香甜的玫瑰花气息,其结构式如图所示。下列有关香天竺葵醇的说法错误的是A. 分子中含有两种官能团
B. 该物质中的碳原子一定全部共面
C. 使溴的四氯化碳溶液和酸性高锰酸钾溶液褪色的原理不同
D. 香天竺葵醇能发生加聚反应和氧化反应31.如图是用实验室制得的乙烯 与溴水作用制取1,二溴乙烷的部分装置图,根据图示判断下列说法正确的是A. 装置和装置中都盛有水,其作用相同
B. 装置和装置中都盛有NaOH溶液,其吸收的杂质相同
C. 产物可用分液的方法进行分离,1,二溴乙烷应从分液漏斗的上口倒出
D. 制备乙烯时温度计水银球位置应在反应液的液面下二、 填空题:(共2小题,每空2分,合计26分)32. 如图是石蜡油在炽热碎瓷片的作用下产生乙烯并检验其性质的实验,完成下列问题.
中碎瓷片的作用是 ______ .
中反应类型是 ______中实验现象是 ______ .
在D处点燃前必须进行的操作是 ______ .
制取氯乙烷的最佳方法是用化学方程式表示: ______ .
来自石油的另一产品是苯,请写出由苯制硝基苯的化学方程式: ______ .
该实验中D处乙烯燃烧的化学方程式: ______ .33.汽车尾气里含有的NO气体是由于内燃机燃烧的高温引起氮气和氧气反应所致:
,已知该反应在,平衡常数请回答:某温度下,向2L的密闭容器中充入和各1mol,5分钟后的物质的量为,则的反应速率为______.
假定该反应是在恒容条件下进行,判断该反应达到平衡的标志______.
A.消耗1mol 同时生成1mol 混合气体密度不变
C.混合气体平均相对分子质量不变 将、的混合气体充入恒温恒容密闭容器中,如图变化趋势正确的是______填字母序号.
向恒温恒容的密闭容器中充入等物质的量的和,达到平衡状态后再向其中充入一定量NO,重新达到化学平衡状态与原平衡状态相比,此时平衡混合气中NO的体积分数______填“变大”、“变小”或“不变”
该温度下,某时刻测得容器内、、NO的浓度分别为 、 和 ,此时反应______填“处于化学平衡状态”、“向正反应方向进行”或“向逆反应方向进行”,理由是______. 期中考试答案1-5 BBCBD 6-10 DDBCB 11-15 CBBBC 16-20 ADDBC 21-25 ADCAA 26-31 DACCBD32.【答案】催化作用;氧化反应;溴的四氯化碳溶液褪色;检验气体的纯度;;;33.【答案】
不变
向正反应方向进行;因为浓度商【解析】【分析】
本题考查化学平衡的有关计算,题目难度中等,注意平衡常数的计算和应用。
【解答】
分钟内,,由可知,,
故答案为:;
消耗等效于消耗,同时生成,故A正确;
B.混合气体密度一直不变,故B错误;
C.混合气体平均相对分子质量不变,总质量是个定值,总物质的量是个定值,混合气体的平均相对分子质量一直不变,故C错误;
D.,故D正确;
故答案为:AD;
、该反应的正反应为吸热反应,则升高温度平衡向正反应进行,平衡常数增大,故A正确;
B、加入催化剂,反应速率增大,但平衡不发生移动,故B错误;
C、升高温度,反应速率增大,平衡向正反应方向移动,氮气的转化率增大,故C正确;
故答案为:AC;
该反应中,气体的化学计量数之和前后相等,压强对平衡移动没有影响,只要是在相同温度下,则平衡状态相同,与原平衡状态相比,此时平衡混合气中NO的体积分数不变,故答案为:不变;
该温度下,某时刻测得容器内、、NO的浓度分别为、和,则有该时刻生成物的浓度幂之积与反应物浓度幂之积的比值为:,则反应应向正反应方向进行,
故答案为:向正反应方向进行;因为浓度商。

