|试卷下载
搜索
    上传资料 赚现金
    2017-2018学年吉林省扶余市第一中学高二下学期期中考试化学试题 Word版
    立即下载
    加入资料篮
    2017-2018学年吉林省扶余市第一中学高二下学期期中考试化学试题 Word版01
    2017-2018学年吉林省扶余市第一中学高二下学期期中考试化学试题 Word版02
    2017-2018学年吉林省扶余市第一中学高二下学期期中考试化学试题 Word版03
    还剩6页未读, 继续阅读
    下载需要20学贝 1学贝=0.1元
    使用下载券免费下载
    加入资料篮
    立即下载

    2017-2018学年吉林省扶余市第一中学高二下学期期中考试化学试题 Word版

    展开

    扶余市第一中学2017--2018学年度学期期中试题

    化 学

    本试题分第卷和第卷两部分。考试结束,只交答题纸和答题卡。

    第I卷 (共54分)

    一、选择题(本题共18小题、各3分,每题只有一个选项符合题意)

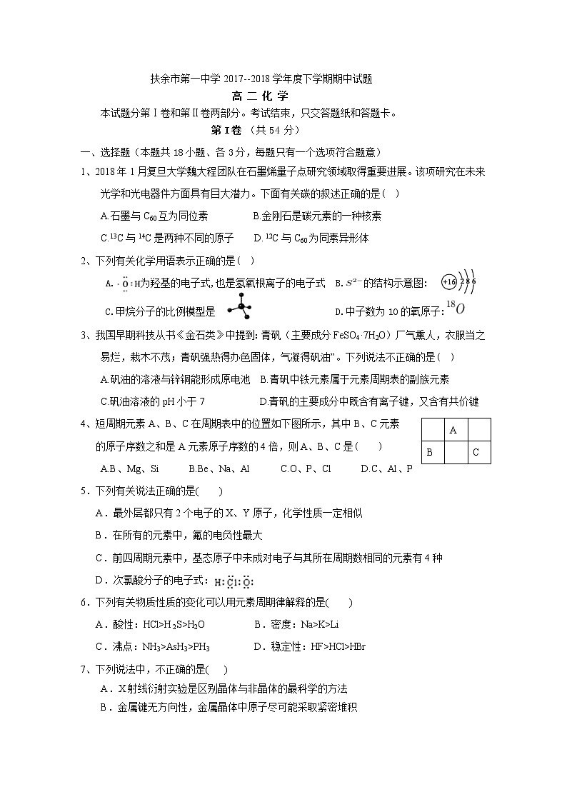
    120181月复旦大学魏大程团队在石墨烯量子点研究领域取得重要进展。该项研究在未来光学和光电器件方面具有目大潜力。下面有关碳的叙述正确的是(  )

    A.石墨与C60互为同位素         B.金刚石是碳元素的一种核素

    C.13C14C是两种不同的原子    D. 12CC60为同素异形体

    2下列有关化学用语表示正确的是(  )

    A.     为羟基的电子式,也是氢氧根离子的电子式  B.的结构示意图:

    C.甲烷分子的比例模型是                        D.中子数为10的氧原子:

    3、我国早期科技从书《金石类》中提到:青矾(主要成分FeSO4·7H2O)厂气熏人,衣服当之易烂,栽木不茂;青矾强热得办色固体,气凝得矾油。下列说法不正确的是(  )

    A.矾油的溶液与锌铜能形成原电池  B.青矾中铁元素属于元素周期表的副族元素

    C.矾油溶液的pH小于7           D.青矾的主要成分中既含有离子键,又含有共价键

     

    A

     

    B

     

    C

    4、短周期元素ABC在周期表中的位置如下图所示,其中BC元素

    的原子序数之和是A元素原子序数的4倍,则ABC(    )

    A.BMgSi      B.BeNaAl      C.OPCl      D.CAlP

    5.下列有关说法正确的是(    )

    A.最外层都只有2个电子的XY原子,化学性质一定相似

    B在所有的元素中,氟的电负性最大

    C前四周期元素中,基态原子中未成对电子与其所在周期数相同的元素有4

    D次氯酸分子的电子式:        

    6.下列有关物质性质的变化可以用元素周期律解释的是(    )

    A.酸性HCl>H2S>H2O          B.密度Na>K>Li

    C.沸点NH3>AsH3>PH3         D.稳定性HF>HCl>HBr

    7下列说法中,不正确的是(   )

        AX射线衍射实验是区别晶体与非晶体的最科学的方法

    B.金属键无方向性,金属晶体中原子尽可能采取紧密堆积

    CAB3型的共价化合物,其中心原子A均采用sp2杂化轨道成键

    D.乙醇与水互溶可以用相似相溶原理和氢键来解

    8、下列一定能证明同周期的两种非金属元素XY的非金属性强弱的事实是(   )

    ①单质熔点:X<Y  ②电负性: X>Y  ③ I1X>Y  

    ④X的单质能置换出Y的单质 ⑤气态氢化物的水溶液酸性:HmX>HnY

    A.①②④      B.②③④      C.②④        D.②④⑤

    9、下列对分子的性质的解释中,不正确的是(   )

    A.水很稳定(100 ℃以上才会部分分解)是因为水中含有大量的氢键所致

    B.乳酸(          )有一对手性异构体,因为其分子中含有一个手性碳原子

    C.碘易溶于四氯化碳,甲烷难溶于水都可用相似相溶原理解释

    D.酸性:H3PO4>HClO,因为H3PO4的非羟基氧原子数比HClO的多

    10、下列说法不正确的是(   )

    A. 碘单质升华克服的是分子间作用力

    B. KOH和MgCl2都是离子晶体,均含有共价键和离子键

    C. 石英是由硅原子和氧原子构成的原子晶体,每个原子的最外层都具有8电子稳定结构

    D. KClO3分解生成KC1和O2的过程中有离子键和共价键的断裂和形成

    11WXYZ均是周期元素,XY处于同一周期,XZ最低价离子分别为X2ZYZ-离子具有相同的电子层结构。下列说法正确的是(  

    A. 原子最外层电子数:XYZ            B. 单质沸点:XYZ

    C. 离子半径:X2YZ                D. 原子序数:XYZ

    12XYZ均为第三周期主族元素X的第一电离能在同周期中最小Y的电负性在同周期中最大Z的离子半径在同周期中最小下列关于XYZ的叙述不正确的是(   )

    A元素Y形成的气态氢化物极易溶于水水溶液呈强酸性

    B元素Z与元素Y能形成离子化合物

    C元素Z最高价氧化物对应的水化物既能与强酸反应又能与强碱反应

    DX的简单离子半径小于Y的简单离子半径

    13、短周期元素W、X、Y、Z在元素周期表中的相对位置如表所示,其中W元素的原子最外层电子数是内层电子数的2倍。下列说法正确的是(   )

    A. 原子半径大小:Z>Y>X

    B. 最高价氧化物对应水化物的酸性:W>Y>Z

    C. Y单质具有杀菌能力,Y与W可形成化合物WY2

    D. W元素和氢元素形成的化合物可与Z单质反应,但不能与Z的氢化物反应

    14、短周期元素XYZW原子    序数递增,且在同一周期,四种元素原子的最外层电子数之和为19,X和Y元素原子的原子序数比6:7,X的最高正价是W的最低负价的绝对值的2倍。下列说法正确的是(   )
    A.X单质可以通过铝热法获得        B.Y的氧化物是良好的半导体材料
    C.Z的氢化物比W的氢化物更稳定
    D.X的氧化物和Z的最高价氧化物化合的产物中有共价键和离子键

    15、XYZ三种短周期元素,原子半径的大小关系为:rY)>rX)>rZ,原子序数之和为16.XYZ种元素的常见单质在适当条件下可发生下变化,单质X+单质Y A

    单质X+单质ZB,单质Y+单质ZC,其中B和C均为10电子分子。说法不正确的是(  )

    A. 元素位于Ⅵ               B. 不能溶于
    C. 不可能发生氧化还原反应   D. 的沸点高于的沸点

    16、短周期主族元素A、B、C、D的原子序数依次增大。己知A、C的原子序数之差为8,A、B、C三种元素原子的最外层电子数之和为15,B元素原子的最外层电子数等于A元素原子的最外层电子数的一半,下列叙述正确的是(   )

    A.简单离子的半径:B>C>D        B.B与D形成的化合物溶于水所得溶液显酸性

    C.C与D不可能形成化合物C2D2    D.B与C形成的化合物在水溶液中能稳定存在

    17、下图是部分短周期元素的原子序数与其某种常见化合价的关系图,若用原子序数代表所对应的元素,则下列说法中不正确的有(  )

     

     

     

     

     

     

     

    属于同位素  ②工业上常用电解其氧化物的方法制备单质

    形成的化合物可能含极性共价键  ④气态氢化物的稳定性:

    ⑤最高价氧化物对应水化物的酸性

    形成的常见大气污染物甲能与的某种氢化物反应生成强酸

    A.2种          B.3种          C.4种          D.5种

    18、短周期主族元素X、Y、Z、W的原子序数依次增大。在如图所示的物质转化关系中,p、q、m、n分别是元素W、X、Y、Z的气体单质,p和s均为有色气体,v的水溶液呈碱性。常温下,0.1mol•L﹣1 t溶液与0.1mol•L﹣1 u溶液的pH 均为1。

    下列说法不正确的是(   )                                                              

    A.Y、W的最高价氧化物对应的水化物均为强酸

    B.原子半径:XZY

    C.s溶于水的反应中,氧化剂与还原剂的物质的量之比为1:2

    D.v的电子式可表示为

     

     

     

     

     

     

     

     

     

    第II卷 (共46分)

     

    二、非选择题:

    19.(11分)ABCDE是元素周期表中前36号元素且原子序数依次增大。其相关信息如下表

    元素编号

    元素性质或原子结构

    A

    X原子的最外层电子数是其内层电子总数的2

    B

    Y的基态原子价电子排布式为nsn npn+2

    C

    最外层中只有两对成对电子

    D

    前四周期基态原子W元素的未成对电子数最多

         E

    E4+和氩原子的核外电子排布相同

    1)元素A最高价氧化物分子的空间构型是       ,是         (极性非极性”)分子。

    2B的最简单氢化物的沸点比C的最简单氢化物的沸点高,原因是                 

    3)基态C原子中,电子占据的最高电子层符号为         ,该电子层具有的原子轨道数为  ________                     

    4)元素D位于元素周期表的第________族,属于________

     (5)E的一种氧化物M的晶胞结构如图所示,则M的化学式为____,该晶体中氧原

     

    子的配位数为____

     

     

    (6)下列晶体的堆积方式与E的单质晶体的堆积方式相同的有____。       

     

    ①Po  ②Zn  ③Ag  ④K 

     

     

    20、(9分)化学学习和研究离不开元素周期表。下表为元素周期表的一部分,表中①-⑩分别代表一种元素。回答下列问题:

     

    ⅠA

    ⅡA

    ⅢA

    ⅣA

    ⅤA

    ⅥA

    ⅦA

    0

    1

     

     

     

     

     

     

     

    2

     

     

    3

     

     

     

     

     

    1)上述元素中,有一种元素在自然界中形成的物质种类最多,该元素在周期表中的位置是_______

    2元素的离子半径由大到小的顺序为________________(用离子符号表示)

    3)写出由三种元素形成的一种离子化合物的电子式__________________

    4)上述元素中有一种元素的氧化物和氢氧化物都有两性,面出该元素的原子结构示意图______________;高温条件下,该元素的单质与铁红能发生反应,此反应常用于野外焊接钢轨,则该反应的能量变化可用图__________________表示。(填

     

     

     

     

     

     

     

     

    5能说明的非金属性比强的化学方程式为                                   

    6化合物甲是元素的氢化物可用作火箭的燃料,能和H2O2发生氧化还原反应,所得产物不污染环境,其中一种是空气的主要成分,反应的化学方程式是      

                                                                 

    21、 (12分)前四周期元素ABCDE的原子序数依次增大,A的质子数等于周期数,BCP轨道均有三个成单电子,D的最高正价与最低负价代数和为4E的最外层只有一个电子, 内层轨道处于全充满状态。试回答下列问题。

    1)基态E原子的电子排布式为______;CD的第一电离能较    (填元素符号)。

    2DO32-的空间结构为_________;AD和氧元素组成的液态化合物A2DO4中存在的作用力有_____________。

    3)结构式为AB=BA的分子中σ键和π键的数目比为________;NO+互为等电子体分子为__________。(写一种即可)

    4)向EDO4溶液中加氨水,先产生蓝色沉淀继续滴加氨水至沉淀完全溶解,溶解的化学方程式为______;产物中阳离子的配体是______(填化学式)。

    5D(黑球)和E(白球)形成某种晶体的晶胞如图所示,化学式为(用元素符号表示)________已知该晶体的晶胞边长为516Pm,则黑球和白球之间最近距离为________pm(精确到0.1,已知=1.732)若EDD2-O2-代替,形成的晶体只能采取NaCl型堆积,试从晶体结构分析其不同及原因__________。

     

     

     

     

     

     

     

     

     

     

    22、(14分)研究物质的微观结构,有助于人们理解物质变化的本质。请根据已学习的物质结构知识,回答下列问题:

    (1)基态Mn原子的价电子排布为___,其核外共有_        种不同运动状态的电子在周期表中位于_        区,气态Mn2再失去l个电子比Fe2+再失去1个电子更难,其原因是________。

    (2)HClO2HClO3为氯元素的含氧酸,试推测ClO2-的空间结构:________;HClO3分子中,Cl原子的杂化方式为______;两种酸酸性较强的是_______,原因是_______ 。

    (3)研究发现,CO2在低压下能合成甲醇的方程式:CO2+3H2=CH3OH+H2O,在反应中所涉及的4种物质中,沸点从高到低的顺序为__________,甲醇中所含元素的电负性从大到小的顺序为__________

    (4)多磷酸盐的酸根阴离子是由两个或两个以上磷氧四面体通过共用角顶氧原子而连接起来的,部分结构如图所示,多磷酸根离子的通式为______。(磷原子数目用n表示)

    (5)金属Pt采用“…ABCABC…”型堆积方式,抽出一个晶胞,其正确的是________。

    已知金属Pt密度为21.4 g/cm3,则Pt原子半径的计算式为______pm (只列式,不必计算结果,Pt的相对原子质量为M,阿伏加德罗常数为6.02×1023mol-1)。

     

     

     

     

         

    题号

    1

    2

    3

    4

    5

    6

    7

    8

    9

    10

    答案

    C

    D

    B

    C

    B

    D

    C

    C

    A

    B

    题号

    11

    12

    13

    14

    15

    16

    17

    18

     

     

    答案

    D

    B

    C

    D

    C

    B

    C

    D

     

     

     

     

     

     

     

    19.(12分)

    1)直线型  非极性  2H2O分子间能形成氢键(3M  9 4Bd

    5)TiO2 ;3 (6)

    20、(1)第2周期第IVA族(2分)  2Cl>Na+Al3+2分)

    3)(2分)         4              1分)甲(1分)

    5)(2分)2NH3+3Cl2=N2+6HCl(3)8NH3+3Cl2=N2+6NH4Cl3分)

     6  2H2O2+N2H4=N2+4H2O(3)

    21、【答案】 (1) 1s22s22p63s23p63d104s1或[Ar]3d104s1  S (2)三角锥形 氢键、范徳华力、共价键  (3)31 `N2 CO       (4) Cu(OH)2+4 NH3 ==[Cu(NH3)4]2++2OH-  NH3  (5)CuS 223.4  两种晶体中离子的配位数不同。由于r(O2-) < r(S2-)r+ /r-的值增大,晶体中离子的配位数由4增至6,导致晶体堆积方式不同。

    22、(13d54s2 25 Mn2+转化为Mn3+ 3d能级由半满到3d4,而Fe2+转化为Fe3+3d能级由3d6到半满,能级半满时为稳定结构

    (2)V;SP3杂化;HClO3;HClO2HClO3可表示成(HO)ClO和(HO)ClO2HClO2中的Cl+3HClO3中的Cl+5价,正电性更高,导致Cl-O-H中的O的电子更向Cl偏移,越易电离出H+3H2O>CH3OH>CO2>H2              O>C>H  (4)  [PnO3n+1](n+2)-

     5 C 

     

    免费资料下载额度不足,请先充值

    每充值一元即可获得5份免费资料下载额度

    今日免费资料下载份数已用完,请明天再来。

    充值学贝或者加入云校通,全网资料任意下。

    提示

    您所在的“深圳市第一中学”云校通为试用账号,试用账号每位老师每日最多可下载 10 份资料 (今日还可下载 0 份),请取消部分资料后重试或选择从个人账户扣费下载。

    您所在的“深深圳市第一中学”云校通为试用账号,试用账号每位老师每日最多可下载10份资料,您的当日额度已用完,请明天再来,或选择从个人账户扣费下载。

    您所在的“深圳市第一中学”云校通余额已不足,请提醒校管理员续费或选择从个人账户扣费下载。

    重新选择
    明天再来
    个人账户下载
    下载确认
    您当前为教习网VIP用户,下载已享8.5折优惠
    您当前为云校通用户,下载免费
    下载需要:
    本次下载:免费
    账户余额:0 学贝
    首次下载后60天内可免费重复下载
    立即下载
    即将下载:资料
    资料售价:学贝 账户剩余:学贝
    选择教习网的4大理由
    • 更专业
      地区版本全覆盖, 同步最新教材, 公开课⾸选;1200+名校合作, 5600+⼀线名师供稿
    • 更丰富
      涵盖课件/教案/试卷/素材等各种教学资源;900万+优选资源 ⽇更新5000+
    • 更便捷
      课件/教案/试卷配套, 打包下载;手机/电脑随时随地浏览;⽆⽔印, 下载即可⽤
    • 真低价
      超⾼性价⽐, 让优质资源普惠更多师⽣
    VIP权益介绍
    • 充值学贝下载 本单免费 90%的用户选择
    • 扫码直接下载
    元开通VIP,立享充值加送10%学贝及全站85折下载
    您当前为VIP用户,已享全站下载85折优惠,充值学贝可获10%赠送
      充值到账1学贝=0.1元
      0学贝
      本次充值学贝
      0学贝
      VIP充值赠送
      0学贝
      下载消耗
      0学贝
      资料原价
      100学贝
      VIP下载优惠
      0学贝
      0学贝
      下载后剩余学贝永久有效
      0学贝
      • 微信
      • 支付宝
      支付:¥
      元开通VIP,立享充值加送10%学贝及全站85折下载
      您当前为VIP用户,已享全站下载85折优惠,充值学贝可获10%赠送
      扫码支付0直接下载
      • 微信
      • 支付宝
      微信扫码支付
      充值学贝下载,立省60% 充值学贝下载,本次下载免费
        下载成功

        Ctrl + Shift + J 查看文件保存位置

        若下载不成功,可重新下载,或查看 资料下载帮助

        本资源来自成套资源

        更多精品资料

        正在打包资料,请稍候…

        预计需要约10秒钟,请勿关闭页面

        服务器繁忙,打包失败

        请联系右侧的在线客服解决

        单次下载文件已超2GB,请分批下载

        请单份下载或分批下载

        支付后60天内可免费重复下载

        我知道了
        正在提交订单

        欢迎来到教习网

        • 900万优选资源,让备课更轻松
        • 600万优选试题,支持自由组卷
        • 高质量可编辑,日均更新2000+
        • 百万教师选择,专业更值得信赖
        微信扫码注册
        qrcode
        二维码已过期
        刷新

        微信扫码,快速注册

        还可免费领教师专享福利「樊登读书VIP」

        手机号注册
        手机号码

        手机号格式错误

        手机验证码 获取验证码

        手机验证码已经成功发送,5分钟内有效

        设置密码

        6-20个字符,数字、字母或符号

        注册即视为同意教习网「注册协议」「隐私条款」
        QQ注册
        手机号注册
        微信注册

        注册成功

        下载确认

        下载需要:0 张下载券

        账户可用:0 张下载券

        立即下载
        账户可用下载券不足,请取消部分资料或者使用学贝继续下载 学贝支付

        如何免费获得下载券?

        加入教习网教师福利群,群内会不定期免费赠送下载券及各种教学资源, 立即入群

        返回
        顶部
        Baidu
        map