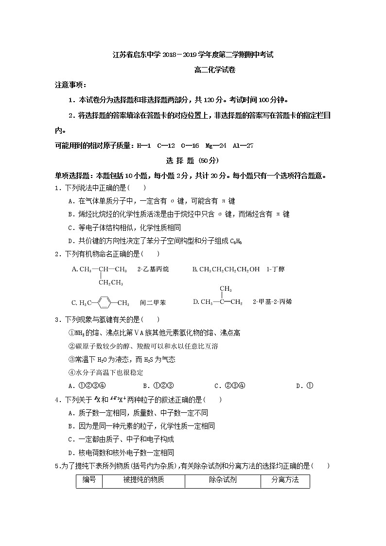
2018-2019学年江苏省启东中学高二下学期期中考试化学试题 Word版
展开江苏省启东中学2018-2019学年度第二学期期中考试
高二化学试卷
注意事项:
1.本试卷分为选择题和非选择题两部分,共120分。考试时间100分钟。
2.将选择题的答案填涂在答题卡的对应位置上,非选择题的答案写在答题卡的指定栏目内。
可能用到的相对原子质量:H—1 C—12 O—16 Mg—24 Al—27
选 择 题 (50分)
单项选择题:本题包括10小题,每小题2分,共计20分。每小题只有一个选项符合题意。
1.下列说法中正确的是( )
A.在气体单质分子中,一定含有σ键,可能含有π键
B.烯烃比烷烃的化学性质活泼是由于烷烃中只含σ键,而烯烃含有π键
C.等电子体结构相似,化学性质相同
D.共价键的方向性决定了苯分子空间构型和分子组成C6H6
2.下列有机物命名正确的是( )
3.下列现象与氢键有关的是( )
①NH3的熔、沸点比第ⅤA族其他元素氢化物的熔、沸点高
②碳原子数较少的醇、羧酸可以和水以任意比互溶
③常温下H2O为液态,而H2S为气态
④水分子高温下也很稳定
A.①②③④ B.①②③ C.②③④ D.①
4.下列关于X和X+两种粒子的叙述正确的是( )
A.质子数一定相同,质量数、中子数一定不同
B.因为是同一种元素的粒子,化学性质一定相同
C.一定都由质子、中子和电子构成
D.核电荷数和核外电子数一定相同
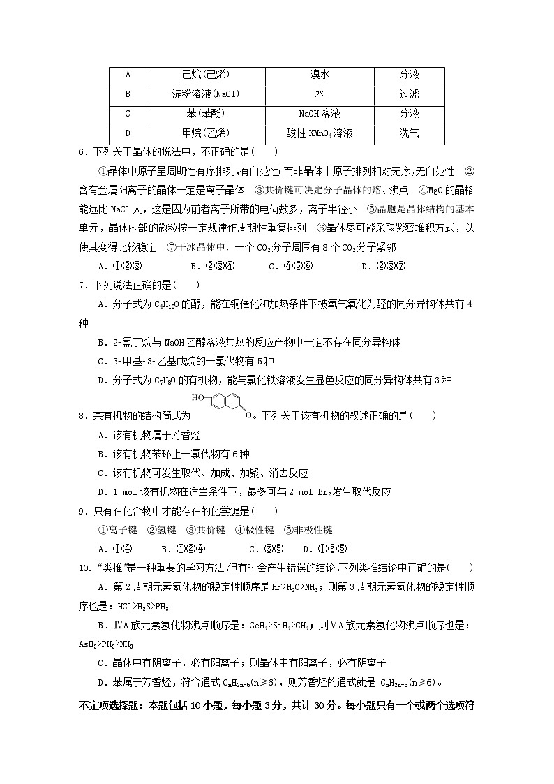
5.为了提纯下表所列物质(括号内为杂质),有关除杂试剂和分离方法的选择均正确的是( )
编号 | 被提纯的物质 | 除杂试剂 | 分离方法 |
A | 己烷(己烯) | 溴水 | 分液 |
B | 淀粉溶液(NaCl) | 水 | 过滤 |
C | 苯(苯酚) | NaOH溶液 | 分液 |
D | 甲烷(乙烯) | 酸性KMnO4溶液 | 洗气 |
6.下列关于晶体的说法中,不正确的是( )
①晶体中原子呈周期性有序排列,有自范性;而非晶体中原子排列相对无序,无自范性 ②含有金属阳离子的晶体一定是离子晶体 ③共价键可决定分子晶体的熔、沸点 ④MgO的晶格能远比NaCl大,这是因为前者离子所带的电荷数多,离子半径小 ⑤晶胞是晶体结构的基本单元,晶体内部的微粒按一定规律作周期性重复排列 ⑥晶体尽可能采取紧密堆积方式,以使其变得比较稳定 ⑦干冰晶体中,一个CO2分子周围有8个CO2分子紧邻
A.①②③ B.②③④ C.④⑤⑥ D.②③⑦
7.下列说法正确的是( )
A.分子式为C4H10O的醇,能在铜催化和加热条件下被氧气氧化为醛的同分异构体共有4种
B.2氯丁烷与NaOH乙醇溶液共热的反应产物中一定不存在同分异构体
C.3甲基3乙基戊烷的一氯代物有5种
D.分子式为C7H8O的有机物,能与氯化铁溶液发生显色反应的同分异构体共有3种
8.某有机物的结构简式为。下列关于该有机物的叙述正确的是( )
A.该有机物属于芳香烃
B.该有机物苯环上一氯代物有6种
C.该有机物可发生取代、加成、加聚、消去反应
D.1 mol该有机物在适当条件下,最多可与2 mol Br2发生取代反应
9.只有在化合物中才能存在的化学键是( )
①离子键 ②氢键 ③共价键 ④极性键 ⑤非极性键
A.①④ B.①②④ C.③⑤ D.①③⑤
10.“类推”是一种重要的学习方法,但有时会产生错误的结论,下列类推结论中正确的是( )
A.第2周期元素氢化物的稳定性顺序是HF>H2O>NH3;则第3周期元素氢化物的稳定性顺序也是:HCl>H2S>PH3
B.ⅣA族元素氢化物沸点顺序是:GeH4>SiH4>CH4;则ⅤA族元素氢化物沸点顺序也是:AsH3>PH3>NH3
C.晶体中有阴离子,必有阳离子;则晶体中有阳离子,必有阴离子
D.苯属于芳香烃,符合通式CnH2n-6(n≥6),则芳香烃的通式就是 CnH2n-6(n≥6)。
不定项选择题:本题包括10小题,每小题3分,共计30分。每小题只有一个或两个选项符合题意。若正确答案只包括一个选项,多选时,该小题得0分;若正确答案包括两个选项,选两个且都正确的得3分,只选一个且正确的得2分,但只要选错一个,该小题就得0分。
11.下列各组中的反应,属于同一反应类型的是( )
A.一溴丙烷和氢氧化钠水溶液加热反应;一溴丙烷和氢氧化钠醇溶液加热反应
B.甲苯硝化制对硝基甲苯;甲苯和高锰酸钾反应制苯甲酸
C.1氯环己烷制环己烯;丙烯与溴反应制1,2二溴丙烷
D.乙醇与氢溴酸反应制溴乙烷;乙酸和乙醇反应制乙酸乙酯
12.对于苯乙烯的下列叙述:①能使酸性KMnO4溶液褪色,②可发生加聚反应,③可溶于水,④可溶于苯中,⑤苯环能与溴水发生取代反应,⑥所有的原子可能共面。其中完全正确的是( )
A.①②④ B.①②④⑥
C.①②④⑤⑥ D.①②③④⑤⑥
13.下图为酷似奥林匹克旗中五环的一种有机物被称为奥林匹克烃,下列说法中正确的是( )
A.该有机物属于芳香族化合物,是苯的同系物
B.该有机物是只含非极性键的非极性分子
C.该有机物的一氯代物只有七种
D.该有机物完全燃烧生成H2O的物质的量小于CO2的物质的量
14.(2018·苏州一模)Sorbicillin(简称化合物X)是生产青霉素时的一个副产品,其结构简式如图所示,下列有关化合物X的说法正确的是 ( )
A.分子中所有碳原子可能处于同一平面
B.1 mol化合物X可以与2 mol Na2CO3反应
C.1 mol化合物X可以与浓溴水发生取代反应,消耗3 mol Br2
D.化合物X与H2完全加成,每个产物分子中含有4个手性碳原子
15.下列说法或有关化学用语的表达正确的是( )
A.在基态多电子原子中,p轨道电子能量一定高于s轨道电子能量
B.基态Fe原子的外围电子排布图为:
C.因氧元素电负性比氮元素大,故氧原子第一电离能比氮原子第一电离能大
D.某主族元素的电离能I1~I7数据如下表所示(单位:kJ/mol),可推测该元素位于元素周期表第ⅢA族
I1 | I2 | I3 | I4 | I5 | I6 | I7 |
578 | 1 817 | 2 745 | 11 575 | 14 830 | 18 376 | 23 293 |
16.现有四种晶体,其构成粒子(均为单原子核粒子)排列方式如下图所示,其化学式正确的是( )
17.短周期主族元素X、Y、Z、W的原子序数依次增大。X与W同主族,X、W的单质在标准状况下的状态不同。Y是空气中含量最高的元素,Z原子最外层电子数是其内层电子总数的3倍,
Z2-与W+具有相同的电子层结构。下列说法正确的是
A.原子半径大小顺序:r(W)>r(Z)>r(Y)>r(X)
B.由X、Y、Z三种元素形成的化合物的水溶液可能呈碱性
C.元素Y的简单气态氢化物的热稳定性比Z的强
D.化合物X2Z2与W2Z2所含化学键类型完全相同
18.已知乙酸乙酯与NaOH溶液在加热条件下发生水解,生成醋酸钠和乙醇。而1 mol 与NaOH溶液发生反应时最多消耗3 mol NaOH。五倍子是一种常见的中草药,其有效成分为X。在一定条件下X可分别转化为Y、Z。
下列说法错误的是( )
A.1 mol Z最多能与6 mol NaOH发生反应
B.1 mol X最多能与2 mol Br2发生取代反应
C.Y分子结构中有2个手性碳原子
D.Y能发生加成、取代、消去、氧化反应
19.通常把原子总数和价电子总数相同的分子或离子称为等电子体。人们发现等电子体的空间结构相同,则下列有关说法中正确的是( )
A.CH4和NH是等电子体,键角均为60°
B.NO和CO是等电子体,均为平面正三角形结构
C.H3O+和PCl3是等电子体,均为三角锥形结构
D.B3N3H6和苯是等电子体,B3N3H6分子中也存在“肩并肩”式重叠的轨道
20.醇类化合物在香料中占有重要的地位。下面所列的是一些天然的或合成的醇类香料:
下列说法中正确的是( )
A.可用酸性KMnO4溶液检验①中是否含有碳碳双键
B.②和③互为同系物,均能催化氧化生成醛
C.④和⑤互为同系物,可用核磁共振氢谱检验
D.等物质的量的上述5种有机物与足量的金属钠反应,消耗钠的量相同
非选择题(共70分)
21.(11分)下表为元素周期表的一部分,其中的编号代表对应的元素。
请回答下列问题:
(1)表中属于d区的元素是________(填编号)。④⑤⑥⑦⑧五种元素形成的稳定离子中,离子半径是小的是____________(填离子称号)
(2)表中元素①的6个原子与元素③的6个原子形成的某种环状分子构型为________。
(3)某元素的特征电子排布式为nsnnpn+1,该元素原子的最外层电子的孤电子对数为________。该原子的第一电离能__________电子排布式为nsnnpn+2的原子(填“大于”、“等于”或“小于”)。
(4)某些不同族元素的性质也有一定的相似性,如上表中元素⑤与元素②的氢氧化物有相似的性质。请写出元素②的氢氧化物与NaOH溶液反应的化学方程式:________________________。
(5)上述10种元素形成的最高价氧化物对应水化物中,酸性最强的是____________(填化学式)
(6)下列各组微粒的空间构型相同的是___________________
①NH3和H2O ②NH和H3O+ ③NH3和H3O+ ④O3和SO2
⑤CO2和BeCl2 ⑥SiO、ClO和SO ⑦BF3和Al2Cl6
22.(14分)端炔烃在催化剂存在下可发生偶联反应,称为Glaser反应。
该反应在研究新型发光材料、超分子化学等方面具有重要价值。下面是利用Glaser反应制备化合物E的一种合成路线:
回答下列问题:
(1)B的结构简式为______________,D的化学名称为________。
(2)①和③的反应类型分别为____________、___________。
(3)E的结构简式为________。用1 mol E合成1,4二苯基丁烷,理论上需要消耗氢气________ mol。
(4)化合物()也可发生Glaser偶联反应生成聚合物,该聚合反应的化学方程式为__________________________________________(2分)。
(5)芳香化合物F是C的同分异构体,其分子中只有两种不同化学环境的氢,数目比为3∶1,写出其中3种的结构简式______________________________________________。
(6)(3分)写出用2苯基乙醇为原料(其他无机试剂任选)制备化合物D的合成路线
___________________________________________________________________。
23.(8分)烷烃A只可能有三种一氯取代产物B、C和D。C的结构简式是B和D分别与强碱的醇溶液共热,都只能得到有机化合物E。G有醛基,能发生银镜反应。以上反应及B的进一步反应如下所示。
请回答下列问题:
(1)A的结构简式是________。
(2)B转化为F属于________反应,B转化为E的反应属于________反应(填反应类型名称)。
(3)写出F转化为G的化学方程式:____________________________________________。
(4)C的核磁共振氢谱有_______________个峰
(5) )写出D转化为E的化学方程式:____________________________________________。
24.(12分)有A、B、C、D、E五种元素。其相关信息如下:
元素 | 相关信息 |
A | A原子的1s轨道上只有1个电子 |
B | B是电负性最大的元素 |
C | C的基态原子2p轨道中有三个未成对电子 |
D | D是主族元素且与E同周期,其最外能层上有两个运动状态不同的电子 |
E | E能形成红色(或砖红色)的E2O和黑色的EO两种氧化物 |
请回答下列问题:
(1)写出E元素原子基态时的电子排布式__________________________。
(2)C元素的第一电离能比氧元素的第一电离能________(填“大”或“小”)。
(3)CA3分子中C原子的杂化轨道类型是________,
CA3分子的空间构型是_____________。
(4)A、C、E三种元素可形成[E(CA3)4]2+配离子,
其中存在的化学键类型有________(填序号)。
①配位键 ②金属键 ③极性共价键 ④非极性共价键 ⑤离子键 ⑥氢键
(5)B与D可形成离子化合物,其晶胞结构如下图所示。其中D离子的配位数为___________,
25、 (9分)Ni2+与丁二酮肟生成鲜红色丁二酮肟镍沉淀,该反应可用于检验Ni2+。
(1) Ni2+基态核外电子排布式为_____________________________________。
(2) 1 mol丁二酮肟分子中含有σ键的数目为________mol。
(3) 丁二酮肟镍分子中碳原子的杂化轨道类型为__________。
(4) Ni(CO)4是一种无色液体,沸点为43℃,熔点为-19.3 ℃。Ni(CO)4的晶体类型是_________。
(5)与CO互为等电子体的二价阴离子为____________,Ni(CO)4中Ni与CO的C原子形成配位键,不考虑空间构型,Ni(CO)4的结构可用示意图表示为____________。
(6) 下列离子的VSEPR模型与离子的空间立体构型一致的是________________
A.SO B.ClO C.NO D.ClO
(7)最近发现,只含镁、镍和碳三种元素的晶体竟然也具有超导性。鉴于这三种元素都是常见元素,从而引起广泛关注。该新型超导晶体的一个晶胞如图所示,则该晶体的化学式为_____________
26.(7分)某研究性学习小组为确定一种从煤中提取的液态烃X的结构,对其进行探究。
步骤一:这种碳氢化合物蒸气通过热的氧化铜(催化剂),氧化成二氧化碳和水,再用装有无水氯化钙和固体氢氧化钠的吸收管完全吸收。2.12 g有机物X的蒸气氧化产生7.04 g二氧化碳和1.80 g水。
步骤二:通过仪器分析得知X的相对分子质量为106。
步骤三:用核磁共振仪测出X的核磁共振氢谱有2个峰,其面积之比为2∶3,如图Ⅰ。
步骤四:利用红外光谱仪测得X分子的红外光谱如图Ⅱ。
试填空:
(1)X的分子式为________;X的名称为________。
(2)步骤二中的仪器分析方法称为________。
(3)写出X与足量浓硝酸和浓硫酸混合物反应的化学方程式:_____________________。
(4)写出X符合下列条件的同分异构体的结构简式________________________________。
①芳香烃 ②苯环上一氯代物有三种
27.(9分)非诺洛芬是一种治疗类风湿性关节炎的药物,可通过以下方法合成:
请回答下列问题:
(1)反应①中加入的试剂X的分子式为C8H8O2,X的结构简式为______________。
(2)中间产物C、D可以发生相同的反应类型生成相同的物质F,F具有能发生加聚反应的常见官能团,则该反应的反应类型是___________;C→F的反应条件是___________________;D→F的反应条件是_____________________。
(3)根据相关信息并结合已有知识,写出以为原料制备的合成路线流程图(无机试剂任用)。合成路线流程图示例如下:
CH3CH2BrCH3CH2OHCH3COOCH2CH3
|
高二化学参考答案:
题号 | 1 | 2 | 3 | 4 | 5 | 6 | 7 | 8 | 9 | 10 |
选项 | B | B | B | A | C | D | D | D | A | A |
题号 | 11 | 12 | 13 | 14 | 15 | 16 | 17 | 18 | 19 | 20 |
选项 | D | B | CD | AB | BD | C | B | AC | BD | D |
非选择题(共70分)
21、(共11分)答案:(1)⑨ Al3+ (2)平面正六边形 (3)1 大于
(4)Be(OH)2+2NaOH===Na2BeO2+2H2O
(5)HClO4
(6)③④⑤⑥ (漏1个扣1 分,错1个扣1分,错(或多选 )2个或以上,本空不得分)
(1)~(3)、(5)每空1分。(4)2分 (6)3分
22、(共14分)答案:(1) 苯乙炔 (2)取代反应(或水解) 消去反应
(3) 4
(1)﹋(3)每空1分,(4)2分
(5)中共3分,1分1个,错写1个,扣1分错写2个,0分。
(6)中共3分。条件不写或写错,扣1分。最后一步条件写NaOH醇溶液加热,也正确。
(反应途径中,第1步就错,扣3分,第2步错,扣2分,第3步错,扣1分)
23、(共8分)方程式每个2分,其余每空1分
答案:(1)(CH3)3CCH2CH3
(2)取代(水解) 消去 (3)2(CH3)3CCH2CH2OH+O22(CH3)3CCH2CHO+2H2O
(4)4
(5) (CH3)3CCH(Cl)CH3+NaOH(CH3)3CCH(OH)CH3+NaCl+H2O
24、共12分,每空2分。(4)中漏选得1分,有错选,0分。
答案:(1)1s22s22p63s23p63d104s1(或[Ar]3d104s1) (2)大
(3)sp3 三角锥形 (4)①③ (5)8 (每空2分)
25:(9分,各1分)
(1) 1s22s22p63s23p63d8或[Ar]3d8
(2) 15
(3) sp2、sp3(各1分)
(4) 分子晶体
(5) C (键对准氧原子,不给分)
(6) B (7) MgCNi3
26、 (共7分,方程式2分,其余每空1分)
答案:(1)C8H10 对二甲苯 (2)质谱法
(4)共2分,1分1 个,多写0分
27 (共9分,(1)、(2)每空1分,(3)5分。第1步就错,扣5分,第2步错扣4分,类推。)
(2)中反应条件不写加热,不扣分,试剂错不得分。
(3)中第一步写H2/Ni也给分。第2步漏写加热符号,不扣分。

