2017-2018学年福建省厦门市湖滨中学高二下学期第一次月考化学试题 解析版
展开
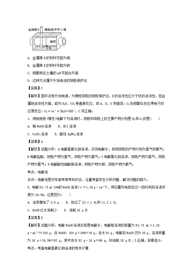
2017-2018高二下化学第一章单元测试(时间60分钟 满分100分)可能用到的原子量:H-1 N-14 O-16 Na-23 Al-27 Fe-56 Cu-64 Zn-65一、选择题(共36分)1. 下列反应中生成物总能量高于反应物总能量的是( )A. 铝粉与氧化铁粉末反应 B. 碳酸钙受热分解C. 乙醇燃烧 D. 氧化钙溶于水【答案】B【解析】铝粉与氧化铁粉末反应,属于放热反应,生成物总能量低于反应物总能量,故A错误;碳酸钙受热分解,属于吸热反应,生成物总能量高于反应物总能量,故B正确;乙醇燃烧,属于放热反应,生成物总能量低于反应物总能量,故C错误;氧化钙溶于水,属于放热反应,生成物总能量低于反应物总能量,故D错误。点睛:放热反应,断键吸收的总能量小于成键放出的总能量,所以生成物总能量低于反应物总能量;吸热反应,断键吸收的总能量大于成键放出的总能量,所以生成物总能量高于反应物总能量。2. 由金红石(TiO2)制取单质Ti的反应步骤为:已知:①C(s)+O2(g)===CO2(g) ΔH=-393.5 kJ·mol-1 ②2CO(g)+O2(g)===2CO2(g) ΔH=-566 kJ·mol-1 ③TiO2(s)+2Cl2(g)===TiCl4(s)+O2(g) ΔH=+141 kJ·mol-1则④TiO2(s)+2Cl2(g)+2C(s)===TiCl4(s)+2CO(g)的ΔH为( )A. —160 kJ·mol-1 B. +160 kJ·mol-1C. -80 kJ·mol-1 D. +80 kJ·mol-1【答案】C【解析】根据盖斯定律③+① ②得TiO2(s)+2Cl2(g)+2C(s)===TiCl4(s)+2CO(g) ΔH =-80 kJ·mol-1,故C正确。3. 埋在地下的钢管常用如图所示的方法加以保护,使其免受腐蚀。关于此方法,下列说法正确的是( )A. 金属棒X的材料可能为铜B. 金属棒X的材料可能为钠C. 钢管附近土壤的pH可能会升高D. 这种方法属于外加电流的阴极保护法【答案】C【解析】图中没有外加电源,为牺牲阳极的阴极保护法,X的活泼性应大于铁的活泼性,但金属钠活泼性太强,能与H2O、CO2等直接反应,故A、B、D项错误;O2在钢管处发生得电子的还原反应:O2+4e-+2H2O=4OH-,C项正确。4. 用铂电极(惰性)电解下列溶液时,阴极和阳极上的主要产物分别是H2和O2的是( )A. 稀NaOH溶液 B. HCl溶液C. CuSO4溶液 D. 酸性AgNO3溶液【答案】A【解析】试题分析:A电解氢氧化钠溶液,实则电解水,故阴阳极的产物分别为氢气和氧气;B电解盐酸,阴极产物为氢气,阳极产物为氯气;C电解氯化钠溶液,阴极产物为氢气,阳极产物为氯气;D电解酸性硝酸银溶液,阴极产物为银,阳极产物为氧气。考点:电解池点评:电解池是历年高考常考知识点,注重考查学生分析问题、解决问题的能力。5. 电解84.75 mL 16%的NaOH溶液(ρ=1.18 g·cm-3),用石墨作电极经过一段时间后溶液浓度为19.5%,这是因为( )A. 溶质增加了3.5 g B. 放出了22.4 L H2和11.2 L O2C. NaOH比水消耗少 D. 消耗18 g水【答案】D【解析】试题分析:电解NaOH溶液实质是电解水,电解前溶液的质量为84.75 mL×1.18 g·mL-1=100 g,含NaOH:100 g×16%=16 g,含水84 g,电解后NaOH仍为16 g,溶液质量为16 g÷19.5%=82 g,其中含水82 g-16 g=66 g,知消耗18 g水,D正确,答案选D。考点:考查电解氢氧化钠溶液的有关计算点评:该题是高考中的常见题型,属于中等难度的试题。试题侧重考查学生的计算能力,特别是分析问题、解决问题的能力,有利于培养学生的应试能力,提高学习成绩。6. 火法炼铜得到的粗铜中含多种杂质(如锌、金和银等),其性能远不能达到电气工业的要求,工业上常使用电解精炼法将粗铜提纯。在电解精炼时( )A. 粗铜接电源负极B. 纯铜作阳极C. 杂质都将以单质形式沉积到池底D. 纯铜片增重2.56 g,电路中通过的电子为0.08 mol【答案】D【解析】电解法精炼铜,粗铜作阳极、精铜作阴极,硫酸铜溶液作电解质溶液;粗铜作阳极,接电源正极,故A错误;纯铜接电源负极,作阴极,故B错误;杂质中只有活泼性比铜差的金属以单质形式沉积到池底,故C错误;根据阴极反应式 ,纯铜片增重2.56 g,电路中通过的电子为0.08 mol,故D正确。7. 用惰性电极电解M(NO3)x的水溶液,当阴极上增重a g时,在阳极上同时产生b L氧气(标准状况),从而可知M的相对原子质量为( )A. B. C. D. 【答案】C【解析】根据得失电子守恒列出物质间的对应关系,设M的相对原子质量为Mr。Mx+~xe-~O2Mrg 22.4×La g b L解得Mr==,答案选C。8. 碱性电池具有容量大、放电电流大的特点,因而得到广泛应用。碱性锌锰电池以氢氧化钾溶液为电解液,电池总反应式为Zn+MnO2+H2O===ZnO+Mn(OH)2下列说法中,错误的是( )A. 电池工作时,锌失去电子B. 电池正极的电极反应式为MnO2+2H2O+2e-―→Mn(OH)2+2OH-C. 电池工作时,电子由正极通过外电路流向负极D. 外电路中每通过0.2 mol电子,锌的质量理论上减少6.5 g【答案】C9. 下列有关电化学装置的说法正确的是( )A. 利用图a装置处理银器表面的黑斑Ag2S,银器表面发生的反应为Ag2S+2e-===2Ag+S2-B. 图b电解一段时间,铜电极溶解,石墨电极上有亮红色物质析出C. 图c中的X极若为负极,则该装置可实现粗铜的精炼D. 图d中若M是海水,该装置是通过“牺牲阳极的阴极保护法”使铁不被腐蚀【答案】A【解析】试题分析:A.形成原电池反应,Al为负极,被氧化,Ag2S为正极被还原,正极方程式为Ag2S+2e-=2Ag+S2-,故A正确;B.铜为阴极,发生还原反应,不能溶解,石墨电极上生成氧气,故B错误;C.图c中的X极若为负极,粗铜为阴极,不能进行粗铜的精炼,而电解精炼时,粗铜作阳极,纯铜作阴极,故C错误;D.该装置有外接电源,属于“有外加电源的阴极保护法”,故D错误,故选A。考点:考查较为综合,涉及原电池和电解池原理,注意根据金属的腐蚀及保护、粗铜的精炼、电解原理等知识来分析解答。10. 某新型可充电电池,能长时间保持稳定的放电电压。该电池的总反应式为3Zn+2K2FeO4+8H2O3Zn(OH)2+2Fe(OH)3+4KOH,以下说法不正确的是( )A. 放电时负极反应式为Zn+2OH-―→Zn(OH)2+2e-B. 放电时正极反应式为FeO+4H2O+3e-―→Fe(OH)3+5OH-C. 放电时每转移3 mol电子,正极有1 mol K2FeO4被氧化D. 充电时阳极附近溶液的碱性减弱【答案】C【解析】选项A,放电时,在碱性条件下,Zn失去电子为电池的负极:Zn-2e-+2OH-===Zn(OH)2;选项B,根据放电时总电池反应式减去负极反应式(电子数需相等)可得放电时正极反应式为FeO42-+4H2O+3e-===Fe(OH)3+5OH-;选项C,放电时,K2FeO4被还原;选项D,充电是放电的逆向反应,所以充电时,阳极消耗OH-,导致阳极附近的溶液的碱性减弱。11. 某可充电的锂离子电池LiMn2O4为正极,嵌入锂的碳材料为负极,含Li+导电固体为电解质。放电时的电池反应为Li+LiMn2O4===Li2Mn2O4。下列说法正确的是( )A. 放电时,LiMn2O4发生氧化反应B. 放电时,正极反应为Li++LiMn2O4+e-===Li2Mn2O4C. 充电时,LiMn2O4发生氧化反应D. 充电时,阳极反应为Li++e-===Li【答案】B【解析】:A.放电时,LiMn2O4中锰元素化合价降低,发生还原反应,故A错误;B.放电时,正极反应为:Li++LiMn2O4+e-=Li2Mn2O4,故B正确;C.充电时,Li2Mn2O4中锰元素化合价升高生成LiMn2O4,Li2Mn2O4发生氧化反应,故C错误;D.充电时,阴极反应为:Li++e-=Li,故D错误。12. 如图,甲池的总反应式为N2H4+O2===N2+2H2O。下列说法正确的是( )A. 甲池中负极上的电极反应式为N2H4-4e-===N2+4H+B. 乙池中石墨电极上发生的反应为4OH--4e-===2H2O+O2↑C. 甲池溶液pH增大,乙池溶液pH减小D. 甲池中每消耗0.1 mol N2H4乙池电极上则会析出6.4 g固体【答案】B【解析】A项,甲池为原电池,由总反应式可得,通N2H4的电极为负极,发生失电子氧化反应生成N2,电解质溶液为KOH溶液,所以负极上的电极反应式为:N2H4+4OH--4e-=N2+4H2O,故A错误;B项,乙池为电解池,石墨电极为阳极,发生失电子氧化反应,电解质溶液为硫酸铜溶液,所以石墨电极上发生的反应为2H2O-4e-=4H++O2↑,故B正确;C项,乙池总反应为:2CuSO4+2H2O2Cu+2H2SO4+O2↑,因生成硫酸,所以酸性增强,pH减小,由甲池总反应N2H4+O2=N2+2H2O可得,若忽略生成的水造成的溶液体积增大,则碱性不变,pH不变,若考虑生成的水造成的溶液体积增大,则碱性减弱,pH减小,故C错误;D项,由N2H4+4OH--4e-=N2+4H2O得,甲池中每消耗0.1molN2H4失去0.4mol电子,乙池析出Cu的反应为:Cu2++2e-=Cu,串联电路中根据得失电子守恒可得,生成0.2molCu,质量为12.8g,故D错误。二、非选择题(共67分)13. 有人设计以铂和锌为电极材料,埋入人体作某种心脏病人的心脏起搏器的能源,它依靠人体血液中有一定浓度的O2和H2O进行工作。 (1)正极材料是___________,电极反应为_____________________。 (2)负极材料是___________,电极反应为_____________________。【答案】 (1). Pt (2). O2+4e-+2H2O=4OH- (3). Zn (4). Zn-2e-=Zn2+【解析】试题分析:铂和锌为电极材料,依靠人体血液中有一定浓度的O2和H2O进行工作,锌活泼性大于铂,所以锌作负极、铂作正极;负极锌失电子生成锌离子,正极氧气得电子生成氢氧根离子。解析:根据以上分析,(1)正极材料是Pt,正极是氧气得电子发生还原反应,电极反应为O2+4e-+2H2O=4OH-。 (2)负极材料是Zn,负极锌失电子生成锌离子,电极反应为Zn-2e-=Zn2+。14. 写出下列电池的电极反应式(1)碱性锌锰干电池负极:__________________ (2)铅蓄电池放电时负极:__________________ (3)乙醇酸性燃料电池负极:__________________【答案】 (1). Zn-2e-+2OH-=Zn(OH)2 (2). Pb-2e-+SO42-=PbSO4 (3). C2H5OH-12e-+3H2O=2CO2+12H+【解析】试题分析:(1)碱性锌锰干电池负极是锌失电子生成Zn(OH)2;(2)铅蓄电池放电时负极是Pb失电子生成PbSO4;(3)乙醇酸性燃料电池负极是乙醇失电子生成二氧化碳和氢离子;解析:(1)碱性锌锰干电池负极是锌失电子生成Zn(OH)2,电极反应式是Zn-2e-+2OH-=Zn(OH)2;(2)铅蓄电池放电时负极是Pb失电子生成PbSO4,负极反应式是Pb-2e-+SO42-=PbSO4;(3)乙醇酸性燃料电池负极是乙醇失电子生成二氧化碳和氢离子,负极反应式是C2H5OH-12e-+3H2O=2CO2+12H+;15. 铝和氢氧化钾都是重要的工业产品。请回答下列问题:(1)工业冶炼铝的化学方程式是_________________。阴极反应式:__________。若阳极转移电子0.6 mol生成Al的质量是________ g。(2)铝与氢氧化钾溶液反应的离子方程式是_____________________________。(3)工业产品氢氧化钾的溶液中含有某些含氧酸根离子,可用离子交换膜法电解提纯。电解槽内装有阳离子交换膜(只允许阳离子通过),工作原理如下图所示。①该电解槽的阳极反应是__________________。②通电开始后,阴极附近溶液pH会增大,原因为___________________________③除去杂质后的氢氧化钾溶液从液体出口________(填“A”或“B”)导出。【答案】 (1). (2). (3). 5.4 (4). 2Al+2OH-+6H2O=2[Al(OH)4]-+3H2O (5). (6). (7). B【解析】试题分析:(1)工业上电解熔融氧化铝生产金属铝;阴极得电子发生还原反应;根据阴极反应式计算生成铝的质量;(2)铝与氢氧化钾溶液反应生成四羟基合铝酸钾和氢气;(3)①电解氢氧化钾溶液,实质的电解水,阳极氢氧根离子失电子生成氧气;②阴极氢离子得电子生成氢气,阴极反应式是 ;③根据阴极反应式,阴极产物是氢氧化钾和氢气。解析:(1)工业上电解熔融氧化铝生产金属铝,反应方程式是;阴极反应式 ;根据阴极反应式,转移电子0.6 mol生成0.2molAl,质量是0.2mol27g/mol=5.4g。(2)铝与氢氧化钾溶液反应生成四羟基合铝酸钾和氢气,反应离子方程式是2Al+2OH-+6H2O=2[Al(OH)4]-+3H2O;(3)①电解氢氧化钾溶液,阳极氢氧根离子失电子生成氧气,阳极反应式是;②阴极氢离子得电子生成氢气,阴极反应式是 ,氢离子浓度降低,氢氧根离子浓度增大,所以阴极附近溶液pH会增大;③根据阴极反应式是,氢氧化钾是阴极产物,所以氢氧化钾溶液从液体出口B导出;16. 某学习小组以SO2为原料,采用电化学方法制取硫酸。(1)原电池原理:该小组设计的原理示意图如左下图,写出该电池负极的电极反应式______。(2)电解原理:该小组用Na2SO3溶液充分吸收SO2得到NaHSO3溶液,然后电解该溶液制得了硫酸。原理如右下图,写出开始电解时阳极的电极反应式________________。【答案】 (1). SO2-2e-+2H2O=SO42-+4H+ (2). HSO3--2e-+H2O= SO42-+3H+【解析】试题分析:(1)原电池总反应为2SO2+ O2+2H2O= 2H2SO4,原电池负极失电子发生氧化反应,正极得电子发生还原反应;(2)NaHSO3溶液电解生成硫酸,硫元素化合价升高发生氧化反应;解析:(1) 该电池中SO2失电子发生氧化反应,所以该电池负极的电极反应式SO2-2e-+2H2O=SO42-+4H+;(2) NaHSO3溶液电解生成硫酸,硫元素化合价升高发生氧化反应,电解池阳极HSO3-失电子发生氧化反应,所以阳极的电极反应式HSO3--2e-+H2O= SO42-+3H+。点睛:原电池中负极失电子发生氧化反应,正极得电子发生还原反应;电解池中阳极失电子发生氧化反应,阴极得电子发生还原反应。17. 某蓄电池的反应为NiO2+Fe+2H2OFe(OH)2+Ni(OH)2 (1)该蓄电池充电时,发生还原反应的物质是________(填选项字母)。放电时生成Fe(OH)2的质量为18 g,则外电路中转移的电子数是________________。A.NiO2 B.Fe C.Fe(OH)2 D.Ni(OH)2(2)为防止远洋轮船的钢铁船体在海水中发生电化学腐蚀,通常在船体上镶嵌Zn块,或与该蓄电池的________(填“正”或“负”)极相连。(3)以该蓄电池作电源,用如图所示的装置进行电解,一段时间后发现溶液逐渐变浑浊,Al电极附近有气泡生成,写出此过程中阳极的电极反应式______________________ 。【答案】 (1). C (2). 0.4NA或2.408×1023 (3). 负 (4). Al+3HCO3--3e-===Al(OH)3↓+3CO2↑【解析】试题分析:充电时Fe(OH)2、Ni(OH)2生成NiO2、Fe、H2O,铁元素化合价降低、镍元素化合价升高;放电时Fe失电子生成Fe(OH)2;(2)金属的电化学保护方法有牺牲阳极的阴极保护法和外接电流阴极保护法;(3)Al电极与电源正极相连,Al做阳极失电子发生氧化反应。解析:充电时Fe(OH)2、Ni(OH)2生成NiO2、Fe、H2O,铁元素化合价降低、镍元素化合价升高,所以发生还原反应的物质是Fe(OH)2,故选C;18 gFe(OH)2的物质的量是0.2mol,放电时Fe失电子生成Fe(OH)2,当生成Fe(OH)2的质量为18 g时,外电路中转移的电子数是0.4NA;(2)金属与蓄电池的负极相连,做电解池阴极,阴极发生还原反应,金属被保护,属于外接电流阴极保护法;(3)Al电极与电源正极相连,Al做阳极失电子发生氧化反应,阳极的电极反应式是Al+3HCO3--3e-===Al(OH)3↓+3CO2↑。点睛:金属的电化学保护方法有牺牲阳极的阴极保护法和外接电流阴极保护法;若被保护金属与比它活泼性强的金属用导线连接构成原电池,活泼性差的金属作正极被保护,属于牺牲阳极的阴极保护法;若让被保护的金属与电源负极相连,做电解池阴极,属于外接电流阴极保护法。18. 某同学设计了一个甲醇(CH3OH)燃料电池,并用该电池电解200mL一定浓度NaCl与CuSO4混合溶液,其装置如图1:(1)25℃,1.01×105Pa时16g液态甲醇完全燃烧,当恢复至原状态时,放出362.9kJ热量,此反应的热化学方程式为______________________________________。(2)写出甲中通入甲醇这一极的电极反应式____________________________。 (3)铁电极上反应的现象为:先有红色的物质析出,后_________________。石墨电极上产生的气体是_____。(4)理论上乙中两极所得气体的体积随时间变化的关系如图2所示(气体体积已换算成标准状况下的体积)原混合溶液中CuSO4的物质的量浓度____________mol·L-1。(假设溶液体积不变)【答案】 (1). CH3OH(l)+1.5O2(g)=CO2(g)+2H2O(l) △H=-725.8 kJ/mol (2). CH3OH-6e-+8OH-=CO32-+6H2O (3). 有气泡 (4). Cl2、O2 (5). 0.1(2)在燃料电池的中,负极上是燃料发生失电子的氧化反应,在碱性环境下,甲醇失电子的过程为:CH3OH-6e-+8OH-=CO32-+6H2O;(3)石墨为阳极、铁电极为阴极,开始Cl-在阳极放电生成氯气,阴极Cu2+放电生成Cu,随着电解的继续,变成电解水放出氢气和氧气。(4)图丙中Ⅰ表示阴极产生的气体,Ⅱ表示阳极产生的气体,t1前电极反应式为:阳极2Cl--4e-=Cl2↑,t2点后电极反应式为:阳极4OH--4e-=O2↑+2H2O,由图可知,产生氯气为224mL,则由2Cl--2e-=Cl2↑可知,n(NaCl)="(0.224/22.4)" ×2=0.02mol,所以c(NaCl)=0.02/0.2=0.1mol/L,由t2时生成氧气为112mL,n(O2)=0.112/22.4=0.005mol,则共转移电子为0.02mol+0.005mol×4=0.04mol,根据电子守恒及Cu2++2e-=Cu可知,n(CuSO4)=0.04mol/2=0.02mol,所以c(CuSO=0.02mol/0.2L=0.1mol/L,考点:考查了原电池和电解池的相关知识。

