陕西省西安中学2020届高三第四次模拟考试化学试题
展开
西安中学高2020届第四次模拟考试
化学
可能用到的相对相对原子质量:H-1 Li-7 C-12 N-14 O-16 Na-23 S-32 Fe-56 Cu-64 Ba-137 Pb-207
一、选择题(本题共13小题,每小题6分。在每小题给出的四个选项中,只有一项是符合题目要求的)
1.《本草纲目》中收载“烧酒”篇:“自元时始创其法,用浓酒和糟入甑,蒸令气上……其清如水,味极浓烈,盖酒露也。”《本草经集注》中记载有关于鉴别消石(KNO3)和朴消(Na2SO4)之法:以火烧之,紫青烟起,云是真消石也”。文字中两处渉及到“法”。分别是
A. 蒸馏 焰色反应 B. 萃取 升华
C. 蒸馏 丁达尔效应 D. 升华 焰色反应
【答案】A
【解析】
【详解】由题中所给信息,“蒸令气上”表明该方法是利用各组分沸点不同实现物质的分离,此“法”是指蒸馏,烧酒利用的是蒸馏原理;钾元素的焰色反应为紫色。通过以上分析,A选项正确,故本题答案为A。
【点睛】本题考查混合物的分离提纯和鉴别,把握物质的性质是解题关键,同时要注意古文的理解。
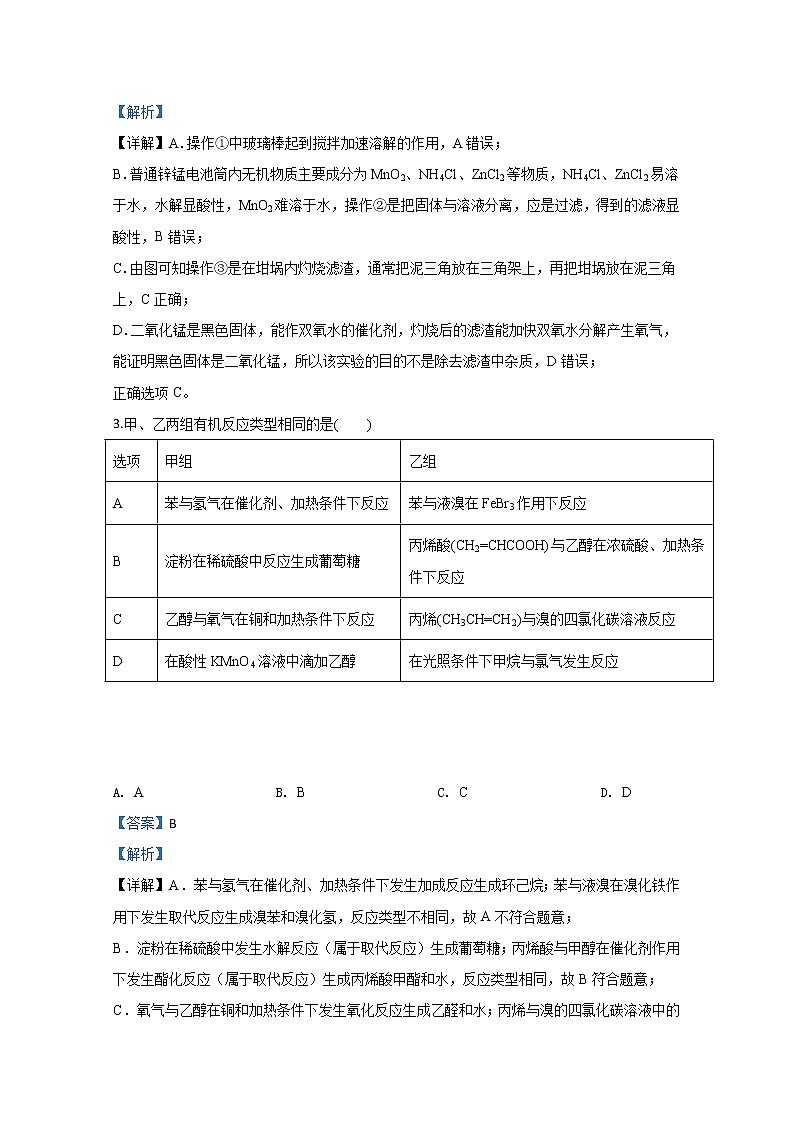
2.普通锌锰电池筒内无机物主要成分是MnO2、NH4Cl、ZnCl2等。某研究小组探究废旧电池内的黑色固体并回收利用时,进行如图所示实验。下列有关实验的叙述正确的是( )
A. 操作①中玻璃棒的作用是转移固体
B. 操作②为过滤,得到的滤液显碱性
C. 操作③中盛放药品的仪器是坩埚
D. 操作④的目的是除去滤渣中的杂质
【答案】C
【解析】
【详解】A.操作①中玻璃棒起到搅拌加速溶解的作用,A错误;
B.普通锌锰电池筒内无机物质主要成分为MnO2、NH4Cl、ZnCl2等物质,NH4Cl、ZnCl2易溶于水,水解显酸性,MnO2难溶于水,操作②是把固体与溶液分离,应是过滤,得到的滤液显酸性,B错误;
C.由图可知操作③是在坩埚内灼烧滤渣,通常把泥三角放在三角架上,再把坩埚放在泥三角上,C正确;
D.二氧化锰是黑色固体,能作双氧水的催化剂,灼烧后的滤渣能加快双氧水分解产生氧气,能证明黑色固体是二氧化锰,所以该实验的目的不是除去滤渣中杂质,D错误;
正确选项C。
3.甲、乙两组有机反应类型相同的是( )
选项
甲组
乙组
A
苯与氢气在催化剂、加热条件下反应
苯与液溴在FeBr3作用下反应
B
淀粉在稀硫酸中反应生成葡萄糖
丙烯酸(CH2=CHCOOH)与乙醇在浓硫酸、加热条件下反应
C
乙醇与氧气在铜和加热条件下反应
丙烯(CH3CH=CH2)与溴的四氯化碳溶液反应
D
在酸性KMnO4溶液中滴加乙醇
在光照条件下甲烷与氯气发生反应
A. A B. B C. C D. D
【答案】B
【解析】
【详解】A.苯与氢气在催化剂、加热条件下发生加成反应生成环己烷;苯与液溴在溴化铁作用下发生取代反应生成溴苯和溴化氢,反应类型不相同,故A不符合题意;
B.淀粉在稀硫酸中发生水解反应(属于取代反应)生成葡萄糖;丙烯酸与甲醇在催化剂作用下发生酯化反应(属于取代反应)生成丙烯酸甲酯和水,反应类型相同,故B符合题意;
C.氧气与乙醇在铜和加热条件下发生氧化反应生成乙醛和水;丙烯与溴的四氯化碳溶液中的溴单质发生加成反应生成1,2-二溴丙烷,反应类型不相同,故C不符合题意;
D.在酸性重铬酸钾溶液中滴加乙醇,乙醇发生氧化反应生成乙酸;光照条件下甲烷与氯气发生取代反应生成氯代甲烷和氯化氢,反应类型不相同,故D不符合题意;
答案选B。
【点睛】氧化反应除了有机物的燃烧,还有醇被酸性高锰酸钾氧化,醛和新制氢氧化铜的反应等。
4.传感器可以检测空气中SO2的含量,传感器的工作原理如图所示。下列叙述中正确的是( )
A. b为电源的正极
B. 阳极的电极反应式为Ag++Cl-=AgCl
C. 当电路中电子转移5×10-5 mol时,进入传感器的SO2为1.12 mL
D. 阴极的电极反应式为2HSO3-+2H++2e-=S2O42-+2H2O
【答案】D
【解析】
【分析】
根据图示,有电源,为电解池装置,b电极上HSO3-变化为S2O42-,硫元素化合价降低发生还原反应,可判断为阴极,b电极为电源负极,a为电源的正极,Ag/AgCl为阳极,据此分析解答。
【详解】A.根据分析,与b电极连接的电解池的电极上发生HSO3-变化为S2O42-,硫元素化合价降低发生还原反应,判断为阴极,b电极为电源的负极,故A错误;
B.与电源a极相连的电极为电解池的阳极,电极反应式 Ag−e−+Cl−═AgCl,故B错误;
C.温度和压强不知不能计算气体体积,故C错误;
D.阴极的电极反应为HSO3-变化为S2O42-,依据电荷守恒和原子守恒书写电极反应为2HSO3-+2H++2e−═S2O42-+2H2O,故D正确;
答案选D。
【点睛】从化合价的变化找出发生氧化反应和还原反应,从而判断出正负极。
5.某有机物的分子式为C4H9ClO,分子中含有羟基和一个氯原子,且两者不能连到同一个碳原子上的同分异构体共有( )
A. 8种 B. 9种 C. 10种 D. 12种
【答案】B
【解析】
【分析】
有机物C4H9C1O分子中含有羟基,先写出丁醇的同分异构体,然后根据丁醇中等效H原子判断其一氯代物即可(注意不考虑羟基与氯原子在同一个碳原子上),以此解答该题。
【详解】该有机物可以看作Cl原子取代丁醇中氢原子形成的,丁醇的同分异构体有:CH3CH2CH2CH2OH、CH3CHOHCH2CH3、(CH3)3COH、CH3(CH3)CHCH2OH,
CH3CH2CH2CH2OH分子的烃基中含有4种等效H原子,不考虑羟基与氯原子在同一个碳原子上时,其一氯代物有3种;
CH3CHOHCH2CH3分子的烃基中含有4种H原子,不考虑羟基与氯原子在同一个碳原子上时,其一氯代物有3种;
(CH3)3COH分子中的烃基中含有1种H原子,其一氯代物有1种;
CH3(CH3)CHCH2OH分子的烃基上含有3种等效H,不考虑羟基与氯原子在同一个碳原子上时,其一氯代物有2种;
根据分析可知,有机物C4H9C1O的同分异构体共有:3+3+1+2=9,答案选B。
【点睛】有机物C4H9C1O的同分异构体的判断,可以从丁醇的氢原子被氯原子取代的角度分析。
6.V、W、X、Y、Z五种短周期主族元素,原子序数依次增大,X原子的最外层电子数是内层电子数的3倍,W的气态氢化物和最高价氧化物对应的水化物反应生成一种盐,Y是同周期中原子半径最大的元素,Z的原子序数等于V、W、X的原子序数之和。下列说法错误的是( )
A. X、Z同主族,Y、Z同周期 B. 简单离子的半径:W>Y
C. V、X可形成原子个数比为1∶1、2∶1的化合物 D. 气态氢化物的热稳定性:X<W
【答案】D
【解析】
【分析】
V、W、X、Y、Z五种短周期主族元素,原子序数依次增大,X的最外层电子数是内层电子数的三倍,为O;W的气态氢化物和最高价氧化物对应的水化物反应生成一种盐,为N;Y是同周期中原子半径最大的元素,且Y原子序数大于氧,只能为第三周期,为Na;Z的原子序数等于V、W、X的原子序数之和,则V为H,Z为S,结合原子结构特点、元素性质解答。
【详解】A.X、Z分别为O,S二者是同主族,Y、Z分别为:Na、S属于同周期,故A正确;
B.W离子为N3-,Y离子为Na+,二者核外电子数相同,钠离子质子数大于氮离子,所以离子半径,N3−>Na+,故 B正确;
C.V、X分别为H和O,可以形成H2O、H2O2化合物,原子个数比分别为2∶1、1∶1,故C正确;
D.X为O,W为N,同周期元素随核电荷数增大,非金属性增强,则氧的非金属性强于氮,所以简单气态氢化物的热稳定性X>W,故D错误;
答案选D。
7.常温下,在10mL0.1mol/LNa2CO3溶液中逐滴加入0..1mol/LHCl溶液,溶液的pH逐渐降低,此时溶液中含碳微粒的物质的量分数变化如图所示(CO2因逸出未画出,忽略因气体逸出引起的溶液体积变化),下列说法不正确的是
A. 常温下,水解常数Kh(CO32-)的数量级为10-4
B. 当溶液是中性时,溶液的总体积大于20mL
C. 在0.1mol/LNa2CO3溶液中:c(OH-)>c(H2CO3)+c(HCO3-)+c(H+)
D. 在B点所示的溶液中,离子浓度最大的是HCO3-
【答案】D
【解析】
分析:由A点可以确定碳酸的二级电离常数和碳酸根的水解常数。碳酸钠溶液和碳酸氢钠溶液都呈碱性。根据质子守恒可以判断相关离子浓度的大小关系。
详解:A. 由图中信息可知,A点c(HCO3-)=c(CO32-),则水解常数Kh(CO32-),A点对应的11>pH>10,则,所以,水解常数Kh(CO32-)的数量级为10-4,A正确;
B. 0.1mol/LNa2CO3溶液呈碱性,当加入10mL 0..1mol/LHCl溶液时碳酸根全部转化为碳酸氢根,此时溶液仍呈碱性,所以,当溶液是中性时,溶液的总体积大于20mL,B正确;
C. 在0.1mol/LNa2CO3溶液中,由质子守恒可知,c(OH-)=2c(H2CO3)+c(HCO3-)+c(H+),所以,c(OH-)>c(H2CO3)+c(HCO3-)+c(H+),C正确;
D. 由物料守恒可知,在B点所示的溶液中,离子浓度最大的是Na+,D不正确。
本题选D。
三、非选择题
(一)必考题(共11题,计129分)
8.氨基甲酸铵(H2NCOONH4)是一种易分解、易水解的白色固体,某研究小组以氢氧化钠固体、浓氨水、干冰等为原料制备氨基甲酸铵的实验装置如图所示,其主要反应的原理为2NH3(g)+CO2(g)⇌NH2COONH4(s) ΔH<0。
(1)仪器3中盛装的固体是____,其作用是________________。
(2)仪器6的一个作用是控制原料气按化学计量数充分反应,若反应初期观察到装置内浓硫酸中产生气泡,则应该___(填“加快”“减慢”或“不改变” )产生氨的速率。
(3)另一种制备氨基甲酸铵的反应装置(液态石蜡和CCl4均充当惰性介质)如图所示。
①液态石蜡鼓泡瓶的作用是________________________。
②当CCl4液体中产生较多晶体悬浮物时,立即停止反应,过滤分离得到粗产品,为了将所得粗产品干燥,可采取的方法是___(填字母)。
A.蒸馏 B.真空微热烘干 C.高压加热烘干
(4)制得氨基甲酸铵中可能含有碳酸氢铵、碳酸铵中的一种或两种杂质(不考虑氨基甲酸铵与水的反应)。
①设计方案进行成分探究,请填写表中空格。
限选试剂:蒸馏水、稀硝酸、BaCl2溶液、澄清石灰水、AgNO3溶液、稀盐酸。
实验步骤
预期现象和结论
步骤1:取少量固体样品于试管中,加入蒸馏水至固体溶解
得到无色溶液
步骤2:向试管中加入过量的BaCl2溶液,静置
若溶液不变浑浊,则证明固体中不含碳酸铵
步骤3:向试管中继续加入____________
_____________,则证明固体中含有碳酸氢铵
②根据①的结论,取15.8 g氨基甲酸铵样品,用足量氢氧化钡溶液充分处理后,过滤洗涤、干燥,测得沉淀的质量为1.97 g。则样品中氨基甲酸铵的质量分数为____。
【答案】 (1). 碱石灰 (2). 干燥氨,防止仪器5中生成的氨基甲酸铵水解 (3). 加快 (4). 通过观察气泡,调节NH3与CO2的通入比例(或通过观察气泡,控制通入NH3与CO2的速率) (5). B (6). 少量澄清石灰水 (7). 若溶液变浑浊 (8). 0.95(或95%)
【解析】
【详解】(1)氨气由浓氨水与碱制备,由于氨基甲酸铵易水解,U型管内用碱石灰干燥氨气,防止仪器5中生成的氨基甲酸铵水解,在5中反应得到氨基甲酸铵,6中稀硫酸进行尾气处理,防止剩余的氨气污染空气;
(2)若反应初期观察到装置内稀硫酸溶液中产生气泡,说明有二氧化碳排出,通入氨气的量不足,应该适当加快产生氨气的流速;
(3)①通过观察气泡,控制通入NH3与CO2的速率,使二者反应更充分;
②氨基甲酸铵受热易分解,采取减压低温烘干,即真空微热烘干,答案选B;
(4)①步骤3检验碳酸氢铵,需要检验碳酸氢根离子,继续加入少量澄清石灰水,若溶液变浑浊,则证明固体中含有碳酸氢铵;
②根据①的结论,取15.8 g氨基甲酸铵样品,用足量氢氧化钡溶液充分处理后,过滤洗涤、干燥,测得沉淀的质量为1.97 g,沉淀为碳酸钡,碳酸钡的物质的量==0.01mol,由碳原子守恒,可知碳酸氢铵的物质的量为0.01mol,故碳酸氢铵的质量为=0.01mol×79g/mol=0.79g,故氨基甲酸铵的质量分数=×100%=95%(或0.95)。
9.三盐基硫酸铅(3PbO·PbSO4·H2O,相对分子质量为990)简称“三盐”,白色或微黄色粉末,热稳定性能优良,主要用作聚氯乙烯的热稳定剂。“三盐”是由可溶性铅盐中加入硫酸生成硫酸铅,再加氢氧化钠而制得。以100.0 t铅泥(主要成分为PbO、Pb及PbSO4等)为原料制备“三盐”的工艺流程如图所示。
已知:①Ksp(PbSO4)=1.82×10-8,Ksp(PbCO3)=1.46×10-13;②铅与冷盐酸、冷硫酸几乎不起作用
请回答下列问题:
(1)写出步骤①“转化”的化学方程式:_____,该反应能发生的原因是________。
(2)步骤②“过滤1”后所得滤渣的主要成分为__________。
(3)步骤③“酸溶”,最适合选用的酸为__,为提高酸溶速率,可采取的措施是___________(任意写出一条)。
(4)从原子利用率的角度分析该流程的优点为__________。
(5)步骤⑥“合成”的化学方程式为___________________。若得到纯净干燥的“三盐”49.5 t,假设铅泥中的铅元素有80%转化为“三盐”,则铅泥中铅元素的质量分数为____%(结果保留一位小数)。
【答案】 (1). PbSO4+Na2CO3=PbCO3+Na2SO4 (2). Ksp(PbSO4)>Ksp(PbCO3),容易实现沉淀的转化 (3). Pb、PbO、PbCO3 (4). HNO3 (5). 适当升温(适当增加硝酸浓度、减小滤渣颗粒大小等合理答案均可) (6). 滤液2(HNO3溶液)可以循环利用 (7). 4PbSO4+6NaOH3PbO·PbSO4·H2O+3Na2SO4+2H2O (8). 51.8
【解析】
【分析】
以100.0t铅泥(主要成分为PbO、Pb及PbSO4等)为原料制备三盐:向铅泥中加Na2CO3溶液是将PbSO4转化成PbCO3,Na2CO3(aq)+PbSO4(s)=Na2SO4(aq)+PbCO3(s),所以滤液Ⅰ的溶质主要是Na2SO4和过量的Na2CO3,Pb、PbO和PbCO3在硝酸的作用下反应:3Pb+8HNO3=3Pb(NO3)2+2NO↑+4H2O、PbCO3+2HNO3=Pb(NO3)2+CO2↑+H2O、PbO+2HNO3=Pb(NO3)2+H2O,均转化成Pb(NO3)2,Pb(NO3)2中加稀H2SO4转化成PbSO4和硝酸,过滤的滤液2为HNO3,可循环利用,向硫酸铅中加入氢氧化钠合成三盐和硫酸钠,4PbSO4+6NaOH3PbO·PbSO4·H2O+3Na2SO4+2H2O,滤液3主要是硫酸钠,洗涤沉淀干燥得到三盐,据此分析解答。
【详解】(1)步骤①向铅泥中加Na2CO3溶液,由已知信息可知Ksp(PbSO4)>Ksp(PbCO3),Na2CO3(aq)+PbSO4(s)=Na2SO4(aq)+PbCO3(s),则PbSO4更易转化成PbCO3,所以滤液Ⅰ的溶质主要是Na2SO4和过量的Na2CO3;
(2)由分析可知步骤②“过滤1”后所得滤渣的主要成分为Pb、PbO、PbCO3;
(3)Pb、PbO和PbCO3在硝酸作用下转化成Pb(NO3)2,若用稀硫酸或盐酸溶解,产物PbCl2或PbSO4难溶于水,溶解效果差;酸溶时,为提高酸溶速率,可采取的措施是适当升温(或适当增大硝酸浓度或减小沉淀微粒大小等);
(4)从原子利用率的角度分析该流程的优点为Pb、PbO和PbCO3在硝酸的作用下转化成Pb(NO3)2,Pb(NO3)2中加稀H2SO4转化成PbSO4和硝酸,HNO3可循环利用;
(5)步骤⑥合成三盐的化学方程式为:4PbSO4+6NaOH3PbO·PbSO4·H2O+3Na2SO4+2H2O,若得到纯净干燥的三盐49.5t,则其中铅元素的质量为:×49.5t=41.4t,设铅泥中铅元素的质量分数为w,则100.0t铅泥中铅元素为100×w,铅泥中的铅元素有80%转化为三盐,有100t×w×80%=41.4t,解得w≈51.8%。
10.氮的化合物在生产生活中广泛存在。
(1)①氯胺(NH2Cl)的电子式为________。可通过反应NH3(g)+Cl2(g)=NH2Cl(g)+HCl(g)制备氯胺,已知部分化学键的键能如右表所示(假定不同物质中同种化学键的键能一样),则上述反应的ΔH=_________。
化学键
键能/(kJ·mol-1)
N-H
391.3
Cl-Cl
243.0
N-Cl
191.2
H-Cl
431.8
②NH2Cl与水反应生成强氧化性的物质,可作长效缓释消毒剂,该反应的化学方程式为________。
(2)用焦炭还原NO的反应为:2NO(g)+C(s)N2(g)+CO2(g),向容积均为1L的甲、乙、丙三个恒容恒温(反应温度分别为400℃、400℃、T℃)容器中分别加入足量的焦炭和一定量的NO,测得各容器中n(NO)随反应时间t的变化情况如下表所示:
t/min
0
40
80
120
160
n(NO)(甲容器)/mol
2.00
1.50
1.10
0.80
0.80
n(NO)(乙容器)/mol
1.00
0.80
0.65
0.53
0.45
n(NO)(丙容器)/mol
2.00
1.45
1.00
1.00
1.00
①该反应为____________(填“放热”或“吸热”)反应。
②乙容器在200min达到平衡状态,则0~200min内用NO的浓度变化表示的平均反应速率v(NO)=_________。
(3)用焦炭还原NO2的反应为:2NO2(g)+2C(s) N2(g)+2CO2(g),在恒温条件下,1molNO2和足量C发生该反应,测得平衡时NO2和CO2的物质的量浓度与平衡总压的关系如图所示:
①A、B两点的浓度平衡常数关系:Kc(A)_____Kc(B)(填“<”或“>”或“=”)。
②A、B、C三点中NO2的转化率最高的是______(填“A”或“B”或“C”)点。
③计算C点时该反应的压强平衡常数Kp(C)=______(Kp是用平衡分压代替平衡浓度计算,分压=总压×物质的量分数)。
【答案】 (1). (2). +11.3kJ/mol-1 (3). NH2Cl+H2ONH3+HClO或NH2Cl+2H2ONH3H2O+HClO (4). 放热 (5). 0.003mol·L-1·min-1 (6). = (7). A (8). 2MPa
【解析】
(1)(1)①氮原子最外层有5个电子,氯原子最外层有7个电子,氢原子最外层1个电子,三种原子间以共价键结合,氯胺(NH2Cl)的电子式为;正确答案:。反应为NH3(g)+Cl2(g)=NH2Cl(g)+HCl(g),ΔH=反应物总键能-生成物总键能=3×391.3+243-2×391.3-191.2-431.8=+11.3kJ/mol-1;正确答案:+11.3kJ/mol-1。
②生成物具有强氧化性、具有消毒作用的是次氯酸,氯元素由-1价氧化为+1价,氮元素由-2价还原到-3价,生成氨气;正确答案:NH2Cl+H2ONH3+HClO或NH2Cl+2H2ONH3∙H2O+HClO。
(2)①从甲丙两个反应过程看出,加入的n(NO)一样,但是丙过程先达平衡,说明丙的温度比甲高;丙中n(NO)剩余量比甲多,说明升高温度,平衡左移,该反应正反应为放热反应;正确答案:放热。
② 容积为1L的甲中: 2NO(g)+C(s)N2(g)+CO2(g),
起始量 2 0 0
变化量 1.2 0.6 0.6
平衡量 0.8 0.6 0.6
平衡常数=c(N2)×c(CO2)/ c2(NO)=0.6×0.6/0.82=9/16;甲乙两个反应过程温度相同,所以平衡常数相同;
容积为1L的乙容器中,设NO的变化量为xmol:
2NO(g)+C(s)N2(g)+CO2(g),
起始量 1 0 0
变化量 x 0.5x 0.5x
平衡量 1- x 0.5x 0.5x
平衡常数=c(N2)×c(CO2)/ c2(NO)= 0.5x×0.5x/(1- x)2=9/16,解之得x=0.6mol;0~200min内用NO的浓度变化表示的平均反应速率v(NO)= 0.6÷1÷200= 0.003mol·L-1·min-1;正确答案:0.003mol·L-1·min-1。
(3) ①平衡常数只与温度有关,由于温度不变,平衡常数不变, Kc(A)= Kc(B);正确答案: =。
②增大压强,平衡左移,NO2的转化率降低,所以A、B、C三点中压强最小为A点,该点转化率最大;正确答案:A。
③由焦炭还原NO2的反应为:2NO2(g)+2C(s)N2(g)+2CO2(g),在恒温条件下,1 mol NO2和足量C发生反应在C点时,NO2和CO2的物质的量浓度相等,可知此时反应体系中n(NO2)=0.5mol,n(N2)=0.25mol,n(CO2)=0.5mol,则三种物质的分压分别为:P(NO2)= P(CO2)=10MPa×=4,P(N2)=2MPa,C点时该反应的压强平衡常数Kp(C)= 2MPa×42MPa/42MPa=2 MPa;正确答案:2MPa。
点睛:(2)②乙装置中求v(NO),就得利用甲装置中相关数据计算出反应的平衡常数,同一个反应在相同温度下,平衡常数相等;这样就可以求出乙装置内∆c(NO),从而求出v(NO),这是很好的考查了利用平衡常数进行的相关计算内容。
(二)选考题(共45分。请考生从给出的2道物理题、2道化学题、2道生物题中每科任选一题做答,并用2B铅笔在答题卡上把所选题目的题号涂黑。注意所做题目的题号必须与所涂题目的题号一致,在答题卡选答区域指定位置答题。如果多做,则每学科按所做的第一题计分。)
[化学——物质结构与性质]
11.Y、Z、W、R、M五种元素,位于元素周期表的前四周期,它们的核电荷数依次增大,有如下信息:
元素
相关信息
Y
原子核外有6个不同运动状态的电子
Z
非金属元素,基态原子的s轨道的电子总数与p轨道的电子总数相同
W
主族元素,与Z原子的价电子数相同
R
价层电子排布式为3d64s2
M
位于第ⅠB族,其被称作“电器工业的主角”
请回答下列问题(Y、Z、W、R、M用所对应的元素符号表示):
(1)Z、W元素相比,第一电离能较大的是____,M2+的核外电子排布式为_______。
(2)M2Z的熔点比M2W的______(填“高”或“低”),请解释原因:_____________。
(3)WZ2的VSEPR模型名称为______;WZ3气态为单分子,该分子中W原子的杂化轨道类型为____;WZ3的三聚体环状结构如图(a)所示,该结构的分子中含有____个σ键;写出一种与WZ3互为等电子体的分子的化学式_____。
(4)MRW2的晶胞如图(b)所示,晶胞参数a=0.524 nm、c=1.032 nm;MRW2的晶胞中,晶体密度ρ=____g/cm3(只要求列算式,不必计算出数值,阿伏加德罗常数为NA=6.02×1023 mol-1)。
【答案】 (1). O (2). [Ar]3d9或1s22s22p63s23p63d9 (3). 高 (4). 氧离子半径比硫离子半径小,Cu2O比Cu2S的晶格能大,所以Cu2O熔点高 (5). 平面三角形 (6). sp2 (7). 12 (8). BF3等 (9).
【解析】
【分析】
Y、Z、W、R、M五种元素,位于元素周期表的前四周期,它们的核电荷数依次增大。Y的原子核外有6个不同运动状态的电子,Y为C元素; Z是非金属元素,基态原子的s轨道的电子总数与p轨道的电子总数相同,Z的电子排布式为1s2s22p4,Z为O元素;W是主族元素,与Z原子的价电子数相同,W为S元素;R的价层电子排布式为3d64s2, R为Fe元素;M位于第IB族,其被称作“电器工业的主角”,为Cu元素,据此分析结合元素性质解答。
【详解】(1) Z为O元素,W为S元素,同一主族,从上到下,第一电离能逐渐减小,O和S元素相比,第一电离能较大的是O,M为Cu元素,Cu2+的核外电子排布式为[Ar]3d9或1s22s22p63s23p63d9;
(2) M为Cu元素,Z为O元素,W为S元素,M2Z为Cu2O,M2W为Cu2S,由于氧离子的半径小于硫离子的半径,则Cu2O比Cu2S的晶格能大,所以Cu2O的熔点比Cu2S的高;
(3) W为S元素,Z为O元素,WZ2为SO2,中心原子S价层电子对数=2+=3,S原子采取sp2杂化,VSEPR模型名称为平面三角形;SO3气态为单分子,该分子中S原子的价层电子对数=3+=3,杂化轨道类型为sp2;单键都为σ键,SO3的三聚体环状结构如图(a)所示,该结构的分子中含有12个σ键,SO3由4个原子构成,价电子总数为24,与SO3互为等电子体的分子的化学式为BF3;
(4)MRW2为CuFeS2,晶胞中每个Cu原子与4个S原子相连,CuFeS2的晶胞中S原子个数=8、Fe原子个数=4×+4×+2×=4、Cu原子个数=8×+4×+1=4,晶胞体积=a2c=(0.524×10-7×0.524×10-7×1.032×10-7)cm3,晶体密度ρ===g/cm3=g/cm3。
[化学——有机化学基础]
12.呋喃(C4H4O)是生产抗流感药物磷酸奥司他韦(又名达菲)的原料之一,以玉米芯为原料制备呋喃及相关衍生物的一种工艺流程如下:
已知:①A可以发生银镜反应;②+‖
试回答下列问题:
(1)D的分子式为____。
(2)呋喃的结构简式为____;②的反应类型为______。
(3)A发生银镜反应的化学方程式为_____________。
(4)反应①在有机合成中具有重要意义,则B的结构简式为________。
(5)C的同分异构体中,含有“”结构的共有____种(不含立体异构),其中能发生银镜反应,且核磁共振氢谱中有2组吸收峰的有机物的结构简式为______。
(6)参照上述合成路线,设计以环己烯和丙烯为原料制备的合成路线(无机试剂任选)。_____________________________________________________________
【答案】 (1). C7H12O3 (2). (3). 取代反应 (4). +2Ag(NH3)2OH+2Ag↓+3NH3+H2O (5). (6). 13 (7). (8).
【解析】
【分析】
根据逆向合成法的运用,由D的结构简式和C→D的转化关系,可得C的结构简式为,由C的结构简式、A的分子式以及已知信息①、A→C的转化关系可得,A的结构简式为,可得呋喃的结构简式为,再根据已知信息②,呋喃与发生信息②的反应,可推知B的结构简式为,据此分析解答。
【详解】(1)根据D的结构简式,节点为碳原子,每个碳原子形成4个共价键,不足键由氢原子补齐,分子式为C7H12O3;
(2)根据分析,呋喃的结构简式为;呋喃在一定条件下与溴单质发生取代反应生成,则②的反应类型为取代反应;
(3) A的结构简式为,发生银镜反应的化学方程式为+2Ag(NH3)2OH+2Ag↓+3NH3+H2O;
(4)根据分析,B的结构简式为;
(5)分子式符合C5H10O2且分子含有“”结构的有机化合物可能是羧酸,也可能是酯类物质,因-C4H9有4种结构,则C4H9-COOH有四种结构,C4H9-OOCH也有四种结构;C3H7-有两种结构,则CH3COO-C3H7与CH3OOC-C3H7分别有两种结构,CH3CH2OOC-CH2CH3只有一种结构,故C的同分异构体中,含有“”结构的共有13种结构;其中能发生银镜反应,说明属于甲酸酯,且核磁共振氢谱中有2组吸收峰说明分子中只有2种不同环境的氢原子,则该有机物的结构简式为;
(6)由环己烯和丙烯为原料制备,可由与Br2发生加成反应生成,在氢氧化钠醇溶液加热条件下发生消去生成,与丙烯(CH2=CHCH3)发生信息②的反应生成目标产物,则合成路线为:。

