


河南省商丘市商丘第一高级中学2020届高三第一学期期中考试化学试卷
展开
高三化学试卷
注意事项:
1、本试卷分为第Ⅰ卷(选择题)和第Ⅱ卷(非选择题)两部分;考试时间90分钟,满分100分。
2、答题前,考生务必将自己的姓名、学号填写在答题卡上。选择题使用2B铅笔填涂在答题卡上,非选择题部分使用0.5毫米的签字笔完成;考试结束后,只交答题卡,试卷考生保存。
可能用到的相对原子质量:
H:1 C:12 O:16 Na: 23 Cu:64 N:14 S:32 Mg:24 Al:27 Ba:137
第I卷(共48分)
一、选择题(每小题只有一个正确答案,每小题3分,共48分)
1.化学与生产、生活密切相关,下列说法错误的是 ( )
A. 生活污水进行脱氮、脱磷处理可以减少水体富营养化
B. 食品袋中装有硅胶的小纸包的作用是防止食品受潮
C. 爆竹燃放过程中,硫燃烧直接生成三氧化硫
D. 碳酸钡不可用于胃肠X射线造影检查
2.下列物质在生活中应用时,起还原作用的是 ( )
A.明矾作净水剂 B.漂粉精作消毒剂
C.氧化铁可以作为红色油漆的原料 D.铁粉作食品袋内的脱氧剂
3.下列说法正确的是 ( )
A.煤的干馏和石油的分馏都是化学变化
B.漂白粉、水玻璃和碱石灰都是混合物
C.纯碱、明矾和干冰都是电解质
D.鸡蛋清溶液中加入饱和(NH4)2SO4溶液生成白色沉淀,属于化学变化
4.化学与生活密切相关,下列有关说法正确的是 ( )
A.漂白粉即可做漂白棉麻纸张的漂白剂,又可做游泳池及环境的消毒剂和净水剂
B.燃放烟花呈现出多种颜色是由于烟花中添加了Na、Cu、Fe、Pt等金属的单质
C.合金材料的组成元素一定全部是金属元素
D.纯净的二氧化硅是制备光导纤维的原料
5.设NA为阿伏加德罗常数的值。下列有关叙述不正确的是 ( )
A.某温度和压强下,22.4 L CO和N2的混合气体中含有的原子总数可能为2NA
B.在合成氨反应中,当有2.24 L氨气(标准状况下)生成时,转移的电子数为0.3NA
C.标准状况下22.4 L HF含有NA个分子
D.将78 g Na2O2与过量CO2反应转移的电子数为NA
6.根据下列实验操作和现象所得到的结论正确的是 ( )
选项 | 实验操作和现象 | 结论 |
A | Cl2、SO2均能使品红溶液褪色 | 两者均有氧化性 |
B | 向溶液中滴加酸化的Ba(NO3)2溶液出现白色沉淀 | 该溶液中一定有SO42- |
C | 向饱和NaHCO3溶液中加入足量氯水,有无色气体产生 | 氯水中含HClO |
D | 向盛有高锰酸钾酸性溶液的试管中加入足量的苯振荡 | 高锰酸钾溶液紫红色不褪色 |
7.某兴趣小组探究SO2气体还原Fe3+,他们使用的药品和装置如图所示:
下列说法不合理的是 ( )
A.能表明I-的还原性弱于SO2的现象是B中蓝色溶液褪色
B.装置C的作用是吸收SO2尾气,防止污染空气
C.为了验证A中发生了氧化还原反应,加入酸性KMnO4溶液,紫红色褪去
D.为了验证A中发生了氧化还原反应,加入用稀盐酸酸化的BaCl2,产生白色沉淀
8.某溶液中可能存在Mg2+、Fe2+、Fe3+,加入NaOH溶液,开始时有白色絮状沉淀生成,白色沉淀迅速变成灰绿色,最后变成红褐色。下列结论正确的是 ( )
A.一定有Fe2+,可能有Mg2+,一定没有Fe3+
B.一定有Fe2+,可能有Fe3+、Mg2+
C.一定有Fe3+,可能有Fe2+,一定没有Mg2+
D.一定有Fe2+,一定没有Fe3+、Mg2+
9.下表是元素周期表的一部分,W、X、Y、Z为短周期主族元素,W与X的最高化合价之和为8。下列说法错误的是 ( )
|
|
| W |
|
| X | Y | Z |
|
A. 原子半径: B. 常温常压下,Y单质为固态
C. 气态氢化物热稳定性: D. X的最高价氧化物的水化物是强碱
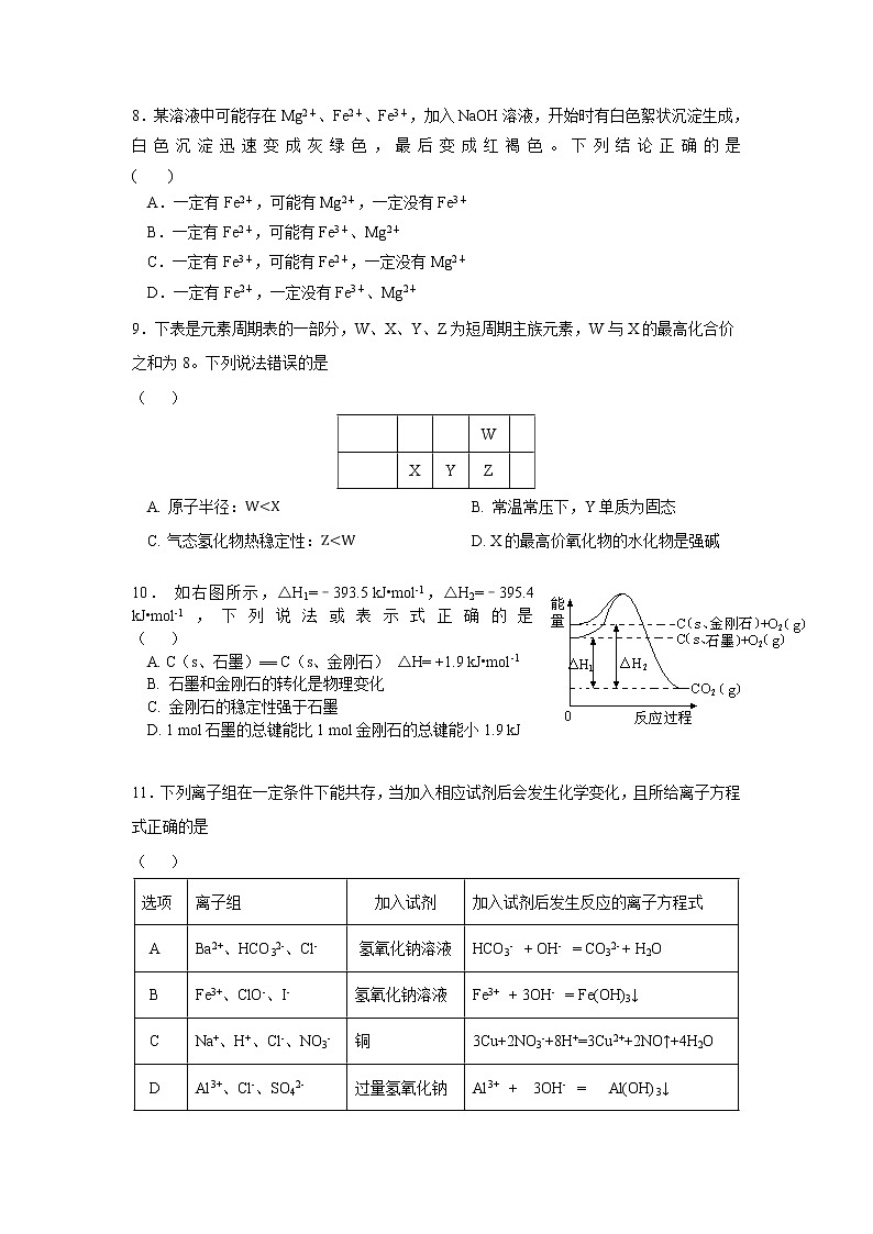
10. 如右图所示,△H1=–393.5 kJ•mol-1,△H2=–395.4 kJ•mol-1,下列说法或表示式正确的是 ( )
A. C(s、石墨)== C(s、金刚石) △H= +1.9 kJ•mol-1
B. 石墨和金刚石的转化是物理变化
C. 金刚石的稳定性强于石墨
D. 1 mol石墨的总键能比1 mol金刚石的总键能小1.9 kJ
11.下列离子组在一定条件下能共存,当加入相应试剂后会发生化学变化,且所给离子方程式正确的是 ( )
选项 | 离子组 | 加入试剂 | 加入试剂后发生反应的离子方程式 |
A | Ba2+、HCO32-、Cl- | 氢氧化钠溶液 | HCO3- + OH- = CO32- + H2O |
B | Fe3+、ClO-、I- | 氢氧化钠溶液 | Fe3+ + 3OH- = Fe(OH)3↓ |
C | Na+、H+、Cl-、NO3- | 铜 | 3Cu+2NO3-+8H+=3Cu2++2NO↑+4H2O |
D | Al3+、Cl-、SO42- | 过量氢氧化钠 | Al3+ + 3OH- = Al(OH)3↓ |
12.中学化学中很多“规律”都有其适用范围,下列根据有关“规律”推出的结论合理的是 ( )
A.SO2 和湿润的 Cl2 都有漂白性,推出二者混合后漂白性更强
B.由 F、Cl、Br、I 非金属性依次减弱,推出 HF、HCl、HBr、HI 的稳定性依次减弱
C.Fe3O4根据化合价规律可表示为FeO•Fe2O3,则Pb3O4也可表示为PbO•Pb2O3
D.CO2 通入 Ba(NO3)2 溶液中无沉淀生成,推出 SO2 通入 Ba(NO3)2 溶液中无沉淀生成
13.下列有关实验装置进行的相应实验,不能达到实验目的的是 ( )
A.用图1所示装置除去Cl2中含有的少量HCl
B.用图2所示装置蒸发KCl溶液制备无水KCl
C.用图3所示装置可以完成“喷泉”实验
D.用图4所示装置制取干燥纯净的NH3
14.用CH4催化还原NOx可以消除氮氧化物的污染。例如:
①CH4(g)+4NO2(g)===4NO(g)+CO2(g)+2H2O(g)ΔH=-574 kJ·mol-1
②CH4(g)+4NO(g)===2N2(g)+CO2(g)+2H2O(g)ΔH=-1160 kJ·mol-1
下列说法不正确的是 ( )
A.由反应①、②可推知:CH4(g)+2NO2(g)===N2(g)+CO2(g)+2H2O(g) ΔH=-867 kJ·mol-1
B.等物质的量的甲烷分别参与反应①、②,则反应转移的电子数相等
C.若用标准状况下4.48 L CH4还原NO2至N2,整个过程中转移的电子总数为3.2NA
D.若用标准状况下4.48 L CH4还原NO2至N2,放出的热量为173.4 kJ
15.向含有a mol AlCl3的溶液中加入含b mol KOH的溶液,生成沉淀的物质的量可能是 ( )
①a mol ②b mol ③ mol ④ mol ⑤0 mol ⑥(4a-b)mol
A.①②④⑤⑥ B.①②③⑤⑥ C.①④⑤⑥ D.①③⑤
16.足量铜与一定量浓硝酸反应得到硝酸铜溶液和NO2、N2O4、NO 的混合气体,这些气体与1.68 L O2(标准状况)混合后通入水中,所有气体完全被水吸收生成硝酸。若向所得硝酸铜溶液中加入6 mol·L—1 NaOH溶液至Cu2+恰好完全沉淀,则消耗NaOH溶液的体积是 ( )
A.60 mL B.50 mL C.30 mL D.15 mL
第II卷(共52分)
二.填空题(4个小题,共52分)
17.(14分)
A、B、C、D、E、F、G是原子序数依次增大的短周期主族元素,其中A与E、D与G同主族,且D与G核内质子数之和是A与E核内质子数之和的2倍,A与B、C、D可分别形成10电子分子,E、F、G元素最高价氧化物对应水化物之间可相互发生反应,请回答下列问题:
(1)A、B、C元素的名称分别为 、 、 ,E、G两种元素的符号:E 、G ;F在元素周期表中的位置是 。
(2) E在D2中燃烧生成化合物X,X中化学键类型 ,X中阴阳离子个数比为 。
(3) 向含E的最高价氧化物的水化物0.5 mol的水溶液中通入标况下BD2气体11.2L,其化学反应方程式为 。
(4) 若1.7克C的氢化物发生催化氧化生成气态产物放出22.67KJ的热量.写出此反应的热化学方程式 。
18.(14分)
保护水资源、合理利用废水、节省水资源、加强废水的回收利用已被越来越多的人所关注。已知:某无色废水中可能含有H+、NH、Fe3+、Al3+、Mg2+、Na+、NO、CO、SO中的几种,为分析其成分,分别取废水样品1 L,进行了三组实验,其操作和有关图像如下所示:
请回答下列问题:
(1)根据上述3组实验可以分析废水中一定不存在的阴离子是 ,一定存在的阳离子是 。
(2)写出实验③图像中沉淀达到最大量且质量不再发生变化阶段发生反应的离子方程式:
。
(3)分析图像,在原溶液中c(NH)与c(Al3+)的比值为________,所得沉淀的最大质量是________g。
(4)若通过实验确定原废水中c(Na+) =0.18 mol·L-1,试判断原废水中NO是否存在?________(填“存在”“不存在”或“不确定”)。若存在,c(NO)=________ mol·L-1。(若不存在或不确定则此空不填)
19.(14分)
某研究性学习小组将一定浓度的Na2CO3溶液滴入CuSO4溶液中得到蓝色沉淀。甲同学认为沉淀可能是CuCO3;乙同学认为沉淀可能是Cu(OH)2;
丙同学认为沉淀可能是CuCO3和Cu(OH)2的混合物。(查阅资料知:CuCO3和Cu(OH)2均不带结晶水)
Ⅰ.按照甲同学的观点,发生反应的离子反应方程式为 ;
在探究沉淀成分前,须将沉淀从溶液中分离并净化。其具体操作名称依次为 。
Ⅱ.请用下图所示装置,选择必要的试剂,定性探究生成物的成分。
(1)各装置连接顺序为 。
(2)能证明生成物中有CuCO3的实验现象是 。
Ⅲ.若CuCO3和Cu(OH)2两者都有,可利用下列装置通过实验测定其组成。
(1)装置C中碱石灰的作用是 ,实验开始和结束时都要通入过量的空
气,请说明结束时通入过量空气的作用是 。
(2)若沉淀样品的质量为m克,装置B质量增加了n克,则沉淀中CuCO3的质量分数为 。
20.(14分)
氢溴酸在医药和石化工业上有广泛用途。如图1是模拟工业制备氢溴酸的流程图:
图1
图2
回答下列问题:
(1)混合①中发生反应的离子方程式为 。
(2)混合②中加入试剂a是 。
(3)工业氢溴酸常带有淡淡的黄色,可能的原因是:①含Fe3+,②含Br2,③含Fe3+和Br2,只用下列一种试剂就能分析产生淡黄色的原因,该试剂是 (填写字母)。
a.KMnO4溶液 b.NaOH溶液 c.KSCN溶液 d.淀粉KI溶液 e.CCl4
(4)加入Na2SO3的目的是除去过量的Br2,但要防止过量,原因是 (请用离子方程式表示)。
(5)实验室制取Br2的反应为:2NaBr+3H2SO4+MnO22NaHSO4+MnSO4+Br2↑+2H2O,制取Br2最好选用图2装置中的 (填写字母,固定和加热装置均已省略)。简述检验图所选装置气密性的方法 。
高三化学参考答案
一、选择题(每小题只有一个正确答案,每小题3分,共48分)
题号 | 1 | 2 | 3 | 4 | 5 | 6 | 7 | 8 |
答案 | C | D | B | D | C | D | C | A |
题号 | 9 | 10 | 11 | 12 | 13 | 14 | 15 | 16 |
答案 | D | A | C | B | D | C | C | B |
二.填空题(4个小题,共52分)
17、(14分)
(1)、 氢, 碳, 氮, Na, S , 第三周期 ⅢA主族 (每空1分)
(2) 、离子键和共价键 , 1∶2 , (每空2分)
(3)、NaOH+CO2 ==NaHCO3 (2分)
(4)、 4 NH3(g) + 5O2(g) 4NO(g) + 6H2O(g);△H = - 906.8 kJ·mol-1. (2分)
18、(每空2 分,共14分)
(1)、CO ; Na+、H+、Al3+、Mg2+、NH
(2)、NH+OH-===NH3·H2O
(3)、 2:1 ; 10.7 (4)、存在 ; 0.08
19、(各2分,共14分)
Ⅰ、 CO32- +Cu2+ =CuCO3↓ ; 过滤、洗涤、干燥
Ⅱ、(1)A→C→B (2)装置B中澄清石灰水变混浊
Ⅲ、(1)吸收空气中的H2O 蒸汽和CO2 。
结束时通入处理过的空气可以将装置中滞留的H2O 蒸汽和CO2赶出。
(2)[1-(49n/9m)]×100%
20、(除注明得分外每空2分,共10分)
(1)、 SO2+Br2+2H2O4H++2Br-+SO42-
(2)、 BaCl2溶液
(3)、 e(1分)
(4)、 SO32-+2H+SO2↑+H2O
(5)、 C(1分) ,关闭分液漏斗活塞,将烧瓶上的导气管连接一段橡皮管并伸入水中,用手焐热烧瓶,若导管末端有气泡产生,冷却后导管中上升一段水柱,证明装置气密性良好