2019届湖南省衡阳市第八中学高三高考考前热身卷生物试题(解析版)
展开
衡阳市第八中学2019届高三高考考前热身试卷
生物
一、选择题
1.水是生命体中含量最丰富的物质,自由水在细胞代谢中起到重要的作用。在下列过程中,不产生水的是
A. 基因的表达过程 B. 植物细胞有丝分裂末期形成细胞板
C. ATP转化为ADP D. [H]在线粒体内膜上被大量氧化
【答案】C
【解析】
【分析】
常见细胞代谢中产生水的生理过程:二糖和多糖的合成;有氧呼吸中在线粒体内膜上进行的第三阶段([H]和O2结合生成水);ATP的合成;DNA复制合成DNA的过程;转录合成RNA的过程;翻译合成多肽(或蛋白质)的过程等等。
【详解】A、 基因的表达中含有转录和翻译过程,其中RNA和蛋白质的合成过程均有水的产生,A错误;
B、 植物细胞有丝分裂末期要形成细胞壁,则必然有纤维素的合成产生水,B错误;
C、 ATP转化为ADP需要水,ADP转化成ATP则产生水,C正确;
D、 [H]在线粒体内膜上被大量氧化生成水并释放大量能量,D错误。
故选:C。
【点睛】熟悉一些常见的产生水的细胞代谢过程,如二糖和多糖的合成;有氧呼吸中在线粒体内膜上进行的第三阶段([H]和O2结合生成水);ATP的合成;DNA复制合成DNA的过程;转录合成RNA的过程;翻译合成多肽(或蛋白质)的过程等是判断本题的关键。
2.下列关于细胞膜成分、结构和功能的叙述中,正确的是
A. 细胞膜中甲胎蛋白产生的根本原因是由于基因突变导致的
B. 人体心肌细胞和神经细胞膜上的蛋白质完全相同
C. 激素、神经递质、抗体等物质发挥功能体现了细胞膜有信息交流的作用
D. 细胞膜的基本骨架是磷脂双分子层,磷脂分子的“尾”部排列在外侧
【答案】A
【解析】
【分析】
1、 甲胎蛋白是癌细胞特有的蛋白质,而癌细胞的产生是正常细胞内原癌基因和抑癌基因发生突变导致;
2、 细胞膜上的功能的复杂程度有其含有的蛋白质种类和数量多少决定;
3、 激素和神经递质等细胞产生的信息分子可完成细胞之间的信息交流;
4、 细胞膜的基本骨架是磷脂双分子层构成,蛋白质镶嵌、贯穿在双层磷脂分子之间或表面。
【详解】A、 甲胎蛋白是癌细胞特有的蛋白质,由突变产生的癌细胞内基因控制合成,A正确;
B、 人体心肌细胞和神经细胞膜上的功能并不完全相同,所以它们所含的蛋白质种类不完全相同,B错误;
C、 抗体不是信息分子,不能完成细胞之间的信息交流,C错误;
D、 磷脂分子的“尾”部由非极性基团组成,排列在细胞膜的内侧,外侧是极性的“头”部,D错误;
故选:A。
【点睛】易错点:不要误认为只要是细胞分泌物都能进行细胞之间的信息交流,如抗体、消化酶等都不能进行细胞之间的信息交流。
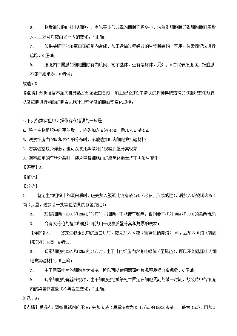
3.下图为随时间变化细胞中3种具膜结构(a、b、c)膜面积的变化,时间顺序为甲→乙→丙→丁,据此判断下列选项中不正确的是
A. 若该细胞为胰岛B细胞,甲→丙可能发生在饭后一小时左右
B. 由乙→丙时间段内c的变化可以推测有物质通过胞吐排出细胞外
C. 要研究导致a、b、c出现上述变化的生命活动,可以使用同位素标记法
D. 除了a、b、c以外,该细胞内单层膜的细胞器还有溶酶体
【答案】D
【解析】
【分析】
根据题图中三种具膜结构a、b、c的膜面积变化,a先变减小最后恢复,b先增大后恢复,c最后变大后变恢复的变化顺序,可以是分泌蛋白的合成加工和分泌过程中所涉及的三种膜的变化对应,即a对应内质网,b高尔基体,c细胞膜。
【详解】A、 若细胞为胰岛B细胞,在饭后一小时左右分泌胰岛素增多,该过程中内质网、高尔基体与细胞膜的面积变化正好对应甲→乙→丙的变化规律,A正确;
B、 物质通过胞吐排出细胞外,高尔基体形成囊泡而膜面积变小,转移到细胞膜导致细胞膜面积增大,正好可对应由乙→丙的变化,B正确;
C、 如果要研究分泌蛋白在细胞内合成、加工运输过程经过的生物膜结构,可用同位素标记法进行追踪,C正确;
D、 细胞内单层膜的细胞器除有内质网、高尔基体,还有溶酶体,另外,c若代表细胞膜,细胞膜不属于细胞器,D错误;
故选:D。
【点睛】分析解答本题关键要熟悉分泌蛋白合成、加工运输过程中涉及的多种具膜结构的膜面积变化规律以及细胞进行物质的胞吞或胞吐过程涉及的膜面积变化规律。
4.下列各类实验中,操作存在错误的一项是
A. 鉴定生物组织中的蛋白质时,应先加入A液4滴,后加入B液1mL
B. 观察细胞内DNA和RNA的分布时,不能选择叶肉细胞做实验材料
C. 若实验室缺少洋葱,也可以使用黑藻叶片观察质壁分离现象
D. 观察细胞的有丝分裂时,装片中各细胞内的染色体数量均不再发生变化
【答案】A
【解析】
【分析】
1、 鉴定生物组织中的蛋白质时,应先加入氢氧化钠溶液1mL(较多,形成碱性),后加入硫酸铜溶液4滴(少量,过多会干扰实验结果的颜色变化);
2、 观察细胞内DNA和RNA的分布时,细胞内不能带有颜色,否则会干扰对DNA和RNA的染色情况;
3、 含有大液泡的植物细胞都可以用来观察质壁分离和复原的现象;
【详解】A、 鉴定生物组织中的蛋白质时,应先加入A液(氢氧化钠溶液)1mL,后加入B液(硫酸铜溶液)4滴,A错误;
B、 观察细胞内DNA和RNA的分布时,由于叶肉细胞内含有叶绿体(呈绿色),所以不能选择叶肉细胞做实验材料,B正确;
C、 由于黑藻叶片的细胞有大液泡,所以可以使用黑藻叶片观察质壁分离现象,C正确;
D、 观察细胞的有丝分裂时,由于细胞已经被杀死并固定在细胞周期的某一时期,故装片中各细胞内的染色体数量均不再发生变化,D正确;
故选:A。
【点睛】易混点:双缩脲试剂的用法:先加A液(质量浓度为0.1g/ml的NaOH溶液,一般为1ml),再加B液(质量浓度为0.01g/ml的CuSO4溶液,一般为4滴),前者相对于后者量更多,尤其的后者如果加入过多,会影响实验结果中紫色的观察。
5.下图表示物质跨膜运输的3种方式,请选出不正确的一项
A. 图①可以表示哺乳动物的成熟红细胞吸收葡萄糖
B. 图②中进行跨膜运输的物质一定是无机物小分子
C. 若图②表示流经肝脏血液中的红细胞,则该跨膜运输的物质不可能是O2
D. 图③可以表示动作电位产生后神经元吸收K离子
【答案】B
【解析】
【分析】
分析题图中三种物质跨膜运输的方式:图①为顺浓度梯度运输且需要载体蛋白协助,表示协助扩散;图②为顺浓度梯度运输但不需载体蛋白和能量,表示自由扩散;图③为逆浓度梯度运输且需载体蛋白和能量供应,表示主动运输。
【详解】A、 哺乳动物的成熟红细胞吸收葡萄糖是协助扩散,可用图①表示,A正确;
B、 进行跨膜运输的物质可以是无机物小分子如水、O2和CO2等,也有可能是有机小分子如甘油、乙醇、苯等,B错误;
C、 血液流经肝脏,红细胞中O2应从红细胞内扩散出来,不是被吸收到红细胞内,C正确;
D、 当神经元产生动作电位产生后需要恢复成静息电位,需要主动吸收K+,可用图③表示,D正确;
故选:B。
【点睛】注意:红细胞吸收葡萄糖是协助扩散,不是自由扩散和主动运输。
6.雅礼中学某学习兴趣小组为了研究PH对过氧化氢酶活性的影响,设计了如下实验,根据表格选择下列叙述中正确的一项
试管
①
②
③
④
加入试剂
H2O2溶液2mL
H2O2溶液2mL
H2O2溶液2mL
H2O2溶液2mL
pH
3
4
5
6
加入催化剂
加入已调节为相应pH的等量鲜肝研磨液
卫生香复燃程度
+
++
+++
++++
A. 据表可知,当酶所在环境的pH由3升高到6时,其活性逐渐增大
B. 该小组根据实验现象推测,过氧化氢酶的最适pH在6左右
C. 需加入对照组才能得知试管①内的过氧化氢酶是否有活性
D. 该实验充分说明了酶具有高效性
【答案】C
【解析】
【分析】
根据实验目的“研究PH对过氧化氢酶活性的影响”分析:四组实验中,PH依次增大,卫生香复燃程度也依次增强,如果存在对照组则可说明过氧化氢酶的活性随PH从3升至6的过程中在逐渐增大;但是结果没有出现最大的峰值,还是不能据此判断该酶的最适PH。
【详解】A、 根据前面的分析可知,由于整个实验缺少不含过氧化氢酶的对照组,所以还不能得到“酶所在环境的pH由3升高到6时,过氧化氢酶活性逐渐增大”的结论,A错误;
B、 由于实验中四组的结果没有出现峰值,所以不能判断过氧化氢酶的最适pH是否在6左右,B错误;
C、 为了实验设计的科学性,需要在实验中设置不含过氧化氢酶的对照组,这样才能判断过氧化氢酶在PH=3时是否有活性,C正确;
D、 酶具有高效性是通过酶和无机催化剂催化同一底物进行比较得到的,而本实验没有设置无机催化剂催化过氧化氢的实验组,所以不能证明酶是否具有高效性,D错误。
故选:C。
【点睛】易错选项A,由于容易忽视实验需要设置不含过氧化氢酶的对照组,从而导致误判。
7.下列关于叶绿体和线粒体的叙述中,错误的是
A. 都含有二种核酸,都是半自主细胞器
B. 都有增大膜面积的结构,增加化学反应进行的效率
C. [H]的氧化都是在膜结构上进行的
D. 同一细胞内线粒体产生的CO2被叶绿体利用至少要穿过4层生物膜
【答案】C
【解析】
【分析】
线粒体和叶绿体都是细胞内的具有双层膜的细胞器,前者是进行有氧呼吸的主要场所,后者是进行光合作用的场所。
【详解】A、 叶绿体和线粒体都含有DNA和RNA,都能控制合成一些化合物,都是半自主细胞器,A正确;
B、 叶绿体通过类囊体堆叠增大膜面积,线粒体通过内膜向内凸出形成嵴增大膜面积,进而增加化学反应进行的效率,B正确;
C、 叶绿体内[H]的还原在叶绿体基质,线粒体中[H]在线粒体内膜上与氧气结合生成水,C错误;
D、 同一细胞内线粒体基质中产生的CO2首先要穿过线粒体的两层膜到细胞质基质,再穿过叶绿体的两层膜到叶绿体基质被固定利用,D正确;
故选:C。
8.如图是随光照强度增强某植株吸收CO2量的变化曲线,下列说法不正确的是
A. S1+S3可以代表该植株消耗有机物的相对值
B. S2+S3可以代表该植株制造有机物的相对值
C. S2—S1可以代表该植株积累有机物的相对值
D. C点后该植株有机物积累量不再增加
【答案】D
【解析】
【分析】
分析题图:曲线是随光照强度增强某植株吸收CO2量的变化,其中A点表示植株的呼吸作用强度,B点表示光补偿点,C点是在饱和光照强度时最大净光合强度。图中面积S1可代表植株在OB段光照强度内净减少的有机物总量;面积S2可表示植株在BD段光照强度内净积累的有机物的总量;面积S1+S3可代表在OD段光照强度内呼吸消耗的有机物总量,面积S2+S3可代表植株在OD段光照强度内光合作用合成的有机物总量。
【详解】A、 根据前面的分析可知,面积S1+S3可代表在OD段光照强度内呼吸消耗的有机物总量,所以S1+S3可代表该植株消耗有机物的相对值,A正确;
B、 根据前面分析可知,面积S2+S3可代表植株在OD段光照强度内光合作用合成的有机物总量,S2+S3可以代表该植株制造有机物的相对值,B正确;
C、 由于面积S1可代表植株在OB段光照强度内净减少的有机物总量,面积S2可表示植株在BD段光照强度内净积累的有机物的总量,所以S2—S1可以代表该植株在OD段总积累有机物的相对值,C正确;
D、 图中C点后植物净光合作用强度不再增大,但植株体内有机物随时间的延长,积累的有机物越来越多,D错误;
故选:D。
【点睛】关键:面积S1+S3可代表在OD段光照强度内呼吸消耗的有机物总量,面积S2+S3可代表植株在OD段光照强度内光合作用合成的有机物总量;面积S2—S1可代表该植株在OD段光照强度内总积累有机物量。
9.将某植物置于密封玻璃罩内生长,每隔2h检测玻璃罩内的CO2含量,不考虑该植株非绿色部分的细胞呼吸,并将1d内的检测数据在坐标图内绘制成连续曲线,则下列叙述中不正确的是
A. 据图可知光合作用起始于D点,结束于H点
B. FG段CO2利用速率降低的原因可能是由于部分气孔关闭导致
C. 若昼夜长度相等,根据A、K两点可知植株的平均光合速率大于平均呼吸速率
D. 据图分析可知D点时光照强度小于H点时光照强度
【答案】A
【解析】
【分析】
分析题图中曲线各段含义:
AB段:无光照,植物只进行细胞呼吸。
BC段:温度降低,细胞呼吸减弱(曲线斜率下降)。
CD段:4时后,微弱光照,开始进行光合作用,但光合作用强度小于细胞呼吸强度。
D点:随光照增强,光合作用强度等于细胞呼吸强度。
DH段:光合作用强度大于细胞呼吸强度。其中FG段表示“光合午休”现象。
H点:随光照减弱,光合作用强度下降,光合作用强度等于细胞呼吸强度。
HK段:光照继续减弱,光合作用强度小于细胞呼吸强度,直至光合作用完全停止。
K点低于A点:一昼夜后,密闭容器中CO2浓度减小,即光合作用强度大于细胞呼吸强度,植物能正常生长(若K点高于A点,植物不能正常生长)。
【详解】A、 据图可知,光合作用起始于D点之前(C点),结束于H点之后的某一点,A错误;
B、 FG段表示“光合午休”现象,CO2利用速率降低,最可能的原因是由于部分气孔关闭导致,CO2吸收减少,B正确;
C、 K点低于A点表明,一昼夜后密闭容器中CO2浓度减小,由此可知植株的平均光合速率大于平均呼吸速率,C正确;
D、 根据前面的分析可知,D点和H点都是光合作用强度和呼吸作用强度相等的点,但由于H点温度更高,呼吸作用强度更大,对此可得D点光照强度小于H点时光照强度,D正确。
故选:A。
【点睛】关键:图中D点和H点两点都是光合作用强度等于其呼吸作用强度,但由于两个时间点温度不同,导致呼吸作用强度不同,所以两点的光合作用强度不同,进而得出二者对应的光照强度不同。
10.下列有关生物实验原理或选材的叙述,正确的
A. 宜选用动物的睾丸或卵巢为实验材料来观察细胞减数分裂
B. 观察根尖分生组织细胞的有丝分裂中解离液的作用是有利于细胞彼此分离
C. 有丝分裂的观察可选择洋葱根尖的伸长区,细胞呈正方形,许多细胞处于分裂期
D. 细胞大小与物质运输的关系实验中,NaOH扩散的深度代表物质运输的效率
【答案】B
【解析】
【分析】
1、 观察细胞的减数分裂的实验材料一般选植物的花药或动物的精巢;
2、 观察细胞的有丝分裂可选用洋葱根尖的分生区,因为该区的细胞呈正方形,有的细胞正在分裂;
3、 在探究细胞大小与物质运输的关系实验中,相同时间内,物质扩散进细胞的体积与细胞的总体积之比可代表物质运输的效率。
【详解】A、 动物的卵巢内行减数分裂的细胞数量太少,不容易观察到减数分裂的各个时期,尤其是减数第二次分裂过程,A错误;
B、 观察根尖分生组织细胞的有丝分裂实验中,解离液的作用是有利于组织细胞彼此分离,B正确;
C、 根尖的伸长区,细胞呈长方形,细胞不在分裂,不能用于观察细胞的有丝分裂,C错误;
D、 在探究细胞大小与物质运输的关系实验中,相同时间内,物质扩散进细胞的体积与细胞的总体积之比可代表物质运输的效率,D错误;
故选:B。
【点睛】熟悉课本中相关生物学实验的选材、原理和过程是判断本题的关键。
11.下表是某生物科研小组从植物组织中提取的可可碱对鬼针草细胞有丝分裂影响的实验研究,有关说法最佳的一项是
可可碱浓度
(mmol·L-1)
根尖细胞有丝分裂
有丝分裂指数
(%)
分裂期细胞占比(%)
前期和中期
后期和末期
0
3. 73
3. 03
0. 69
0. 1
2. 90
2. 16
0. 74
0. 5
2. 10
1. 72
0. 38
1. 0
1. 96
1. 72
0. 24
注:有丝分裂指数=分裂期细胞数/观察细胞的总数×100%
A. 装片的制作步骤为:解离→染色→漂洗→制片
B. 实验结果显示:可可碱浓度越高,后期与末期细胞所占的比例越小
C. 实验结果显示:一定量的可可碱能促进细胞分裂
D. 实验结果显示:可可碱抑制细胞分裂可能是能够抑制分裂期纺锤体的形成
【答案】D
【解析】
【分析】
结合实验目的分析表格:随可可碱浓度的增加,根尖细胞有丝分裂指数减小,说明可可碱能抑制细胞的有丝分裂;而处于有丝分裂前期和中期的细胞占比先减小后不变, 后期和末期的细胞占比先增加后减小。
【详解】A、 制作有丝分裂的临时装片的步骤是:解离→漂洗→染色→制片,A错误;
B、 实验结果显示,随可可碱浓度越高,处于有丝分裂的后期与末期细胞所占的比例不一定越小,B错误;
C、 实验结果显示,随可可碱浓度的增加,根尖细胞有丝分裂指数减小,说明一定量的可可碱能抑制细胞的有丝分裂,C错误;
D、 实验结果显示,随可可碱浓度的增加,处于有丝分裂前期和中期的细胞占比先减小后不变, 后期和末期的细胞占比先增加后减小,有可能是因为可可碱能抑制分裂期纺锤体的形成所致,D正确;
故选:D。
【点睛】注意借表格中实验数据结果并结合有丝分裂的相关知识进行分析判断。
12.在哺乳动物细胞有丝分裂的某个时期,一条染色体复制后,形成两条染色单体,随后一种叫动粒的蛋白质结构在着丝粒处以背对背的方式装配形成,并各自与细胞相应一极发出的纺锤丝结合。动粒与纺锤丝的结合,最可能发生在
A. 分裂期末期 B. 分裂期中期
C. 分裂期前期 D. 分裂间期
【答案】C
【解析】
【分析】
细胞周期分为两个阶段:分裂间期和分裂期。
(1)分裂间期:①概念:从一次分裂完成时开始,到下一次分裂前。②主要变化:DNA复制、蛋白质合成。
(2)分裂期的主要变化:
1)前期:①出现染色体:染色质螺旋变粗变短的结果;②核仁逐渐解体,核膜逐渐消失;③纺锤体形成。
2)中期:染色体的着丝点排列在细胞中央的赤道板上。染色体形态、数目清晰,便于观察。
3)后期:着丝点分裂,两条姐妹染色单体分开成为两条子染色体,纺锤丝牵引分别移向两极。
4)末期:①纺锤体解体消失;②核膜、核仁重新形成;③染色体解旋成染色质形态;④细胞质分裂,形成两个子细胞(植物形成细胞壁,动物直接从中部凹陷)。
【详解】动粒的蛋白质能与细胞相应一极发出的纺锤丝结合,则应该发生在分裂期前期,然后在纺锤丝的牵引下向赤道板位置移动。
故选:C。
13.就单个胚胎干细胞与胰岛B细胞的比较,正确的是
A. 两者都具有全能性,但两者线粒体的功能不同
B. 胰岛B细胞内质网上核糖体的数量比胚胎干细胞多
C. 两者膜组成成分相似,膜上蛋白的种类和数量相同
D. 胰岛B细胞中存在与细胞凋亡有关的基因,胚胎细胞不存在与细胞凋亡有关的基因
【答案】B
【解析】
【分析】
1、细胞分化是指在个体发育中,由一个或一种细胞增殖产生的后代,在形态,结构和生理功能上发生稳定性差异的过程。细胞分化的实质:基因的选择性表达。
2、细胞的全能性是指高度分化的细胞仍然具有发育为个体的潜能,由此可知,未分化的细胞和分化程度低的细胞更容易发育为个体,即全能性更高。
3、细胞凋亡是由基因决定的细胞编程序死亡的过程。细胞凋亡是生物体正常的生命历程,对生物体是有利的,而且细胞凋亡贯穿于整个生命历程。
4、根据蛋白质是生命活动的主要承担者,细胞结构上蛋白质种类和数量越多,其功能越复杂。
【详解】A、根据细胞全能性的概念,胰岛B细胞虽然分化程度比胚胎干细胞高得多,但二者都具有全能性;不管细胞怎样分化细胞中线粒体的功能都是相同的,都是有氧呼吸的主要场所,A错误;
B、根据结构与功能相适应的观点,由于胰岛B细胞需要合成分泌大量的胰岛素,所以细胞内内质网上核糖体的数量较多,而胚胎干细胞不会合成分泌大量的分泌蛋白,所以内质网上的核糖体相对较少,B正确;
C、细胞种类不同,细胞代谢所需的物质和产生的物质种类和数量也不同,进而推知细胞膜控制进出细胞的载体蛋白种类和数量也不同,同时膜上的受体蛋白种类和数量也不同,C错误;
D、胚胎细胞和胰岛B细胞中都存在与细胞凋亡有关的基因,D错误。
故选:B。
【点睛】分析本题关键要抓住生物体内结构决定功能的观点。
14.如图显示成纤维细胞在调控过程中的定向转化,有关说法不正确的是
A. ①②③④分别表示分裂、脱分化、再分化、再分化
B. ①②③④过程中,遗传物质没有发生改变
C. 通过②过程,细胞的分裂能力降低
D. 通过④过程后,细胞逐渐衰老凋亡
【答案】C
【解析】
【分析】
1、真核细胞增殖的主要方式是有丝分裂,经过有丝分裂,细胞的数目增多,但细胞的种类不变。
2、细胞分化是指在个体发育中,由一个或一种细胞增殖产生的后代,在形态,结构和生理功能上发生稳定性差异的过程。
3、去分化是指分化细胞失去特有的结构和功能变为具有未分化分化细胞特性的过程。
4、由题干题图分析可知,该过程是发生在实验室的人工调控过程.由图可知成纤维细胞经过细胞分裂产生子代成纤维细胞,成纤维细胞经去(脱)分化处理,变成了干细胞,再经过转(再)分化处理,变成了神经细胞,进而变成血细胞。
【详解】A、①过程是成纤维细胞经过分裂产生相同形态的成纤维细胞的过程,②过程是成纤维细胞脱去分化状态变成干细胞的过程,③过程是干细胞再分化为神经细胞的过程,④过程是神经细胞再分化为血细胞的过程,A正确;
B、由于细胞在分裂和分化后遗传物质都不发生改变,所以图中①②③④过程中遗传物质没有发生改变,B正确;
C、经过②过程去分化过程,干细胞的分裂、分化能力增强,C错误;
D、通过④过程后形成特定形态、结构和功能的血细胞,按照细胞正常生命历程,血细胞会逐渐衰老并走向凋亡,D正确;
故选:C。
【点睛】关键:细胞有丝分裂、细胞脱分化和再分化等生理过程中细胞内遗传物质不会发生改变。
15.如图表示某杂合二倍体动物体内三个正在进行分裂的细胞,有关说法错误的是
A. 由甲、丙可知,该动物为雌性
B. 只有甲图可以发生基因重组
C. 乙图有2个染色体组
D. 丙图可能得到两种基因型的子细胞
【答案】C
【解析】
【分析】
结合题意分析三个细胞分裂图:甲细胞正在发生同源染色体分离且细胞质不均等分裂,说明该细胞为处于减数第一次分裂后期的初级卵母细胞,进而推知题中三个细胞来自于雌性动物;乙细胞有同源染色体且姐妹染色单体分开,说明细胞处于有丝分裂后期;丙细胞没有同源染色体且姐妹染色单体分开,说明该细胞处于减数第二次分裂后期,由于细胞质分裂不均等,说明该细胞为次级卵母细胞。
【详解】A、 根据前面的分析可知,甲和丙细胞的细胞质分裂都不均等,说明分别是初级和次级卵母细胞,由此可推断该动物为雌性,A正确;
B、 由于基因重组发生减数第一次分裂前期(四分体交叉互换)和后期(同源染色体分离时,非同源染色体自由组合),所以题中三个细胞只有甲细胞可以发生基因重组,B正确;
C、 题中三个细胞都来自二倍体动物,其中乙细胞为有丝分裂后期,故应该有4个染色体组,C错误;
D、 因为丙细胞来自于杂合子的个体产生,如果曾经发生过交叉互换或基因突变,丙细胞分裂产生的两个子细胞的基因型则不相同,D正确;
故选:C。
【点睛】分析此题需要注意三点:一是三个细胞来自于二倍体且是杂合子的动物个体;二是熟悉有丝分裂和减数分裂的个细胞分裂时期的染色体特征;三是基因重组发生时期和类型。
16.下列有关细胞周期和细胞分裂的叙述,正确的是
A. 不同生物的细胞大小和数目不同,细胞周期长短也一定不相同
B. 同一生物各种组织的细胞周期长短相同,但分裂间期和分裂期长短不一定相同
C. 通常减数第一次分裂与减数第二次分裂之间没有间期,也没有染色体和中心体的复制
D. 减数分裂第一次分裂前期同源染色体配对,每对染色体含有4条染色单体,子细胞染色体数目为母细胞的一半
【答案】D
【解析】
【分析】
1、真核细胞的分裂包括有丝分裂、无丝分裂、减数分裂;
2、细胞周期是指连续分裂的细胞,一次分裂完成为止,到下一次分裂完成为止,称为一个细胞周期,一个细胞周期包括分裂间期和分裂期;
3、不同生物的细胞大小和数量一般不同,不同生物的细胞周期一般也不同;
4、同一生物的不同细胞的细胞周期一般也不同。
5、减数分裂是产生生殖细胞的分裂方式,染色体复制一次,细胞连续分裂两次,最终每个子细胞内的染色体数量只有母细胞内的一半。
【详解】A、不同生物的细胞周期的长短不一定相同,A错误;
B、同一生物不同组成细胞的细胞周期可能不同,B错误;
C、减数第一次分裂和减数第二次分裂之间仍然有间期,并完成中心体的复制式倍增,只是没有染色体的复制,C错误;
D、减数第一次分裂前期同源染色体配对,每条染色体含有2条染色单体,每对染色体含有4条染色单体,子细胞染色体数目为母细胞的一半,D正确。
故选:D。
【点睛】注意:由于细胞周期受多种因素的影响,如细胞生活环境中温度、PH、营养物质的供应以及自身物质合成速率等,所以不同生物、不同细胞的细胞周期一般不同,但不能说一定不同。
17.如图为某植物细胞分裂过程中DNA含量的变化曲线图,相关说法不正确的是
A. 图中DNA含量只能代表有丝分裂,不能代表减数分裂
B. a→b段的细胞染色体的数目与e→f段可能相等
C. 秋水仙素发挥作用的时间段为de段
D. e→j段含有一个完整的细胞周期
【答案】C
【解析】
【分析】
分析细胞中DNA含量变化曲线,从起点到c点可以看做一个进行有丝分裂的细胞周期,其中斜线段表示DNA复制过程中细胞中DNA含量加倍,ab段包含一个细胞分裂期中前期、中期和后期等;由于c点开始使用秋水仙素,导致细胞中DNA完成复制后,细胞在ef段该一分为二却没有分开,所以f点时细胞中染色体和DNA与起点细胞相比,都增加一倍;之后经过fg段的DNA复制,细胞中DNA再次加倍(达到40),经过gh段有丝分裂的前期、中期、后期和末期,细胞一分为二,细胞在ij段DNA含量为20,此过程是在细胞染色体加倍的基础上再进行了一次有丝分裂。
【详解】A、 根据前面的分析可知,细胞从起点到c点是依次有丝分裂,c点到f点受秋水仙素作用,细胞未完成这次有丝分裂,再从f到j,细胞再一次进行了有丝分裂,A正确;
B、 图中a→b段,细胞中的染色体数目10变为20,细胞在e→f段染色体数目仍然可能由10变为20,B正确;
C、 秋水仙素的作用原理是抑制纺锤体形成,即有丝分裂的前期发挥作用,应对应图中ef段,C错误;
D、 由于e→j段包含了细胞进行一次完整有丝分裂的过程,所以应包含一个完整的细胞周期,D正确;
故选:C。
【点睛】熟悉细胞进行有丝分裂过程中DNA和染色体的数量变化规律是分析解答本题的关键。
(1) 斜线段代表细胞中DNA复制过程,导致细胞内DNA数目加倍,染色体数目此时没有加倍;
(2) 细胞中DNA加倍后的保持阶段,如图中ab、ef、gh等应包含有丝分裂的前期中期和后期等时期,染色体在此过程中应着丝点的分裂而加倍。
18.如图是某二倍体生物的一个细胞分裂图像,下列有关说法不正确的是
A. 该细胞分裂结束产生2个精细胞
B. 该细胞中有2条染色体、3个DNA分子
C. 与该细胞活动关系密切的激素是雄性激素
D. 若①有基因B,②上相应位点的基因是b,则b是基因突变或交叉互换导致的
【答案】B
【解析】
【分析】
阅读题干和题图可知,图示为细胞处于减数第二次分裂中期,来自于雄性动物精巢或睾丸中的一个次级精母细胞;涉及的知识点是减数分裂,梳理相关知识点,分析图解,根据问题提示结合基础知识进行判断。
【详解】A、该细胞为次级精母细胞,分裂结束后只能产生2个精细胞,A正确;
B、由于着丝点没有分裂,所以该细胞中有2条染色体、4个DNA分子,B错误;
C、减数分裂与性激素有关,又细胞中含Y染色体,所以与该细胞活动关系密切的激素是雄激素,C正确;
D、①②为姐妹染色单体,若①有基因B,②上相应位点的基因b,可能是由基因突变导致的,也可能是交叉互换而来,D正确;
故选:B。
【点睛】易错点:一是图中Y染色体同样含姐妹染色单体,两个DNA分子;二是姐妹染色单体上相等位置含有等位基因(B/b),可能是基因突变,也可能是交叉互换导致,这需要根据原始的精原细胞中基因组成来区分。
19.孟德尔的一对性状的杂交实验中,子一代只有高茎性状,子二代出现高茎:矮茎=3:1的性状分离比,与此无关的解释是
A. 子一代含有的控制矮茎的遗传因子没有表现出来
B. 各个体产生的雌雄配子数量相等
C. 必须有足量的子二代个体
D. 各种配子的活力和各个体的适应环境能力相同
【答案】B
【解析】
【分析】
孟德尔一对相对性状的杂交试验中,实现3:1的分离比必须同时满足的条件是:F1形成的配子数目相等且生活力相同,雌、雄配子结合的机会相等;F2不同的基因型的个体的存活率相等;等位基因间的显隐性关系是完全的;观察的子代样本数目足够多。
【详解】A、子一代均为杂合子,其含有的控制矮茎的遗传因子没有表现出来,因此子一代均为显性性状,A正确;
B、雄配子的数量远多于雌配子,B错误;
C、观察的子代样本数目要足够多,否则可能会存在偶然性,C正确;
D、各种配子的活力和各个个体的适应环境能力相同是实现3:1的分离比的条件之一,D正确;
故选:B。
20.研究发现,豚鼠毛色由以下等位基因决定:Cb﹣黑色、Cs﹣银色、Cc﹣乳白色、Cx﹣白化.为确定这组基因间的关系,进行了部分杂交实验,结果如下.据此分析下列选项正确的是( )
A. 该豚鼠群体中与毛色有关的基因型共有6种
B. 无法确定这组等位基因的显性程度
C. 两只豚鼠杂交的后代最多会出现4种毛色
D. 两只白化豚鼠杂交,后代不会出现银色个体
【答案】D
【解析】
试题分析:根据题意和图表分析可知:(1)交配1,黑×黑→黑:白=3:1,说明黑对白为显性,白色为隐性,其基因型为CzCz,两个黑色亲本为杂合体,基因型均为CbCz.(2)交配2,黑×白→黑:白=1:1,为测交,亲本黑色为杂合体.(3)交配3,乳白×乳白→乳白:白=3:1,说明乳白对白色为显性,亲本乳白都是杂合体,其基因型均为CcCz.(4)交配4,银×乳白→银:乳白=2:1:1,说明亲本银与乳白都是杂合体,携带有隐性白色基因,也说明银对乳白.
解:A、由于豚鼠毛色由Cb、Cc、Cs、Cz等位基因决定,所以该豚鼠群体中与毛色有关的基因型共有10种,A错误;
B、由于多种交配方式的后代都出现了性状分离,所以能确定这组等位基因间的显性程度,这4个复等位基因之间的显隐性关系的正确顺序是:Cb>Cs>Cc>Cz,B错误;
C、由于豚鼠毛色由一对等位基因决定,所以两只豚鼠杂交的后代最多会出现三种毛色,C错误;
D、由于白色为隐性,其基因型为CzCz,所以两只白化的豚鼠杂交,其后代都是白化,不会出现银色个体,D正确.
故选:D.
考点:基因的分离规律的实质及应用.
21.玉米的某突变型和野生型是一对相对性状,分别由显性基因B和隐性基因b控制,但是杂合子中只有75%表现为突变型。现将某一玉米植株自交,F1中突变型︰野生型=5︰3。下列分析正确的是( )
A. F1比例说明该性状的遗传遵循基因自由组合定律
B. 亲本表现型为突变型
C. F1野生型个体都是纯合子
D. F1自由交配获得的F2突变型和野生型的比例也是5︰3
【答案】D
【解析】
由题意可知,玉米的某突变型和野生型是一对相对性状,分别由显性基因B和隐性基因b控制,一对等位基因控制的性状遗传遵循基因的分离定律,A项错误;根据某个体自交后代出现性状分离,说明亲本是杂合子,由于杂合子中只有75%表现为突变型,说明亲本Bb的个体也可能表现出野生型,B项错误;由于亲本是杂合子,而杂合子中只有75%表现为突变型,所以F1野生型个体可能是纯合子或杂合子,C项错误;由于没有选择作用,所以F1自由交配获得的F2突变型和野生型的比例也是5︰3,D项正确。
【考点定位】基因的分离定律
22.将基因型为Aa豌豆连续自交,在后代中的纯合子和杂合子按所占的比例做得如图所示曲线,据此分析,说法不正确的是( )
A. a曲线可代表自交n代后纯合子所占的比例
B. b曲线可代表自交n代后显性纯合子所占的比例
C. 隐性纯合子的比例比b曲线所对应的比例要小
D. c曲线可代表后代中杂合子所占比例随自交代数的变化
【答案】C
【解析】
【分析】
Aa连续自交的过程中,纯合子的比例会增加,杂合子的比例会下降。自交n代后,杂合子Aa的比例是1/2n。AA的比例=aa的比例=(1-1/2n)/2。
【详解】Aa连续自交的过程中,纯合子的比例(1-1/2n)不断增加,无限接近于1,对应曲线a,A正确;Aa连续自交的过程中,AA的比例=aa的比例=(1-1/2n)/2,即无限接近于0.5,可以用曲线b表示,B正确;隐性纯合子的比例可以用曲线b表示,C错误;c表示Aa连续自交的过程中,杂合子1/2n的比例,D正确。故选C。
【点睛】Aa连续自交,纯合子比例会上升,杂合子比例会下降,基因频率不变。
23.老鼠的体色黄色与灰色分别由位于常染色体上的一对等位基因A、a控制。有一位遗传学家在实验中发现含显性基因(A)的精子和含显性基因(A)的卵细胞不能结合。如果黄色鼠与黄色鼠(第一代)交配得到第二代,第二代老鼠自由交配一次得到第三代,那么在第三代中黄色鼠的比例是( )
A. 3/4 B. 1/2
C. 4/9 D. 5/9
【答案】B
【解析】
试题分析:根据题意,显性基因(A)的精子和含显性基因(A)的卵细胞不能结合,即没有AA个体,所以黄色鼠的基因型为Aa,黄色鼠与黄色鼠(第一代)交配得到第二代为Aa:aa=2:1,即2/3Aa,1/3aa,所以A=1/3,a="2/3," 第二代老鼠自由交配一次得到第三代Aa:aa=4/9:4/9=1:1,即第三代中黄色鼠的比例是1/2,选B。
考点:本题考查分离定律,意在考查考生识记所列知识点,并能运用所学知识做出合理的判断或得出正确的结论的能力。
24.狗的基因a1使暗色素在全身均匀分布,使狗的体色表现为暗黑色,其突变基因a2降低了色素的沉积程度,狗的体色表现为沙色,其突变基因a3使狗呈斑点色。根据狗的系谱图得出的结论错误的是
A. a1、a2、a3的遗传遵循基因的分离定律
B. 暗黑色对斑点显性
C. Ⅲ2号的基因型为a1a2
D. Ⅱ3与Ⅱ4再生一只斑点雄狗的几率为1/8
【答案】C
【解析】
【详解】试题分析:根据题意a1、a2、a3互为等位基因,因此遵循基因的分离定律,A正确;
Ⅰ1为暗黑色、Ⅱ2为斑点色,而子代没有斑点色,可以说明暗黑色对斑点显性,B正确;
由于Ⅱ3与Ⅱ4的基因型分别为a1a3和a2a3,所以Ⅲ2号的基因型为a1a3或a1a2,C错误;
Ⅱ3与Ⅱ4再生一只斑点雄狗的几率为1/4×1/2=1/8,D正确。
【点睛】
本题考查基因的分离定律,意在考查考生能从课外材料中获取相关的生物学信息,并能运用这些信息,结合所学知识解决相关的生物学问题。
25.如图是人类某一单基因遗传病系谱图,已知Ⅱ1号个体的家族没有该病基因,若Ⅲ1号与Ⅲ2号个体生一个正常孩子甲,则甲携带该致病基因的概率为( )
A. 7/l7 B. 7/18 C. 1/9 D. 1/6
【答案】A
【解析】
【详解】分析系谱图可知,该遗传病具有“无中生有”的特点,因此属于隐性遗传病,又因为女性患者的父亲正常,因此该遗传病是常染色体隐性遗传病,则III3的基因型一定是aa,所以II4和II5的基因型一定是Aa,所以III2的基因型及其比例为AA:Aa=1:2;同理,II2的基因型及其比例为AA:Aa=1:2,又II1号个体的家族没有该病基因(即基因型为AA),则Ⅲ1号的基因型及其比例为AA:Aa=2:1;Ⅲ1号与III2 号婚配,后代的基因型及其比例是AA:Aa:aa=10:7:1,若Ⅲ1号与III2 号个体生一个正常孩子甲(基因型为AA或Aa),则甲携带该致病基因的概率为7/(10+7)=7/17,因此A正确,BCD错误。
26. 椎实螺是雌雄同体的动物,一般进行异体受精,但分开饲养时,它们进行自体受精。已知椎实螺外壳的旋向是由一对核基因控制的,右旋(D)对左旋(d)是显性,旋向的遗传规律是子代旋向只由其母本核基因型决定,与其自身基因型无关。对以下杂交结果的推测(设杂交后全部分开饲养)错误的是( )。
A. ♀DD×♂dd,F1全是右旋,F2也全是右旋,F3中右旋/左旋=3/1
B. ♀dd×♂DD,F1全是左旋,F2也全是左旋,F3中右旋/左旋=3/1
C. ♀dd×♂Dd,F1全是左旋,F2中右旋/左旋=1/1
D. ♀DD×♂Dd,F1全是右旋,F2也全是右旋
【答案】B
【解析】
试题分析:因为外壳的旋向是母本核基因型决定的,与其自身基因型无关,如果♀DD×♂dd,F1是Dd,但母本是DD,应全是右旋,F2的母本Dd也全是右旋,F3中母本应是3D_:1dd,故应是右旋/左旋=3/1,故A正确;如果♀dd×♂DD,母本是dd,F1全是左旋,F2的母本是Dd,应全是右旋,F3中右旋/左旋=3/1,故B错误;如果♀dd×♂Dd,母本是dd,F1应全是左旋,F1的基因型有1/2Dd和1/2dd,F2中右旋/左旋=1/1,故C正确;如果♀DD×♂Dd,亲本是DD,F1应全是右旋,F2母本是DD或Dd也全是右旋,故D正确。
考点:本题考查基因的分离定律的相关知识,意在考查考生能运用所学知识与观点,通过比较、分析与综合等方法对某些生物学问题进行解释、推理,做出合理的判断或得出正确的结论的能力。
27.用基因型为Aa的小麦作亲本分别进行:连续自交并逐代淘汰隐性个体、随机交配并逐代淘汰隐性个体,则淘汰后的F3植株中Aa的基因型频率分别为
A. 3/9和2/5 B. 3/9和2/9
C. 2/9和1/5 D. 2/9和2/5
【答案】D
【解析】
【分析】
分析计算本题思路:
连续自交并逐代淘汰隐性个体:Aa自交→F1,淘汰aa后的F1自交→F2,淘汰aa后的F2自交→F3,淘汰aa后的F3中Aa的频率;
随机交配并逐代淘汰隐性个体:Aa自由交配→F1,淘汰aa后的F1自由交配→F2,淘汰aa后的F2自由交配→F3,淘汰aa后的F3中Aa的频率(建议用配子法,见下)。
【详解】(1)连续自交并逐代淘汰隐性个体:F1的基因型及其比例为(1/4AA+1/2Aa+1/4aa),淘汰掉aa个体后变为(1/3AA+2/3Aa),F1自交得F2的基因型及其比例为:1/3 AA+2/3(1/4AA、1/2Aa、1/4 aa),淘汰掉aa个体后变为3/5AA+2/5Aa,F2自交得F3的基因型及其比例为:3/5AA+2/5(1/4AA、1/2Aa、1/4 aa),淘汰掉aa个体后变为7/9AA+2/9Aa,即F3代中Aa个体占2/9;
(2)随机交配并逐代淘汰隐性个体:F1的基因型及其比例为(1/4AA+1/2Aa+1/4aa)淘汰掉aa个体后变为(1/3AA+2/3Aa),故F1中配子A的比率为2/3、配子a的比率为1/3;F1随机交配得F2的基因型及其比例为:4/9AA+4/9Aa+1/9aa,淘汰掉aa个体后变为1/2AA+1/2Aa,故F2中配子A的比率为3/4、配子a的比率为1/4;F2随机交配得F3的基因型及其比例为: 9/16AA+6/16Aa+1/16aa,淘汰掉aa个体后变为9/15AA+6/15Aa,即F3代中Aa个体占2/5;
故选:D。
【点睛】注意自交和自由交配(即随机交配)的区别:前者是种群内各种基因型中,双亲基因型相同的雌雄个体交配,后者是不管双亲基因型是否相同,只要是雌雄个体都可以相互交配且交配机会均等。如基因型为AA和aa的种群,如是自交则只有两种交配组合,即AA和AA,aa和aa;而若是自由交配,则有四种交配组合,即AA和AA,aa和aa,AA(♂)和aa(♀),AA(♀)和aa(♂)。
28.基因的自由组合定律揭示的是
A. 非等位基因之间的关系
B. 非同源染色体上非等位基因之间的关系
C. 同源染色体上非等位基因之间的关系
D. 同源染色体上等位基因之间的关系
【答案】B
【解析】
【分析】
基因分离定律的实质是指等位基因随着同源染色体的分离而分开;基因自由组合定律的实质是等位基因分离的同时,位于非同源染色体上的非等位基因发生自由组合。
【详解】基因自由组合定律的实质是在减数分裂形成配子的过程中,同源染色体上的等位基因分离的同时,位于非同源染色体上的非等位基因发生自由组合,揭示的是非同源染色体上非等位基因之间的关系.
故选:B。
29.孟德尔的豌豆杂交实验中,将纯种的黄色圆粒(YYRR)豌豆与纯种的绿色皱粒(yyrr)豌豆杂交得F1,自然状态下,得到F2种子556粒(以560粒计算)。从理论上推测,F2种子中基因型与其数量基本相符的是
A. A B. B C. C D. D
【答案】B
【解析】
分析】
孟德尔两对相对性状的杂交实验:纯种黄色圆粒豌豆(YYRR)×纯种绿色皱粒豌豆(yyrr)→F1均为黄色圆粒(YyRr),自交→F2中表现型及比例为黄色圆粒(Y_R_):黄色皱粒(Y_rr):绿色圆粒(yyR_):绿色皱粒(yyrr)=9:3:3:1.据此答题。
【详解】A、在F2种子中基因型YyRR占2/16,个体数为560×2/16=70粒,A错误;
B、在F2种子中基因型占YyRr占4/16,个体数为560×4/16=140粒,B正确;
C、在F2种子中基因型占yyRr占2/16,个体数为560×2/16=70粒,C错误;
D、在F2种子中基因型yyrr占1/16,个体数为560×1/16=35粒, D错误;
故选:B
【点睛】规律:双杂合个体(YyRr)自交,子代有四种纯合子(YYRR、YYrr、yyRR、yyrr),均各占1/16;四种单杂合(YYRr、YyRR、yyRr、Yyrr),均各占2/16;1种双杂合(YyRr),占4/16。
30.控制植物果实重量的三对等位基因E/e、E/f和H/h,对果实重量的作用相等,分别位于三对同源染色体上。已知基因型为eeffhh的果实重120克,然后每增加一个显性基因就使果实增重15克。现在果树甲和乙杂交,甲的基因型为EEffhh,F1的果实重150克。则乙的基因型最可能是 ( )
A. eeFFHH B. Eeffhh C. eeFFhh D. eeffhh
【答案】C
【解析】
【分析】
根据题意分析可知:E/e、F/f和H/h,对果实重量的作用相等,每增加一个显性基因就使果实增重15克,明确知识点,梳理相关的基础知识,结合问题的具体提示综合作答。
【详解】由题意知,果树甲和乙杂交,F1中含(150-120)÷15=2个显性基因,而甲的基因型为EEffhh,则乙的基因型最可能是含两对纯合显性基因的eeFFhh,故选C。
【点睛】本题考查了基因的自由组合定律的应用,属于对理解、应用层次的考查,属于中档题,要求学生理解多对等位基因控制性状的知识即数量遗传的特点。
31.某生物个体经减数分裂可产生的配子种类及比例为Yr:yR:YR:yr=3:3:2:2,若该生物自交,则其后代中基因型为YyRR的个体所占的比例为
A. 6% B. 12%
C. 18& D. 24%
【答案】B
【解析】
【分析】
雌、雄配子结合形成受精卵时,基因型相同的配子结合形成的受精卵是纯合子;基因型不同的配子结合形成的受精卵是杂合子;要结合形成YyRR的个体,需要基因型为YR和基因型为yR基因型的配子结合才能形成。
【详解】由题意知,该生物个体产生的配子的类型及比例为Yr:yR:YR:yr=3:3:2:2,雌雄配子结合形成YyRR,有两种情况:一是雌配子基因型为YR和雄配子基因型为yR基因型结合=2/10×3/10=6/100;二是雌配子基因型为yR和雄配子基因型为YR基因型结合=3/10×2/10=6/100;由此可得,后代中基因型为YyRR的个体所占的比例为6/100+6/100=12%.
故选:B。
【点睛】易错点:容易漏掉其中一种雌、雄配子的结合而错选。
32.在常染色体上的 A、B、C 三个基因分别对 a、b、c 完全显性。用隐性性状个体与显性纯合个体杂交得 F1,F1 测交结果为 aabbcc∶AaBbCc∶aaBbcc∶AabbCc=1∶1∶1∶1,则下列正确表示F1基因型的是 ( )
A. B. C. D.
【答案】B
【解析】
【分析】
测交的定义是孟德尔在验证自己对性状分离现象的解释是否正确时提出的,为了确定子一代是杂合子还是纯合子,让子一代与隐性纯合子杂交,这就叫测交。在实践中,测交往往用来鉴定某一显性个体的基因型和它形成的配子类型及其比例。据此答题。
【详解】F1测交,即F1×aabbcc,其中aabbcc个体只能产生abc一种配子,而测交结果为aabbcc:AaBbCc:aaBbcc:AabbCc=1:1:1:1,说明F1的产生的配子为abc、ABC、aBc、AbC,其中a和c、A和C总在一起,说明A和a、C和c两对等位基因位于同一对同源染色体上,且A和C在同一条染色体上,a和c在同一条染色体上。综上所述,B符合题意,ACD不符合题意。
故选B。
33.某种鼠中,黄鼠基因A对灰鼠基因a为显性,短尾基因B对长尾基因b为显性,且基因A或b在纯合时使胚胎致死,两对基因独立遗传。现有两只双杂合的黄色短尾鼠交配,理论上所生的子代表现型比例为()
A. 2:1 B. 9:3:3:1
C. 4:2:2:1 D. 1:1:1:1
【答案】C
【解析】
【分析】
已知黄鼠基因A对灰鼠基因a为显性,短尾基因B对长尾基因b为显性,且基因A或B在纯合时使胚胎致死,这两对基因是独立遗传的,则黄色短尾的基因型只能为AaBb。
【详解】根据题意分析,两只双杂合的黄色短尾鼠交配,即AaBb与AaBb交配,产生的后代基因型及其比例理论上为A_B_:A_bb:aaB_:aabb=9:3:3:1,由于基因A或B在纯合时使胚胎致死,所以只有AaBb、Aabb、aaBb、aabb四种基因型个体能够生存下来,其中AaBb占4份,Aabb占2份,aaBb占2份,aabb占1份,因此后代表现型及其比例为黄鼠短尾:黄鼠长尾:灰鼠短尾:灰鼠长尾=4:2:2:1,故选C。
【点睛】解答本题的关键是掌握基因的自由组合定律及其实质,能够熟记孟德尔两对相对性状的遗传实验的性状分离比,进而写出本实验子二代理论上的性状分离比,再结合题干信息判断生存下来的个体的基因型、表现型及其比例。
34.绵羊的有角(H)对无角(h)是显性,白毛(B)对黑毛(b)为显性,两对基因分别位于两对常染色体上。其中羊角的基因型为杂合子(Hh)时,母羊无角,公羊有角。现让一只有角黑毛公羊与多只基因型相同的无角白毛母羊交配,产生足够多的子代。子代公羊中有角与无角各一半,白毛与黑毛各一半;子代母羊全部为无角羊,白毛与黑毛各一半,则双亲的基因型是
A. 父本:Hhbb;母本:hhBb B. 父本:hhBb;母本:Hhbb
C. 父本:HHbb;母本:HhBb D. 父本:Hhbb;母本:HhBB
【答案】A
【解析】
【分析】
羊的有角(H)对无角(h)为显性,但母羊只有在显性基因纯合时才表现出有角,即公羊和母羊的基因型均有三种,公羊:HH、Hh有角,hh无角;母羊:HH有角,Hh和hh无角.白毛(B)对黑毛(b)为显性,不分雌雄都是如此.据此答题。
【详解】有角黑毛公羊(H_bb)与多只基因型相同的无角白毛母羊(H_B_或hhB_)交配,后代中黑毛:白毛=1:1,属于测交,则亲本的基因型为bb×Bb;后代公羊中有角(Hh):无角(hh)=1:1,属于测交类型,则亲本的基因型为Hh×hh,综合以上可知,杂交亲本的基因型为:Hhbb×hhBb.
故选:A。
【点睛】规律:根据一对等位基因控制的相对性状的子代表现型比例推测亲本基因型
当子代表现型比例为3:1,则亲本基因型为Aa×Aa;
当子代表现型比例为1:1,则亲本基因型为Aa×aa;
当子代表现型全为显性,则亲本只少有一方的基因型为AA;
当子代的基因型全为隐性,则亲本基因型为aa×aa。
35.假设白化病的致病基因为a,色盲的致病基因为b,一表现型正常的男性(但其母亲患白化病),与一正常的女性(其父亲患白化病且色盲)婚配,则他们生一个患病孩子的概率是
A. 9/16 B. 1/16 C. 3/8 D. 7/16
【答案】D
【解析】
【分析】
白化病是常染色体隐性遗传病(相应的基因用A、a表示),色盲是伴X染色体隐性遗传病(相应的基因用B、b表示)。一个表现型正常的男性,其母亲是白化病,其本人的基因型为AaXBY;一个表现型正常的女性,其父亲患白化病且色盲(aaXbY),其本人的基因型为AaXBXb。
【详解】根据题意,让基因型为AaXBY和AaXBXb的男女婚配,他们所生小孩患白化病(aa)的概率是1/4,患色盲(XbY和XbXb)的概率是1/4。由此可计算他们生一个患病孩子的概率=患白化病的概率+患色盲病的概率-同时患两种病的概率=1/4+1/4-1/4×1/4=7/16。
故选:D。
【点睛】用集合理论解决两病概率计算问题
(1)当两种遗传病之间具有“自由组合”关系时,各种患病情况概率分析如下:
(2)根据序号所示进行相乘得出相应概率,再进一步拓展如下表
序号
类型
计算公式
已知
患甲病概率为m
则不患甲病概率为1-m
患乙病概率为n
则不患乙病概率为1-n
①
同时患两病概率
m·n
②
只患甲病概率
m·(1-n)
③
只患乙病概率
n·(1-m)
④
不患病概率
(1-m)(1-n)
拓展
求解
患病概率
①+②+③或1-④
只患一种病概率
②+③或1-(①+④)
(3)上表各情况可概括如下图
36.在南瓜中,果实的白色(W)对黄色(w)是显性,果实盘状(D)对球状(d)是显性,这两对基因是自由组合的。现有一南瓜种群中,只有WWdd和wwDD两种个体且比例相同。若让它们自由交配,则F1的表现型及比例是
A. 白色球状:黄色盘状=1:1
B. 全为白色盘状
C. 白色盘状:白色球状:黄色盘状=2:1:1
D. 白色盘状:白色球状:黄色盘状=1:1:1
【答案】C
【解析】
【分析】
两对相对性状的遗传遵循基因的自由组合定律,由于基因型为WWdd和wwDD个体数目相等,它们自由交配,会出现四种交配组合:即WWdd自交,产生子代全为WWdd,表现型均为白色球状;wwDD自交,产生的子代全为wwDD,表现型均为黄色盘状;WWdd(♂)和wwDD(♀)杂交,子代基因型全为WwDd,表现型均为白色盘状;WWdd(♀)和wwDD(♂)杂交,子代基因型全为WwDd,表现型均为白色盘状。由于四种情况机会均等,故子代各占1/4,所以F1表现型及其比例为白色盘状:白色球状:黄色盘状=2/4:1/4:1/4=2:1:1。
【详解】根据分析:WWdd和wwDD自由交配,含四种交配组合:
①WWdd自交,产生子代全为WWdd,表现型均为白色球状;
②wwDD自交,产生的子代全为wwDD,表现型均为黄色盘状;
③WWdd(♂)和wwDD(♀)杂交,子代基因型全为WwDd,表现型均为白色盘状;
④WWdd(♀)和wwDD(♂)杂交,子代基因型全为WwDd,表现型均为白色盘状。
由于四种情况机会均等,子代各占1/4,所以F1表现型及其比例为白色盘状:白色球状:黄色盘状=2/4:1/4:1/4=2:1:1。
故选:C。
【点睛】只要能正确分析两种基因型自由交配含四种交配组合,即可得到正确答案。
二、简答题
37.下图为某植株在不同温度下处于光照或黑暗环境中CO2的吸收/释放速率(该测量过程中光照强度不变且不考虑该植株非绿色部分的细胞呼吸),以及该植株某叶肉细胞的部分结构示意图,据图回答下列问题:
(1)在上图所示的细胞结构中,涉及能量转化的膜结构是__________和_______。
(2)当温度为32°C时,植株在光照下CO2吸收量等于黑暗中CO2释放量,此时光照下的叶肉细胞中会出现a〜f中的_________;当温度为t°C时,植株周围环境中的CO2浓度不变,光照下的叶肉细胞中不会出现a〜f中的_________。
(3)在15°C下,光合作用速率是呼吸作用速率的_______倍;若恒定光强照射14小时,再黑暗处理10小时,将温度改为35°C,则植株的有机物积累量会__________(增加/减少)。
(4)一段时间后,该植株部分叶片变黄,为探究其原因做了以下实验:
步骤一:取部分叶片研磨后,用无水乙醇提取色素并过滤,置于透明离心管中;
步骤二:用细光束照射离心管,透过的光线经三棱镜色散后在前方光屏上形成光谱;
步骤三:不断撤走、放回离心管,观察前后光谱的区别并记录。
预测:两种光谱最大的区别在于______光区域,前后明暗差异很大,这很有可能是由于植株缺乏_______元素造成的。若将该滤液进行纸层析,最终在滤纸条上会出现___________色素带。
【答案】 (1). 线粒体内膜 (2). 类囊体薄膜 (3). a、b、c、d (4). c、d、e、f (5). 3. 5 (6). 增加 (7). 蓝紫 (8). Mg(或镁) (9). 2
【解析】
【分析】
分析题图:左图是某叶肉细胞的线粒体和叶绿体的结构示意图,其中a、b、c、d、e、f等表示该细胞进行有氧呼吸和光合作用中气体扩散过程,当该细胞有氧呼吸速率等于光合速率时,只发生a、b过程;当有氧呼吸速率大于光合速率时,会发生a、b、e、f过程;当有氧呼吸速率小于光合速率时,会发生a、b、c、d过程。
右图是某植株在不同温度下处于光照或黑暗环境中CO2的吸收/释放速率变化曲线,其中光照下单位时间吸收的CO2量可代表植株的净光合速率,黑暗下单位时间释放CO2量可代表植株的呼吸速率。
【详解】(1)在上图所示的细胞结构主要体现了线粒体和叶绿体,从两种结构完成的生理过程考虑,其中有能量转化的膜结构一个是线粒体内膜上完成有氧呼吸第三阶段涉及有机物中化学能转变为ATP中化学能和热能;另一个结构是叶绿体中类囊体薄膜上进行光反应过程涉及光能转化为ATP等活跃的化学能。
(2)当温度为32°C时,植株在光照下CO2吸收量等于黑暗中CO2释放量,此时光照下的叶肉细胞中光合速率大于其有氧呼吸速率,会出现a、b、c、d等气体扩散过程;当温度为t°C时,植株周围环境中的CO2浓度不变,说明植株的净光合速率为0,结合题干标注信息“不考虑该植株非绿色部分的细胞呼吸”,该叶肉细胞的光合速率等于其有氧呼吸速率,所以此时光照下的叶肉细胞中只出现a、b过程,不会出现c、d、e、f过程。
(3)结合右图曲线,在15°C下,植株的净光合速率为2.5mg/h,呼吸速率为1mg/h,故植株的总光合作用速率为2.5+1=3.5mg/h,正好是其呼吸作用速率的3.5倍;若温度为35°C,植株的净光合速率为3mg/h,呼吸速率为3.5mg/h,此时恒定光强照射14小时,共净吸收CO2量为14×3=42mg,再黑暗处理10小时,共产生CO2量为10×3.5=35mg,24h内二者抵消,该植株还净吸收CO2 7mg,由此说明该植株的有机物积累量会增加。
(4)植株叶片变黄是因为叶片内叶绿素大量降解,但保留了原有的类胡萝卜素(胡萝卜素和叶黄素),若提取该叶片的光合色素,再用白光照射并用三棱镜进行分光处理,由于类胡萝卜素主要吸收了蓝紫光,所以最终在光谱上该出现蓝紫光的区域而变得灰暗,与其他光谱带呈现明显区别。叶绿素的合成需要Mg元素,缺少Mg则叶绿素合成减少,植株中相对衰老的叶片中叶绿素降解转移到幼嫩叶片中使部分衰老叶片变黄。如果用纸层析法分离色素,此时明显能观察到的色素带只有胡萝卜素和叶黄素2条色素带。
【点睛】关键:一是题干信息的获取,如()内的“该测量过程中光照强度不变且不考虑该植株非绿色部分的细胞呼吸”,这在分析(2)小题第二空相当关键;二是题图信息的准确理解,如(1)小题中细胞内两种关键结构完成的生理过程,光照下吸收CO2量代表的是植株的净光合速率,不是总光合速率等等。
38.某科研小组利用某哺乳动物作为实验材料得到下列实验结果。图甲表示细胞分裂过程中染色体与DNA的数目比;图乙为显微镜下观察到的几个细胞分裂图像;图丙是利用流式细胞仪(可根据细胞中DNA含量的不同对细胞分别计数)测出细胞周期中DNA含量不同的细胞数。请回答相关问题:
(1)图甲D→E出现的原因为________________________。
(2)能在该哺乳动物中同时观察到图乙分裂图像的器官是_____________,图乙含有同源染色体的图有___________,③出现的原因是图甲___________段发生了交叉互换。
(3)已知图丙中一组为癌细胞组(对照组),一组是加了抑制剂抑制癌细胞增殖的组(实验组),则实验组为________(填序号),b组细胞中DNA数与染色体数的比例为_______________。
(4)如果图甲代表减数分裂过程,请在下面方框内画出一次完整的减数分裂过程染色体的数量变化曲线图。_______
【答案】 (1). 着丝点分裂,姐妹染色单体分离 (2). 卵巢 (3). ①② (4). CD (5). ⑤ (6). 1:1或1:2 (7).
【解析】
【分析】
分析题图:图甲是表示细胞分裂过程中染色体与DNA的数目比,当染色体与DNA数目之比为1时,数目此时细胞内每条染色体上只有1个DNA分子;当染色体与DNA数目之比介于1—2之间,说明此时染色体(DNA)正在复制;当染色体与DNA数目之比为1/2时,说明每条染色体上含2个DNA分子;据此可知,AB段表示细胞处于染色体复制前的时期(G1期),BC段处于DNA复制时期(S期),CD段表示染色体复制后着丝点分裂之前的时期(如有丝分裂前期、中期、甚至是减数第一次分裂的过程和减数第二次分裂的前期、中期),DE段表示着丝点分裂时期,EF段表示着丝点分裂后时期(如有丝分裂后期、末期等)。
图乙是三个细胞的分裂图,其中细胞①有同源染色体但没有形成四分体、着丝点排列在赤道板,说明是有丝分裂中期;细胞②中同源染色体正在分离,细胞处于减数第一次分裂后期,由于细胞质不均等分裂,说明该细胞来自于雌性动物卵巢中的初级卵母细胞;细胞③内无同源染色体,姐妹染色单体分开,说明该细胞处于减数第二次分裂后期,由于细胞质分裂均等,所以细胞为第一极体。
图丙是利用流式细胞仪测出细胞周期中DNA含量不同的细胞数的变化曲线,其中两条曲线显示细胞内DNA含量为40时细胞数量最多,细胞内DNA为80的细胞数量较少,说明细胞内DNA未复制时期所处的时间远远长于DNA复制之后的时间。对比④、⑤的区别,说明细胞内DNA复制受到某因素的抑制而使DNA含量加倍的细胞数量明显减少。
【详解】(1)结合前面分析可知,图甲D→E出现的原因因为染色体上的着丝点分裂,姐妹染色单体分离,染色体加倍而DNA不变导致。
(2)根据图乙中细胞②细胞质不均等分裂,说明为哺乳动物雌性动物的卵巢;根据前面的分析可知,图乙含有同源染色体的图有①②;细胞③出现两条染色单体的颜色不同,推测其原因是细胞在减数第一次分裂前期四分体时发生了交叉互换,对应图甲CD段。
(3)结合前面的分析推测,图丙中④曲线对应癌细胞组(对照组),⑤曲线对应加了抑制剂抑制癌细胞增殖的组(实验组);b组细胞中DNA数与正常细胞相比加倍,说明细胞处于有丝分裂的前期、中期或者后期,如果是前期和中期则细胞内DNA数与染色体数的比例为2:1;如果是后期,细胞内DNA与染色体数目之比为1:1。
(4)一次完整的减数分裂过程包括减数第一次分裂前的间期(时间较长)和减数第一次分裂以及减数第二次分裂过程,其中染色体的数量变化时刻有:一是减数第一次分裂结束点,细胞中染色体数目减半;二是减数第二次分裂后期起点,因着丝点分裂,细胞内染色体数目暂时加倍;三是减数第二次分裂结束点,染色体数目再次减半;具体曲线图表示如下。
【点睛】关键:(1)当染色体与DNA数目之比为1时,数目此时细胞内每条染色体上只有1个DNA分子;当染色体与DNA数目之比介于1—2之间,说明此时染色体(DNA)正在复制;当染色体与DNA数目之比为1/2时,说明每条染色体上含2个DNA分子;
(2)根据有丝分裂和减数分裂中染色体变化规律判断细胞分裂方式以及所处的时期;
(3)根据有丝分裂和减数分裂中DNA数量变化规律判断细胞分裂所处的时期。
39.2015年诺贝尔化学奖颁给了研究DNA修复细胞机制(如图所示)的三位科学家。已知P53基因编码一种P53蛋白,该蛋白可与DNA发生特异性结合以阻止损伤的DNA复制,促使DNA自我修复。请回答相关问题:
(1)细胞分裂过程中,若DNA损伤,P53蛋白可促使DNA修复,但细胞分裂的间期时间__________(缩短/不变/延长);如修复失败则引起细胞出现“自杀”,这种现象属于细胞生命历程中的__________。
(2)癌细胞的形成可能与P53基因突变有关。从功能上看P53基因属于__________基因。据大量的病例分析,癌症的发生并不是单一基因突变的结果,至少在一个细胞中发生5~6个基因突变,才能赋予癌细胞所有的特征,这是一种___________效应。
【答案】 (1). 延长 (2). 细胞凋亡 (3). 抑癌 (4). 累积
【解析】
【分析】
根据题意:P53基因编码一种P53蛋白,该蛋白可与DNA发生特异性结合以阻止损伤的DNA复制,促使DNA自我修复。结合题图分析可知,P53蛋白与损伤DNA结合,激活DNA修复酶,在DNA修复酶的作用下DNA得到修复;DNA完好后,停止分裂的细胞继续进行细胞分裂。
【详解】(1)细胞分裂过程中,因DNA损伤需要修复时间,所以细胞分裂的间期时间延长;如修复失败则引起细胞出现“自杀”,这种现象是细胞在基因控制下的编程性死亡,故属于细胞凋亡。
(2)根据原癌基因和抑癌基因的功能分析,P53基因控制的P53蛋白具有阻止细胞不正常增殖的功能,所以P53基因属于抑癌基因。癌症的发生并不是单一基因突变的结果,至少在一个细胞中发生5~6个基因突变,才能赋予癌细胞所有的特征,这是一种累积效应。
【点睛】熟悉细胞凋亡的概念以及原癌基因和抑癌基因的概念是解答本题的关键。
40.豚鼠毛色的黄色基因R与白色基因r是位于9号常染色体上的一对等位基因,已知无正常9号染色体的精子不能参与受精作用。现有基因型为Rr的异常黄色雌豚鼠甲(含有异常9号染色体的豚鼠为异常豚鼠),其细胞中9号染色体及基因组成如图1所示。
(1)用甲豚鼠与正常的白色豚鼠作亲本杂交,其F1随机交配所得的F2中表现型及比例为__________,异常白色豚鼠所占比例为__________。
(2)如果以图2所示染色体的雄豚鼠与正常的白色雌豚鼠杂交,产生的F1中发现了一只黄色豚鼠,经检测染色体组无异常,出现这种现象的原因是___(填“父”或“母”)本形成配子的过程中发生了______;或者是_______(填“父”或“母”)本形成配子的过程中发生_____。
(3)如果以图2所示染色体的雄豚鼠与正常的白色雌豚鼠杂交,产生的F1中发现了一只黄色豚鼠,经检测,其9号染色体及基因组成如图3所示,出现这种现象的原因是____________________。
(4)豚鼠的粗毛与细毛分别由位于4号染色体上的A与a控制,用染色体及基因组成如图4所示的雌雄豚鼠杂交,子代中黄色粗毛豚鼠所占比例为__________,白色细毛豚鼠所占比例为__________。
【答案】 (1). 黄色:白色=1:1 (2). 1/6 (3). 父 (4). 交叉互换或基因突变 (5). 母 (6). 基因突变或显性基因突变 (7). 父本(或雄豚鼠)形成配子的过程中9号同源染色体没有分离 (8). 3/4 (9). 0
【解析】
【分析】
结合题意和题图分析:
图1中产生两种生殖细胞(分别含R和r),若为雄性产生的精子,则只有含R的精子才能受精遗传;若为雌性则两种基因型的卵细胞都可参与受精遗传;
图2产生的生殖细胞刚好与图1相反,只有含r的精子才能受精,但卵细胞不受此影响;
图3产生的生殖细胞的基因型有四种:R:Rr:rr:r=1:2:1:2,若为精子,其中含R的精子不能受精,其他正常;若为卵细胞都能受精;
图4产生的生殖细胞有四种:AR:Ar:aR:ar=1:1:1:1,若为精子,其中含r的两种精子不能受精,卵细胞都能受精。
【详解】(1)用雌性甲豚鼠(Rr’)与正常的白色豚鼠(rr)作亲本杂交,产生的雌雄F1为Rr:rr’=1:1,其F1随机交配产生的雌配子为R:r:r’=1:2:1,能受精的雄配子为R:r=1:2,由此所得的F2中表现型及比例为1:1,异常白色豚鼠所占比例为1/6。
雌雄配子种类比例
1R
2r
1r’
1R
1RR(黄色)
2Rr(黄色)
1Rr’ (异常黄色)
2r
2Rr(黄色)
4rr(白色)
2rr’ (异常白色)
(注:R、r代表9号染色体正常,R’、r’代表9号染色体异常,下同)
(2)如果以图2所示染色体的雄豚鼠(R’r)与正常的白色雌豚鼠(rr)杂交,产生的F1中发现了一只黄色豚鼠(R_),经检测染色体组无异常,出现这种现象的原因是父本形成配子的过程中发生了交叉互换或基因突变或者是母本形成配子的过程中发生基因突变,从而产生了含R正常9号染色体的配子。
(3)如果以图2所示染色体的雄豚鼠(R’r)与正常的白色雌豚鼠(rr)杂交,产生的F1中发现了一只黄色豚鼠,经检测,其9号染色体及基因组成如图3所示(R’rr),出现这种现象是因为雄豚鼠(R’r)产生了含R’r的异常精子与含r的正常卵细胞结合产生,即雄豚鼠在减数分裂产生精子的过程中一对含异常9号的同源染色体没有分开导致。
(4)豚鼠的粗毛与细毛分别由位于4号染色体上的A与a控制,用染色体及基因组成如图4所示的雌雄豚鼠(Rr’Aa)杂交,产生的卵细胞种类及比例为AR:Ar’:aR:ar’=1:1:1:1,产生具有受精能力的精子种类及比例为AR:aR=1:1,子代中黄色粗毛豚鼠(A_R_)所占比例为6/8=3/4,白色细毛豚鼠(aarr 或aarr’或aar’r’)所占比例为0。
【点睛】关键:一是要注意含异常9号染色体的精子不能受精,但卵细胞不受此影响;二是正确分析各种异常个体减数分裂产生配子的情况。
41.中国科学家屠呦呦研制的抗疟药青蒿素挽救了数百万人的生命,因此获得了2015年诺贝尔生理学奖。为获得青蒿素高产植株,科学家做了大量实验。已知黄花蒿茎的形状有圆柱形和菱形,由一对等位基因A、a控制;茎的颜色有青色、红色和紫色,由两对等位基因B、b和C、c控制;这三对等位基因分别位于三对同源染色体上。研究表明,相同种植条件下,黄花蒿单株干重圆柱形高于菱形;青蒿素的含量(mg/kg干重):紫色植株>红色植株>青色植株。请回答下列有关问题:
(1)孟德尔运用_________法,归纳得出了遗传学两大定律为杂交育种提供了理论基础。
(2)若将一青杆植株与一红杆植株杂交,F1全为青杆,F1自交,F2中青杆120株,红杆30株,紫杆10株,则亲本青杆和红杆植株的基因型分别是_______、________。
(3)若上述F2各种茎色中均有圆柱形茎和菱形茎的植株,则单株青蒿素产量最高的植株表现型是________。为了确定F2该表现型的植株中是否存在不能稳定遗传的个体,最简单的方法是____________。
【答案】 (1). 假说—演绎 (2). BBcc(bbCC) (3). bbCC(BBcc) (4). 圆柱形紫杆(紫杆圆柱形) (5). 让F2中所有圆柱形紫杆(紫杆圆柱形)植株自交,观察后代是否出现菱形茎
【解析】
【分析】
根据题意可知,控制黄花蒿的柱形(A/a)和茎色(B/b、C/c)两对相对性状的三对等位基因位于三对同源染色体上,说明它们遵循基因的自由组合定律。
【详解】(1)孟德尔运用假说——演绎法归纳得出了遗传学两大定律。
(2)若将一青杆植株与一红杆植株杂交,F1全为青杆,根据题意“F1自交,F2中青杆120株,红杆30株,紫杆10株”可知,F2的表现型比例为12:3:1,这是“9:3:3:1”的变式,由此可得F1的基因型为BbCc,紫杆的基因型为bbcc,若红杆的基因型为B_cc,则青杆的基因型为B_C_和bbC_;若红杆的基因型为bbC_,则青杆的基因型为B_C_和B_cc;由此可推测亲本青杆和红杆植株的基因型分别是BBcc和bbCC(或bbCC和BBcc)。
(3)根据题意“单株干重青蒿素的含量:圆柱形高于菱形且紫色植株>红色植株>青色植株”,则上述F2各种茎色和茎形的植株中,单株青蒿素产量最高的植株表现型是圆柱形紫杆。为了确定F2该表现型的植株中是否存在不能稳定遗传的个体,即是检测圆柱形紫杆中是否为纯合子,最简单的方法是让F2中所有圆柱形紫杆(紫杆圆柱形)植株自交,观察后代是否出现菱形茎。因为紫杆的基因型为bbcc,只需观察柱形是否出现性状分离即可。
【点睛】易错点:分析第(2)小题时,容易漏掉一种可能的情况。其次要注意鉴定植物是否为纯合子,最简单的方法是自交,观察是否出现性状分离。
42.人和哺乳动物的尿含有尿素,大量尿素的存在会对环境造成污染。土壤中有些细菌含有脲酶,可通过降解尿素作为其生长的氮源。现对土壤中的这类细菌进行分离实验,请回答下列问题:
(1)分离培养细菌时必须进行无菌操作,包括培养基和各种器皿都必须是无菌的,常用的灭菌方法有_________(至少答2种)。
(2)将样液进行一系列的梯度稀释,然后接种培养。在稀释土壤溶液的过程中每一步都要在________旁进行操作。接种后的培养皿______于37℃的_______中培养。
(3)用含有酚红指示剂的培养基筛选能分泌脲酶的细菌,从功能上划分该培养基属于________培养基。若培养基中存在有分解尿素的细菌,其菌落周围会出现红色环带,这是由于尿素被分解产生的________使pH升高,酚红指示剂产生的颜色变化,从而证明这一菌株可以尿素为氮源。变色区域越大,表明该菌株利用尿素的能力_________。
(4)与完全营养培养基中的菌落相比,以尿素为氮源的培养基中菌落数____________。
A. 多 B. 少 C. 相等 D. 几乎为零
【答案】 (1). 高压蒸汽灭菌、干热灭菌 (2). 酒精灯火焰 (3). 倒置 (4). 恒温培养箱 (5). 选择 (6). 氨 (7). 越强 (8). B
【解析】
【分析】
分离纯化某种微生物最关键就是无菌操作技术,如不能通过高温高压加热灭菌的必须进行消毒,能在高温下灭菌可采用干热灭菌,为了防止水分蒸发的可采用高压蒸汽灭菌等方法;
分离纯化土壤中能分解尿素的分解菌,常常在选择培养基中只添加唯一氮源——尿素,要检测尿素分解菌是否分泌脲酶分解尿素,可依据尿素分解产生的氨能让酚酞指示剂变红的原理进行检测。如果在加入酚酞指示剂的培养基中存在尿素分解菌的菌落,则菌落周围会出现红色圈带,且红色圈带越大,该菌落分解尿素的能力越强。
【详解】(1)对培养基和各种器皿灭菌的常用方法是高压蒸汽灭菌,如果是玻璃或金属材质的各种器皿还可用干热灭菌。
(2)为了保证无菌操作,在稀释土壤溶液的过程中每一步都要在酒精灯火焰旁进行操作。接种后的培养皿倒置于37℃的恒温培养箱中培养。
(3)由于培养基中含有的唯一氮源是尿素,具有筛选功能,所以该培养基从功能上划分应为选择培养基。由于酚红指示剂与尿素分解产生氨结合显红色,所以若培养基中存在有分解尿素的细菌,其菌落周围会出现红色环带,这是由于尿素被分解产生的氨使pH升高,酚红指示剂产生的颜色变化,从而证明这一菌株可以尿素为氮源。变色区域越大,表明该菌株利用尿素的能力越强。
(4)与完全营养培养基中的菌落相比,以尿素为氮源的培养基中菌落数更少,故选B。
【点睛】分析解答本题一方面要注意微生物实验室培养的基本无菌操作和培养技术,另一方面要理解筛选、检测尿素分解菌的原理。

