2019届江苏省海门中学高三下学期教学质量调研模拟生物试题(解析版)
展开
2019届江苏省海门中学高三下学期教学质量调研模拟生物试题(解析版)
生物试题(选修)
一、单项选择题
1.下列有关生物体内糖类与脂质的叙述,正确的是
A. 糖类绝大多数以单糖形式存在 B. 糖类和脂质的元素组成相同
C. 脂质具有调节生命活动的功能 D. 植物体内的多糖和脂肪是储能物质
【答案】C
【解析】
【分析】
糖类由C、H、O三种元素组成,大致可以分为单糖、二糖、多糖等几类,生物体内的糖类绝大多数以多糖形式存在;淀粉和纤维素都是植物体内的多糖,淀粉是植物细胞中储能物质,纤维素是构成植物细胞壁的主要成分。脂质包括脂肪、磷脂和固醇等;脂肪是细胞内良好的储能物质;脂肪与固醇均由C、H、O组成,磷脂的组成元素是C、H、O、N、P;固醇包括胆固醇、性激素和维生素D等,其中的性激素能够促进人和动物生殖器官的发育以及生殖细胞的形成,具有调节生命活动的功能。
【详解】A、糖类绝大多数以多糖形式存在,A错误;
B、脂质包括脂肪、磷脂和固醇等,糖类、脂肪与固醇均由C、H、O三种元素组成,磷脂由C、H、O、N、P五种元素组成,B错误;
C、性激素属于脂质,具有调节生命活动的功能,C正确;
D、淀粉和纤维素都是植物体内的多糖,纤维素是构成植物细胞壁的主要成分,不是储能物质,脂肪是细胞内良好的储能物质,D错误。
故选C。
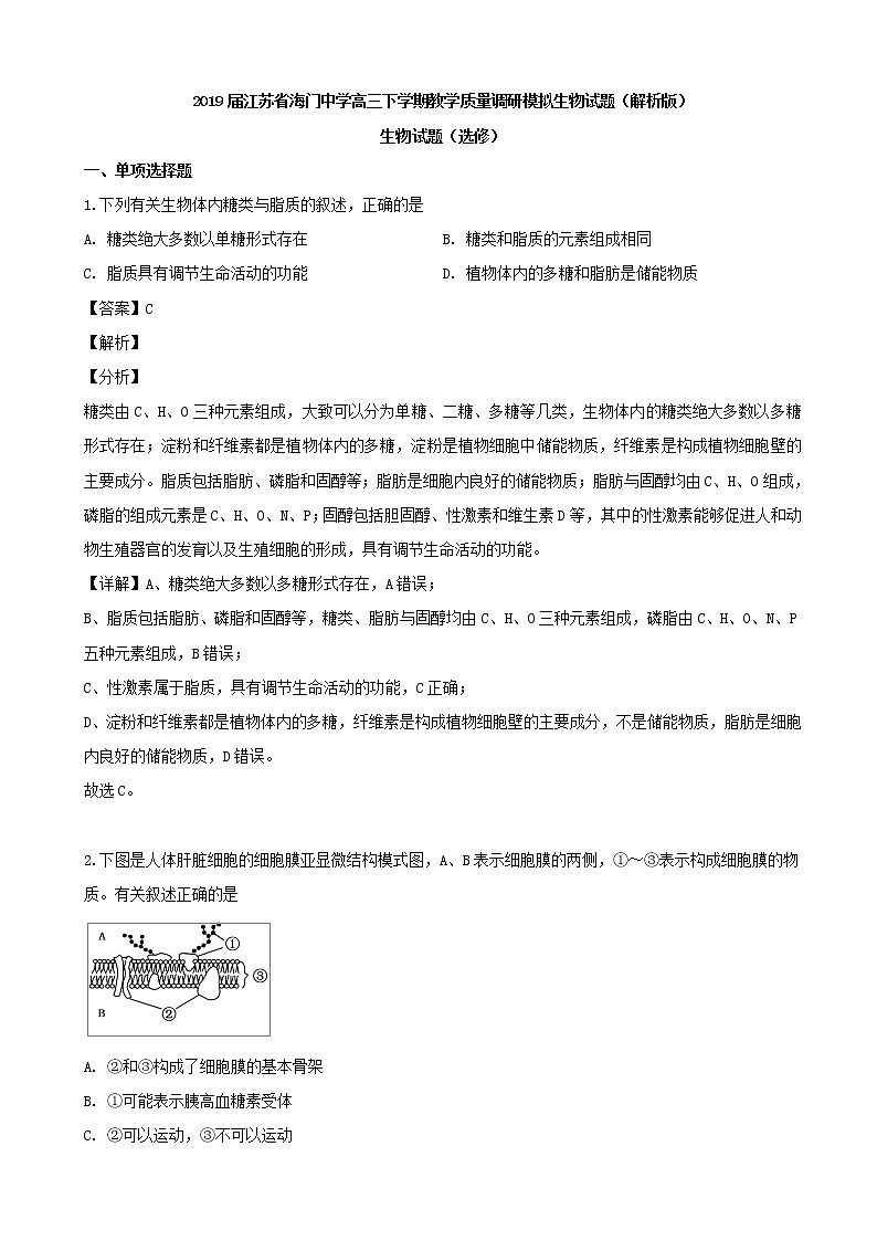
2.下图是人体肝脏细胞的细胞膜亚显微结构模式图,A、B表示细胞膜的两侧,①~③表示构成细胞膜的物质。有关叙述正确的是
A. ②和③构成了细胞膜的基本骨架
B. ①可能表示胰高血糖素受体
C. ②可以运动,③不可以运动
D. 若②参与物质运输,则其发挥作用时需要消耗ATP
【答案】B
【解析】
【分析】
分析题图:①~③分别表示糖蛋白、蛋白质、磷脂双分子层。糖蛋白位于细胞膜的外表面,据此可推知A、B分别表示细胞膜的外侧和内侧。
【详解】A、②为蛋白质,③是磷脂双分子层,磷脂双分子层构成细胞膜的基本骨架,A错误;
B、人体肝脏细胞是胰高血糖素作用的靶细胞之一,因此肝脏细胞的细胞膜上有胰高血糖素受体,而受体的化学本质是糖蛋白,因此①所示的糖蛋白可能表示胰高血糖素受体,B正确;
C、②所示的蛋白质可以运动,③所示的磷脂双分子层具有流动性,也可以运动,C错误;
D、协助扩散和主动运输都属于物质跨膜运输的方式,二者均需要载体蛋白协助,但协助扩散不消耗ATP,主动运输消耗ATP,若②参与物质运输,则②为载体蛋白,其发挥作用时不一定需要消耗ATP,D错误。
故选B。
【点睛】解答此题的关键是识记和理解细胞膜的亚显微结构,明确自由扩散、协助扩散和主动运输三种物质跨膜运输方式的区别和联系,并与血糖调节和激素调节的特点建立联系。在此基础上从图示中提取有效信息,将这些信息与所学知识有效地联系起来,进行图文转换,进而对各选项的问题情境进行分析判断。
3.下列有关细胞中某些重要化合物的叙述,正确的是
A. 酶和ATP的组成元素中都可能含有P
B. 神经递质的化学本质是蛋白质
C. 激素都需要与细胞膜表面的受体结合而发挥作用
D. 酶和激素一旦发挥作用,都会立即失效
【答案】A
【解析】
【分析】
绝大多数酶是蛋白质,少数酶是RNA。RNA和ATP都是由C、H、O、N、P五种元素组成。神经递质的种类很多,主要有乙酰胆碱、多巴胺、去甲肾上腺素、肾上腺素、5-羟色胺、氨基酸类、一氧化氮等。激素只有与受体结合才能发挥作用,但与激素结合的受体不一定都位于细胞膜表面。酶是生物催化剂。激素一经靶细胞接受并起作用后就被灭活了。
【详解】A、酶的化学本质是蛋白质和RNA,RNA和ATP的组成元素都是C、H、O、N、P,因此酶和ATP的组成元素中都可能含有P,A正确;
B、神经递质的种类很多,主要有乙酰胆碱、多巴胺、去甲肾上腺素、肾上腺素、5-羟色胺、氨基酸类、一氧化氮等,B错误;
C、激素都需要与受体结合而发挥作用,有的受体(如胰岛素受体)位于细胞膜表面,有的受体(如性激素受体)位于细胞内,C错误;
D、酶是生物催化剂,发挥作用后不会立即失效,激素一旦发挥作用后就被灭活了,因此会立即失效,D错误。
故选A。
4.下列关于噬菌体侵染细菌实验的叙述,正确的是
A. 噬菌体侵染细菌时,只有DNA被注入大肠杆菌内
B. 实验中搅拌的目的是为大肠杆菌提供更多的氧气
C. 用32P、35S标记噬菌体,被标记的部位分别是外壳和DNA
D. 该实验证明了DNA是生物体内主要的遗传物质
【答案】A
【解析】
【分析】
噬菌体侵染细菌的过程:吸附→注入(注入噬菌体的DNA)→合成(控制者:噬菌体的DNA;原料:细菌的化学成分)→组装→释放。噬菌体侵染细菌的实验步骤:分别用35S或32P标记T2噬菌体→T2噬菌体与未被标记的大肠杆菌混合培养→T2噬菌体侵染未被标记的大肠杆菌→用搅拌器搅拌、离心,检测上清液和沉淀物中的放射性物质。
【详解】A、噬菌体侵染细菌时,只有DNA被注入大肠杆菌内,而蛋白质外壳仍留在大肠杆菌外,A正确;
B、实验中搅拌的目的是使吸附在大肠杆菌上的T2噬菌体与大肠杆菌分离,B错误;
C、噬菌体的DNA由C、H、O、N、P五种元素组成,外壳由蛋白质构成,该蛋白质含有的元素是C、H、O、N、S,因此用32P、35S标记噬菌体,被标记的部位分别是DNA和外壳,C错误;
D、该实验的实验结论是:亲子代之间具有连续性的物质是DNA而不是蛋白质,噬菌体的各种性状是通过亲代的DNA遗传给后代的,因此证明了DNA是遗传物质,D错误。
故选A。
【点睛】本题的易错点在于没有真正理解“DNA是主要的遗传物质”的结论是如何形成的而错选D。就整个生物界而言,绝大多数生物的遗传物质是DNA,所以DNA是主要的遗传物质。
5.果蝇的体色由位于常染色体上等位基因B(灰色)、b(黑色)控制,但只含其中一个基因的个体无法发育。下图为果蝇培育和杂交实验的示意图,相关叙述正确的是
A. 乙果蝇的变异属于基因突变
B. 乙产生的配子中有2/3是异常的
C. F1中雌雄性个体都是灰色的
D. F1雌雄个体相互交配产生的后代中雌性多于雄性
【答案】C
【解析】
分析】
分析题图:经60Co照射后,筛选得到的乙果蝇的一条常染色体上的B基因移到X染色体上,说明发生了染色体结构变异中的易位。假设乙果蝇中不含B基因的常染色体用“O”表示,则乙果蝇经减数分裂产生的4种配子的基因型为BXB、BY、OXB和OY,它们的比例相等。甲果蝇经减数分裂只产生1种配子,其基因型为bX。
【详解】A、乙果蝇的一条常染色体上的B基因移到了X染色体上,此变异属于染色体结构变异中的易位,A错误;
B、假设不含B基因的常染色体用“O”表示,则乙果蝇经减数分裂产生的配子的种类及其比例为BXB∶BY∶OXB∶OY=1∶1∶1∶1,异常的配子(BXB、OXB、OY)占3/4,B错误;
C、由图可知:甲果蝇产生的配子为bX,乙果蝇产生的配子为BXB、BY、OXB、OY,理论上,二者杂交所得F1的基因型为BbXBX、BbXY、ObXBX、ObXY,但因ObXY只含一个b基因而无法发育,所以F1中雌雄性个体都是灰色的,C正确;
D、综上分析可知:F1雌果蝇的基因型为BbXBX、ObXBX,雄果蝇的基因型为BbXY, BbXBX与BbXY交配产生的后代均含有两个相关的基因,都能发育,因此雌性的数量等于雄性的数量,ObXBX与BbXY交配产生的后代中除了BOXX、ObXX、BOXY、ObXY的个体不能发育外,其余的个体都能发育,而且雌性的数量也等于雄性的数量,即F1雌雄个体相互交配产生的后代中雌性的数量也等于雄性的数量,D错误。
故选C。
6.下列有关生物进化和物种形成的叙述中,正确的是
A. 某种群的数量长期维持相对稳定,说明该种群未发生进化
B. 蜂鸟细长的喙与倒挂金钟的筒状花萼是它们长期相互选择共同进化的结果
C. 无法进行基因交流的生物之间一定存在生殖隔离
D. 细菌在接触青霉素后会产生具有抗药性的突变个体
【答案】B
【解析】
【分析】
生物产生的变异是不定向的,自然选择使种群的基因频率发生定向改变并决定生物进化的方向。生物进化的实质是种群基因频率的改变。共同进化是指不同物种之间及生物与无机环境之间在相互影响中不断进化和发展。隔离是指不同种群间的个体,在自然条件下基因不能自由交流的现象,包括地理隔离和生殖隔离。地理隔离是指同一物种由于地理上的障碍而分成不同的种群,使得种群间不能发生基因交流的现象;生殖隔离是指不同物种之间一般是不能相互交配的,即使交配成功,也不能产生可育的后代。
【详解】A、生物进化的实质是种群基因频率的改变,某种群的数量长期维持相对稳定,但不意味着种群的基因频率没有发生变化,因此不说明该种群未发生进化,A错误;
B、自然选择中起选择作用的是特定的环境条件,蜂鸟与倒挂金钟互为对方的环境因素,因此蜂鸟细长的喙与倒挂金钟的筒状花萼,是它们长期相互选择共同进化的结果,B正确;
C、地理隔离和生殖隔离都能阻止生物之间进行基因交流,因此无法进行基因交流的生物之间,不一定存在生殖隔离,C错误;
D、细菌种群在接触青霉素之前就存在不定向的变异,有的具有抗药性,有的不具有抗药性,细菌在接触青霉素后,在青霉素的选择下,淘汰了不具有抗药性的个体,而具有抗药性的个体得以生存和保留,D错误。
故选B。
7.下列关于生物学史的叙述,正确的是
A. 孟德尔通过实验证明了配子是通过减数分裂产生的
B. 萨顿通过实验证明基因和染色体存在明显的平行关系
C. 格里菲斯的“肺炎双球菌的转化实验”证实了转化因子的存在
D. 温特通过实验证明了造成胚芽鞘弯曲的刺激是一种化学物质
【答案】D
【解析】
【分析】
1.孟德尔通过豌豆的杂交实验发现了遗传的基本定律——分离定律和自由组合定律。萨顿将看不见的基因与看得见的染色体的行为进行类比,根据其惊人的一致性(基因和染色体行为存在明显的平行关系),提出了基因位于染色体上的假说。
2.格里菲思的“肺炎双球菌转化实验”的过程是:
①将无毒R型活细菌注射到小鼠体内,结果小鼠不死亡;
②将有毒S型活细菌注射到小鼠体内,结果小鼠死亡;
③将加热后杀死的S型细菌注射到小鼠体内,结果小鼠不死亡;
④将无毒R型活细菌与加热后杀死的S型细菌混合后注射到小鼠体内,结果小鼠死亡,从死亡的小鼠体内检测出S型活细菌。综上实验结果,格里菲思推测,加热杀死的S型细菌内有“转化因子”,促进R型细菌转化为S型细菌。
3.科学家温特做的实验:把切下的燕麦胚芽鞘尖端放在琼脂块上,几小时后移去胚芽鞘尖端,将琼脂块切成小块,再将经处理过的琼脂块放在切去尖端的燕麦胚芽鞘一侧,结果胚芽鞘会朝对侧弯曲生长;但是,如果放上的是没有接触过胚芽鞘尖端的琼脂块,胚芽鞘则既不生长也不弯曲;该实验证明了胚芽鞘的弯曲生长是一种化学物质引起,温特将其命名为生长素。
【详解】A、孟德尔通过豌豆的杂交实验发现了分离定律和自由组合定律,A 错误;
B、萨顿以蝗虫细胞为实验材料,在研究精子与卵细胞的形成过程中,发现基因和染色体行为存在明显的平行关系,B错误;
C、格里菲思分别将①无毒R型活细菌、②有毒S型活细菌、③热后杀死的S型细菌、④将无毒R型活细菌与加热后杀死的S型细菌混合后注射到小鼠体内,发现①~④组小鼠的存活状况分别为存活、死亡、存活、死亡,并从第④组死亡的小鼠体内检测出S型活细菌,格里菲思据此推测,加热杀死的S型细菌内有“转化因子”,促进R型细菌转化为S型细菌,但并没有证实转化因子的存在,C错误;
D、温特的实验:①将接触胚芽鞘过尖端的琼脂块放在去尖端的胚芽鞘切面的某一侧→胚芽鞘向未放琼脂块的一侧弯曲生长,②空白的琼脂块放在去尖端的胚芽鞘切面的某一侧→胚芽鞘不弯曲、不生长,可见,温特通过实验证明了造成胚芽鞘弯曲的刺激是一种化学物质,D正确。
故选D。
8.下列关于人体细胞生命历程的叙述,错误的是
A. 从遗传物质的角度分析,分化的细胞中遗传物质没有发生改变
B. 衰老的红细胞水分减少,细胞体积增大,酶活性下降
C. 细胞的正常分化、衰老、凋亡均有助于机体维持自身的稳定
D. 癌变细胞的细胞膜上的糖蛋白含量减少,细胞周期变短
【答案】B
【解析】
【分析】
细胞分裂、细胞的正常分化、细胞衰老和细胞凋亡都是细胞正常的生命历程,对机体都是有利的。细胞分化的实质是:基因在特定的时间和空间条件下的选择性表达,细胞分化过程中遗传物质没有发生改变。细胞衰老的主要特征是:①细胞内水分减少,结果体积变小,细胞新陈代谢的速度减慢;②细胞内多种酶的活性降低;③ 细胞内的色素逐渐积累,妨碍细胞内物质的交流和传递,影响细胞的正常生理功能;④ 细胞呼吸速率减慢,细胞核体积增大,核膜内折,染色质收缩、染色加深;⑤细胞膜通透性改变,使物质运输功能降低。癌细胞的主要特征是:①在适宜条件下能无限增殖,②形态结构发生显著变化;③表面发生了变化,由于癌细胞的细胞膜上的糖蛋白等物质减少,细胞间的黏着性降低,在体内易扩散和转移。
【详解】A、从遗传物质的角度分析,细胞分化的实质是基因的选择性表达,因此分化的细胞中遗传物质没有发生改变,A正确;
B、衰老的红细胞水分减少,细胞体积变小,多种酶的活性下降,B错误;
C、细胞的正常分化、衰老、凋亡都属于细胞所经历的正常的生命历程,均有助于机体维持自身的稳定,C正确;
D、癌变的细胞能无限增殖,细胞周期变短,其细胞膜上的糖蛋白含量减少,D正确。
故选B。
9.肠道病毒EV71为单股正链RNA(+RNA)病毒,是引起手足口病的病原体之一。下图为该病毒在宿主细胞内增殖的示意图。下列分析正确的是
A. RNA是肠道病毒EV71的主要遗传物质
B. 物质M的合成场所是EV71的核糖体
C. 催化过程①②的物质N是RNA聚合酶
D. 翻译和RNA合成的原料都来自于EV71
【答案】C
【解析】
【分析】
分析题图:肠道病毒EV71没有细胞结构,其遗传物质是单股正链RNA(+RNA)。该病毒由+RNA合成+RNA的过程为:先通过①过程以+RNA为模板合成互补的-RNA,再通过②过程以互补的-RNA为模板合成+RNA,因此催化①②过程的酶N均为RNA聚合酶(或RNA复制酶或依赖于RNA的RNA聚合酶)。物质M为一条肽链,是翻译的直接产物,其合成的场所是宿主细胞的核糖体,合成物质M和RNA的原料分别是由宿主细胞提供的氨基酸与核糖核苷酸。
【详解】A、肠道病毒EV71为单股正链RNA(+RNA)病毒,说明RNA是肠道病毒EV71的遗传物质,A错误;
B、肠道病毒EV71没有细胞结构,因此不存在核糖体,物质M的合成场所是宿主细胞的核糖体,B错误;
C、图中①②过程都是以RNA为模板合成RNA的RNA复制过程,因此催化①、②过程的物质N是RNA聚合酶,C正确;
D、肠道病毒EV71没有细胞结构,翻译和RNA合成的原料都来自于宿主细胞,D错误。
故选C。
【点睛】解决此类问题的关键是,依据题图中呈现的信息,准确识别M、N所示物质的名称,正确推断①②所示生理过程,据此与所学RNA复制和翻译等知识有效地联系起来,进行图文转换、实现对知识的整合和迁移。
10.图为人体体液物质交换示意图。下列叙述正确的是
A. ①②④依次为血液、组织液、淋巴 B. ①②③④相比,④的蛋白质含量最高
C. ④→①过程受阻,可能导致组织水肿 D. 抗体可直接将③中的抗原杀灭
【答案】C
【解析】
【分析】
血浆与组织液相互渗透,组织液与细胞内液相互渗透,组织液可以渗入毛细淋巴管内形成淋巴,淋巴经淋巴循环返回血浆,据此分析图示可知:①是血浆,②是组织液,③是细胞内液,④是淋巴。
【详解】A、①与②之间的物质交换是双向进行的,②也可以渗入④,④单向的回流到①,因此①②④依次为血浆、组织液、淋巴,A错误;
B、②与③之间的物质交换也是双向进行的,结合对A选项的分析可推知③是细胞内液,①②④依次为血浆、组织液、淋巴,可见,①②③④相比,蛋白质含量最高的是③,B错误;
C、④→①过程表示淋巴经淋巴循环返回血浆,而淋巴循环的意义之一是回收组织液中的蛋白质到血浆中,若④→①过程受阻,可能引起组织液浓度升高,由毛细血管进入组织液中的水分增多,导致组织水肿,C正确;
D、抗体不能进入细胞内,不能与③所示的细胞内液中的抗原进行特异性结合,因此不能直接将③中的抗原杀灭,D错误。
故选C。
【点睛】解答此题的关键是围绕“题图中箭头的指向”这一信息进行发散思维,结合所学的有关“体液的组成成分及其相互之间的关系”的知识和图示分析展开联想,准确定位图中数字所示的体液的名称,进而对各选项的问题情境进行分析解答。
11.下列有关生物多样性的叙述,错误的是()
A. 生物多样性是指自然界中生物种类和生态系统多种多样
B. 生物多样性是生物与生物、生物与环境相互作用的结果
C. 建立自然保护区是对生物多样性保护最有效的措施之一
D. 生物多样性比较高的生态系统相对更稳定,这体现了生物多样性的间接价值
【答案】A
【解析】
生物多样性是指生物圈内所有的植物、动物和微生物,它们所拥有的全部基因以及各种各样的生态系统,A错误;生物多样性是生物与生物、生物与环境相互作用、共同进化的结果,B正确;就地保护是对生物多样性保护最有效的措施之一,是指在原地对被保护的生态系统或物种建立自然保护区以及风景名胜区等,C正确;生物多样性比较高的生态系统自我调节能力比较大,相对更稳定,这体现了生物多样性的间接价值,D正确。
12.某种糖尿病是由于患者体内某种T细胞过度激活为效应T细胞后,选择性地与胰岛B细胞密切接触,导致胰岛B细胞死亡而发病。下列叙述正确的是
A. 通过口服胰岛素可以缓解这种糖尿病
B. 这种糖尿病属于免疫缺陷病
C. 效应T细胞将抗原传递给胰岛B细胞致其死亡
D. 抑制T细胞增殖的免疫抑制剂可用于治疗该病
【答案】D
【解析】
【分析】
①胰岛素的化学本质是蛋白质,能够促进组织细胞加速摄取、利用和储存葡萄糖,从而降低血糖浓度。
②依题意可知:某种糖尿病患者的胰岛B细胞由于自身免疫反应而被破坏,导致患者体内胰岛素缺乏,该病患者可通过注射胰岛素治疗。
【详解】A、依题意可知:某种糖尿病患者的致病机理是因胰岛B细胞受损而导致胰岛素分泌不足,胰岛素的化学本质是蛋白质,口服会因被消化分解而失去降血糖的作用,因此通过注射胰岛素可以缓解这种糖尿病,A错误;
B、这种糖尿病是因为效应T细胞选择性地与胰岛B细胞密切接触,导致胰岛B细胞死亡而发病,因此属于自身免疫病,B错误;
C、效应T细胞不具有传递抗原的作用,而是与胰岛B细胞密切接触,激活胰岛B细胞内的溶酶体酶而致其死亡,C错误;
D、该种糖尿病是由于患者体内某种T细胞过度激活为效应T细胞后,选择性地与胰岛B细胞密切接触,导致胰岛B细胞死亡而发病,所以抑制T细胞增殖的免疫抑制剂可用于治疗该病,D正确。
故选D。
13.下列有关果酒、果醋和腐乳制作的叙述,正确的是
A. 制作果酒、果醋和腐乳所需菌种分别是酵母菌、醋酸菌和乳酸菌
B. 醋酸菌是嗜温菌,所以果醋发酵所需的最适温度较高
C. 都是利用微生物胞内酶催化获得最终产品的
D. 酿酒过程中酒精的产生量与密封时间成正相关
【答案】B
【解析】
【分析】
①果酒的制作,选用的菌种为兼性厌氧型的酵母菌,20℃左右最适合酵母菌繁殖,因此酒精发酵时一般将温度控制在18~25℃。果酒制作的原理是:在有氧条件下,酵母菌进行有氧呼吸,大量繁殖;在无氧条件下,酵母菌进行酒精发酵。
②果醋的制作,使用的微生物是醋酸菌。醋酸菌是一种好氧菌,最适生长温度为30~35℃,因此在果醋的制作过程中,需将培养温度控制在30~35℃范围内。果醋制作的原理是:当氧气、糖源都充足时,醋酸菌将果汁中的糖分分解成醋酸,当氧气充足、缺少糖源时,醋酸菌可以先将乙醇变为乙醛,再将乙醛变为醋酸。
③腐乳的制作,起主要作用的微生物是毛霉,毛霉生长的适宜温度为15~18℃。腐乳制作的原理是:毛霉等微生物产生的蛋白酶能将豆腐中的蛋白质分解成小分子的肽和氨基酸;脂肪酶可将脂肪分解成甘油和脂肪酸。
【详解】A、制作果酒、果醋和腐乳所需菌种分别是酵母菌、醋酸菌和毛霉,A错误;
B、醋酸菌是嗜温菌,最适生长温度为30~35℃,所以果醋发酵所需的最适温度较高,B正确;
C、果酒和果醋的制作都是利用微生物胞内酶催化获得最终产品,但腐乳的制作是利用微生物胞外酶催化获得最终产品,C错误;
D、酵母菌通过无氧呼吸产生酒精,随着密封时间的延长、氧气逐渐被耗尽,酒精的产生量会不断增加,但随着酒精产生量的增加,对无氧呼吸的抑制也逐渐增强,加之培养液中糖的浓度不断下降、有害代谢产物的积累等因素的影响,酒精的产生量不会随着密封时间的延长而一直在增加,反而是在达到最大值后会出现下降趋势,可见,酿酒过程中酒精的产生量与密封时间不成正相关,D错误。
故选B。
14.某小麦地内的小麦、甲、乙昆虫构成一条食物链,下图是两种昆虫数量变化曲线。下列有关叙述正确的是
A. 合理控制昆虫甲、乙的数量,可使能量更多地流向对人有益的部分
B. 昆虫甲、乙之间的种间关系为竞争
C. 调查昆虫甲的种群密度必须用标志重捕法
D. 昆虫乙与甲的数量比代表两种昆虫间的能量传递效率
【答案】A
【解析】
【分析】
图示曲线呈现“先增加者先减少、后增加者后减少”的非同步性变化,属于捕食关系,甲所示的先增加者先减少为被捕食者,据此结合题意可知:小麦、甲、乙昆虫构成的一条食物链为小麦→昆虫甲→昆虫乙。
【详解】A、依题意并分析图示可知:昆虫甲、乙分别是被捕食者、捕食者,二者直接、间接以小麦为食,因此合理控制昆虫甲、乙的数量,可使能量更多地流向对人有益的部分——小麦,A正确;
B、昆虫甲、乙之间呈现“先增加者先减少、后增加者后减少”的非同步性变化,属于捕食关系,B错误;
C、若昆虫甲的活动能力强、活动范围大,则调查其种群密度可用标志重捕法,若昆虫甲具有趋光性,则调查其种群密度还可以采用黑光灯诱捕法,C错误;
D、能量传递效率是指相邻两个营养级同化的能量的比值,而不是相邻两个营养级个体数量的比值,D错误。
故选A。
15.人体甲状旁腺分泌甲状旁腺素,当人体血钙浓度下降时,甲状旁腺素分泌增加,作用于骨和肾脏使血钙浓度上升。甲状腺C细胞分泌降钙素,当血钙浓度上升时,降钙素分泌增加,作用于骨等使血钙浓度下降。下列关于血钙的叙述,错误的是
A. 血钙浓度降低会使骨质疏松,对肌肉生命活动影响不大
B. 甲状旁腺素和降钙素对血钙的调节表现为拮抗作用
C. 人体血钙浓度动态平衡状态,是内环境稳态的内容之一
D. 甲状旁腺素会使肾小管对钙离子的重吸收增加
【答案】A
【解析】
【分析】
由题意分析可知:当血钙浓度下降时,促进甲状旁腺分泌甲状旁腺素,甲状旁腺素作用于骨和肾脏使血钙浓度上升;当血钙浓度上升时,促进甲状腺C细胞分泌降钙素,降钙素作用于骨等使血钙浓度下降。可见,两种激素的作用相反,表现为拮抗关系。
【详解】A、血钙浓度降低会使骨质疏松,引起肌肉抽搐,对肌肉生命活动影响较大,A错误;
B、由题意可知:甲状旁腺素作用于骨和肾脏使血钙浓度上升,降钙素作用于骨等使血钙浓度下降,两种激素的作用相反,对血钙的调节表现为拮抗作用,B正确;
C、内环境稳态的实质是健康人的内环境每一种成分和理化性质处于动态平衡中,因此人体血钙浓度动态平衡状态,是内环境稳态的内容之一,C正确;
D、甲状旁腺素作用于肾脏,会使肾小管对钙离子的重吸收增加,进而引起血钙浓度上升, D正确。
故选A。
16.在提取棉叶DNA时,研究人员比较了不同贮藏条件对棉叶DNA纯度及提取率的影响,实验结果见下图。下列有关叙述正确是
A. 鲜叶提取的DNA纯度最高,提取DNA的量也最多
B. 提纯DNA时可加入95%的冷酒精去除不溶的蛋白质等杂质
C. 利用不同浓度的NaCl溶液可初步提取DNA
D. 用二苯胺试剂鉴定,紫色最深的是冷冻3d处理后提取的DNA
【答案】C
【解析】
【分析】
分析柱形图可知:不同贮藏条件处理后对提取棉叶DNA的纯度有影响,但这种影响导致的差异不显著;鲜叶提取的DNA纯度最高,但DNA提取率不是最高的。不同贮藏条件对棉叶DNA的提取率也有影响,但这种影响造成的差异非常明显;冷冻3d处理后的棉叶DNA的提取率最高,DNA的提取量也最多。
【详解】A、鲜叶提取的DNA纯度最高,但DNA提取率不是最高的,因此鲜叶提取DNA的量不是最多的,A错误;
B、DNA不溶于酒精溶液,但是细胞中的某些蛋白质则溶于酒精溶液,因此提纯DNA时可加入95%的冷酒精去除溶于酒精溶液的蛋白质等杂质,B错误;
C、DNA在不同浓度的NaCl溶液中的溶解度不同,DNA在质量浓度为0.14mol/L的NaCl溶液中的溶解度最低,在质量浓度低于或高于0.14mol/L的NaCl溶液中的溶解度都会增大,因此利用不同浓度的NaCl溶液可初步提取DNA,C正确;
D、冷冻3d处理后的棉叶,其DNA的提取率最高,DNA的提取量也最多,而在沸水浴的条件下,DNA与二苯胺反应呈现蓝色,因此用二苯胺试剂鉴定,蓝色最深的是冷冻3d处理后提取的DNA,D错误。
故选C。
17.下列关于酶在生产生活中应用的说法中,正确的是
A. 加酶洗衣粉中的酶是用不溶于水的载体包裹的,属于直接使用酶
B. 与固定化酶相比,固定化细胞能催化多步连续反应
C. 加酶洗衣粉中表面活性剂对碱性蛋白酶活性有一定的促进作用
D. 腐乳前期发酵主要依赖毛霉产生的淀粉酶、脂肪酶
【答案】B
【解析】
【分析】
加酶洗衣粉是指含有酶制剂的洗衣粉,其中的酶是用特殊的化学物质包裹,与洗衣粉的其他成分隔离,包裹层遇水后会很快溶解,释放出来的酶迅速发挥催化作用。固定化酶和固定化细胞是利用物理或化学方法将酶或细胞固定在一定空间内的技术;与固定化酶相比,固定化细胞固定的是一系列酶。影响酶活性的因素有:温度、pH、表面活性剂等。腐乳制作的原理是:毛霉等微生物产生的蛋白酶能将豆腐中的蛋白质分解成小分子的肽和氨基酸,脂肪酶可将脂肪分解成甘油和脂肪酸。
【详解】A、加酶洗衣粉中的酶是用不溶于水的载体包裹的,与洗衣粉的其他成分隔离,包裹层遇水后会很快溶解,释放出来的酶迅速发挥催化作用,A错误;
B、与固定化酶相比,固定化细胞固定的是一系列酶,因此能催化多步连续反应,B正确;
C、加酶洗衣粉中的表面活性剂对碱性蛋白酶的活性有影响,但不一定是促进作用,C错误;
D、腐乳前期发酵主要依赖毛霉产生的蛋白酶、脂肪酶,蛋白酶能将豆腐中的蛋白质分解成小分子的肽和氨基酸,脂肪酶可将脂肪分解成甘油和脂肪酸,D错误。
故选B。
18.下列有关植物组织培养和动物细胞培养的比较中,正确的是
A. 两者都需要经历脱分化和再分化过程
B. 两者都利用了细胞的全能性
C. 培养物、培养液和培养用具都需要进行灭菌处理
D. 培养基的物理状态一般不同
【答案】D
【解析】
【分析】
植物组织培养和动物细胞培养的比较:
比较项目
植物组织培养
动物细胞培养
原理
细胞的全能性
细胞增殖
关键环节
细胞的脱分化和再分化
细胞分裂
培养基性质
固体培养基
液体培养基
培养基成分
营养物质(蔗糖)、植物激素等
营养物质(葡萄糖)、动物血清等
培养结果
植物体
相同分化程度的细胞群
培养目的
快速繁殖、培育无毒苗等
获得细胞或细胞产物
【详解】A、植物组织培养需要经历脱分化和再分化过程,动物细胞培养不需要经历脱分化和再分化过程,A错误;
B、植物组织培养利用了细胞的全能性,动物细胞培养利用了细胞的增殖,B错误;
C、为了防止杂菌污染,培养液和培养用具都需要进行灭菌处理,但对培养物不能进行灭菌处理,C错误;
D、培养基的物理状态一般不同,植物组织培养使用的是固体培养基,动物细胞培养使用的是液体培养基,D正确。
故选D。
19.科学家利用某哺乳动物进行“治疗性克隆”的相关研究,操作流程如图所示,其中①~⑤表示过程。有关叙述错误的是
A. 该过程体现了动物细胞核的全能性
B. 过程①所用的卵母细胞应培养至减数第二次分裂中期
C. 过程②中细胞数目增加,所含有机物含量减少
D. 过程③是从囊胚的内细胞团采集细胞进行培养的
【答案】A
【解析】
【分析】
(1)治疗性克隆是指利用克隆技术产生特定细胞和组织(如皮肤、神经或肌肉等)用于治疗性移植;生殖性克隆是指以生育为目的,利用克隆技术产生个体。
(2)分析题图:①是运用体细胞核移植技术得到重组细胞;
②是借助早期胚胎培养技术使重组细胞发育成囊胚;
③表示从囊胚中取出内细胞团细胞,
④表示胚胎干细胞的分离培养;
⑤是诱导胚胎干细胞分化形成相应的组织器官。
【详解】A、该过程没有得到完整的个体,因此没有体现动物细胞核的全能性,A错误;
B、过程①表示体细胞核移植,所用的卵母细胞应培养至减数第二次分裂中期,因为此时期卵母细胞的细胞质中合成的与分裂、分化有关的物质能刺激融合后的重组细胞进行分裂分化,B正确;
C、过程②表示重组细胞发育成囊胚,在此过程中重组细胞进行有丝分裂,细胞数目不断增加,但所含的有机物因细胞呼吸的消耗而导致其含量减少,C正确;
D、过程③是从囊胚的内细胞团采集细胞进行培养,D正确。
故选A。
20.下列有关高中生物实验的叙述中,正确的是
A. 选择原发性高血压等多基因病调查其遗传方式和发病率
B. 在“探究促进插条生根的最适生长素浓度”实验中,设置预实验的目的是排除无关变量的影响
C. 调查田鼠种群密度时,若标记物脱落,则估算的种群密度比实际种群密度偏大
D. 可利用“平板划线法”对微生物进行分离、纯化和计数
【答案】C
【解析】
【分析】
多基因遗传病容易受环境影响,调查遗传病最好选取群体中发病率较高的单基因遗传病。预实验是在进行正式实验前先设计的一组浓度梯度比较大的探索实验,可以避免设计不周,盲目开展实验而造成的人力、物力和财力的浪费,能为进一步实验摸索条件,可以检验实验设计科学性和可行性。运用标志重捕法估算种群密度的计算公式是:种群数量=(第一次捕获并标记的个体数×第二次捕获的个体数)÷第二次捕获的个体中有标记的个体数。纯化微生物时常用的接种方法是平板划线法和稀释涂布平板法;二者都能使微生物纯化,但平板划线法不易分离出单个菌落,不能计数;稀释涂布平板法能使单菌落分离,便于计数。
【详解】A、调查遗传病的遗传方式和发病率,应选择群体中发病率较高的单基因遗传病,不宜选择多基因遗传病,因为多基因遗传病容易受环境影响,A错误;
B、在“探究促进插条生根的最适生长素浓度”实验中,设置预实验的目的是为正式实验摸索条件,避免因设计不周、盲目开展实验而造成的人力、物力和财力的浪费,B错误;
C、运用标志重捕法估算种群密度的计算公式是:种群数量=(第一次捕获并标记的个体数×第二次捕获的个体数)÷第二次捕获的个体中有标记的个体数,调查田鼠种群密度时,若标记物脱落,会使第二次捕获的有标记的个体数偏低,导致估算的种群密度比实际种群密度偏大,C正确;
D、平板划线法不易分离出单个菌落,不能计数,而稀释涂布平板法能使单菌落分离,便于计数,因此可利用“稀释涂布平板法”对微生物进行分离、纯化和计数,D错误。
故选C。
二、多项选择题
21.图为细胞核结构模式图,下列有关叙述正确的是
A. DNA和RNA等物质能自由通过核孔,但需要消耗ATP
B. ①的主要成分是RNA和蛋白质
C. 图中标出的蛋白质可能是RNA聚合酶或染色体蛋白质
D. 有丝分裂过程中②和③将周期性的消失和重建
【答案】CD
【解析】
【分析】
分析题图:①是染色质,②是核仁,③是核膜。
【详解】A、由图可知:蛋白质和RNA等物质能通过核孔,但需要消耗ATP,细胞核内的DNA存在于①所示的染色质上,不能通过核孔,A错误;
B、①是染色质,其主要成分是DNA和蛋白质,B错误;
C、图中标出的蛋白质可以通过核孔进入细胞核内,因此可能是RNA聚合酶或染色体蛋白质,C正确;
D、②是核仁,③是核膜,在有丝分裂过程中核仁和核膜将周期性的消失和重建,D正确。
故选CD。
【点睛】本题的易错点在于对核孔的功能理解不到位:误认为核孔是随时敞开,大小分子都能进出的通道。核孔并非是一个简单的通道,而是由多种蛋白质组成的一个复杂而精细的结构,对进出核孔的物质具有严格调控作用,表现出明显的选择性,如细胞核中的DNA就不能通过核孔进入细胞质。
22.在两对等位基因控制的两对相对性状的遗传实验中,F2代的表现型之比符合9∶3∶3∶1的条件有
A. 每对基因分别位于不同的同源染色体上
B. 雌雄配子随机结合产生后代
C. 不同基因型的配子和个体存活力完全相同
D. 实验材料必须是自花传粉的植物
【答案】ABC
【解析】
【分析】
F2代的表现型之比符合9∶3∶3∶1,是建立在子代数量足够多的基础上。若出现9∶3∶3∶1的分离比,说明该两对等位基因的遗传遵循基因的自由组合定律。基因的自由组合定律的实质是:位于非同源染色体上的非等位基因的分离或组合是互不干扰的;在减数分裂过程中,同源染色体上的等位基因彼此分离的同时,非同源染色体上的非等位基因自由组合。
【详解】A、每对基因分别位于不同的同源染色体上,它们的分离或组合是互不干扰的,是F2出现9∶3∶3∶1的性状分离比的前提条件之一,A正确;
B、受精时,雌雄配子随机结合形成受精卵,这些受精卵都能发育成后代,也是F2出现9∶3∶3∶1的性状分离比的前提条件之一,B正确;
C、不同基因型的配子和各种基因型个体的存活力完全相同,才能产生数量足够多的子代,借助统计分析的方法,F2代的表现型才可能出现9∶3∶3∶1的分离比,C正确;
D、实验材料既可以是自花传粉或异花传粉的植物,也可以是进行有性生殖的动物等其他生物,D错误。
故选ABC。
23.很多生物学原理蕴含在生活实例中,下列实例与相应的生物学原理对应正确的是
A. 提取的天然叶绿素不能添加到酸性食品中——酸会破坏叶绿素的结构
B. 用食盐腌制的食品能保存较长的时间——NaCl分子能抑制微生物的生长
C. 用透气的创口贴包扎伤口——氧气充足有利于伤口细胞的呼吸
D. 我国法律禁止近亲婚配——近亲结婚所生后代患隐性遗传病的几率大大增加
【答案】AD
【解析】
【分析】
在酸性条件下叶绿素分子的中心镁原子被氢原子取代,生成暗橄榄褐色的脱镁叶绿素。细胞在高浓度的NaCl溶液中会因渗透失水过多而死亡。氧气的存在能抑制破伤风芽孢杆菌等厌氧病菌的繁殖,伤口处贴透气性好的创可贴可以避免厌氧病菌在伤口内繁殖,有利于伤口的痊愈。近亲带有相同隐性致病基因的可能性较大,因此与非近亲结婚相比,近亲结婚所生的孩子患有隐性遗传病的概率较高。
【详解】A、由于酸会破坏叶绿素的结构,因此提取的天然叶绿素不能添加到酸性食品中,A正确;
B、用食盐腌制的食品能保存较长的时间,是因为在高浓度的NaCl溶液中,微生物细胞会发生渗透失水,从而抑制微生物的生长,B错误;
C、用透气的创口贴包扎伤口,能抑制破伤风芽孢杆菌等厌氧病菌的繁殖,有利于伤口的痊愈,C错误;
D、我国法律禁止近亲婚配,是因为近亲带有相同隐性致病基因的可能性较大,与非近亲结婚相比,近亲结婚所生后代患隐性遗传病的几率大大增加,D正确。
故选AD。
24.下图甲表示某细胞内的相关生理活动,乙表示中心法则。下列表述正确的是
A. 图甲所示生理活动可发生在乳酸菌、酵母菌等细胞中
B. 图甲所示生理活动涉及图乙中的a、b、c过程
C. 图甲所示生理活动中碱基配对方式有T-A、A-U、G-C等
D. HIV侵入T细胞后发生的过程有图乙中的a、b、c、e
【答案】CD
【解析】
【分析】
图甲中转录形成的mRNA分子还没有完全与DNA模板链脱离就与核糖体结合,说明转录和翻译过程同时进行,发生原核细胞中。图乙中的a、b、c、d、e分别表示DNA 复制、转录、翻译、RNA复制、逆转录。
【详解】A. 图甲所示的转录还没有结束,翻译就已经开始,因此图甲所示的生理活动可发生在乳酸菌等原核细胞中,但不能发生在酵母菌等真核细胞中,A错误;
B、图乙中的a、b、c过程分别表示DNA 复制、转录、翻译,图甲所示生理活动包括转录和翻译,涉及图乙中的b、c过程,B错误;
C、图甲所示生理活动包括转录和翻译,转录过程中碱基配对方式是A-U、T-A、G-C、C-G,翻译过程中碱基配对方式是A-U、U-A、G-C、C-G,所以图甲所示生理活动中碱基配对方式有T-A、A-U、G-C等,C正确;
D、HIV属于逆转录病毒,侵入T细胞后能够发生的过程有DNA 复制、转录、翻译和逆转录,即发生的过程有图乙中的a、b、c、e,D正确。
故选CD。
25.关于制备牛肉膏蛋白胨固体培养基的叙述,正确的是
A. 操作顺序为计算、称量、熔化、倒平板、灭菌
B. 将称好的牛肉膏连同称量纸一同放入烧杯
C. 待培养基冷却至50℃左右时进行倒平板
D. 待平板冷却凝固约5~10min后将平板倒过来放置
【答案】BCD
【解析】
【分析】
制备牛肉膏蛋白胨固体培养基的基本流程为:计算(依据是培养基配方的比例)→称量(牛肉膏比较黏稠,可用玻璃棒挑取,放在称量纸上称量。牛肉膏和蛋白胨都容易吸潮,称取时动作要迅速,称后及时盖上瓶盖。)→溶化(将称好的牛肉膏连同称量纸一同放入烧杯,加入少量的水,加热。当牛肉膏溶化并与称量纸分离后,用玻璃棒取出称量纸。往烧杯中加入称量好的蛋白胨和氯化钠,用玻璃棒搅拌,使其溶解。加入琼脂,加热使其熔化。在此过程中,不断用玻璃棒搅拌,防止琼脂糊底而导致烧杯破裂。当琼脂完全熔化后,补加蒸馏水至100mL。)→灭菌(将配制好的培养基转移至锥形瓶中,加棉塞,包上牛皮纸,并用皮筋勒紧,再放入高压蒸汽灭菌锅中进行灭菌。)→倒平板(待培养基冷却至50℃左右时,在酒精灯火焰旁进行)。
【详解】A、操作顺序为计算、称量、熔化、灭菌、倒平板,A错误;
B、将称好的牛肉膏连同称量纸一同放入烧杯,加入少量的水,加热,B正确;
C、培养基灭菌后,待培养基冷却至50℃左右时,在酒精灯火焰附近倒平板,C正确;
D、待平板冷却凝固约5~10min后,将平板倒过来放置,使皿盖在下、皿底在上,D正确。
故选BCD。
【点睛】本题考查培养基的制备过程。解答此题的关键是识记并理解培养基制备的具体步骤,掌握各步骤中需要注意的细节,能结合所学的知识准确判断各选项。
三、非选择题
26.红掌是一种重要的观赏植物。下图1为红掌叶肉细胞内物质代谢过程示意图,图2是不同遮光处理对红掌净光合速率及其他指标的影响结果。请回答下列问题:
(1)图1中伴随着ATP产生的过程有_____(填序号),过程②和⑥进行的场所分别是______。
(2)图2中,遮光处理将直接影响图1中的过程_____(填序号),当遮光比例达到10%以上时,随着遮光比例增加,叶绿素含量增大,其意义是_______,其中叶绿素________含量增加更多;当遮光比例达到90%时,就植物体的叶肉细胞来说,过程①和⑤的速率较高的是________。
(3)遮光比例超过____________,将不利于红掌植株的生长。
【答案】 (1). ①②③④ (2). 线粒体基质和叶绿体基质 (3). ④ (4). 有利于在弱光环境下吸收更多的光能 (5). b (6). ⑤ (7). 50%
【解析】
【分析】
分析图1:①②③分别表示有氧呼吸的第一、第二、第三阶段,④表示光反应,⑤⑥分别表示暗反应过程中C3的还原和CO2固定。
分析图2:随遮光比例的增加,叶绿素的含量逐渐地缓慢增加,叶绿素a/b的值、净光合速率与植株干重的变化趋势都是先增加后减少,说明红掌植株是通过增加叶绿素的含量来增加对弱光环境的适应。
【详解】(1) 图1中的①②③分别表示有氧呼吸的第一、第二、第三阶段,④表示光反应,⑤⑥分别表示暗反应过程中C3的还原和CO2固定。有氧呼吸的三个阶段及光反应都有ATP的生成,因此伴随着ATP产生的过程有①②③④,过程②和⑥进行的场所分别是线粒体基质和叶绿体基质。
(2)图2中,遮光处理将直接影响图1中的④所示的光反应过程,因为光反应必须有光才能进行。叶绿素的作用是吸收、传递和转化光能并用于光合作用。当遮光比例达到10%以上时,随着遮光比例增加,叶绿素含量增大,其意义是有利于在弱光环境下吸收更多的光能。但叶绿素a/b的值由遮光比例在10%~30%范围内的几乎不变至遮光比例达到30%以上时的逐渐变小,说明叶绿素b含量增加更多。当遮光比例达到90%时,红掌植物的净光合速率为零,此时该植物能进行光合作用的所有细胞的光合速率与所有细胞的呼吸速率相等,但就植物体的叶肉细胞来说,光合速率大于呼吸速率,因此过程①(有氧呼吸第一阶段)和⑤(暗反应过程中C3的还原)的速率较高的是⑤。
(3) 遮光比例超过50%,红掌植株的净光合速率与植株干重下降的幅度均加快,因此将不利于红掌植株的生长。
【点睛】解答(1)题的关键是识记和理解光合作用与有氧呼吸的过程,据此明辨图1各数字所示生理过程的名称。解答(2)(3)题的关键是:知晓曲线是满足一定条件的点的集合,在这些点中,起点、转折点、终点,曲线与纵横坐标以及其他曲线的交叉点等,隐含着某些限制条件或某些特殊的生物学含义,明确这些特殊点的含义是解题的基础。在此基础上,从图中提取有效信息,对各问题情境进行分析解答。
27.为了研究高等动物的学习、记忆功能与海马脑区(H区)的关系,科学家通过电刺激实验发现:如果在H区的传入纤维上施加100次/秒、持续1秒的强刺激(HFS),在刺激后几小时之内,只要再施加单次强刺激,突触后膜的电位变化都会比未受过HFS处理时高2~3倍。研究者认为是HFS使H区神经细胞产生了“记忆”,图为这一现象可能的机制。请回答下列问题:
(1)图中传入神经末梢释放谷氨酸的方式是_____,图示的兴奋传递过程体现了细胞膜的______功能。
(2)如图所示,突触后膜上的A受体的功能是_______。N受体被激活后,Ca2+会以______方式进入胞内。Ca2+与钙调蛋白共同作用,使C酶的______发生改变,C酶被激活。
(3)验证图中所示机制,研究者开展了大量工作,如:
①对小鼠H区传入纤维施以HFS,休息30分钟后,检测到H区神经细胞的A受体总量无明显变化,而细胞膜上的A受体数量明显增加。该结果为图中的________(填图中序号)过程提供了实验证据。
②图中A受体胞内肽段(T)被C酶磷酸化后,A受体活性增强,为证实A受体的磷酸化位点位于T上,需将一种短肽导入H区神经细胞内,以干扰C酶对T的磷酸化,其中,实验组和对照组所用短肽分别应与T的氨基酸_______。
A.数目不同序列不同 B.数目相同序列相反 C.数目相同序列相同
③为验证T的磷酸化能增强神经细胞对刺激的“记忆”这一假设,将T的磷酸化位点发生突变的一组小鼠,用HFS处理H区传入纤维,30分钟后检测H区神经细胞突触后膜A受体能否磷酸化,并检测突触后膜的电位变化。请对该实验方案加以完善:______。
【答案】 (1). 胞吐 (2). 控制物质进出细胞和进行细胞间信息交流 (3). 作为受体识别谷氨酸和作为Na+通道 (4). 协助扩散 (5). 空间结构 (6). Ⅱ (7). C、B (8). 应补充一组对未突变小鼠同样处理的对照实验
【解析】
【分析】
依题意和分析题图:传入神经末梢释放的谷氨酸与突触后膜上的A受体结合后引起Na+通过A受体进入海马脑神经细胞内,谷氨酸与突触后膜上的N受体结合后引起Ca2+以协助扩散的方式通过N受体进入海马脑神经细胞内,说明谷氨酸是一种神经递质。进入海马脑神经细胞内的Ca2+与钙调蛋白结合后C酶被激活。激活的C酶促进了A受体胞内肽段(T)转变为A受体的Ⅱ过程,进而使细胞膜上的A受体数量增加,由此推知:H区神经细胞产生“记忆”可能是A受体在细胞膜上的数量增多所致。
【详解】(1)分析图示可知:谷氨酸是一种神经递质,神经递质是以胞吐的方式由突触前膜释放,经扩散通过突触间隙与突触后膜上的受体结合,引发突触后膜电位变化,因此图示的兴奋传递过程体现了细胞膜的控制物质进出细胞和进行细胞间信息交流的功能。
(2) 由图可知:谷氨酸与突触后膜上的A受体结合后引起Na+通过A受体进入海马脑神经细胞内,说明突触后膜上的A受体的功能是作为受体识别谷氨酸和作为Na+通道。N受体被激活后,Ca2+进入胞内是从高浓度一侧到达低浓度一侧,需要载体协助,不消耗ATP,其方式为协助扩散。Ca2+与钙调蛋白结合后共同作用,使C酶的空间结构发生改变,C酶被激活。
(3) ①对小鼠H区传入纤维施以HFS,休息30分钟后,检测到H区神经细胞的A受体总量无明显变化,而细胞膜上的A受体数量明显增加,据此分析图示可知:说明有较多的A受体胞内肽段(T)通过Ⅱ过程转变成了A受体。
②依题意可知:实验的目的是证实A受体的磷酸化位点位于T上,自变量为短肽,导入实验组的短肽含有磷酸化位点,导入对照组的短肽不含有磷酸化位点,因此实验组所用短肽应与T的氨基酸数目相同序列相同,对照组所用短肽应与T的氨基酸数目相同序列相反,分别与C、B选项的内容相对应。
③为验证T的磷酸化能增强神经细胞对刺激的“记忆”这一假设,自变量为实验小鼠是否发生了T的磷酸化位点发生突变。将T的磷酸化位点发生突变的一组小鼠,用HFS处理H区传入纤维,30分钟后检测H区神经细胞突触后膜A受体能否磷酸化,并检测突触后膜的电位变化,这是对实验组的处理和检测,因此还应补充一组对未突变小鼠同样处理的对照实验。
【点睛】本题通过研究学习、记忆的一种可能机制,考查神经调节和实验设计与分析相关知识,要求学生能从图中获取有效信息进而判断相关过程变化,明确实验设计的对照原则和单一变量原则是解答此题的关键。
28.科学研究发现,核基因编码的蛋白质在细胞内的运输和空间定位取决于其自身氨基酸序列中是否包含了信号序列以及信号序列的差异,部分机理如下图所示。请回答下列问题:
(1)图中过程①在遗传学上叫做____,一个mRNA上结合有多个核糖体,其意义是____。途径②⑤⑥中蛋白质通过____(结构)从粗面内质网运送到高尔基体后,送往溶酶体和运输到细胞膜,还可能成为_____。
(2)在研究免疫球蛋白IgG的合成与分泌过程中发现,若将IgG的mRNA在无细胞系统中,以游离核糖体进行体外合成时产生的蛋白是IgG的前体;若在无细胞系统中加入狗胰细胞的粗面内质网,就能产生IgG成熟蛋白。以上事实说明_____,成熟的IgG和前体IgG相差20个氨基酸,推测这20个氨基酸组成的序列是_____________________。
(3)线粒体和叶绿体所需的蛋白质部分来自⑦⑧过程,还有一部分是在______的指导下合成的。
(4)由图可知,细胞内蛋白质能定向运输送往不同细胞结构的原因是________。
【答案】 (1). 翻译 (2). 少量mRNA短时间内快速合成大量蛋白质 (3). 囊泡 (4). 分泌蛋白 (5). 粗面型内质网能对蛋白质进行加工 (6). 信号序列 (7). 线粒体基因(DNA)和叶绿体基因(DNA)或质基因 (8). 不同的蛋白质具有不同信号序列
【解析】
分析】
分析题图:①表示翻译过程;②表示内质网的加工;⑤表示高尔基体的加工;⑥表示高尔基体的分类、包装和转运;③表示翻译形成的蛋白质在信号序列的引导下分别通过⑦⑧⑨过程进入线粒体、叶绿体、细胞核,④为翻译形成的胞质可溶性蛋白。
【详解】(1) 图中过程①是以mRNA为模板合成蛋白质的翻译过程,一个mRNA上结合有多个核糖体的意义是少量的mRNA短时间内快速合成大量蛋白质。蛋白质经过粗面内质网的初步加工后,通过囊泡运输到高尔基体,经过高尔基体的进一步修饰加工后,仍通过囊泡运输到相应的结构或成为分泌到细胞外的分泌蛋白。可见,途径②⑤⑥中蛋白质通过囊泡从粗面内质网运送到高尔基体后,送往溶酶体和运输到细胞膜,还可能成为分泌蛋白。
(2) 粗面内质网上附着有核糖体,能够对来自核糖体的蛋白质进行加工。将IgG的mRNA在无细胞系统中,以游离核糖体进行体外合成时产生的蛋白是IgG的前体,但在该无细胞系统中加入狗胰细胞的粗面内质网就能产生IgG成熟蛋白,说明粗面型内质网能对蛋白质进行加工。成熟的IgG和前体IgG相差20个氨基酸,说明这20个氨基酸组成的序列能够把蛋白质引导到粗面内质网内,由此可推测这20个氨基酸组成的序列是信号序列。
(3) 核基因(DNA)、线粒体基因(DNA)和叶绿体基因(DNA)都能编码的蛋白质。线粒体和叶绿体所需的蛋白质部分来自⑦⑧过程,即部分来自核基因编码的蛋白质,则还有一部分是在线粒体基因(DNA)和叶绿体基因(DNA)(或质基因)的指导下合成的。
(4) 由图可知,除了④以外,送往不同细胞结构的不同的蛋白质具有不同的信号序列,这是细胞内蛋白质定向运输送往不同细胞结构的原因。
【点睛】本题结合图解,考查学生对细胞的结构和功能、细胞器的协调配合、遗传信息的转录和翻译等相关知识的识记和理解能力,以及识图分析能力。解题的关键是识记细胞中各种细胞器的结构和功能、理解转录和翻译的过程、掌握分泌蛋白的合成与分泌过程等,进而结合图中信息准确答题。
29.已知某种鸟的羽色受两对等位基因A、a和B、b控制,基因位置如图甲所示(Z、W为性染色体,雄性的性染色体组成为ZZ,雌性的性染色体组成为ZW)。基因A控制蓝色物质的合成,基因B控制黄色物质的合成,如图乙所示。图丙为这种鸟一个家系的羽色遗传系谱图。请回答下列问题:
(1)基因A、a和基因B、b的遗传是否遵循基因的自由组合定律?______,理由是______。
(2)图丙中,5号个体和6号个体的基因型分别是____、_____,8号个体为白色雄鸟的概率是____。
(3)如果从图丙中选择两个个体杂交,通过子代的羽毛颜色就可判断出其性别,则最好选择个体组合为_______,其子代中雄性个体和雌性个体的羽毛颜色分别是_____。
(4)欲在一个繁殖季节内鉴定某蓝色雄性个体的基因型,则应选择______个体与之杂交,只要出现_____后代,就说明蓝色亲本为杂合子。
【答案】 (1). 遵循 (2). 两对等位基因位于非同源染色体上 (3). bbZAZA或bbZAZa (4). BBZaW或BbZaW (5). 1/24 (6). 1号和7号 (7). 蓝色和白色 (8). 多只白色雌性 (9). 白色
【解析】
【分析】
①分析图甲:基因A、a位于性染色体的非同源区,表现为伴性遗传,而且W染色体上无等位基因;基因B、b在常染色体上。可见,两对基因独立遗传,遵循基因的自由组合定律。
②分析图乙可知:蓝色羽毛为bbZAZ_、bbZAW,黄色羽毛为B_ZaZa、B_ZaW,绿色羽毛为B_ZAZ_、B_ZAW,白色羽毛为bbZaZa、bbZaW。
③依据图丙中亲子代的表现型并结合图甲与图乙呈现的信息对各问题进行解答。
【详解】(1) 由图甲可知:基因A、a在性染色体的非同源区,基因B、b在常染色体上,即这两对等位基因位于非同源染色体上,因此基因A、a和基因B、b的遗传遵循基因的自由组合定律。
(2) 依题意与分析图乙和图丙可知:1号蓝色羽毛雌性个体的基因型为bbZAW,2号雄性个体表现为绿色羽毛(B_ZAZ_),3号为黄色羽毛(B_ZaW)的雌性个体。1号和2号交配产下的白色羽毛雌性4号个体的基因型为bbZaW,说明2号的基因型为BbZAZa,进而推知蓝色羽毛雄性5号个体的基因型为bbZAZA或bbZAZa,各占1/2。2号和3号交配产下的白色羽毛雄性7号个体的基因型为bbZaZa,说明3号的基因型为BbZaW,进而推知黄色羽毛6号个体的基因型是BBZaW或BbZaW,前者占1/3,后者占2/3。综上分析:5号与6号交配,生下8号为白色雄鸟的概率(2/3×1/2bb)×(1/2×1/4ZaZa)=1/24。
(3) 欲通过子代的羽毛颜色就可以判断出其性别,则最好选择基因型为bbZaZa的雄性个体与基因型为bbZAW的雌性个体杂交,即从图丙中选择1号和7号个体交配,其子代雄性个体的基因型均为bbZAZa,羽毛颜色全部是蓝色,而雌性个体的基因型均为bbZaW,羽毛颜色全部是白色。
(4) 蓝色雄性个体的基因型为bbZAZA或bbZAZa。欲在一个繁殖季节内鉴定某蓝色雄性个体的基因型,则应采取测交方案,即选择多只白色雌性(bbZaW)个体与之杂交,观察子代的表现型。若该蓝色亲本为杂合子(bbZAZa),则子代的基因型为bbZAZa、bbZaZa、bbZAW、bbZaW,表现型为蓝色雄性、白色雄性、蓝色雌性、白色雌性;若该蓝色亲本为纯合子(bbZAZA),则子代的基因型为bbZAZa、bbZAW,表现型为蓝色雄性、蓝色雌性。可见,只要出现白色后代,就说明蓝色亲本为杂合子。
【点睛】解答此题的关键是以图甲中的“基因与染色体的位置关系”和图乙所示“该鸟羽毛颜色的形成与相关基因的关系”为解题的切入点,由此准确定位该两对等位基因的遗传遵循基因的自由组合定律,其中A、a基因的遗传表现为伴性遗传,明辨表现型与基因型的关系。在此基础上,围绕基因的自由组合定律、伴性遗传等知识进行相关问题的解答。
30.下图1为某哺乳动物不同个体体细胞中的染色体和有关基因的组成图,图2为该种生物细胞分裂某时期示意图,图3甲为细胞分裂过程中每条染色体上DNA分子数的部分变化曲线图,乙为配子形成过程中细胞内核DNA相对含量的变化曲线图。请据图回答:
(1)结合图1分析,图2细胞内的1号染色体是_____(X、Y或常)染色体,该细胞中有染色体组_____个,该细胞名称可能是______。
(2)根据基因组成分析,图2细胞最可能来自于图1中的______细胞,若该细胞4号染色体上的基因为A,则在形成该细胞的过程中可能发生的变异是_____。
(3)结合图3分析,图2细胞分别处于图3中甲、乙曲线的_____段和______段。
(4)若用3H标记图1中甲细胞的所有染色体DNA,然后将甲细胞置于不含3H的培养液中进行一次图3乙所示的细胞分裂,当细胞处于EF段时,细胞中含3H的染色体有______条。
【答案】 (1). X (2). 2 (3). (第一)极体或次级精母细胞 (4). 丁 (5). 基因突变或基因重组 (6). 8~9 (7). EF (8). 3或6
【解析】
【分析】
分析图1:在甲细胞与丙细胞中,a基因所在的染色体是X染色体,与之配对的是Y染色体,其余2对均为常染色体;在乙细胞与丁细胞中,a基因或A基因所在的染色体都是X染色体,其余2对均为常染色体。图2细胞没有同源染色体,呈现的特点是:着丝点分裂后形成的两条子染色体分别移向细胞两极,据此可判断处于减数第二次分裂后期。分析图3:甲为细胞分裂过程中每条染色体上DNA分子数的部分变化曲线图,每条染色体上DNA分子数由2减至1的原因是发生了着丝点分裂;曲线的1~8段,每条染色体上有2个DNA分子,说明存在染色单体;8~9段,每条染色体上有1个DNA分子,说明不存在染色单体;乙为配子形成过程中细胞内核DNA相对含量的变化曲线图,曲线的ABC段表示减数第一次分裂前的间期,CDE段表示减数第一次分裂,EFG段表示减数第二次分裂,GH段表示减数分裂结束形成的配子。
【详解】(1) 分析图1可知:a基因或A基因所在的染色体都是X染色体。图2细胞没有同源染色体,呈现的特点是:着丝点分裂后形成的两条子染色体分别移向细胞两极,处于减数第二次分裂后期,1号染色体上含有a基因。综上分析,图2细胞内的1号染色体是X染色体,该细胞中有2个染色体组,该细胞名称可能是(第一)极体或次级精母细胞。
(2)图1中只有丁细胞含有B基因,而且丁细胞的基因组成为AaBbDd。根据基因组成分析,图2细胞处于减数第二次分裂后期,基因组成为aaBBdd,最可能来自于图1中的丁细胞。图2细胞中的1号和4号染色体是由同一条染色体经过复制、再通过着丝点分裂形成,正常情况下,位于这两条染色体相同位置上的基因应相同;若该细胞4号染色体上的基因为A,则在形成该细胞的过程中可能发生了基因突变或基因重组。
(3) 图3甲曲线的8~9段,每条染色体上有1个DNA分子,说明不存在染色单体;乙曲线的EFG段表示减数第二次分裂。图2细胞处于减数第二次分裂后期,不存在染色单体,说明分别处于图3中甲、乙曲线的8~9段和EF段。
(4) 图3乙所示的细胞分裂方式为减数分裂。图1中甲细胞共含有6条染色体,而且含有X和Y染色体,若进行减数分裂,则其名称为精原细胞。若用3H标记图1中甲细胞的所有染色体DNA,然后将甲细胞置于不含3H的培养液中进行一次图3乙所示的细胞分裂(减数分裂)。依据DNA分子的半保留复制,在减数第一次分裂前的间期DNA完成复制后,每个亲代DNA分子经过复制形成的2个子代DNA分子都有1条链含有3H、另一条链不含3H,这两个DNA分子分别存在于同1条染色体所含有的2条姐妹染色单体上;减数第一次分裂结束所形成的2个次级精母细胞中含有3条染色体,而且每条染色单体都含有3H;在减数第二次分裂后期,着丝点分裂,姐妹染色单体分开成为两条子染色体,导致细胞中的染色体数目加倍为6条。综上分析,当细胞处于EF段所示的减数第二次分裂时,细胞中含3H的染色体有3或6条。
【点睛】若要正确解答本题,需要熟记并理解细胞减数分裂不同时期的特点,掌握减数分裂过程中染色体、染色单体和DNA含量变化规律,能结合曲线图准确判断曲线中各段相应的细胞类型及所处的时期,明辨细胞分裂示意图所示的细胞分裂方式及所处的细胞分裂时期,并与XY型性别决定方式、DNA复制建立联系,再结合所学的知识答题。
31.氟乐灵(C13H16F3N304)是播种前封杀棉田中一年生杂草的主要农药之一。氟乐灵残留大多聚集在土壤深度10~20cm,容易造成表层土壤的持续污染。为降低土壤中氟乐灵的残留,某科研团队从连作15年的棉田分离出了对氟乐灵有良好降解作用的菌株D8,并对其降解特性进行了一系列的研究。图1~3是部分研究成果,图中数据均为接种72h后测得,OD600表示菌种在波长600nm处的吸光值,代表菌密度。请回答下列问题:
(1)土壤取样时,一般采集深度选择在10~20cm,原因是_______。
(2)为分离出氟乐灵降解菌,研究人员配制了选择培养基,该培养基应以氟乐灵为唯一的_______以达到分离目的。
(3)对氟乐灵降解菌D8进行分离和计数常用稀释涂布平板法,此方法测得的菌落数往往比活菌的实际数目偏________,原因是_______。
(4)分析图1可知,接种量对菌密度和降解率影响分别是_______。
(5)据图2分析,在氟乐灵质量浓度较高的情况下,降解率反而较低,原因是_________。
(6)图3研究过程中,为了排除pH对氟乐灵降解的影响,需设置对照,对照组的处理方式是________,结合图1、2、3分析,菌株D8对氟乐灵进行降解的最佳条件组合是_________。
【答案】 (1). 氟乐灵降解菌在该深度含量相对较多 (2). 碳源和氮源 (3). 低 (4). 当两个或多个细胞连在一起时,平板上形成的只是一个菌落 (5). 一定范围内,随着接种量的增大,菌密度增大,降解率先增大后减小 (6). 氟乐灵具有毒性,高浓度的氟乐灵抑制了菌株D8的生长和代谢 (7). 在相同条件下接种等量灭活的菌悬液 (8). 接种量为4%、氟乐灵起始质量浓度是50mg/L、pH为5
【解析】
【分析】
(1)在寻找目的菌株时,要根据它对生存环境的要求,到相应的环境中去寻找。
(2)选择培养基作用的原理是:在培养基中加入某一化学物质或改变某一理化性质,使某种微生物正常生长,而其他微生物则被杀灭或生长受到抑制,从而选出所需要的微生物。
(3)纯化微生物时常用的接种方法是平板划线法和稀释涂布平板法。平板划线法不易分离出单个菌落,不能计数。稀释涂布平板法能使单菌落分离,便于计数,但统计样品中菌落的数目往往比实际数目低,这是因为当两个或多个细胞连在一起时,平板上观察到的只是一个菌落。
(4)分析题图:OD600表示菌种在波长600nm处的吸光值,代表菌密度。当接种量为4%、氟乐灵起始质量浓度是50mg/L、pH为5时,降解率最大。
【详解】(1)由题意“氟乐灵残留大多聚集在土壤深度10~20cm”可知:氟乐灵降解菌在该深度含量相对较多,因此土壤取样时,一般采集深度选择在10~20cm。
(2) 氟乐灵(C13H16F3N3O4)可为微生物的生长提供碳源和氮源。为分离出氟乐灵降解菌,应使用以氟乐灵为唯一碳源和氮源的选择培养基,以达到分离目的。
(3) 稀释涂布平板法常用于对微生物的分离和计数,当两个或多个细胞连在一起时,平板上形成的只是一个菌落,所以,此方法测得的菌落数往往比活菌的实际数目偏低。
(4) OD600表示菌种在波长600nm处的吸光值,代表菌密度。分析图1可知:在一定范围内,随着接种量的增大,菌密度增大,而降解率是先增大后减小。
(5) 图2显示:在一定范围内,菌密度随着氟乐灵起始质量浓度的增大而减小,但降解率在氟乐灵起始质量浓度大于50%时反而较低,这是因为氟乐灵具有毒性,高浓度的氟乐灵抑制了菌株D8的生长和代谢。
(6) 图3研究是pH对菌株D8的生长和降解效率的影响。在此研究过程中,为了排除pH对氟乐灵降解的影响,对照组的设置需要没有微生物生理活动的干扰,所以与实验组相比,对照组的处理方式是在相同条件下接种等量灭活的菌悬液。图1、2、3表明,当接种量为4%、氟乐灵起始质量浓度是50mg/L、pH为5时,降解率最大,由此说明菌株D8对氟乐灵进行降解的最佳条件组合是接种量为4%、氟乐灵起始质量浓度是50mg/L、pH为5。
32.微藻是一种古老的低等植物,广泛地分布在海洋、淡水湖泊等水域,种类繁多。微藻在环境保护、水产养殖等方面得到了广泛应用。运用微藻的水产养殖方式称之为绿水养殖,水体中不含微藻的养殖方式称为清水养殖。下图是以微藻为核心的水体生态系统模型。请回答下列问题:
(1)微藻在生态学上被称为一个________(①种群②群落③物种④以上都不是),微藻细胞与蓝藻细胞的根本区别在于________。
(2)图示水体生态系统模型中,有食物链_______条,鱼和虾的种间关系是______,图示中还缺乏生态系统的哪些成分?_________。
(3)清水养殖过程中,通常需要添加硝化细菌、芽孢杆菌等菌剂。为提高芽孢杆菌的使用效果,芽孢杆菌制剂使用前加入葡萄糖溶液中6~8小时的目的是______;与清水养殖相比,绿水养殖的优点有_______等。
【答案】 (1). ④ (2). 有无以核膜为界限的细胞核 (3). 6 (4). 捕食和竞争 (5). 非生物的物质和能量,分解者 (6). 进行芽孢杆菌的活化、增殖 (7). 增加水体溶解氧、减少饲料使用、提高养殖动物幼体成活率、降低水体中的N和P浓度等
【解析】
【分析】
分析题图:图示的生态系统模型中共有6条食物链,分别为:微藻→牡蛎→人、微藻→牡蛎幼体→鱼→人、微藻→桡足类→鱼→人、微藻→桡足类→虾→人、微藻→虾幼体→鱼→人、微藻→虾→人。
【详解】(1) 由题意“微藻是一种古老的低等植物,种类繁多”可知:微藻在生态学上既不能构成种群,也不能组成群落或物种,因此④正确。微藻细胞为真核细胞,蓝藻细胞为原核细胞,二者的根本区别在于有无以核膜为界限的细胞核。
(2) 每条食物链的起点总是生产者,止点是不被其他动物所食的动物,即最高营养级,中间任何停顿都不能算完整的食物链。据此分析图示可知:图示水体生态系统模型中有6条食物链。鱼以虾幼体为食,说明鱼和虾之间存在捕食关系;鱼和虾都可以捕食桡足类,说明鱼和虾之间还存在竞争关系,即鱼和虾的种间关系是捕食和竞争。图示中的微藻属于生产者,其余生物都属于消费者,因此还缺乏生态系统的成分是非生物的物质和能量、分解者。
(3) 葡萄糖溶液中的水分可使芽孢杆菌活化,葡萄糖可为芽孢杆菌提供营养,有利于芽孢杆菌的增殖。可见,为提高芽孢杆菌的使用效果,芽孢杆菌制剂使用前加入葡萄糖溶液中6~8小时,其目的是进行芽孢杆菌的活化、增殖。微藻能够吸收水体中的N和P等矿质元素,通过光合作用制造的有机物能够为水生动物提供营养、产生的氧气可增加水体溶解氧的含量,因此与清水养殖相比,绿水养殖的优点有:增加水体溶解氧、减少饲料使用、提高养殖动物幼体成活率、降低水体中的N和P浓度等。
【点睛】解答此题的关键是明确种群、群落和物种的含义,识记并理解原核细胞和真核细胞的主要区别、种间关系类型、生态系统的结构、食物链的判断方法等相关知识。在此基础上分析图中食物网的构成及相关生物的种间关系类型,进而联系微藻细胞的结构及其光合作用等生理活动对相关问题进行解答。
33.科学研究发现,萝卜蛋白A具有广泛的抗植物病菌的作用,而且对人体没有影响。我国科学家通过实验获得了能表达蛋白A的大肠杆菌,但表达效率很低,推测原因可能是不同生物对密码子具有不同的喜好,因而采用了以PCR为基础的定点诱变技术进行了相关研究,部分图解如下:
图1表示蛋白A基因有关的引物,其中引物A、D是通用引物,引物B、C中都替换了一个碱基。图2表示四次PCR扩增。据图回答:
(1)图1中引物A、D设计的依据是_____,除引物外,进行PCR还需要的条件有适宜的温度、耐高温的DNA聚合酶、_____等。
(2)图2中四次PCR对引物的使用不完全相同,如PCR1选择引物A和B,PCR2选择引物C和D,请问PCR3和PCR4应分别如何选择引物:_____、_______。
(3)科学家将含蛋白A基因和新的蛋白A基因的重组质粒分别加入到经______处理过的大肠杆菌细胞悬液中,获得了两种转基因大肠杆菌。在培养大肠杆菌的培养液中提取蛋白质,可以用______的方法检测比较两组中的受体菌是否成功表达了蛋白A基因。为比较两者的表达产物的活性大小,可以将两组的表达产物分别加入到长满了植物病菌的培养基上,培养一段时间后,通过比较_____大小进行判断。
(4)上述获取表达新蛋白A基因的大肠杆菌的过程中,利用的遗传学原理是______。
【答案】 (1). 蛋白A基因两端的核苷酸序列 (2). 原料脱氧核苷酸模板 (3). 不使用引物 (4). 选用引物A和D (5). CaCl2 (6). 抗原-抗体杂交 (7). 抑菌圈 (8). 基因突变和基因重组
【解析】
【分析】
DNA聚合酶不能从头开始合成DNA单链,只能从3′端延伸DNA单链,因此DNA复制需要引物。PCR技术的原理是DNA双链复制。利用PCR技术扩增目的基因的前提是:要有一段已知目的基因的核苷酸序列,以便根据这一序列合成引物(两种)。利用PCR技术扩增目的基因的条件是:引物、适宜的温度、耐高温的DNA聚合酶、原料脱氧核苷酸、模板等。将目的基因导入微生物细胞最常用的转化方法是用CaCl2(或Ca2+)处理,使其成为感受态细胞。检测目的基因是否翻译成蛋白质用抗原-抗体杂交技术。蛋白A具有广泛的抗植物病菌的作用,在长满植物病菌的培养基上加入蛋白A培养一段时间后,会出现抑菌圈。
【详解】(1) 蛋白A为基因工程的目的基因,因此图1中引物A、D设计的依据是蛋白A基因两端的核苷酸序列。PCR技术利用的是DNA双链复制的原理,因此进行PCR的条件除引物外,还需要有适宜的温度、耐高温的DNA聚合酶、原料脱氧核苷酸、模板等。
(2) DNA聚合酶只能从3′端延伸DNA单链。 研究者推测不同生物对密码子具有不同的喜好,因而设计了与蛋白A基因结合的如图1所示的2对引物(引物A、D是通用引物,引物B、C中都替换了一个碱基),据此依题意并分析图2呈现的信息可知:如PCR1选择引物A和B,PCR2选择引物C和D,则PCR3不使用引物,而PCR4应选用引物A和D。
(3) 将目的基因导入大肠杆菌细胞最常用的转化方法是用CaCl2(或Ca2+)处理,增大细胞壁的通透性,使其成为感受态细胞。检测比较两种转基因大肠杆菌(受体菌)是否成功表达了蛋白A基因,可在培养大肠杆菌的培养液中提取蛋白质,用抗原-抗体杂交的方法进行检测。蛋白A具有广泛的抗植物病菌的作用。为比较两者的表达产物的活性大小,可以将两组的表达产物分别加入到长满了植物病菌的培养基上,培养一段时间后,通过比较抑菌圈的大小进行判断,以确定表达产物的活性大小。
(4)由题意“采用了以PCR为基础的定点诱变技术”和“获得了两种转基因大肠杆菌”可推知:上述获取表达新蛋白A基因的大肠杆菌的过程中,利用的遗传学原理是基因突变和基因重组。

