2019届湖南省岳阳市一中高三一模考试理综生物试题(解析版)
展开2019届高三年级第一次模拟考试理综生物试卷
一、选择题
1.下列生物学实验及研究方法的叙述中,正确的是( )
A. 在探究插条生根的最适生长素浓度时通过预实验可以减少实验误差
B. 常用差速离心法将T2噬菌体和大肠杆菌分离
C. 在高倍镜下观察不到蝗虫初级精母细胞染色体的位置
D. 上午8点和11点相比,解离洋葱根尖所观察到的分裂期细胞比例会不同
【答案】D
【解析】
【分析】
阅读题干可知本题是考查有关生物学实验及研究方法的相关知识,先阅读题干找出实验目的,根据实验目的对相关知识进行梳理,并根据问题提示结合基础知识进行回答。
【详解】A、在探究插条生根的最适生长素浓度时通过预实验可以减少浪费,而不是减少实验误差,A错误;
B、常用离心法将T2噬菌体和大肠杆菌分离,但是不需要差速离心,B错误;
C、在高倍镜下能观察到蝗虫初级精母细胞染色体的位置,C错误;
D、洋葱根尖细胞一天之中在不同时间分裂活跃程度不同,因此上午8点和11点相比,解离洋葱根尖所观察到的分裂期细胞比例会不同,D正确。
故选D。
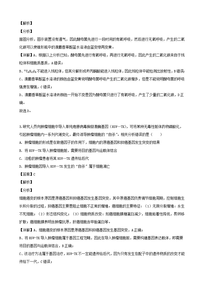
2.某科研小组为探究酵母菌细胞呼吸方式,进行了如图所示实验(假设细胞呼吸产生的热量不会使瓶中气压升高),开始时溴麝香草酚蓝水溶液的颜色基本不变,反应一段时间后溶液颜色由蓝逐渐变黄。下列有关分析正确的是( )
A. 实验过程中酵母菌细胞呼吸释放的CO2全部来自线粒体
B. 14C6H12O6不能进入线粒体,故线粒体中不能检测出放射性
C. 溴麝香草酚蓝水溶液的颜色由蓝变黄说明酵母菌的呼吸强度在增强
D. 溴麝香草酚蓝水溶液的颜色一开始不变是因为酵母菌只进行了有氧呼吸
【答案】D
【解析】
【分析】
据图分析,图示装置没有通气,因此酵母菌先进行一段时间的有氧呼吸,然后进行无氧呼吸,产生的二氧化碳可以使锥形瓶中的溴麝香草酚蓝水溶液由蓝变绿再变黄。
【详解】A、根据以上分析已知,酵母菌先进行有氧呼吸,再进行无氧呼吸,因此产生的二氧化碳来自于线粒体和细胞质基质,A错误;
B、14C6H12O6不能进入线粒体,但其分解形成丙酮酸能进入线粒体,因此线粒体中能检测出放射性,B错误;
C、溴麝香草酚蓝水溶液的颜色由蓝变黄说明酵母菌呼吸产生的二氧化碳增多,但是不能说明酵母菌的呼吸强度在增强,C错误;
D、溴麝香草酚蓝水溶液颜色一开始不变是因为酵母菌只进行了有氧呼吸,产生了少量的二氧化碳,D正确。
故选D。
3.研究人员向肿瘤细胞中导入单纯疱瘆病毒胸苷激酶基因(HSV—TK),可将某种无毒性前体药物磷酸化,引起肿瘤细胞内一系列代谢变化,最终诱导肿瘤细胞的“自杀”。相关分析错误的是( )
A. 肿瘤细胞的形成是在致癌因子的作用下,细胞内的原癌基因和抑癌基因发生突变的结果
B. 将HSV—TK导入肿瘤细胞前,需要将目的基因与运载体结合
C. 治愈的肿瘤患者将其HSV—TK遗传给后代
D. 肿瘤细胞因导入HSV—TK发生的“自杀”属于细胞凋亡
【答案】C
【解析】
【分析】
细胞癌变的根本原因是原癌基因和抑癌基因发生基因突变,其中原癌基因负责调节细胞周期,控制细胞生长和分裂的过程,抑癌基因主要是阻止细胞不正常的增殖。癌细胞的主要特征:(1)无限分裂增殖:永生不死细胞;(2)形态结构变化;(3)细胞物质改变:如癌细胞膜糖蛋白减少,细胞粘着性降低,易转移扩散;癌细胞膜表明含肿瘤抗原,肝癌细胞含甲胎蛋白等。
【详解】A、细胞癌变的根本原因是原癌基因和抑癌基因发生基因突变,A正确;
B、将HSV-TK导入肿瘤细胞属于基因工程范畴,因此在导入肿瘤细胞前,需要构建基因表达载体,即需要将目的基因与运载体结合,B正确;
C、该治疗方法属于基因治疗,HSV-TK不一定能遗传给后代,因为只有发生在配子中的遗传物质的改变才能传给下一代,C错误;
D、根据题干意思:向肿瘤细胞中导入单纯疱疹病毒胸苷激酶基因(HSV-TK),可将某种无毒性前体药物磷酸化,引起肿瘤细胞内一系列代谢变化,最终诱导肿瘤细胞的“自杀”,而诱导细胞自杀应该属于细胞凋亡,D正确。
故选C。
4.下图为一只雄果蝇两条染色体上部分基因分布示意图,下列叙述正确的是( )
A. 在减数第二次分裂后期,基因ca、cb、v、w可出现在细胞的同一极
B. 在减数分裂四分体时期,基因cb与基因w互换实现了基因重组
C. 常染色体DNA上碱基对的增添、缺失、替换即为基因突变
D. 朱红眼基因、白眼基因为一对等位基因,控制同一性状的不同表现类型
【答案】A
【解析】
【分析】
分析题图:图中常染色体和X染色体是两条非同源染色体,因此它们上面的基因都是非等位基因,据此分析答题。
【详解】A、图示常染色体和X染色体为非同源染色体,可以同时出现在减数第二次分裂的细胞中,因此在减数第二次分裂后期,基因ca、cb、v、w可出现在细胞的同一极,A正确;
B、基因cb与基因w互换发生在非同源染色体之间,属于染色体结构变异中的易位,B错误;
C、基因是有遗传效应的DNA片段,因此常染色体DNA上(如非基因片段)碱基对的增添、缺失、替换不一定引起基因突变,C错误;
D、朱红眼基因、白眼基因在非同源染色体上,为非等位基因,D错误。
故选A。
5.下列有关生物进化的叙述正确的是( )
A. 母虎和雄狮交配产下了“狮虎兽”,说明了并不是所有物种间都存在生殖隔离现象
B. 被巨大河流分隔成两个种群的松鼠,两种群的基因频率的改变互不影响,而种群内的基因频率改变在世代间具有连续性
C. 基因型为Dd的高茎豌豆逐代自交的过程中,纯种高茎的基因型频率在增加,表明豌豆正在进化
D. 在自然选择过程中,黑色与灰色桦尺蠖发生了进化,表现为共同进化
【答案】B
【解析】
【分析】
种群是生物进化的基本单位,生物进化的实质是种群基因频率的改变;突变和基因重组,自然选择及隔离是物种形成过程的三个基本环节,通过它们的综合作用,种群产生分化,最终导致新物种形成。在这个过程中,突变和基因重组产生生物进化的原材料,自然选择使种群的基因频率定向改变并决定生物进化的方向,隔离是新物种形成的必要条件。
【详解】A、母虎和雄狮交配产下了“狮虎兽”,而“狮虎兽”不能产生可育后代,说明了不同物种间存在生殖隔离现象,A错误;
B、被巨大河流分隔成两个种群的松鼠,两种群存在地理隔离,基因频率的改变互不影响,而种群内的基因频率改变在世代间具有连续性,B正确;
C、基因型为Dd的高茎豌豆逐代自交的过程中,基因型频率改变,基因频率不变,故说明豌豆未发生进化,C错误;
D、不同物种之间、生物与无机环境之间在相互影响中不断进化和发展叫共同进化,黑色与灰色桦尺蠖属于同种生物,不属于共同进化,D错误。
故选B。
6.图是同一群落中甲、乙两个种群出生率与死亡率的比值随时间变化的曲线。下列分析正确的是( )
A. t2→t4,乙种群的种群密度先上升后下降
B. t1和t4时刻,乙种群的增长率一定相同
C. t2和t4时刻,甲、乙种群的种群密度相同
D. 据图可得出的结论有甲与乙是捕食关系
【答案】D
【解析】
【分析】
据图分析,曲线为纵坐标(出生率/死亡率)随时间的变化,当比值大于1,种群数量增加;当比值等于1,种群数量不变;当比值小于1,种群数量减少。
【详解】A、t2→t4,乙种群的出生率/死亡率一直大于1,种群数量一直在增加,即种群密度一直上升,A错误;
B、t1和t4时刻,乙种群的生率与死亡率的比值都等于1,但是两个时刻的种群数量不同,因此增长率也不同,B错误;
C、t2和t4时刻,甲、乙种群的出生率与死亡率的比值相同,但是种群密度不一定相同,C错误;
D、据图可得出的结论有甲与乙是捕食关系,D正确。
故选D。
三、非选择题
7.科学家将线粒体洗涤后置于蒸馏水中,然后通过一定的方法获取线粒体内膜,再用超声波破坏线粒体内膜,破裂的内膜自动闭合成小泡,然后用尿素处理这些小泡,实验结果如图所示,线粒体内膜上的F0--F1颗粒物是ATP合成酶,请分析回答:
(1)据题干信息,在适宜成分溶液中,线粒体含F0--F1颗粒内膜小泡能生成__________(答两种物质)。
(2)ATP合成酶可在跨膜H+浓度梯度推动下合成ATP,由此推测H+跨膜运输的方式为_________。
(3)用_____法能将外膜与内膜等其他结构分开,最终得到的上清液中可能含有____(多选,填字母)
a.DNA b.丙酮酸 c.葡萄糖 d.染色质 e. t RNA f.RNA聚合酶
(4)根据题干信息设计实验证明F1颗粒能催化ATP的合成,F0颗粒不能催化ATP的合成(写出实验设计思路即可) ___________________
【答案】 (1). 水ATP和NAD+ (2). 协助扩散 (3). 差速离心(离心) (4). abef (5). 在跨膜H+浓度梯度和有氧等条件下,将等量的含F1颗粒和F0颗粒内膜小泡分别加入适宜成分溶液中,一段时间后检测是否有ATP的合成(多设置加含F0--F1颗粒内膜小泡组也行)
【解析】
【分析】
有氧呼吸分为三个阶段:第一阶段,在细胞质基质,葡萄糖分解为丙酮酸和[H],释放少量能量;第二阶段,在线粒体基质,丙酮酸分解为二氧化碳和[H],释放少量能量;第三阶段,前两个阶段产生的[H]与氧气结合生成水,产生大量的能量。
分析题图:F0-F1颗粒物即ATP合成酶由亲水的F1(头部)与疏水的F0(尾部)组成,其功能是在跨膜H+浓度梯度推动下合成ATP。
【详解】(1)据题干信息,在适宜成分溶液中,线粒体含F0--F1颗粒内膜小泡进行的是有氧呼吸第三阶段,因此生成的物质有水、ATP和NAD+。
(2)根据题意分析,ATP合成酶可在跨膜H+浓度梯度推动下合成ATP,说明H+是从高浓度向低浓度运输的,为协助扩散。
(3)用差速离心法能将线粒体的外膜与内膜等其他结构分开,原因是它们大小、密度、质量不同。线粒体中含有少量的DNA和RNA,但是不含染色质;线粒体可以进行有氧呼吸第二阶段,因此含有丙酮酸但是不含葡萄糖;线粒体内也可以进行转录,因此还含有RNA聚合酶。故选abef。
(4)根据题意分析,该实验的目的是要证明F1颗粒能催化ATP的合成,F0颗粒不能催化ATP的合成,实验的自变量是颗粒的种类,实验设计思路为:在跨膜H+浓度梯度和有氧等条件下,将等量的含F1颗粒和F0颗粒内膜小泡分别加入适宜成分溶液中,一段时间后检测是否有ATP的合成(多设置加含F0--F1颗粒内膜小泡组也行)。
【点睛】解答本题的关键是有氧呼吸的详细过程,明确线粒体内膜是有氧呼吸第三阶段的场所,正确分析图示线粒体内膜的结构,利用其功能结合通过要求分析答题。
8.Ca2+通道在神经调节和肌肉收缩过程中起重要作用。当兴奋传导至突触小体时,突触间隙中的Ca2+通过Ca2+通道内流,会引起神经递质的释放。
(1)突触前膜以___________方式释放神经递质到突触间隙,在与突触后膜的受体结合后,突触后膜对离子的通透性___________(选填“会”或“不会”)发生改变。
(2)已知细胞外钙离子对钠离子存在“膜屏障作用”(即钙离子在膜上形成屏障,使钠离子内流减少)。临床上血钙含量偏髙,会引起肌无力,原因是_________________________________。
(3)神经骨骼肌接头属于反射弧中___________的组成部分;研究发现,刺激大脑皮层的相关区域,也会引起腿部肌肉的收缩,此时接受刺激的是反射弧中的___________。
(4)“肉毒毒素美容”已成为时下流行的面部除皱方式。肉毒毒素是肉毒杆菌分泌的—种神经毒素,能特异地与突触前膜上Ca2+通道结合。分析其美容的原理______________________。
【答案】 (1). 胞吐 (2). 会 (3). 血钙过高使钠离子内流减少,降低了神经细胞兴奋性 (4). 效应器 (5). 神经中枢 (6). 肉毒毒素阻止Ca2+内流,影响突触前膜释放神经递质,导致面部表情肌松弛
【解析】
(1)神经递质以胞吐的方式经突触前膜释放到突触间隙,与突触后膜上的受体结合,引起突触后膜上的离子通透性改变,进而导致突触后膜上点位改变。
(2)人体血钙过高时,引起肌无力的原因:结合题意,细胞外钙离子对钠离子存在“膜屏障作用”, 血钙过高使钠离子内流减少,降低了神经细胞兴奋性,最终导致肌细胞无法兴奋、收缩而表现出肌无力。
(3)神经骨骼肌接头属于反射弧中效应器;刺激大脑皮层的相关区域,也会引起腿部肌肉的收缩,此时接受刺激的是反射弧中的神经中枢。
(4)肉毒毒素是肉毒杆菌分泌的一种神经毒素,能特异地与突触前膜上Ca2+通道结合,结合题意“毒素能特异地与突触前膜上Ca2+通道结合”, “肉毒毒素美容”的原理实质是肉毒毒素阻止Ca2+内流,影响突触前膜释放乙酰胆碱,导致面部肌肉无法兴奋,不收缩而表现出松弛。
【点睛】本题关键要属于抓住题干中有用信息进行分析,如“当兴奋传导至突触小体时,突触间隙中的Ca2+通过Ca2+通道内流,会引起神经递质的释放、“膜屏障作用”(即钙离子在膜上形成屏障,使钠离子内流减少) 、肉毒毒素是肉毒杆菌分泌的—种神经毒素,能特异地与突触前膜上Ca2+通道结合”等。
9.果蝇的长翅和小翅具有完全显隐性关系,受位于X染色体上的一对等位基因A和a控制。某实验室有甲、乙两支试管装有果绳,甲试管果蝇全为长翅,乙试管果蝇有长翅(雌雄均有)和小翅(未统计性别),已知甲、乙两试管的果蝇具有连续随机交配的亲子代关系,但由于标签脱落,甲、乙试管果蝇亲子代关系未知(假设亲代试管中的果蝇均参与交配并产生子代,不考虑突变),请回答下列问题:
(1)果蝇的长翅和小翅这对相对性状中显性性状是__________ 。
(2)乙试管中的小翅果绳的性别为_______ (填“全为雌性”“全为雄性”或“雌雄均有”),其理由是____________。
(3)若要判断甲、乙两试管果蝇的亲子代关系,则可选择______(填“甲”或“乙”)试管的全部长翅雌果蝇和若干只小翅雄果蝇杂交,若杂交的结果为________,则可以证明乙必为甲的亲本,此时甲试管中长翅雌果蝇的基因型为_______________________。
【答案】 (1). 长翅 (2). 全为雄性 (3). 若甲为亲代,长雄与长雌杂交不会产生小翅雌性;若乙为亲代,子代全部为长翅,母本也不能有小翅 (4). 乙 (5). 全为长翅 (6). XAXA、XAXa
【解析】
【分析】
根据题干信息分析,甲试管中的果蝇全部为为长翅,乙试管果蝇有长翅和小翅,由于甲、乙两试管的果蝇具有连续随机交配的亲子代关系,无论甲是乙的亲本,还是乙是甲的亲本,长翅均为显性性状,小翅均为隐性性状。
【详解】(1)根据以上分析已知,果蝇的的长翅和小翅这对相对性状中,长翅均为显性性状,小翅均为隐性性状。
(2)乙试管中的小翅果蝇的性别全为雄性,原因是若乙试管中存在基因型为XaXa的小翅雌果蝇,则其交配的后代必然会出现基因型为XaY的小翅雄果蝇,即乙不可能是甲的亲本;基因型为XaXa的小翅雌果蝇的亲本也必然存在基因型为XaY的小翅雄果蝇,即甲也不可能是乙的亲本,与题意不符。
(3)无论甲是乙的亲本,还是乙是甲的亲本,甲中的长翅雌果蝇均可能同时存在纯合子和杂合子,不能通过检测甲中长翅雌果蝇中是否存在杂合子来判断 甲和乙的亲本关系,因此要选择乙试管的全部长翅雌果蝇和若干只小翅雄果蝇杂交。若甲是乙的亲本,则甲的长翅雌果蝇的基因型为XAXa或XaXa,后代长翅雌果蝇的基因型可能为XAXA和XAXa;若乙是甲的亲本,则甲中的雄性全部为长翅,乙中的长翅雌果蝇的基因型均为XAXA。因此若杂交实验结果为子代全为长翅果蝇,则可以证明乙必为甲的亲本,此时乙试管中雌果蝇的基因型为XAXA,雄果蝇的基因型为XAY和XaY,甲试管中长翅果蝇的基因型为XAXA和XAXa。
【点睛】解答本题的关键是掌握基因的分离定律及其应用、伴性遗传的相关知识点,通过题目所给信息首先确定显隐性关系,然后再结合题目给出的条件逐一分析,得出甲和乙的亲子关系。
10.目前我国的生态环境越来越好。以下是某草原生态系统的部分食物链和食物网图,以及碳循环图,据图回答下列问题。
(1)甲图中,蛇与鹰关系是________。如果鸟的食物60%来自草,那么鸟增重100g,最多需要草____g。
(2)甲图中,由于除草剂、化肥、农药的大量使用,导致蛙的数量急剧减少,请写出在一段时间内蝗虫数量的变化趋势:________________________________。
(3)如果D代表分解者,乙图中,5过程是____。
(4)乙图中,物质循环同时伴随着能量流动,那么能量流动的特点是:__________。
(5)目前控制动物危害的技术大致有__________、生物防治和____________等。这些方法各有优点,但是目前人们越来越倾向利用___________________的生物防治。
【答案】 (1). 捕食与竞争 (2). 4600 (3). 先增加后减少 (4). (化石燃料)燃烧 (5). 单向流动、逐级递减 (6). 化学防治 (7). 机械防治 (8). 对人类生存环境无污染
【解析】
【分析】
据图分析,图甲为某生态系统的食物网图,其中草属于生产者,与其生物均为消费者,还缺少非生物的物质和能量、分解者。图中共有6条食物链,即草→鼠→蛇→鹰、草→蝗虫→蛙→蛇→鹰、草→蝗虫→鸟→鹰、草→蝗虫→鸟→蛇→鹰、草→鸟→蛇→鹰、草→鸟→鹰。图乙中,A是大气中的二氧化碳,B是生产者,C是消费者,D、E是分解者和化石燃料。
【详解】(1)据图分析,甲图中鹰捕食了蛇,鹰和蛇又都捕食鸟,所以蛇与鹰的关系是捕食与竞争;如果鸟的食物60%来自草,那么鸟增重100g,最多需要草(100×60%÷10%)+(100×40%÷10%÷10%)=4600g。
(2)甲图中,由于除草剂、化肥、农药的大量使用,导致蛙的数量急剧减少,直接导致蝗虫天敌数目减少,进而使蝗虫数目增多;蝗虫数目增多,则鸟的食物增多,导致鸟的数目增多,进而大量捕食蝗虫。因此,在一段时间内蝗虫数量的变化趋势是先增加后减少。
(3)根据以上分析已知,乙图中D、E表示分解者和化石燃料,若D代表分解者,则E表示化石燃料,因此5过程是化石燃料的燃烧。
(4)能量流动的特点是单向流动、逐级递减。
(5)目前控制动物危害的技术大致有化学防治、生物防治和机械防治等。这些方法各有优点,但是目前人们越来越倾向利用对人类生存环境无污染的生物防治。
【点睛】解答本题的关键是掌握食物链的组成成分以及生态系统的组成成分,写出甲图中存在的6条食物链并分析相关生物之间的关系,再利用箭头关系判断乙图中各个字母代表的含义。
11.血红蛋白的提取与分离:
①将洗涤好的红细胞倒入烧杯中,加入蒸馏水和甲苯,其中加入甲苯的目的是___________。
②利用凝胶色谱法分离蛋白质,常选用血红蛋白为材料,其原因是_____________________,该方法的基本原理是根据____________________ (蛋白质特性)而达到蛋白质分离,蛋白质的提取和分离一般分为四步:样品处理、____________________。
③下图1是凝胶色谱法分离血红蛋白时样品的加入示意图,正确的加样顺序是____________。如果红色区带__________________,说明色谱柱制作成功。
④一同学通过血红蛋白醋酸纤维薄膜电泳,观察到正常人和镰刀型细胞贫血症患者的血红蛋白电泳结果如下图所示。由图可知携带者有2种血红蛋白,从分子遗传学的角度作出的解释是_____________________
【答案】 (1). 加速红细胞的破裂并释放出血红蛋白 (2). 取材容易,本身有色便于观察 (3). 相对分子质量的大小 (4). 粗分离、纯化和纯度鉴定 (5). ④①②③ (6). 均匀一致地移动 (7). 携带者具有(控制血红蛋白的)一对等位基因,可以控制合成两种不同的蛋白质
【解析】
【分析】
血红蛋白的提取与分离的实验步骤主要有:(1)样品处理:①红细胞的洗涤,②血红蛋白的释放,③分离血红蛋白溶液。(2)粗分离:①分离血红蛋白溶液,②透析。(3)纯化:调节缓冲液面→加入蛋白质样品→调节缓冲液面→洗脱→收集分装蛋白质。(4)纯度鉴定--SDS聚丙烯酰胺凝胶电泳。
【详解】①将洗涤好的红细胞倒入烧杯中,加入蒸馏水和甲苯,其中加入甲苯的目的是加速红细胞的破裂并释放出血红蛋白。
②由于血红蛋白取材容易,本身有色便于观察,常作为利用凝胶色谱法分离蛋白质的材料;凝胶色谱法分离蛋白质的基本原理是根据相对分子质量的大小而达到蛋白质分离,蛋白质的提取和分离一般分为四步:样品处理、粗分离、纯化和纯度鉴定。
③据图分析,凝胶色谱法分离血红蛋白时样品的加入的正确的顺序是调整缓冲液面、滴加透析样品、样品渗入凝胶床、再调整缓冲液面,即④①②③;如果红色区带均匀一致地移动,说明色谱柱制作成功。
④据图分析可知,携带者有2种血红蛋白,其原因是携带者具有一对等位基因,可以控制合成两种不同的蛋白质。
【点睛】解答本题的关键是掌握血红蛋白的提取与分离的原理、实验步骤等知识点,明确凝胶色谱法分离蛋白质的过程中,相对分子质量大的蛋白质不容易进入凝胶内部的通道,路程短,移动的速度快,进而结合题干要求分析答题。

