所属成套资源:2020年高考化学考前必记 精华
2020年高考化学考前必记 精华08 化学反应原理
展开
精华08 化学反应原理
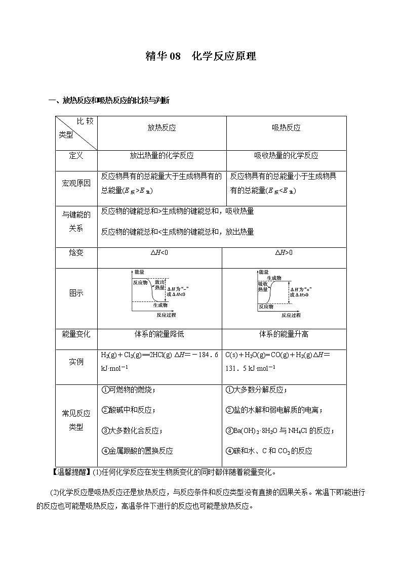
一、放热反应和吸热反应的比较与判断
比较 类型
放热反应
吸热反应
定义
放出热量的化学反应
吸收热量的化学反应
宏观原因
反应物具有的总能量大于生成物具有的总能量(E反>E生)
反应物具有的总能量小于生成物具有的总能量(E反生成物的键能总和,吸收热量
反应物的键能总和v逆时,才使平衡向正反应方向移动。
(2)不要把平衡向正反应方向移动与原料转化率的提高等同。当反应物总量不变时,平衡向正反应方向移动,反应物转化率才提高;当增大一种反应物的浓度,使平衡向正反应方向移动,会使另一种反应物的转化率提高。
2.化学平衡移动原理(移动方向的判断方法)
外界条件对化学平衡的影响可根据勒夏特列原理:如果改变影响平衡的一个条件(如浓度、压强或温度等),平衡就向能够减弱这种改变的方向移动。
(1)对原理中“减弱这种改变”的正确理解应当是升高温度时,平衡向吸热反应方向移动;增加反应物,平衡向反应物减少的方向移动;增大压强,平衡向压强减小的方向移动。
(2)移动的结果只是减弱了外界条件的变化,而不能完全抵消外界条件的变化,达到新平衡时此物理量更靠近改变的方向。如增大反应物A的浓度,平衡正移,但达到新平衡时,A的浓度仍比原平衡时大;同理,若改变温度、压强等,其变化也相似。
七、化学平衡常数学习的“三个”基本要求
化学平衡常数是在一定温度下,可逆反应达到化学平衡时,生成物浓度幂之积与反应物浓度幂之积的比值。常用符号K表示。
1.正确书写化学平衡常数的数学表达式
对于反应:aA(g)+bB(g) cC(g)+dD(g),K=
(1)不要把反应体系中纯固体、纯液体以及稀溶液中水的浓度写进平衡常数表达式,但非水溶液中,若有水参加或生成,则此时水的浓度不可视为常数,应写进平衡常数表达式中。
(2)同一化学反应,化学反应方程式写法不同,其平衡常数表达式及数值亦不同。因此书写平衡常数表达式及数值时,要与化学反应方程式相对应,否则就没有意义。
2.正确理解化学平衡常数的意义
(1)化学平衡常数可表示反应进行的程度。K越大,反应进行的程度越大,反应物的转化率越大。K>105时,可以认为该反应已经进行完全。
(2)K的大小只与温度有关,与反应物或生成物的起始浓度的大小无关。温度一定时,浓度的变化、压强的变化、固体颗粒大小(接触面积)的变化、催化剂的使用等均不改变化学平衡常数。
3.熟练掌握化学平衡常数的应用
(1)判断可逆反应的状态:用任意状态的生成物浓度幂之积与反应物浓度幂之积的比值与K比较,
(2)判断反应的热效应,若升高温度,K值增大,则正反应为吸热反应;反之,K值减小,则正反应为放热反应。
(3)用于计算平衡浓度、物质的量分数、转化率等。
八、化学平衡计算模式与公式
化学平衡的计算一般涉及各组分的物质的量、浓度、转化率、百分含量、气体混合物的密度、平均摩尔质量、压强、平衡常数等。其计算方法、模式如下:
1.计算模式
化学平衡计算的最基本的方法模式是“平衡三段式法”。具体步骤是在化学方程式下写出有关物质起始时的物质的量、发生转化的物质的量、平衡时的物质的量(也可以是物质的量浓度或同温同压下气体的体积),再根据题意列式求解。
mA(g)+nB(g) pC(g)+qD(g)
n(起始)/mol a b 0 0
n(转化)/mol mx nx px qx
n(平衡)/mol a-mx b-nx px qx
起始、转化、平衡是化学平衡计算的“三步曲”。
2.计算公式
(1)v(A)∶v(B)∶v(C)∶v(D)=m∶n∶p∶q(未达到平衡时,用于确定化学方程式中未知的化学计量数)。
(2)K==(Q是任意时刻的,则有Q>K,v正7
弱酸根阴离子与H2O电离出的H+结合,使c(OH-) >c(H+)
强酸强碱盐
呈中性,pH=7,H2O的电离平衡不被破坏,不水解
弱酸的酸式盐
若电离程度>水解程度,c(H+)>c(OH-),呈酸性,如NaHSO3、NaHC2O4
若电离程度c(A-)>c(OH-)。
(2)单一的弱酸根阴离子和弱碱阳离子的水解是微弱的,水解生成的粒子的浓度小于盐电离产生的离子的浓度。如弱酸盐NaA溶液中c(Na+)>c(A-)>c(OH-)>c(HA)>c(H+)。
【温馨提醒】多元弱酸要考虑分步电离(Ka1≫Ka2≫Ka3),多元弱酸的正盐要依据分步水解分析离子浓度,如Na2CO3溶液中,c(Na+)>c(CO)>c(OH-)>c(HCO)>c(H+)。
2.熟知“三个”守恒
1.电荷守恒规律:电解质溶液中,不论存在多少种离子,溶液总是呈电中性,即阴离子所带负电荷总数一定等于阳离子所带正电荷总数,如NaHCO3溶液中存在着Na+、H+、HCO、CO、OH-,必存在如下关系:c(Na+)+c(H+)=c(HCO)+c(OH-)+2c(CO)。
2.物料守恒规律:电解质溶液中,由于某些离子能够水解,离子种类增多,但原子总数是守恒的,如K2S溶液中S2-、HS-都能水解,故硫元素以S2-、HS-、H2S三种形式存在,它们之间有如下守恒关系:c(K+)=2c(S2-)+2c(HS-)+2c(H2S)。
3.质子守恒规律:质子守恒是指电解质溶液中粒子电离出的氢离子(H+)数等于粒子接受的氢离子(H+)数加游离的氢离子(H+)数。如Na2S水溶液中的质子转移可用图表示如下:
由上图可得Na2S水溶液中质子守恒式可表示为:c(H3O+)+2c(H2S)+c(HS-)=c(OH-)或c(H+)+2c(H2S)+c(HS-)=c(OH-)。质子守恒的关系式也可以由电荷守恒与物料守恒推导得到。
3.掌握“四个”步骤
溶液中粒子浓度大小比较方法的四个步骤:
(1)判断反应产物:判断两种溶液混合时生成了什么物质,是否有物质过量,再确定反应后溶液的组成。
(2)写出反应后溶液中存在的平衡:根据溶液的组成,写出溶液中存在的所有平衡(水解平衡、电离平衡),尤其要注意不要漏写在任何水溶液中均存在的水的电离平衡。这一步的主要目的是分析溶液中存在的各种粒子及比较直接地看出某些粒子浓度间的关系,在具体应用时要注意防止遗漏。
(3)列出溶液中存在的等式:根据反应后溶液中存在的溶质的守恒原理,列出两个重要的等式,即电荷守恒式和物料守恒式,据此可列出溶液中阴、阳离子间的数学关系式。
(4)比大小:根据溶液中存在的平衡和题给条件,结合平衡的有关知识,分析哪些平衡进行的程度相对大一些,哪些平衡进行的程度相对小一些,再依此比较溶液中各粒子浓度的大小。这一步是溶液中粒子浓度大小比较最重要的一步,关键是要把握好电离平衡和水解平衡两大理论,树立“主次”意识。
十三、难溶电解质的沉淀溶解平衡与溶度积
1.难溶电解质在水中会建立如下平衡:MmAn(s) mMn+(aq)+nAm-(aq)。因此,难溶电解质的溶解度虽然很小,但不可能为零(完全不溶解),溶液中的离子结合成难溶电解质时,也不可能完全进行到底。勒夏特列原理同样适用于沉淀溶解平衡。
2.下列沉淀溶解平衡:MmAn(s)mMn+(aq)+nAm-(aq),固体纯物质不列入平衡常数,其溶度积为Ksp=cm(Mn+)·cn(Am-),AgCl的Ksp=c(Ag+)·c(Cl-)。对于相同类型的物质,Ksp的大小反映了难溶电解质在溶液中溶解能力的大小,也反映了该物质在溶液中沉淀的难易。与平衡常数一样,Ksp与温度有关。不过温度改变不大时,Ksp变化也不大,常温下的计算可不考虑温度的影响。
3.通过比较溶度积Ksp与溶液中有关离子浓度幂的乘积的相对大小,可以判断难溶电解质在给定条件下能否生成沉淀或溶解。Ksp计算式中的离子浓度一定是平衡浓度。
如AgCl溶液中
①若c(Ag+)·c(Cl-)>Ksp,则溶液过饱和,有沉淀析出,直至溶液饱和,达到新的平衡。
②若c(Ag+)·c(Cl-)=Ksp,则溶液饱和,沉淀与溶解处于平衡状态。
③若c(Ag+)·c(Cl-)

