2019届浙江省杭州市高三高考命题比赛模拟(八)生物试题(解析版)
展开
2019 年高考模拟试卷生物卷
1.1992 年 6 月 1 日,由联合国环境规划署发起的《生物多样性公约》是一项保护地球生物资源的国际性公约。以下不属于生物多样性的是
A. 遗传多样性 B. 物种多样性 C. 群落多样性 D. 生态系统多样性
【答案】C
【解析】
【分析】
生物多样性包括遗传多样性、物种多样性、生态系统多样性。
【详解】生物多样性包括遗传多样性、物种多样性、生态系统多样性,故选 C。
2.“橘生淮南则为橘,生于淮北则为枳”,这句话体现的生物概念是
A. 细胞分化 B. 细胞凋亡 C. 生物遗传 D. 生物变异
【答案】D
【解析】
【分析】
1、 细胞分化:在个体发育中,由一个或一种细胞增殖产生的后代,在形态、结构和生理功能上发生稳定性差异的过程。
2、 细胞凋亡:由基因所决定的细胞自动结束生命的过程,又称为细胞编程性死亡。
3、 生物遗传:指生物性状从亲代遗传到子代的现象。
4、 生物变异:指生物个体在性状上表现出的差异现象。
【详解】“橘生淮南则为橘,生于淮北则为枳”,该句话体现了生物性状的变异,故D正确,ABC错误。
3. 人类遗传病的共同特点是( )
A. 都是致病基因引起的
B. 一出生就能表现出相应症状
C. 都是遗传物质改变引起的
D. 体内不能合成相关的酶
【答案】C
【解析】
试题分析:A、人类遗传病并非都是致病基因引起的,如有些是由于染色体异常引起的,A错误;
B、人类遗传病并非都是一出生就能表现出相应症状,有些性状后天才表达,B错误;
C、人类遗传病都是遗传物质改变引起的,C正确;
D、人类遗传病并非都是体内不能合成相关的酶,如染色体异常遗传病,D错误.
故选:C.
考点:人类遗传病的类型及危害.
4.糖类既是生物体重要的结构物质,也是生物体维持生命活动的主要能量来源。下列关于糖类的叙述,正确的是
A. 葡萄糖、果糖和乳糖是含有6个碳原子的单糖
B. 麦芽糖和蔗糖属于植物特有的二糖,均为非还原性糖
C. 在细胞膜上糖类既能与蛋白质结合,又能与脂质分子结合
D. 淀粉和纤维素均不溶于水,但二者在人体内均可被消化
【答案】C
【解析】
【分析】
糖类根据能否水解和水解产生的单体的数量分为单糖、二糖和多糖,单糖是不能水解的糖,由2分子单糖形成的糖是二糖,由许多单糖形成的糖是多糖;糖类根据是否具有还原性分为还原糖和非还原糖,葡萄糖、果糖、麦芽糖等属于还原糖。细胞膜上既有多糖和蛋白质构成的糖蛋白又有多糖和磷脂分子构成的糖脂。纤维素不是能源物质,人体没有分解纤维素的酶。
【详解】葡萄糖和果糖是含有6个碳原子的单糖,而乳糖属于二糖,A错误;麦芽糖和蔗糖属于植物特有的二糖,但麦芽糖为还原性糖,B错误;在细胞膜上糖类既能与蛋白质结合形成糖蛋白,又能与脂质分子结合形成糖脂,C正确;淀粉和纤维素均不溶于水,纤维素不能被人体消化,D错误。
【点睛】本题考查细胞中糖的种类和功能,意在考查学生对知识的理解和记忆能力。
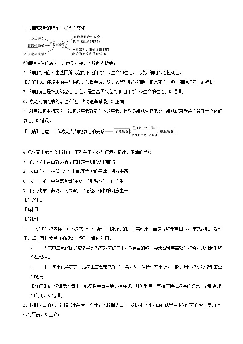
5.下列有关细胞衰 老与凋亡的叙述中,正确的是
A. 环境中的某些物质导致机体细胞死亡就是凋亡
B. 凋亡的细胞中基因不再表达
C. 衰老的细胞酶活性下降,代谢减弱
D. 细胞衰老就意味着个体的衰老
【答案】C
【解析】
【分析】
1、细胞衰老的特征:①代谢变化
②细胞核体积增大,染色质收缩,核膜向内折叠。
2、细胞的凋亡:由基因所决定的细胞自动结束生命的过程,又称为细胞编程性死亡。
【详解】A、环境中的某些物质,如重金属、酸、碱等导致的细胞非正常死亡,称为细胞坏死,A 错误;
B、细胞凋亡是细胞编程性死 亡,是由基因决定的细胞自动结束生命的过程,B 错误;
C、衰老的细胞酶的活性降低,代谢速率减慢,C 正确;
D、对单细胞生物来说,细胞的衰老就是个体的衰老,但对多细胞生物来说,细胞的衰老并不意味着个体的衰老,D 错误。
【点睛】注意:个体衰老与细胞衰老的关系——。
6.绿水青山就是金山银山,下列关于人类与环境的叙述,正确的是()
A. 保证绿水青山就必须彻底杜绝一切砍伐和捕捞
B. 人口应控制在低出生率和低死亡率的基础上保持平衡
C. 大气平流层中臭氧含量的减少导致温室效应的产生
D. 使用化学农药防治病虫害,保证经济作物的健康生长
【答案】B
【解析】
【分析】
1. 保护生物多样性并不是禁止一切野生生物资源的开发与利用,而是要避免盲目地、掠夺式地开发利用,坚持可持续发展的观念,做到合理的利用。
2. 大气中二氧化碳的增多导致温室效应的产生;臭氧层的破坏导致各种宇宙辐射和紫外线引起生物变异增多。
3. 由于使用化学农药防治病虫害会带来环境污染,为了保持生态平衡,一般选用生物防治控制害虫的危害。
【详解】A、保证绿水青山,必须避免盲目地、掠夺式地开发利用,坚持可持续发展的观念,做到合理的利用,A 错误;
B、控制人口的方法是降低出生率,有计划地控制人口, 最终使全球人口在低出生率和低死亡率的基础上保持平衡,B 正确;
C、大气中二氧化碳的增多导致温室效应的产生,C 错误;
D、使用化学农药防治病虫害,会导致污染,D 错误。
故选B
7.外界因子导致 HER 基因(控制细胞膜上某种受体蛋白的合成)过量表达,会持续激活细胞内的信号传导启动 DNA 复制,导致细胞异常增殖而形成癌细胞。下列叙述错误的是
A. 辐射、病毒等可能是激活 HER 基因过量表达的外界因子
B. 癌细胞因 DNA 复制方式不同而细胞周期变短,连续分裂
C. 癌细胞膜上的糖蛋白减少导致癌细胞容易扩散和转移
D. 诱导癌细胞凋亡基因的表达,成为癌症治疗的一种策略
【答案】B
【解析】
【分析】
细胞的癌变
(1)癌细胞的概念:正常机体细胞在致癌因子的作用下,细胞中遗传物质发生变化,就变成不受机体控制的、连续进行分裂的恶性增殖细胞,这种细胞就是癌细胞。
(2)癌细胞的特征 :①无限增殖。②形态结构发生显著变化,如癌变的成纤维细胞由扁平梭形变成球形。③细胞膜表面发生变化(糖蛋白减少→黏着性降低→易于扩散和转移)
(3)癌变机理:①致癌因子的类型(连线)
②原癌基因和抑癌基因
a.原癌基因:主要负责调节细胞周期,控制细胞生长和分裂的进程。
b.抑癌基因:主要是阻止细胞不正常的增殖。
③细胞癌变的机理:环境中的致癌因子会损伤细胞中的DNA分子,使原癌基因和抑癌基因发生突变,导致正常细胞的生长和分裂失控而变成癌细胞。
④特点:癌症的发生不是单一基因突变的结果,至少在一个细胞中发生5~6个基因突变,才能导致细胞癌变,细胞癌变具有累积效应。
【详解】A、HER 基因过量表达会导致细胞癌变,而辐射、病毒等属于致癌因子,因此辐射、病毒等可能是激活 HER 基因过量表达的外界因子,A 正确;
B、癌细胞中 DNA 复制方式相同,都是半保留复制,B 错误;
C、癌细胞的细胞膜上糖蛋白减少,细胞之间的黏着性降低,因此癌细胞易于扩散转移,C 正确;
D、癌细胞是畸形分化形成的,诱导癌细胞的凋亡或正常分化成为癌症治疗的一种策略,D 正确。
故选B
【点睛】熟悉细胞癌变的特征、产生机制等是判断本题的关键。
8..在肺炎双球菌转化实验中,加热杀死的 S 型细菌的某种成分能使 R 型细菌转化为S 型细菌,R 型细菌转化过程中遗传物质的变化与下列哪种过程最为相似
A. 将抗冻基因导入西红柿 B. 花药离体培养获得单倍体植株
C. 太空诱变育种获得高产品种 D. 秋水仙素诱导染色体加倍
【答案】A
【解析】
【分析】
在肺炎双球菌转化实验中,加热杀死的 S 型细菌的某种成分能使 R 型细菌转化为S 型细菌,该变异原理属于基因重组。
【详解】A、将抗冻基因导入西红柿,属于转基因技术,原理基因重组,A 正确;
B、花药离体培养获得单倍体,其原理是染色体畸变,B 错误;
C、太空诱变获得高产品种,原理是基因突变,C 错误;
D、秋水仙素诱导染色体加倍,属于染色体数目变异,D 错误。
故选A
【点睛】注意:R型菌转化为S型菌属于基因重组,与基因工程的原理相同。
9.结合细胞呼吸原理分析,下列日常生活中做法不合理的是
A. 采用快速短跑进行有氧运动 B. 定期地给花盆中的土壤松土
C. 真空包装食品以延长保质期 D. 包扎伤口选用透气的创可贴
【答案】A
【解析】
【分析】
分析本题只需结合细胞呼吸原理的相关知识即可依次判断。
【详解】A、快速短跑时肌肉细胞进行无氧运动,所以提倡慢跑等健康运动有利于抑制肌细胞无氧呼吸产生过多的乳酸,A 错误;
C、定期地给花盆中的土壤松土能增加土壤中氧气的量,增强根细胞的有氧呼吸,释放能量,促进对无机盐的吸收,B 正确;
C、真空包装可隔绝空气,使袋内缺乏氧气,可以降低细胞的呼吸作用,减少有机物的分解,且抑制微生物的繁殖, C 正确;
D、用透气的消毒纱布包扎伤口构成有氧环境,从而抑制厌氧型细菌的繁殖,D 正确。
故选A
10.下列关于控制无关变量的实验操作,错误的是( )
A. 验证光合作用能产生淀粉的实验中,首先将实验植物作饥饿处理
B. 探究唾液淀粉酶的最适pH的实验中,将每一组温度控制在37℃
C. 探究唾液淀粉酶最适温度的实验中,每一组都加入等量的淀粉
D. 验证光合作用需要光照的实验中,将叶片的一半用黑纸包住
【答案】D
【解析】
验证光合作用能产生淀粉的实验中,光的有无是自变量,首先将实验植物作饥饿处理,以排除原有的淀粉的影响,A项正确;探究唾液淀粉酶的最适pH的实验中,自变量为反应溶液的pH,温度为无关变量,应保持各组温度相同且适宜,将每一组温度控制在37℃,B项正确;探究唾液淀粉酶最适温度的实验中,淀粉的量为无关变量,每一组应加入等量的淀粉,C项正确;验证光合作用需要光照的实验中,光的有无是自变量,而不是无关变量,D项错误。
11.在高等植物细胞的生命活动中,会发生的是
A. 根毛区细胞分裂时形成纺锤体 B. 水分子透过原生质层进入液泡
C. 花瓣细胞的线粒体中分解葡萄糖 D. 叶肉细胞叶绿体外膜上合成 ATP
【答案】B
【解析】
【分析】
1、 只有分裂的细胞在分裂期才会形成纺锤体。
2、 葡萄糖的彻底氧化分解需要分阶段进行,首先是在细胞质基质中完成初步分解为丙酮酸,之后的丙酮酸再在线粒体中彻底分解为CO2和水。
3、 光合作用进行的场所在叶绿体,分两个阶段:光反应在叶绿体的类囊体薄膜,暗反应只叶绿体基质,其中只有光反应产生ATP,暗反应需要消耗ATP。
4、 原生质层包括细胞膜和液泡膜以及两层膜之间的细胞质。
【详解】A、根毛细胞不再分裂,不形成纺锤体,A 错误;
B、水分子必须透过原生质层才能进入液泡,B 正确;
C、葡萄糖在细胞细胞质基质中被分解为丙酮酸,只有丙酮酸才进入线粒体被彻底分解,C 错误;
D、叶肉细胞叶绿体外膜不是光合作用光反应的场所,不能合成 ATP,D 错误。
故选B
【点睛】易错点:葡萄糖的分解是在细胞质基质中,不是直接在线粒体中。
12.萨顿依据“基因和染色体的行为存在明显的平行关系”,提出“基因在染色体上”的假说,以下哪项不属于他所依据的“平行”关系( )
A. 基因和染色体,在体细胞中都成对存在,在配子中都只有成对中的一个
B. 非等位基因在形成配子时自由组合,非同源染色体在减数分裂中也自由组合
C. 每条染色体上有多个基因
D. 基因在杂交过程中保持完整性和独立性,染色体在配子形成和受精过程中,也有相对稳定的形态结构
【答案】C
【解析】
【分析】
基因和染色体存在着明显的平行关系:1、基因在杂交过程中保持完整性和独立性,染色体在配子形成和受精过程中,也有相对稳定的形态结构;2、体细胞中基因、染色体成对存在,配子中成对的基因只有一个,同样,也只有成对的染色体中的一条;3、基因、染色体来源相同,均一个来自父方,一个来自母方; 4、减数分裂过程中基因和染色体行为相同。
【详解】基因和染色体,在体细胞中都是成对存在,在配子中都只有成对中的一个,这说明基因和染色体之间有平行关系,A不符合题意;非同源染色体上的非等位基因在形成配子时自由组合;非同源染色体在减数分裂中也有自由组合,这也体现了基因与染色体之间的平行关系,B不符合题意;一条染色体上包含一个DNA或两个DNA分子,一个DNA分子上包含有多个基因,基因是DNA上具有特定遗传信息的遗传片段。一条染色体上携带着许多个基因,但这不属于萨顿的假说,C符合题意;基因在杂交过程中保持完整性和独立性;染色体在配子形成和受精过程中,也有相对稳定的形态结构,这体现基因与染色体之间的平行关系,D不符合题意。
故选:C。
【点睛】本题考查“基因在染色体上”的相关知识,特别是萨顿将基因与染色体进行类比推理的过程,要求考生结合所学的知识,对基因与染色体之间的平行关系进行判断,但要考生明确类比推理得到的结论并不具有逻辑的必然性,还需要实验验证。
13.下列有关种群、群落和生态系统的叙述,错误的是
A. 生态系统中的生物物种越多,营养结构越复杂,自我调控能力越强
B. 人类的活动往往使群落按照不同于自然演替的方向和速度进行演替
C. 发展生态农业,能实现物质和能量的多级利用,促进人与自然的和谐发展
D. 不同种群的基因库不同且种群基因库所含的基因完全不同
【答案】D
【解析】
【分析】
1、 生态系统中自我调节能力是维持其稳态的基础,而生态系统中生物物种越多,营养结构越复杂,自我调节能力越强。
2、 人类的活动往往使群落按照不同于自然演替的方向和速度进行演替。
3、 发展生态农业,能实现物质和能量的多级利用,提高能量利用率。
【详解】A、生态系统中的生物物种越多,营养结构越复杂,自我调节能力越强,其抵抗力稳定性也越高,A正确;
B、 人类的活动往往使群落按照不同于自然演替的方向和速度进行演替,B正确;
C、 发展生态农业,能实现物质和能量的多级利用,提高能量利用率,进而促进人与自然的和谐发展;C正确;
D、 不同种群的基因库可能含有相同的基因,D 错误。
故选D
【点睛】注意:同一物种因为地理隔离导致形成不同种群,它们各自形成的基因库中有些基因种类是相同的。
14.下列有关人体内环境的叙述,错误的是
A. 体内活细胞依赖内环境的运输提供氧气和养料、排出代谢废物
B. 体内激素、抗体、血浆蛋白都依赖内环境的运送而作用于特定的靶细胞
C. 大量失钠将使细胞外液渗透压下降
D. 血浆中尿素、葡萄糖等物质的含量可作为某些疾病的诊断依据
【答案】B
【解析】
【分析】
1、 内环境是活细胞生活的液体环境,是细胞与外界环境进行物质交换的媒介,即细胞生活所需的氧气和养料由内环境提供,而细胞代谢产生废物可以排到内环境运出体外;
2、 细胞外液中90%的渗透压是由于钠离子和氯离子引起;
3、 由于内环境中各种物质成分以及理化性质是维持稳态的,所以可以通过测定血浆中某些物质的含量作为判断某些疾病的诊断依据。
【详解】A、 体内活细胞生活在内环境中,所以内环境能为活细胞提供氧气和养料、同时接受活细胞排出代谢废物,A正确;
B、 抗体作用于特定的抗原,激素作用于特定的靶细胞,B 错误;
C、 由于钠离子和氯离子在细胞外液中含量较多,是形成细胞外液渗透压的主要微粒,如果大量失钠将使细胞外液渗透压下降,C正确;
D、 血浆中尿素、葡萄糖等各种物质的含量都需要保持相对稳定的状态,如果测定其中部分物质含量明显偏离正常范围,则可作为判断某些疾病的诊断依据,D正确。
故选B
【点睛】只有信号分子(如激素、淋巴因子、神经递质等)才有特定的作用靶细胞,因为只有靶细胞上才有它们能识别并结合的特异性受体。
15.下列有关遗传的叙述,正确的是
A. 基因的表达过程中反密码子与终止密码子发生配对
B. 复制与转录过程中均发生蛋白质与DNA的结合与释放
C. 转录与翻译过程中不会发生蛋白质与DNA的结合与释放
D. 雌雄配子结合过程中伴随非等位基因的自由组合
【答案】B
【解析】
【分析】
密码子是mRNA上决定一个氨基酸的3个相邻的碱基,共有64种,其中有3种是终止密码子,不编码氨基酸。tRNA有61种,其一端的3个碱基构成反密码子,能识别密码子,并转运相应的氨基酸,且一种tRNA只能识别一种密码子,转运一种氨基酸。
【详解】A. 基因的表达过程中,终止密码子没有tRNA的反密码子与之配对,因此起终止翻译的作用,A错误。
B. 复制与转录过程中,均以DNA为模板,都有相关酶和DNA结合,所以均发生蛋白质与DNA的结合与释放,B正确。
C. 转录以DNA作为模板,会发生蛋白质与DNA的结合与释放,而翻译是以mRNA作为模板,不会发生,C错误。
D. 非等位基因的自由组合发生在减数第一次分裂的后期,雌雄配子结合过程中不会发生,D错误。
【点睛】本题考查遗传信息的转录和翻译,重点考查密码子和tRNA的相关知识,要求考生能正确区分遗传信息、密码子和反密码子的位置及功能,识记遗传信息转录和翻译的过程,能运用所学的知识对选项作出正确的判断。
16.探究不同浓度的生长素类似物对植物插条生根影响的实验结果如图。下列叙述正确的是
A. 实验中用于扦插的枝条可能带有芽或幼叶
B. 浓度 X、Y、Z 之间的大小关系为 Y0,且 Sm—SN—SL>0,则丛林树木在一天内有有机物积累,即同化作用占优势,B 正确;
C、若 SB—SA

