所属成套资源:2020届全国高考生物刷题1 1(2019模拟题)高考仿真模拟
2020届全国高考生物刷题1 1(2019模拟题)高考仿真模拟(三)(解析版)
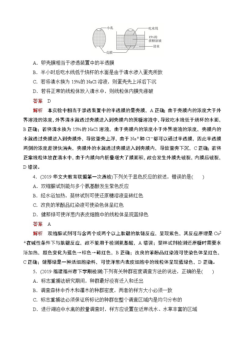
展开2020届全国高考生物刷题1+1(2019模拟题)高考仿真模拟(三)(解析版) 一、选择题(共6小题,每小题6分,共36分,在每小题的四个选项中,只有一个选项是符合题目要求的)1.(2019·四川南充第二次适应性考试)下列有关细胞结构和功能的叙述,正确的一项是( )A.细胞核是细胞代谢的主要场所B.植物细胞的骨架是由纤维素组成的网架结构C.富含核糖体、内质网、高尔基体的浆细胞能合成抗体和淋巴因子D.生物膜上的蛋白质具有催化、物质运输、信息传递等功能答案 D解析 细胞质基质是代谢的主要场所,A错误;细胞骨架是蛋白质组成的,B错误;浆细胞可以合成抗体,不能合成淋巴因子,C错误;生物膜的主要成分是蛋白质和磷脂,蛋白质具有催化、物质运输、信息传递等功能,D正确。2.(2019·福州高三期末)无胸腺裸鼠是一种无毛变异小鼠,先天性无胸腺,常作为医学生物学研究中的实验动物。关于无胸腺裸鼠,下列表述中错误的是( )A.患恶性肿瘤概率更大B.应饲养在无菌环境中C.具有正常的体液免疫功能D.对异体组织几乎无排斥反应答案 C解析 根据题意分析可知,缺少胸腺的鼠,造血干细胞将不能正常发育成T细胞,T细胞在体液免疫中能识别抗原,产生淋巴因子,但少部分的抗原可以直接刺激B淋巴细胞,因此缺少T细胞,体液免疫功能降低,在细胞免疫中,T细胞增殖分化形成效应T细胞和记忆细胞,因此缺少T细胞,细胞免疫丧失,而清除体内的肿瘤细胞依赖于细胞免疫,因此无胸腺裸鼠患恶性肿瘤概率更大,并且应饲养在无菌环境中,A、B正确,C错误;无胸腺裸鼠体内缺乏T淋巴细胞,免疫排斥反应主要依赖于T淋巴细胞,因此无胸腺裸鼠对异体组织几乎无排斥反应,D正确。3.(2019·山东临沂一模)将生鸡蛋的大头保持壳膜完好去掉蛋壳,小头开个小孔让蛋清和蛋黄流出。向蛋壳内灌入15%的蔗糖溶液,然后放在烧杯的清水中并用铅笔标上吃水线。下列分析错误的是( )A.卵壳膜相当于渗透装置中的半透膜B.半小时后吃水线低于烧杯的水面是由于清水渗入蛋壳所致C.若将清水换为15%的NaCl溶液,则蛋壳先上浮后下沉D.若将正常的线粒体放入清水中,则线粒体内膜先涨破答案 D解析 本实验中相当于渗透装置中的半透膜的是壳膜,A正确;由于壳膜内的浓度大于外界溶液的浓度,外界清水就透过壳膜进入到壳膜内的蔗糖溶液中,导致吃水线低于烧杯的水面,B正确;若将清水换为15%的NaCl溶液,由于壳膜内的浓度小于外界溶液的浓度,壳膜内的水就透过壳膜进入到壳膜外,导致蛋壳上浮,由于Na+和Cl-都可以通过半透膜,因此半透膜两侧的浓度差很快消失,壳膜外的水就透过壳膜进入到壳膜内,导致蛋壳下沉,C正确;若将正常线粒体放在清水中,由于内膜向内折叠增大了膜面积,故会发生外膜先破裂,内膜后破裂,D错误。4.(2019·华文大教育联盟第一次质检)下列关于显色反应的叙述,错误的是( )A.双缩脲试剂能与多个氨基酸发生紫色反应B.经水浴加热,斐林试剂可使还原糖溶液呈砖红色C.改良的苯酚品红染液可使染色体呈红色D.健那绿可使洋葱内表皮细胞中的线粒体呈现蓝绿色答案 A解析 双缩脲试剂可与含两个或两个以上肽键的肽链反应,呈现紫色,其反应原理是Cu2+在碱性条件下与肽键反应,故不能用于检测氨基酸,A错误;斐林试剂检测还原糖时需要水浴加热,颜色变化为蓝色→棕色→砖红色,B正确;改良的苯酚品红染液可使染色体呈红色,C正确;健那绿是一种活细胞染料,可使洋葱内表皮细胞中的线粒体呈现蓝绿色,D正确。5.(2019·福建福州市下学期检测)下列有关种群密度调查方法的说法,正确的是( )A.标志重捕法研究期间,种群最好没有迁入和迁出B.调查森林中乔木和灌木的种群密度,两者的样方大小必须一致C.标志重捕法必须保证所标记的种群在整个调查区域内是均匀分布的D.进行湖泊中水禽的数量调查时,样方应设置在近岸浅水、水草丰富的区域答案 A解析 标志重捕法研究期间,被调查个体在调查期间没有大量迁入和迁出、出生和死亡的现象,这样测得的种群密度才准确,A正确;调查不同的植物类型时样方面积不同,由于乔木体积大,所以样方面积要比调查灌木植物种群密度时的样方面积大,B错误;标志重捕法所标记的种群在整个调查区域内不一定是均匀分布的,C错误;样方法调查种群密度时,取样的关键是要做到随机取样,不能掺入主观因素,D错误。6.(2019·河南天一大联考)张某从30岁开始患亨廷顿舞蹈症,他的儿子、父亲、祖母、大姑以及大姑的一儿一女都患该病,但发病年龄和病情轻重不同。下图是张某家族的遗传系谱图,箭头所指为张某本人,每个患者旁圆圈中的数字表示该患者的发病年龄。Ⅱ1不含该病的致病基因,下列说法错误的是( )A.据图可知,该病为常染色体显性遗传病,具有连续遗传的特点B.致病基因来自父亲的孩子可能比来自母亲的孩子发病年龄早C.据图可知,Ⅲ4是纯合子,Ⅲ3的致病基因来自Ⅰ2个体,Ⅰ2为杂合子D.Ⅳ2与不含亨廷顿舞蹈症基因的女性结婚,所生女儿患病概率为1/4答案 D解析 Ⅱ1不含该病的致病基因,Ⅱ2患病,其女儿不患病,儿子患病,则该病为常染色体显性遗传病,患病个体的双亲至少有一个带有致病基因,所以该病具有连续遗传的特点,A正确;Ⅲ3和Ⅳ2的致病基因来自父亲,而其他个体的致病基因来自母亲,图中每个患者旁圆圈中的数字表示该患者的发病年龄,由图可知,致病基因来自父亲的孩子比来自母亲的孩子发病年龄要早,B正确;因为该病是常染色体显性遗传病,所以不患病的Ⅲ4不带有致病基因,是纯合子,Ⅲ3的致病基因来自Ⅱ2,Ⅱ2的致病基因来自Ⅰ2个体,由于Ⅰ2个体的后代有正常个体,故Ⅰ2个体为杂合子,C正确;Ⅳ2的母亲正常,故Ⅳ2为杂合子,设基因型为Aa,与不含亨廷顿舞蹈症基因的女性(aa)结婚,所生女儿患病概率为1/2,D错误。二、非选择题(共4题,共39分)29.(2019·山东临沂一模)(10分)为了研究光照对玉米叶片净光合速率的影响,测得玉米叶片在不同光照强度下CO2吸收量的变化曲线如图所示。回答下列问题:(1)在t1~t2时,暗反应速率逐渐________(填“增大”“减小”或“不变”),原因是__________________________________。若突然中断光照,叶绿体中C5的含量瞬时将________。(2)在t3时,玉米叶肉细胞的叶绿体利用CO2的相对值为______________。(3)在t3~t4时给予全日照,玉米叶片CO2吸收量的相对值不再上升,说明______________________________________;此时玉米叶肉细胞间CO2浓度远低于空气中CO2浓度,原因是________________________________________。(4)科研人员在玉米幼苗中发现了一株叶黄素缺失的突变体,用红光照射叶片并测定光吸收情况。与正常叶片相比,它们光吸收差异________(填“显著”或“不显著”)。答案 (10分,除标注外,每空1分)(1)增大 光照强度增大,光反应为暗反应提供的[H]和ATP增多,导致暗反应增强(2分) 减少(2)13 (3)给予70%全日照已经达到玉米的光饱和点(2分) 光饱和时玉米叶肉细胞光合作用强,利用细胞间CO2的速率快(2分)(4)不显著解析 (1)在t1~t2时光照增强,叶绿体类囊体薄膜上的色素捕获光能增加,光合速率逐渐加快,光反应为暗反应提供的[H]和ATP增多,加速了叶绿体基质中C3的还原,导致暗反应增强,进而使光合作用速率增大。若突然中断光照,[H]和ATP减少,暗反应降低,C3的还原降低,CO2的固定不变,C5的含量瞬时将减少。(2)实际光合速率=净光合速率+呼吸速率。由图可知,在t3时,净光合速率=9,呼吸速率=4,玉米叶肉细胞的叶绿体利用CO2的相对值为9+4=13。(3)在t3~t4时给予全日照,玉米叶片CO2吸收量的相对值不再上升,说明光照强度不再是光合速率的限制因素,70%全日照已经达到玉米的光饱和点;光饱和时玉米叶肉细胞光合作用强,利用细胞间CO2的速率快,导致玉米叶肉细胞间CO2浓度远低于空气中CO2浓度。(4)叶绿体中的叶绿素主要吸收红光和蓝紫光,叶黄素主要吸收蓝紫光,叶黄素缺失的叶绿体吸收蓝紫光的能力减弱,吸收红光的能力不变,因此红光照射叶黄素缺失的突变体玉米幼苗,与正常叶片相比,它们光吸收差异不显著。30.(2019·广东揭阳市一模)(9分)哺乳动物血钙含量受到降钙素(降血钙作用)和甲状旁腺素(升血钙作用)的共同调节。为验证两种激素的上述作用以及血钙含量过低会发生肌肉抽搐,一位同学用下列器材做验证实验,其结果如图。实验材料和用具:3组大小和生理状况相同的健康大白鼠、生理盐水、生理盐水配制的适宜浓度降钙素溶液和甲状旁腺素溶液、注射器、钙离子测定仪器等。(1)请说出a、b时给3组实验小鼠注射的药物:_______________。(2)研究表明,降钙素与甲状腺激素都是由甲状腺(内分泌腺)分泌的。研究还发现,切除狗的垂体或者注射促甲状腺激素(TSH)后,狗的血液中降钙素的含量都基本不变,这一实验证明_____________________________。与唾液腺、汗腺等外分泌腺比较,内分泌腺的特点是_______________________________。答案 (9分)(1)a时,A组注射生理盐水,B、C组都注射等量的降钙素溶液;b时,A、B组注射生理盐水,C组注射等量的甲状旁腺素溶液(4分)(2)降钙素不是由分泌甲状腺激素的细胞产生的(或降钙素和甲状腺激素不是由同种细胞分泌的)(3分) 腺体没有导管,其分泌物直接进入腺体内的毛细血管(血液)(2分)解析 (1)结合曲线分析,在a时注射药物后,A组不变,B、C组血钙含量下降,故在a时A组注射生理盐水,B、C组注射降钙素,在b时注射药物后,A、B组血钙含量不变,C组血钙含量上升,故在b时,A、B组注射生理盐水,C组注射甲状旁腺素。(2)由题干信息“切除狗的垂体或者注射促甲状腺激素(TSH)后,狗的血液中降钙素的含量都基本不变”,这一实验可证明降钙素不是由分泌甲状腺激素的细胞产生的。与外分泌腺相比,内分泌腺的特点是腺体没有导管,其分泌物直接进入腺体内的毛细血管(血液)。31.(2019·辽宁葫芦岛一模)(9分)恢复生态学(Restoration Ecology)是研究生态系统退化的原因、退化生态系统恢复与重建的技术和方法及其生态学过程和机理的学科。中国改革开放40多年来各项事业日新月异,举世瞩目,但一些地区的生态环境破坏严重,亟待恢复。(1)生态系统之所以会因外界干扰而受到破坏,是因为外界干扰因素超过了一定限度,从而使生态系统丧失了________________。(2)按照生态恢复的群落演替理论,一个生态系统在受到破坏或恢复过程中所发生的演替属于群落的________演替,在此过程中人类活动往往会使其按照不同于自然演替的________进行。(3)生态位(Ecological Niche)是指在生态系统中,一个种群在时间和空间上的位置及其与相关种群之间的功能关系。根据生态位理论,在受损生态系统的重建时,要避免引进食物及生存环境等特性相同的动物,以避免________。(4)将一个受损的生态系统恢复到原貌往往是极其困难甚至是不可能的,所以在实践中人们主要是对受损的生态系统进行修复。一个生态系统的修复是否成功,最终要看该生态系统的________是否能够保持长期稳定。答案 (9分,除标注外,每空2分)(1)自我调节能力(2)次生(1分) 速度和方向(3)(种群之间的直接)竞争(4)结构和功能解析 (1)由于生态系统具有自我调节能力,所以能够维持相对稳定。但生态系统的自我调节能力不是无限的,当外界干扰因素超过了一定限度,生态系统的自我调节能力会丧失,使生态系统受到破坏。(2)在原有植被已不存在,但原有土壤条件基本保留,甚至还保留了植物的种子或其他繁殖体的地方发生的演替为次生演替。因此,一个生态系统在受到破坏或恢复过程中所发生的演替属于群落的次生演替。人类活动往往会使群落演替按照不同于自然演替的速度和方向进行。(3)根据生态位理论,在受损生态系统的重建时,要避免引进食物及生存环境等特性相同的动物,以避免种群之间的直接竞争。(4)一个生态系统的修复是否成功,最终要看该生态系统是否达到了最终平衡状态,即生态系统的结构和功能是否能够保持长期稳定。32.(2019·陕西咸阳一模)(11分)已知豌豆(2n=14)的花色受非同源染色体上的两对基因A、a和B、b控制。红花(A)对白花(a)为完全显性。B基因为修饰基因,淡化花的颜色,BB与Bb的淡化程度不同:前者淡化为白色,后者淡化为粉红色。现将一株纯合的红花植株和一株白花植株(aaBB)杂交产生的大量种子(F1)用射线处理后萌发,F1植株中有一株白花,其余为粉红花。请回答下列问题:(1)关于F1白花植株产生的原因,科研人员提出了以下几种假说:假说一:F1种子发生了一条染色体丢失;假说二:F1种子发生了上述基因所在的一条染色体部分片段(含相应基因)缺失;假说三:F1种子一条染色体上的某个基因发生了突变。①经显微镜观察,F1白花植株______________时期四分体的个数为7个,可以否定假说一;②已知4种不同颜色的荧光可以对A、a和B、b基因进行标记。经显微镜观察,F1白花植株的小孢子母细胞(同动物的初级精母细胞)中荧光点的数目为________个,可以否定假说二。(2)现已确定种子萌发时某个基因发生了突变。①有人认为:F1种子一定发生了A→a的隐性突变。该说法是否正确?________。原因是______________________________________________。②专家认为:F1种子中另一对基因发生了一次显性突变(突变基因与A、B基因不在同一条染色体上),突变基因的产物可以抑制A基因的功能,但对a、B、b无影响。若假设正确,F1白花植株自交,子代表现型及比例为____________________________________。(3)生物体的性状是由基因与基因、______________以及基因与环境之间相互作用、精确调控的结果,上述实验结果可以对此提供一些依据。答案 (11分,除标注外,每空2分)(1)①减数第一次分裂四分体(或前期) ②8(2)①不正确(1分) 当发生b→B的显性突变时,基因型为AaBB的植株也开白花②红花∶粉红花∶白花=3∶6∶55(3)基因与基因的产物解析 (1)①出现四分体是减数第一次分裂前期的重要特征,因此用显微镜观察四分体应在F1白色植株减数第一次分裂的前期,此植物共有14条染色体,可形成7个四分体。如果观察到F1白色植株有7个四分体,说明没有丢失染色体;如果F1种子发生了一条染色体丢失,只会观察到6个四分体。②由于减数第一次分裂前的间期,染色体进行复制,其上的基因也复制,导致染色体上的基因加倍,因此用4种不同颜色的荧光对A、a和B、b基因进行标记,经显微镜观察,F1白色植株的小孢子母细胞(与动物的初级精母细胞相同)中荧光点的数目为8个,可以否定假说二,说明F1种子上述基因所在的染色体没有发生片段缺失,否则荧光点的数目会小于8个。(2)①F1植株的基因型为AaBb,而白花植株的基因型为aaB_或A_BB或aabb,因此,F1植株中有一株白花的原因可能是发生了A→a的隐性突变,导致F1植株的基因型由AaBb(粉红花)变为aaBb(白花),也可能是发生b→B的显性突变,导致F1的基因型由AaBb(粉红花)变为AaBB(白花)。因此有人认为F1种子一定发生了A→a的隐性突变,该说法不正确。②据题意可知,另外一对基因与A、B基因不在同一条染色体上,因此这三对等位基因的遗传遵循基因的自由组合定律。设另一对等位基因为C、c,据题意F1种子中另一对基因发生了一次显性突变,且突变基因的产物可以抑制A基因的功能,但对a、B、b无影响,因此F1白色植株的基因型为AaBbCc,结合题意“突变基因的产物可以抑制A基因的功能,但对a、B、b无影响”可知F1白色植株自交产生的后代植株的基因型、表现型及所占比例为:红花基因型为A_bbcc,所占比例为3/4×1/4×1/4=3/64,粉红花基因型为A_Bbcc,所占比例为3/4×1/2×1/4=3/32,白色基因型分别为A_BBC_、A_BbC_、A_BBcc、A_bbC_、aaB_C_、aaB_cc、aabbC_、aabbcc,所占比例为1-3/64-3/32=55/64,因此若假设正确,F1白色植株自交,子代表现型及比例为红花∶粉红花∶白花=3∶6∶55。(3)生物体的性状是由基因与基因、基因与基因的产物以及基因与环境之间相互作用、精确调控的结果,上述实验结果可以对此提供一些依据。三、选做题(从给出的两题中任选一道作答,共15分)37.【生物——选修1:生物技术实践】(15分)(2019·吉林市第三次调研)酶是细胞合成的生物催化剂,已经从实验室走进人们的生产、生活。请结合酶在食品、医药方面的应用来回答问题:(1)腐乳又称豆腐乳,是中国流传数千年的特色传统民间美食,其营养丰富、易于消化吸收的原因是________等微生物富含____________酶,将豆腐中的蛋白质和脂肪分解为小分子物质。(2)酶提取和分离原理:需要用________法去除相对分子质量大的杂质蛋白,以纯化酶;利用______________法对酶进行纯度鉴定。(3)“探究温度对加酶洗衣粉洗涤效果的影响”实验的自变量为________________。(4)“多酶片”是经特殊工艺制成的双层药片,可用于治疗消化不良。内层是肠溶衣(不易溶于胃液,可溶于肠液)包裹的胰蛋白酶、胰脂肪酶、胰淀粉酶,外层是糖衣(可溶于胃液)包裹的胃蛋白酶。为使药物充分发挥作用,使用时建议________(填“整片吞服”或“嚼碎服用”),理由是______________________________________________________。答案 (15分,除标注外,每空2分)(1)毛霉 蛋白酶和脂肪(2)凝胶色谱 电泳(或琼脂糖凝胶电泳或聚丙烯酰胺凝胶电泳或SDS-聚丙烯酰胺凝胶电泳)(3)温度(或不同温度或系列温度梯度)(4)整片吞服 整片吞服使肠溶衣在胃液中不被破坏,确保肠溶衣包裹的酶在肠溶液中发挥作用(或若嚼碎服用,肠溶衣包裹的酶释放后会在酸性的胃液中失活,无法发挥作用)(3分)解析 (1)腐乳的制作主要是利用了毛霉等微生物,因为毛霉能产生蛋白酶和脂肪酶,将豆腐中的蛋白质和脂肪分解为小分子物质。(2)化学本质是蛋白质的酶,可用凝胶色谱法和电泳法进行分离和纯度鉴定。凝胶色谱法对蛋白质进行纯化的原理是根据相对分子质量的大小来分离蛋白质的,相对分子质量大的蛋白质先洗脱,从而达到分离的目的;而电泳法的原理是待分离样品中各种分子带电性质的差异以及分子本身的大小、性状不同,使带电分子产生不同的迁移速度,从而实现样品中各种分子的分离,因此可以利用电泳法对蛋白质进行纯度鉴定。(3)由实验题目“探究温度对加酶洗衣粉洗涤效果的影响”,可知实验的自变量为温度。实验时需要设置不同温度,比较不同温度下加酶洗衣粉的洗涤效果。(4)由于整片吞服使肠溶衣在胃液中不被破坏,确保肠溶衣包裹的酶在肠溶液中发挥作用,而嚼碎服用时,肠溶衣包裹的酶释放后会在酸性的胃液中失去活性,无法发挥作用,所以为充分发挥多酶片的作用,使用时应整片吞服。38.【生物——选修3:现代生物科技专题】(15分)(2019·湖北十堰3月份模拟)为了解决临床上供体器官不足等问题,科学家在人体皮肤细胞中移植了胚胎干细胞中能高度表达并决定其“发育全能性”的多个基因,使其成为“万能细胞”。现将上述细胞植入小鼠身体内,植入的细胞便长成了“肿瘤”。请回答下列问题。(1)胚胎干细胞又称ES细胞,如果胚胎发育到了囊胚期,这时的____________细胞就是ES细胞,为维持此类细胞不分化的状态,培养时应____________________________________________。(2)体外培养“万能细胞”需要配制营养液,通常要在合成培养基中添加____________等一些天然成分。培养过程中所需气体主要有________。当贴壁细胞分裂生长到表面相互接触时,细胞就停止分裂增殖。通常将多孔的中空薄壁小玻璃珠放入培养瓶中,目的是________________________________________,也有利于空气交换。(3)小鼠的“肿瘤”中出现了多种人类的组织和器官,类似于“器官移植”。为“保住肿瘤”,需要去除小鼠的__________(器官),原因是________________________________________________。答案 (15分,除标注外,每空2分)(1)内细胞团 在饲养层细胞上培养(或在培养液中添加抑制分化因子)(2)动物血清、血浆 O2和CO2 扩大细胞(贴壁)生长的附着面积,防止细胞过早出现接触抑制现象,增加培养的细胞数量 (3)胸腺 小鼠不能形成T细胞,不发生细胞免疫,不会对移植的“肿瘤”发生免疫排斥(3分)解析 (1)囊胚包括内细胞团、滋养层和囊胚腔,其中的内细胞团细胞具有全能性,就是ES细胞;在饲养层细胞上培养或在培养液中添加抑制分化因子,可使此类细胞维持不分化的状态。(2)动物细胞培养液中需要加入动物血清、血浆等一些天然成分,培养过程中通入O2,有利于细胞呼吸,另外还需通入CO2维持培养液的pH值。将多孔的中空薄壁小玻璃珠放入培养瓶中,目的是扩大细胞(贴壁)生长的附着面积,防止细胞过早出现接触抑制现象,增加培养的细胞数量,也有利于空气交换。(3)小鼠身体中的“肿瘤”对于小鼠来说是异物,会使小鼠产生特异性免疫,因此为“保住肿瘤”,需要去除小鼠的胸腺,使小鼠不能形成T细胞,不发生细胞免疫,不会对移植的“肿瘤”发生免疫排斥。

