2020届山东省潍坊一中高三高考模拟(一)生物试题
展开2020届山东省潍坊一中高三高考模拟(一)
生物试题
一、选择题:本题共14小题,每小题2分,共28分。每小题给出的四个选项中,只有一个选项是最符合题目要求的
1.下列关于细胞结构的叙述,正确的是( )
A.中心体的有无可作为区别动植物细胞的依据
B.生物膜中磷脂分子的磷酸基团具有疏水性
C.细胞骨架是指由生物膜相连形成的网状支撑结构
D.活细胞中线粒体可以定向运动到代谢旺盛的部位
2.下列关于细胞中能量代谢的叙述,错误的是( )
A.分泌蛋白形成过程需要细胞中ATP水解供能
B.细胞分解葡萄糖释放的能量大部分以热能散失
C.ATP合成所需的能量来自细胞代谢中的吸能反应
D.硝化细菌可利用化学能将CO2和H2O合成糖类
3.实验在生物学的研究中占有重要的地位,下列有关实验的叙述正确的是( )
A.取新鲜的菠菜叶,加少许SiO2和无水乙醇,研磨液呈黄绿色,于是判断是菠菜叶用量太少导致
B.探究不同浓度生长素对插条生根的影响时,插条上芽的数量应相等
C.观察植物细胞的减数分裂,可选用盛花期的豌豆花药作为实验材料
D.研究酵母菌种群数量变化时,可直接从试管中吸出培养液进行计数
4.人体在饥饿时,肠腔的葡萄糖通过SGLT1载体蛋白逆浓度梯度进入小肠上皮细胞;进食后,由于葡萄糖浓度升高,小肠上皮细胞通过GLUT2载体蛋白顺浓度梯度吸收葡萄糖,速率比通过SGLT1快数倍。下列有关叙述错误的是( )
A.人体成熟红细胞膜上无SGLT1载体蛋白
B.上述两种吸收葡萄糖的方式都需要消耗ATP
C.上述两种吸收葡萄糖的方式都可以体现细胞膜的选择透过性
D.两种载体蛋白的合成、加工与核糖体、内质网、高尔基体有关
5.下列关于染色体或DNA发生交换的叙述,错误的是( )
A.四分体中非姐妹染色单体可互相缠绕并交换部分片段
B.非同源染色体上的片段互换移接属于染色体结构变异
C.肺炎双球菌转化实验中R型菌转化成S型菌发生了DNA分子交换
D.染色体倒位是同一条染色体上发生了两次断裂后的片段颠倒交换形成的
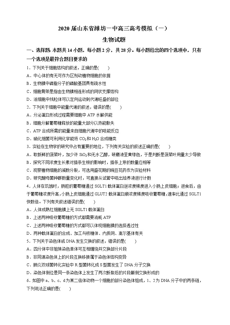
6.如图中a、b、c、d为某二倍体动物一个细胞的部分染色体组成,1、2为DNA分子中的两条链,下列说法正确的是( )
A.1、2之间氢键的形成需要酶的催化,遵循碱基互补配对原则
B.等位基因的分离应发生于减数第一次分裂的后期,分离后a与c一定分配到细胞的一极
C.若将此细胞染色体b中的1链用3H标记后置于正常培养液中培养至第二次有丝分裂中期,则每个细胞中只有一条链带3H标记
D.若d中基因发生了500个碱基对的缺失,则这种变异的本质与镰刀型细胞贫血症类似
7.某昆虫种群中,AA个体所占比例为30%,Aa个体所占比例为60%,aa个体所占比例为10%。因天敌捕食,此种群中AA和Aa个体均以每年10%的速度减少,而aa个体以每年10%的速度增加。下列叙述中正确的是( )
A.天敌捕食使此种群朝着A基因积累的方向定向进化
B.此昆虫种群基因库中基因频率发生改变表明其进化成新物种
C.此昆虫天敌与昆虫种群在捕食与躲避捕食中实现了共同进化
D.因天敌捕食,一年后此昆虫种群中AA个体所占比例为27%,Aa个体所占比例为54%
8.低体温症患者的体温会下降到35℃度以下,严重的低体温症患者常有意识障碍、血压下降、心动过缓等症状,甚至危及生命。相关叙述错误的是( )
A.低体温症可能是由于患者下丘脑中体温调节中枢受损导致的
B.体温下降是患者产热总量明显低于散热总量的直接结果
C.若人体甲状腺激素、肾上腺激素分泌过多可能导致低体温症
D.可通过隔离保温、吸入暖的氧气等对低体温症患者进行抢救
9.下列关于植物激素及调节剂的叙述,错误的是( )
A.正常生长发育的棉花幼苗,其侧芽生长受抑制是因为细胞分裂素浓度过高
B.植物体各个部位都能合成乙烯,其主要作用是促进果实的成熟
C.植物根冠和萎蔫的叶片等处能合成脱落酸,主要作用是促进叶和果实的衰老与脱落
D.植物生长调节剂通过调控植物细胞的基因表达调控植物的生长发育
10.福寿螺原产于亚马逊河流域,1981年引入广东地区后因过度繁殖被释放到野外,因其破坏了原生态系统的稳定性,被我国列为首批外来入侵物种。下列相关叙述正确的是( )
A.调查福寿螺的种群密度可采用标志重捕法
B.福寿螺引入初期,其种群密度呈“S”型增长
C.福寿螺引入后导致该地区原有物种数量剧增
D.不能引入该地区没有的天敌来防治福寿螺
11.如图为科学家利用耐盐碱植物中的耐盐基因培育耐盐水稻新品系的过程。下列相关说法中不正确的是( )
A.阶段Ⅰ、Ⅱ应用的技术分别是DNA重组技术、植物组织培养技术
B.对耐盐基因表达产物的检测可采用抗原—抗体杂交技术
C.可用抗生素抗性基因作为探针来检测受体细胞中是否进入了目的基因
D.可用分子杂交技术检测受体细胞中的耐盐基因是否转录出mRNA
12.某科研所为防治SARS,以SARS病毒核衣壳蛋白为抗原制备出了单克隆抗体。下列叙述错误的是( )
A.用纯化的核衣壳蛋白反复注射到小鼠体内,以获得相应的B细胞
B.体外培养单个效应B细胞可以获得大量针对SARS病毒的单克隆抗体
C.将B细胞和骨髓瘤细胞混合,经诱导融合后的细胞不一定为杂交瘤细胞
D.利用该单克隆抗体与SARS病毒核衣壳蛋白特异性结合的方法能诊断出SARS病毒感染者
13.下列关于哺乳动物受精过程和胚胎发育的叙述,正确的是( )
A.受精的场所是输卵管,胚胎开始发育的场所是子宫
B.受精过程中,顶体酶可溶解卵丘细胞和透明带,为精子入卵提供通道
C.在卵细胞膜和细胞核之间观察到两个极体,说明卵子已经完成了受精
D.胚胎发育过程中,细胞分化开始于囊胚期
14.研究人员在苹果植株开花后用各种不同溶液喷洒苹果花序,研究GA4/7(赤霉素)和BA(细胞分裂素类似物)对苹果果实发育的影响是否有协同作用(说明:协同作用是指两种或多种物质共同作用,其效果比每种物质单独起作用的效果之和还要大的现象)。实验结果如下图所示(CK为对照组)。下列叙述正确的是( )
A.对照组的处理是开花后不对苹果花序喷洒溶液
B.赤霉素和细胞分裂素均能促进果实发育,但两者无协同作用
C.赤霉素对苹果细胞分裂的促进作用大于细胞分裂素
D.对照组果实发育与各实验组基本同步,原因是胚能产生多种激素
二、选择题:本题共6小题,每小题3分,共18分。每小题给出的四个选项中,有的只有一个选项正确,有的有多个选项正确,全部选对的得3分,选对但不全的得1分,有选错的得0分
15.如图为细胞中化合物A与化合物B生成化合物D的过程示意图,C为化学键。下列叙述中正确的是( )
A.若A为甘油、B为脂肪酸,则D中含有元素P
B.若A为葡萄糖、B为果糖,则D为蔗糖
C.若A为甲硫氨酸、B为甘氨酸,则C可表示为CO—NH
D.若A为腺嘌呤,B为胸腺嘧啶,则C为氢键
16.研究表明蛙未受精卵细胞的细胞质中,储存有大量的mRNA。蛙卵在生理盐水中能正常合成mRNA,而物质甲会抑制mRNA的合成。通过设计实验检测蛋白质合成量,探究蛙受精卵早期分裂过程中(20小时内),蛋白质合成所需要的mRNA来源于卵细胞中原本储存的mRNA,还是卵细胞受精后新合成的。下列相关叙述正确的是( )
A.应取等量的受精卵与未受精卵,设置对照实验
B.在对照组内加入适量的生理盐水,在实验组内应加入等量的物质甲溶液
C.若两组蛋白质的合成量基本相同,说明蛋白质合成所需要的mRNA来源于卵细胞中原本就储存的mRNA
D.也可将受精卵放在含有放射性尿嘧啶的培养液中培养,检测蛋白质放射性的增加量以确认mRNA的来源
17.图示为黑腹果蝇的Ⅳ号三体和Ⅳ号单体的部分染色体图,两者都可以生活,而且还能繁殖后代。表格是偶然发现的无眼(基因位于常染色体上)果蝇与纯合野生型果蝇杂交后代的情况。下列有关叙述错误的是( )
组别 | 亲本(P)类型 | F1的表现型和比例 |
甲 | 正常无眼×野生型单体 | 野生型∶无眼=1∶1 |
乙 | 正常无眼×正常野生型 | 野生型 |
丙 | 正常无眼×野生型三体 | 野生型 |
A.Ⅳ号三体果蝇的一个染色体组含有4条染色体
B.根据乙组判定无眼是隐性性状
C.甲组中亲本和子代无眼个体细胞中染色体数目不同
D.乙组和丙组中F1的测交结果相同
18.如图表示二倍体生物细胞中,某物质或结构在有丝分裂或减数分裂特定阶段的数量。下列叙述正确的是( )
A.若纵坐标是同源染色体的对数,则该曲线只能表示有丝分裂
B.若纵坐标是每条染色体的DNA含量,则该曲线可表示有丝分裂或减数第二次分裂
C.若纵坐标是染色体组数且CD段含有两个染色体组,则该曲线只能表示有丝分裂
D.若纵坐标是染色体数且CD段核DNA数是染色体数的两倍,则该曲线只能表示减数分裂
19.根据科学家的考察,3 500万年前的南极是荒漠地带,干燥缺水,但是也有一些适应环境的生物种类生存。在经历了地球上的一场演变之后,南极区域开始变得冰天雪地,除了少数耐寒生物生存之外,基本上没有其他物种出没,在南极,海豹以鱼类为主要食物,也食甲壳类和头足类。下列说法错误的是( )
A.这种演变实质上就是群落的次生演替,荒漠时期的南极也有生物生存
B.经过环境的变迁,耐寒生物能在南极生存下来是自然选择的结果
C.由于南极生态系统的分解者作用强,因此土壤中的腐败物质很少
D.鱼类和海豹之间的信息传递是双向的,能量流动是单向的
20.以下关于微生物发酵的说法正确的是( )
A.利用乳酸菌制作泡菜需先通气培养,后密封发酵
B.利用葡萄表面天然酵母制作葡萄酒通常不是单一菌种发酵
C.果醋制作过程中发酵液pH逐渐降低,果酒制作过程中情况相反
D.利用微生物发酵进行的食品加工往往需要严格灭菌
三、非选择题:本题包括5小题,共54分
21.(10分)为了探究低温对云南小粒咖啡和大粒咖啡两种作物光合速率的影响,科研人员连续三天对这两种咖啡幼苗进行夜间4 ℃低温处理,原地恢复4天后,测量两种咖啡的光合速率的变化,得到的实验结果如图所示。请回答下列问题:
(1)经夜间低温处理后的幼苗,其叶片会转黄,由此分析,夜间低温处理能降低植物光合速率的原因最可能是_____________________________________________________________________________。由图中数据可知,夜间低温处理对___________咖啡的生长影响较大。
(2)某同学认为夜间低温处理会使植物产量降低的主要原因是低温影响了植物夜间暗反应的进行,这种说法是否正确?________,请说明理由:___________________________________________
_______________________。
(3)经夜间低温处理后,大粒咖啡难以恢复正常生长,为了验证夜间低温处理没有改变大粒咖啡的遗传物质,可取夜间低温处理的大粒咖啡的种子在________________(填“正常”或“夜间低温处理”)的环境中种植培养,若______________________________________________________________
______________________________________________________________________________________,则说明夜间低温处理只影响了大粒咖啡的性状,而没有改变其遗传物质。
22.(12分)利用卵细胞培育二倍体是目前鱼类育种的重要技术,其原理是经辐射处理的精子入卵后不能与卵细胞核融合,只能激活卵母细胞完成减数分裂,后代的遗传物质全部来自卵细胞。关键步骤包括:①精子染色体的失活处理;②卵细胞染色体二倍体化等。请据图回答:
(1)经辐射处理可导致精子染色体断裂失活,这属于____________变异。
(2)方法一导致染色体数目加倍的原因是________________________________;用方法二获得的子代通常是杂合二倍体,可能的原因是______________________________________________________
__________________________________________________________________________________。
(3)已知金鱼常染色体上有一对等位基因正常眼(A)对龙眼(a)为显性,在另一对常染色体上的等位基因B、b将影响基因a的表达。当基因b纯合时,基因a不能表达,表现为正常眼。偶然发现一只具有观赏价值的龙眼雌鱼,若用卵细胞二倍体化的方法进行大量繁殖,子代出现了正常眼雌鱼。则该龙眼雌鱼的基因型为_________________。现将该龙眼雌鱼与基因型为AaBb的雄鱼杂交,后代出现龙眼雌鱼的概率为________。
(4)研究发现,金鱼的双尾鳍(D)对单尾鳍(d)为显性,在一个自由交配的种群中双尾鳍的个体占36%,若将双尾鳍金鱼自由交配,后代为单尾鳍的概率是________。
(5)用上述图中的方法二繁殖鱼类并统计子代性别比例,可判断其性别决定方式。请写出预期的实验结果和结论。(YY,WW个体不能成活)
①_________________________________________________________,则其性别决定为XY型;
②_________________________________________________________,则其性别决定为ZW型。
23.(10分)请回答下列与人体稳态调节相关的问题:
(1)在户外我们感到寒冷,是因为低温刺激冷觉感受器时,受刺激部位的细胞膜内电位变为________,从而产生神经冲动,该神经冲动在机体的传导方向是________(填“单”或“双”)向的。
(2)在寒冷环境中,下丘脑分泌的__________________增加,该激素作用于靶细胞,使其产生的激素促进甲状腺激素的分泌。
(3)当人饭后活动一段时间后,血糖浓度降低,机体的下丘脑会通过相关神经刺激___________细胞释放胰高血糖素,从而升高血糖浓度。
(4)以某种实验小鼠为材料制备抗体。欲获得某一种较高浓度的抗体,在你的实验思路中,关键是需对小鼠进行_________________________________________。
为什么?_________________________________________________________________________
___________________________________________________________________。
(5)在用注入羊红细胞的方法来诱导大鼠的免疫反应实验中,当浆细胞产生的抗体达到顶峰时,下丘脑某些神经元的电活动会增加1倍以上,这说明___________________________________________
_________________________________________________________________________________。
24.(11分)在对某湖泊中环境问题的研究中,某研究小组首先选取了该湖泊中5种不同生物A、B、C、D、E,并对其进行消化道内食物组成的分析;然后又请当地湖泊研究所的专家对这5种生物体内2种污染物的含量进行了测定,如下表所示。分析回答下列问题。
生物种类 | 消化道内 食物组成 | 千克重污染物含量(mg) | ||
汞 | 某种杀虫剂 | |||
A | 鱼(甲) | 鱼(乙) | 78 | 96 |
B | 河蚌 | 水蚤、小球藻 | 25 | 57 |
C | 小球藻 | / | 3 | 5 |
D | 鱼(乙) | 水蚤 | 10 | 31 |
E | 水蚤 | 小球藻 | 5 | m |
(1)据表推测,这5种生物可能形成的营养结构为__________________________________(用表中字母及箭头表示),E的杀虫剂含量m的范围是________________________。
(2)若C中的能量不变,将B的食物比例由C∶E=1∶1调整为3∶1,能量传递效率按20%计算,该生态系统传递给B的能量是原来的________________倍。
(3)如图为该湖泊生态系统碳循环的示意图,甲、乙、丙、丁代表生态系统的4种成分,图中以有机物形式传递的过程有_________________(填序号),丁在该生态系统中的成分为_________________。
(4)若对湖泊周边土壤进行小动物丰富度的调查,对其中个体较大、种群数量有限的小动物可以采用的统计方法是______________。
25.(11分)草鱼生长激素基因可促进鲤鱼生长,利用精子载体法(将构建好的表达载体与精子混合培养,使外源基因进入精子内),可将草鱼生长激素基因导入鲤鱼受精卵细胞,培育转基因鲤鱼。请回答:
(1)基因工程中,一个完整的表达载体包含复制原点、启动子及_________________、_________________和标记基因。通常采用_________________技术获得大量的基因。
(2)作为载体的精子取自_____________鱼,精子载体法与显微注射法相比,精子载体法对受精卵中核的影响会更小,理由是____________________________________________________________
___________________________________。
(3)可通过检测鲤鱼体内激素增加量或__________________________________来检测目的基因是否成功表达。
(4)表达载体上的启动子通常选择来自鲤鱼肌动蛋白基因,原因是__________________________
____________________________________________________________。
潍坊一中高71级二部生物一模模拟试题(一)答题纸
21.(10分)
(1)
(2) (3) 22.(12分)
(1)
(2)
(3) (4)
(5)①
②
23.(10分)
(1) (2)
(3) (4)
(5)
24.(11分)
(1) (2)
(3) (4)
25.(11分)
(1)
(2)
(3)
(4)
潍坊一中高71级二部生物一模模拟试题(一)参考答案
一、单向选择题(本题共14小题,每小题2分,共28分。每小题给出的四个选项中,只有一个选项是最符合题目要求的)
1-5:DCBBC 6-10:DCCAD 11-14:CBDD
二、不定项选择题(本题共6小题,每小题3分,共18分。每小题给出的四个选项中,有的只有一个选项正确,有的有多个选项正确,全部选对的得3分,选对但不全的得1分,有选错的得0分)
15.BD 16.BC 17.D 18.ABCD 19.C 20.B
三、非选择题:本题包括5小题,共54分
21.(10分)
(1)低温破坏叶绿素,同时影响叶绿素的合成,使叶绿素含量降低,从而降低植物的光合速率(2分) 大粒(2分)
(2)不正确(1分) 夜间植物缺乏光反应提供的[H]和ATP,暗反应几乎无法进行(2分)
(3)正常(1分) 培养得到的成熟植株和在夜间低温处理前的原植株的光合速率几乎相同(2分)
22.(12分)
(1)染色体结构(1分) (2)低温抑制(细胞)纺锤体形成(1分) 减数分裂时,由于交叉互换或基因突变导致姐妹染色单体上有等位基因(2分)
(3)aaBb(1分) 3/16(1分) (4)16/81(2分)
(5)①若子代性别比例为雌性∶雄性=1∶0(2分)
②若子代性别比例为雄性∶雌性=1∶0(2分)
23.(10分)
(1)正电位(1分) 单(1分) (2)促甲状腺激素释放激素(1分)
(3)胰岛A(1分) (4)两次或多次注射相同抗原(2分) 因第二次或更多次注射相同抗原,会使小鼠产生更多的效应B细胞,从而产生更多的抗体(2分)
(5)免疫系统可以影响神经系统的活动(2分)
24.(11分)
(1) (2分) 5<m<31(2分) (2)1.5(2分)
(3)③④⑦(2分) 非生物的物质和能量(1分) (4)记名计算法(2分)
25.(11分)
(1)目的基因(1分) 终止子(1分) PCR(1分)
(2)鲤(2分) 不需要穿过核膜,雌雄原核自动融合(通过受精作用完成整合)(2分)
(3)测量并统计个体的体长或体重的增加量(2分)
(4)便于鲤鱼的RNA聚合酶特异识别和结合(启动目的基因的转录)(2分)

