2020高考化学一轮复习第三章金属及其化合物课时作业10金属材料金属矿物的开发(含解析) 练习
展开课时作业10 金属材料 金属矿物的开发
时间:45分钟
1.(2019·河南南阳联考)狐刚子在“炼石胆取精华法”中作如下叙述:“以土墼(即砖坯)垒作两个方头炉……一炉中著铜盘,使定,即密泥之;一炉中以炭烧石胆(CuSO4·5H2O)使作烟,以物扇之,其精华尽入铜盘。炉中却火待冷……”。狐刚子所取“精华”为( C )
A.H2O B.SO2
C.稀硫酸 D.CuSO4溶液
解析:CuSO4·5H2O加热分解生成氧化铜、三氧化硫、二氧化硫、氧气、水,生成的气体产物“尽入铜盘”,三氧化硫、二氧化硫、水最终生成硫酸,故C正确。
2.(2019·芜湖质检)下列说法正确的是( B )
A.工业上通过电解氯化钠溶液制备金属钠和氯气
B.钢铁厂用热还原法冶炼铁
C.工业上电解熔融状态的Al2O3制备Al不涉及氧化还原反应
D.MgCl2(aq)Mg(OH)2MgOMg
解析:电解NaCl溶液生成NaOH、H2和Cl2,得不到单质钠,A错误;电解熔融Al2O3发生的是氧化还原反应,C错误;工业上冶炼镁是电解熔融MgCl2而不是MgO,D错误。
3.(2019·黑龙江哈尔滨模拟)某研究小组实验探究铜及其化合物的性质,操作正确且能达到实验目的的是( D )
A.将铜丝插入浓硫酸中并加热,反应后再加入水,观察硫酸铜溶液的颜色
B.常温下将铜丝伸入盛满氯气的集气瓶中,观察氯化铜的生成
C.将CuCl2溶液在蒸发皿中加热蒸干,得到CuCl2固体
D.将表面有铜绿[Cu2(OH)2CO3]的铜器放入盐酸中浸泡,除去铜绿
解析:铜与浓硫酸反应后的剩余物中仍有浓硫酸,将水加入反应器中易发生危险,A项错误;观察氯化铜的生成需要在加热条件下,B项错误;CuCl2水解生成的HCl易挥发,加热蒸干能促进CuCl2的水解而得不到CuCl2固体,C项错误。
4.明代《天工开物》记载“火法”冶炼锌:“炉甘石十斤,装载入一泥罐内,…然后逐层用煤炭饼垫盛,其底铺薪,发火煅红,…冷淀,毁罐取出,…,即倭铅也”(注:炉甘石的主要成分为碳酸锌,泥罐中掺有煤炭)。下列说法不正确的是( A )
A.倭铅是指金属锌和铅的混合物
B.煤炭中起作用的主要成分是C
C.冶炼Zn的化学方程式:ZnCO3+2CZn+3CO
D.该冶炼锌的方法属于热还原法
解析:由题意可知,倭铅是指金属锌,不是混合物,故A错误;煤炭的主要成分是碳,反应中碳作还原剂,故B、C、D均正确。
5.(2019·江西九江模拟)下列有关金属及其化合物的说法中,正确的说法有( A )
①在人类对金属材料的使用过程中,性质活泼的金属单质最早被人们使用 ②纯铁比生铁抗腐蚀性强 ③单质铝在空气中比较耐腐蚀,所以铝是不活泼金属 ④向紫色石蕊溶液中加入过量的Na2O2粉末,振荡,溶液变为蓝色并有气泡产生 ⑤青铜、不锈钢、硬铝都是合金 ⑥可通过焰色反应区分钾元素和钠元素 ⑦将FeCl3溶液滴入KI淀粉溶液中,溶液变蓝色 ⑧铝粉和氧化镁粉末混合,高温下能发生铝热反应
A.4个 B.5个
C.6个 D.7个
解析:在人类对金属材料的使用过程中,性质不活泼的金属单质最早被人们冶炼出来使用,①错误;铝是活泼金属,在空气中耐腐蚀是因为在其表面生成了致密的氧化膜,③错误;向紫色石蕊溶液中加入过量的Na2O2粉末,振荡,溶液先变蓝色后褪色,并有气泡产生,④错误;铝粉和氧化镁粉末混合,由于镁比铝活泼,故不能发生铝热反应,⑧错误。
6.(2019·六安模拟)铜、银、金是人类最早认识的三种金属,因为很早就被人们用作钱币,因而有“货币金属”之称。由于铁的金属性比铜、银、金的强,相对而言,人类认识铁稍晚。某研究性学习小组为了证明铁的金属活动性比铜的强,他们设计了如下方案:(1)铁片置于硫酸铜溶液中有铜析出; (2)铁、铜与氯气反应分别生成FeCl3和CuCl2;
(3)足量的铁粉和铜粉与浓硫酸反应生成FeSO4和CuSO4; (4)铜片置于FeCl3溶液中铜片逐渐溶解; (5)把铁片和铜片置于盛有稀硫酸的烧杯中,并用导线连接,铁片上无气泡产生,而铜片上有气泡产生; (6)把铁片和铜片置于盛有浓硝酸的烧杯中,并用导线连接,铁片上有气泡产生,而铜片上无气泡产生。
以上设计方案中合理的有( A )
A.两种 B.三种 C.四种 D.五种
解析:(1)铁能置换铜,活动性Fe>Cu;(5)铁、铜、稀H2SO4构成原电池,铁为负极,铜为正极,则活动性Fe>Cu;(1)、(5)合理。
7.(2019·山东烟台模拟)取一定质量的Cu、Cu2O、CuO的固体混合物,将其分成两等份。其中一份通入足量的氢气充分反应后固体质量为25.6 g,另一份加入到500 mL稀硝酸中固体恰好完全溶解并产生标准状况下的NO气体4.48 L。已知Cu2O+2H+===Cu+Cu2++H2O。则稀硝酸的浓度为( A )
A.2 mol·L-1 B.1.6 mol·L-1
C.0.8 mol·L-1 D.0.4 mol·L-1
解析:取一定质量的Cu、Cu2O、CuO的固体混合物,将其分成两等份。其中一份通入足量的氢气充分反应后固体质量为25.6 g,这些铜的物质的量为0.4 mol,另一份加入到500 mL稀硝酸中固体恰好完全溶解,一定还生成了0.4 mol Cu(NO3)2,并产生标准状况下的NO气体4.48 L,NO的物质的量为0.2 mol。由N原子守恒可以求出硝酸的物质的量为1 mol,则稀硝酸的浓度为2 mol·L-1,A项正确。
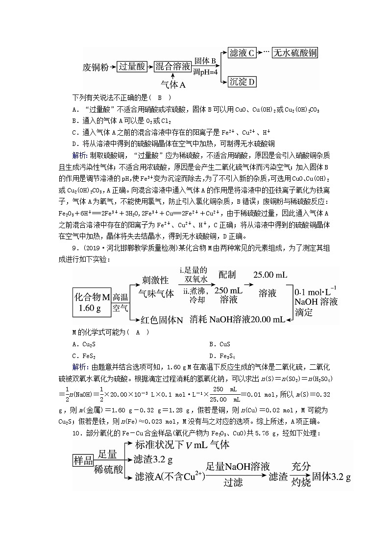
8.(2019·陕西西工大附中模拟)工业上用含有氧化铁杂质的废铜粉为原料,制取硫酸铜的主要过程如下图所示:
下列有关说法不正确的是( B )
A.“过量酸”不适合用硝酸或浓硫酸,固体B可以用CuO、Cu(OH)2或Cu2(OH)2CO3
B.通入的气体A可以是O2或Cl2
C.通入气体A之前的混合溶液中存在的阳离子是Fe2+、Cu2+、H+
D.将从溶液中得到的硫酸铜晶体在空气中加热,可制得无水硫酸铜
解析:制取硫酸铜,“过量酸”应为稀硫酸,不适合用硝酸,原因是会引入硝酸铜杂质且生成污染性气体;不适合用浓硫酸,原因是会产生二氧化硫气体而污染空气;加入固体B的作用是调节溶液的pH,使Fe3+变为沉淀而除去,为了不引入新的杂质,可选用CuO、Cu(OH)2或Cu2(OH)2CO3,A正确。向混合溶液中通入气体A的作用是将溶液中的亚铁离子氧化为铁离子,气体A为氧气,不能使用氯气,防止引入氯化铜杂质,B错误;废铜粉与稀硫酸反应:Fe2O3+6H+===2Fe3++3H2O,2Fe3++Cu===2Fe2++Cu2+,由于稀硫酸过量,因此通入气体A之前混合溶液中存在的阳离子为Fe2+、Cu2+、H+,C正确;将从溶液中得到的硫酸铜晶体在空气中加热,晶体将失去结晶水,得到无水硫酸铜,D正确。
9.(2019·河北邯郸教学质量检测)某化合物M由两种常见的元素组成,为了测定其组成进行如下实验:
M的化学式可能为( A )
A.Cu2S B.CuS
C.FeS2 D.Fe3S4
解析:由题意并结合选项可知,1.60 g M在高温下反应生成的气体是二氧化硫,二氧化硫被双氧水氧化为硫酸。根据滴定过程消耗的氢氧化钠,可以求出n(S)=n(SO2)=n(H2SO4)=n(NaOH)=×20.00×10-3 L×0.1 mol·L-1×=0.01 mol,所以m(S)=0.32 g,则m(金属)=1.60 g-0.32 g=1.28 g,假若是铜,则n(Cu)=0.02 mol,M可能为Cu2S;假若是铁,则n(Fe)≈0.023 mol,M没有与之对应的选项。综上所述,A项正确。
10.部分氧化的Fe-Cu合金样品(氧化产物为Fe2O3、CuO)共5.76 g,经如下处理:
下列说法正确的是( B )
A.滤液A中的阳离子为Fe2+、Fe3+、H+
B.样品中Fe元素的质量为2.24 g
C.样品中CuO的质量为4.0 g
D.V=896
解析:生成的滤渣是铜,金属铜可以和三价铁反应,所以滤液A中一定不含Fe3+,故A错误;3.2 g固体为三氧化二铁,其物质的量为3.2 g÷160 g·mol-1=0.02 mol,铁元素物质的量为0.02 mol×2=0.04 mol,质量为0.04 mol×56 g·mol-1=2.24 g,故B正确;原来固体为5.76 g,所以CuO质量不超过5.76 g-2.24 g=3.52 g,故C错误;根据滤液A中溶质为过量H2SO4和FeSO4,而铁元素物质的量为0.04 mol,说明参加反应的硫酸的物质的量为0.04 mol,含氢离子0.08 mol,其中部分氢离子生成氢气,另外的H+和合金中的氧结合成水,由于合金中氧的物质的量为(5.76-3.2-2.24)g÷16 g·mol-1=0.02 mol,它结合氢离子0.04 mol,所以硫酸中有0.08 mol-0.04 mol=0.04 mol H+转化成氢气,即生成0.02 mol氢气,标准状况下体积为448 mL,故D错误。
11.(2019·鄂豫晋冀陕五省第二次联考)为了探究FeSO4和Cu(NO3)2的混合物中各组分的含量,现设计如下流程。
下列叙述中错误的是( D )
A.n=0.035
B.V=2 240
C.原混合物中FeSO4的质量分数约为89%
D.m=3.2
解析:根据题中流程可知,步骤②中加入铁粉产生了氢气,说明前面的酸过量,步骤①中有氯气与亚铁离子反应,说明溶液a中有亚铁离子,17.08 g的FeSO4和Cu(NO3)2的混合物与0.14 mol硫酸混合,硝酸根全部被还原为NO,NO的物质的量为 mol=0.02 mol,根据氮元素守恒,样品中Cu(NO3)2的质量为188 g/mol×0.01 mol=1.88 g,所以FeSO4的质量为17.08 g-1.88 g=15.2 g,其物质的量为0.1 mol,原混合物中FeSO4的质量分数为×100%≈89%,故C正确;根据方程式
3Fe2++8H++2NO(稀)===3Fe3++2NO↑+4H2O
3 mol 8 mol 2×22.4 L
n(Fe2+) n(H+) 448 mL
所以n(Fe2+)=0.03 mol,n(H+)=0.08 mol,则a溶液中亚铁离子的物质的量为0.1 mol-0.03 mol=0.07 mol,根据方程式2Fe2++Cl2===2Fe3++2Cl-,可得氧化亚铁离子需要氯气的物质的量为0.035 mol,故A正确;根据铁元素守恒,a溶液中铁离子的物质的量为0.1 mol,根据反应2Fe3++Fe===3Fe2+,可得消耗铁的物质的量为0.05 mol即质量为2.8 g,a溶液中n(H+)=0.14 mol×2-0.08 mol=0.2 mol,结合反应2H++Fe===H2+Fe2+,可得消耗铁的物质的量为0.1 mol即质量为5.6 g,则剩余铁的质量为9 g-5.6 g-2.8 g=0.6 g,故D错误;生成的氢气为0.1 mol,其体积为2.24 L,故B正确。
12.(2019·潍坊第一次模拟)某废催化剂含58.2%的SiO2、21.0%的ZnO、4.5%的ZnS和12.8%的CuS,某同学以该废催化剂为原料,回收其中的锌和铜。采用的实验方案如下:
已知:步骤①中发生的化学反应为非氧化还原反应;滤渣2的主要成分是SiO2和S。
下列说法不正确的是( D )
A.步骤①,最好在通风橱中进行
B.步骤①和③,说明CuS不溶于稀硫酸而ZnS溶于稀硫酸
C.步骤③,涉及的离子反应为CuS+H2O2+2H+Cu2++S+2H2O
D.步骤②和③,均采用蒸发结晶的方式获取溶质
解析:步骤①发生的反应是ZnO+H2SO4===ZnSO4+H2O,ZnS+H2SO4===ZnSO4+H2S,H2S是有毒气体,因此应在通风橱内进行,故A说法正确;根据流程图,步骤④得到CuSO4·5H2O,说明滤渣1中含有Cu元素,即CuS,步骤③从滤液中得到硫酸铜晶体,说明滤液中存在Cu2+,从而推出CuS不溶于稀硫酸,步骤②从滤液中得到ZnSO4·7H2O,说明滤液中含有Zn2+,即ZnS溶于稀硫酸,故B说法正确;步骤③中CuS转变成Cu2+,根据信息,滤渣2中有SiO2和S,推出CuS中S被过氧化氢氧化成变为硫单质,离子反应方程式为CuS+H++H2O2―→Cu2++S+H2O,根据化合价的升降法进行配平,得到CuS+H2O2+2H+===Cu2++S+2H2O,故C说法正确;得到CuSO4·5H2O和ZnSO4·7H2O中都含有结晶水,通过对滤液蒸发结晶方法,容易失去结晶水,因此采用的方法是蒸发浓缩冷却结晶方法,故D说法错误。
13.(2019·桓台综合)利用铝镓合金加水制造氢气,合金中镓(Ga,ⅢA)是关键成分,可阻止铝形成致密的氧化膜。根据以下流程图,下列说法正确的是( D )
A.铝镓合金属于纯净物
B.该合金的硬度应该小于纯铝
C.该流程中可以循环使用的物质只有铝
D.该合金中的铝常温下就可以与水反应生成Al2O3和氢气,该反应属于置换反应
解析:合金属于混合物,A项错误;合金的硬度一般比各组分金属大,B项错误;铝和镓均可以循环使用,C项错误;由流程图可知,D项正确。
14.(2019·柳州模拟)以硫铁矿(主要成分为FeS2)为原料制备氯化铁晶体(FeCl3·6H2O)的工艺流程如图所示,下列说法不正确的是( A )
A.酸溶过程使用的酸也可以是硝酸,且过量
B.为了防止污染,焙烧过程中产生的SO2要回收利用
C.通氯气的目的是氧化Fe2+
D.由FeCl3·6H2O制取无水FeCl3需要在氯化氢的气流中加热
解析:若用过量硝酸酸溶,会引入NO,A错误;SO2是一种污染气体,必须回收利用,B正确;通入Cl2的目的是将Fe2+全部氧化为Fe3+,C正确;为了防止Fe3+水解,由FeCl3·6H2O制取无水FeCl3时需要在HCl的气流中加热,D正确。
15.(2019·福建泉州质检)硫酸铜可用于消毒、制杀虫剂、镀铜等。实验小组制取CuSO4·5H2O晶体并进行其热分解的探究。请回答下列问题:
探究Ⅰ:制取CuSO4·5H2O晶体
小组同学设计了如下两种方案:
甲:将铜片加入足量浓硫酸中并加热。
乙:将铜片加入稀硫酸,控制温度为40~50 ℃,滴加双氧水。
(1)方案甲发生反应的化学方程式为______________________。反应结束后有大量白色固体析出,简述从中提取CuSO4·5H2O晶体的方法:倒出剩余液体,___________。
(2)方案乙发生反应:Cu+H2SO4+H2O2===CuSO4+2H2O,该实验控制温度为40~50 ℃的原因是________________;
与方案甲相比,方案乙的主要优点有________、________(写出2条)。
探究Ⅱ:用以下装置(加热装置省略)探究CuSO4·5H2O晶体热分解的产物。
已知:CuSO4·5H2O脱水后升高温度,会继续分解成CuO和气体产物,气体产物可能含有SO3、SO2、O2中的1~3种。
(3)称取5.00 g CuSO4·5H2O于A中加热,当观察到A中出现________,可初步判断晶体已完全脱水并发生分解。加热一段时间后,A中固体质量为3.00 g,则此时A中固体的成分为________。
(4)装置B中迅速生成白色沉淀,说明分解产物中有________,C装置的作用是__________。
(5)理论上E中应收集到V mL气体,事实上收集到的气体体积偏小,可能的原因是____________
(不考虑泄漏等仪器与操作原因)。
解析:(1)方案甲发生反应的化学方程式为Cu+2H2SO4(浓)SO2+CuSO4+2H2O。反应结束后有大量白色固体析出,从中提取CuSO4·5H2O晶体的方法:倒出剩余液体,加入适量水,蒸发浓缩,冷却结晶。(2)H2O2受热易分解,故乙方案控制温度为40~50 ℃的原因是温度较低,反应速率慢;温度太高,H2O2分解,损耗大。与方案甲相比,方案乙的主要优点有原料利用率高、不产生污染、能耗低等。(3)若5.00 g CuSO4·5H2O完全失水为CuSO4,则CuSO4的质量为3.2 g,完全分解为CuO,则CuO的质量为1.6 g。加热一段时间后,A中固体质量为3.00 g,3.2 g>3.00 g>1.6 g,则此时A中固体的成分为CuSO4和CuO。(4)装置B中迅速生成白色沉淀,说明分解产物中有SO3,C装置可以盛放品红溶液,目的是检验是否有SO2生成。
(5)E中收集到的气体应是O2,事实上收集到的气体体积偏小,可能是在C装置中部分O2与SO2和H2O发生了氧化还原反应。
答案:(1)Cu+2H2SO4(浓)SO2+CuSO4+2H2O 加入适量水,蒸发浓缩,冷却结晶
(2)温度较低,反应速率慢;温度太高,H2O2分解,损耗大 原料利用率高 不产生污染(或其他合理答案)
(3)固体变为黑色 CuSO4和CuO
(4)SO3 检验是否有SO2生成
(5)在C装置中部分O2参与了氧化还原反应
16.(2019·广东五校协作体第一次联考)利用工业冶炼硫酸铜(含有Fe2+、AsO、Ca2+等杂质)提纯制备电镀硫酸铜的生产流程如下:
已知:①Fe3+、Cu2+开始沉淀的pH分别为2.7、5.4,完全沉淀的pH分别为3.7、6.4。
②Ksp[Cu(OH)2]=2×10-20。
③AsO+H2O2+H+===H3AsO4,H3AsO4+Fe3+===FeAsO4+3H+。
(1)溶解操作中需要配制含铜32 g·L-1的硫酸铜溶液1.0 L,需要称量冶炼级硫酸铜的质量至少为________g。
(2)测定溶解液中的Fe2+的浓度,可用KMnO4标准溶液滴定,取用KMnO4溶液应使用________(填“酸式”或“碱式”)滴定管,其中反应的离子方程式为____________。若要检验调节pH后溶液中的Fe3+已除尽的方法是______________。
(3)氧化后需要将溶液进行稀释及调节溶液的pH=5,则稀释后的溶液中铜离子浓度最大不能超过________mol·L-1。
(4)固体Ⅰ的主要成分除FeAsO4、Fe(OH)3外还有________,由溶液Ⅰ获得CuSO4·H2O,需要经过________、________、过滤、洗涤、干燥操作。
(5)利用以上电镀级硫酸铜作为电解质,电解粗铜(含锌、银、铂杂质)制备纯铜,写出阳极发生的电极反应:_________________。
解析:(1)溶解操作中需要配制含铜32 g·L-1的硫酸铜溶液1.0 L,需要称量冶炼级硫酸铜的质量至少为m(CuSO4)==80 g。(2)高锰酸钾具有强氧化性,取用KMnO4溶液应使用酸式滴定管;MnO将Fe2+氧化为Fe3+,同时MnO被还原为Mn2+,发生反应的离子方程式为MnO+5Fe2++8H+===Mn2++5Fe3++4H2O;检验调节pH后溶液中的Fe3+已除尽的方法是取少量溶液Ⅰ于试管中,滴加几滴KSCN溶液,若溶液不出现血红色,则说明Fe3+已经除尽。(3)溶液pH=5,c(OH-)=10-9 mol·L-1,则稀释后的溶液中铜离子浓度最大不能超过 mol·L-1=2×10-2 mol·L-1。(4)固体Ⅰ的主要成分除FeAsO4、Fe(OH)3外还有CaCO3,操作Ⅰ是从溶液中获得晶体,需经过蒸发浓缩、冷却结晶、过滤、洗涤、干燥操作。(5)电解粗铜(含锌、银、铂杂质)制备纯铜,阳极发生氧化反应,阳极发生的电极反应为Zn-2e-===Zn2+、Cu-2e-===Cu2+。
答案:(1)80 (2)酸式 MnO+5Fe2++8H+===Mn2++5Fe3++4H2O 取少量溶液Ⅰ于试管中,滴加几滴KSCN溶液,若溶液不出现血红色,则说明Fe3+已经除尽 (3)2×10-2
(4)CaCO3 蒸发浓缩 冷却结晶 (5)Zn-2e-===Zn2+、Cu-2e-===Cu2+

