2020高考化学二轮复习专题七化工工艺流程教案
展开
专题七 化工工艺流程
1.化工工艺流程题的主要特点
化工工艺流程题主要是以物质的制备、物质的分离提纯为考查素材,以工艺流程图为信息背景,以物质的性质、转化、分离等为考查点,将元素化合物知识、化学反应原理、实验等内容有机融合在一起的综合型试题。通常会涉及陌生的化学工业工艺和化学反应,往往给考生较大的冲击力,考生不一定能完全理解整个流程的原理,但一般不会影响答题。从试题给出的目的出发,主要分为以物质制备为主要目的的工艺流程和以分离提纯为主要目的的工艺流程。涉及物质的转化、物质的分离提纯、尾气等废弃物的处理等化学问题,体现了变化观念、证据推理以及科学态度与社会责任的学科素养。
2.解答化工工艺流程题的一般思路
(1)读题干,找信息和目的。
找出题干中的“制备”或“提纯”等关键词,明确化工生产的原料、产品和杂质。
(2)看问题,根据具体的问题,找出流程中需重点分析的步骤或环节,重点抓住物质流向(进入与流出)、操作方法等。
(3)局部隔离分析,分析加入什么物质,得到什么物质,发生什么反应(或起到什么作用)。
(4)特别提醒:每题中基本上都有与流程无关的问题,可直接作答。
工艺流程图:
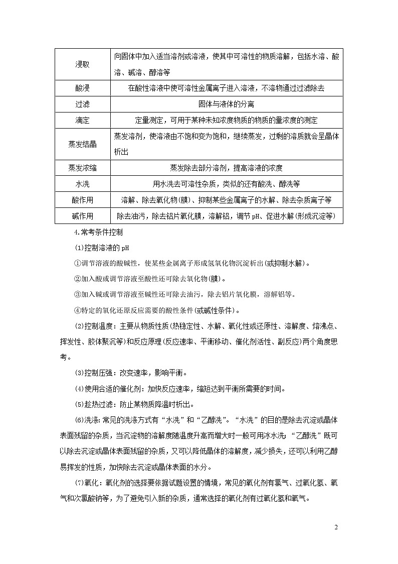
3.常考化工术语
常考化工术语关键词
释义
研磨、雾化
将块状或颗粒状的物质磨成粉末或将液体雾化,增大反应物接触面积,以加快反应(溶解)速率或使反应更充分,增大原料的转化率(或浸取率)
灼烧(煅烧)
使固体在高温下分解或改变结构、使杂质高温氧化、分解等。如煅烧石灰石、高岭土、硫铁矿
浸取
向固体中加入适当溶剂或溶液,使其中可溶性的物质溶解,包括水溶、酸溶、碱溶、醇溶等
酸浸
在酸性溶液中使可溶性金属离子进入溶液,不溶物通过过滤除去
过滤
固体与液体的分离
滴定
定量测定,可用于某种未知浓度物质的物质的量浓度的测定
蒸发结晶
蒸发溶剂,使溶液由不饱和变为饱和,继续蒸发,过剩的溶质就会呈晶体析出
蒸发浓缩
蒸发除去部分溶剂,提高溶液的浓度
水洗
用水洗去可溶性杂质,类似的还有酸洗、醇洗等
酸作用
溶解、除去氧化物(膜)、抑制某些金属离子的水解、除去杂质离子等
碱作用
除去油污,除去铝片氧化膜,溶解铝,调节pH、促进水解(形成沉淀等)
4.常考条件控制
(1)控制溶液的pH
①调节溶液的酸碱性,使某些金属离子形成氢氧化物沉淀析出(或抑制水解)。
②加入酸或调节溶液至酸性还可除去氧化物(膜)。
③加入碱或调节溶液至碱性还可除去油污,除去铝片氧化膜,溶解铝等。
④特定的氧化还原反应需要的酸性条件(或碱性条件)。
(2)控制温度:主要从物质性质(热稳定性、水解、氧化性或还原性、溶解度、熔沸点、挥发性、胶体聚沉等)和反应原理(反应速率、平衡移动、催化剂活性、副反应)两个角度思考。
(3)控制压强:改变速率,影响平衡。
(4)使用合适的催化剂:加快反应速率,缩短达到平衡所需要的时间。
(5)趁热过滤:防止某物质降温时析出。
(6)洗涤:常见的洗涤方式有“水洗”和“乙醇洗”。“水洗”的目的是除去沉淀或晶体表面残留的杂质,当沉淀物的溶解度随温度升高而增大时一般可用冰水洗;“乙醇洗”既可以除去沉淀或晶体表面残留的杂质,又可以降低晶体的溶解度,减少损失,还可以利用乙醇易挥发的性质,加快除去沉淀或晶体表面的水分。
(7)氧化:氧化剂的选择要依据试题设置的情境,常见的氧化剂有氯气、过氧化氢、氧气和次氯酸钠等,为了避免引入新的杂质,通常选择的氧化剂有过氧化氢和氧气。
物质制备型
明确题目要制备什么物质,给的原料是什么,利用已有化学知识并结合题干给出的提示信息勾勒出原料到目标产物的化学转化路径。流程中药品、各种条件的选择都是为了能更多地获得产品,核心是提高反应物的转化率。围绕这个核心分析药品、操作、条件的作用,做到有的放矢。
1.如果在制备过程中出现或用到受热易分解的物质,则要注意对温度的控制。如侯德榜制碱中的NaHCO3,还有H2O2、Ca(HCO3)2、KMnO4、AgNO3、HNO3(浓)等物质。
2.如果产物是一种会水解的盐,且水解产物中有挥发性的酸产生时,则要加相对应的酸来抑制水解。如制备FeCl3、AlCl3、MgCl2、Cu(NO3)2等物质,要蒸发其溶液得到固体溶质时,都要加相应的酸或在酸性气流中进行来抑制其水解。
3.如果产物是一种强氧化性物质或强还原性物质,则要防止它们被其他物质还原或氧化。如产物是含Fe2+、SO、I-等离子的物质,要防止反应过程中O2的介入。
4.如果产物是一种易吸收空气中的CO2或水(潮解或发生反应)而变质的物质(如NaOH固体等),则要注意在制备过程中对CO2或水的去除,也要防止空气中的CO2或水进入装置中。
5.当题目中给出多种物质的沸点、溶解度信息,则意味着需要用蒸馏、高温(或低温)过滤来进行分离。
6.在回答题目中条件的选择原因时主要可从以下几个方面分析:
(1)对反应速率有何影响。
(2)对平衡转化率是否有利。
(3)对综合效益有何影响。如原料成本、原料来源(是否广泛、可再生)、能源成本、对设备的要求、环境保护(从绿色化学方面作答)等。
1.(2019·高考全国卷Ⅱ)立德粉ZnS·BaSO4(也称锌钡白),是一种常用白色颜料。回答下列问题:
(1)利用焰色试验的原理既可制作五彩缤纷的节日烟花,亦可定性鉴别某些金属盐。灼烧立德粉样品时,钡的焰色为________(填标号)。
A.黄色 B.红色
C.紫色 D.绿色
(2)以重晶石(BaSO4)为原料,可按如下工艺生产立德粉:
①在回转炉中重晶石被过量焦炭还原为可溶性硫化钡,该过程的化学方程式为________________________________________________________________________。
回转炉尾气中含有有毒气体,生产上可通过水蒸气变换反应将其转化为CO2和一种清洁能源气体,该反应的化学方程式为_________________________________________________。
②在潮湿空气中长期放置的“还原料”,会逸出臭鸡蛋气味的气体,且水溶性变差,其原因是“还原料”表面生成了难溶于水的______(填化学式)。
③沉淀器中反应的离子方程式为____________________________________________。
(3)成品中S2-的含量可以用“碘量法”测得。称取m g样品,置于碘量瓶中,移取25.00 mL 0.100 0 mol·L-1的I2KI溶液于其中,并加入乙酸溶液,密闭,置暗处反应5 min,有单质硫析出。以淀粉为指示剂,过量的I2用0.100 0 mol·L-1Na2S2O3溶液滴定,反应式为I2+2S2O===2I-+S4O。测定时消耗Na2S2O3溶液体积 V mL。终点颜色变化为____________________,样品中S2-的含量为________________(写出表达式)。
解析:(1)灼烧立德粉样品时钡的焰色为绿色。(2)①由流程图中经浸出槽后得到净化的BaS溶液以及回转炉尾气中含有有毒气体可知,在回转炉中BaSO4与过量的焦炭粉反应生成可溶性的BaS和CO;生产上可通过水蒸气变换反应除去回转炉中的有毒气体CO,即CO与H2O反应生成CO2和H2。②所得“还原料”的主要成分是BaS,BaS在潮湿空气中长期放置能与空气中的H2O反应生成具有臭鸡蛋气味的H2S气体,“还原料”的水溶性变差,表明其表面生成了难溶性的BaCO3。③结合立德粉的成分可写出沉淀器中S2-、Ba2+、Zn2+、SO反应生成 ZnS·BaSO4的离子方程式。(3)达到滴定终点时I2完全反应,可观察到溶液颜色由浅蓝色变成无色,且半分钟内颜色不再发生变化;根据滴定过量的I2消耗Na2S2O3溶液的体积和关系式I2~2S2O,可得n(I2)过量=×0.100 0V×10-3 mol,再根据关系式S2-~I2可知,n(S2-)=0.100 0×25.00×10-3 mol-×0.100 0V×10-3 mol=×0.100 0×10-3 mol,则样品中S2-的含量为×100%。
答案:(1)D
(2)①BaSO4+4CBaS+4CO↑ CO+H2OCO2+H2 ②BaCO3 ③S2-+Ba2++Zn2++SO===ZnS·BaSO4↓
(3)浅蓝色至无色 ×100%
2.(2018·高考北京卷)磷精矿湿法制备磷酸的一种工艺流程如下:
已知:磷精矿主要成分为Ca5(PO4)3(OH),还含有Ca5(PO4)3F 和有机碳等。
溶解度:Ca5(PO4)3(OH)”或“

