还剩9页未读,
继续阅读
所属成套资源:2019届浙江省杭州市高考命题比赛模拟
成套系列资料,整套一键下载
2019届浙江省杭州市高考命题比赛模拟(六)语文试卷
展开
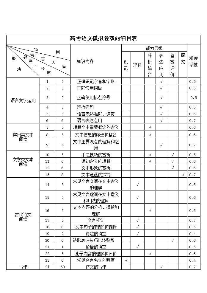
高考语文模拟卷双向细目表
项
目
考
查
内
容
题
序
、
分
值
板
块
知识内容
能力层级
难度系数
识记
理解
分析
综合
表达
应用
鉴赏
评价
探究
语言文字运用
1
3
正确识记字音和字形
√
0.5
2
3
正确使用词语
√
0.5
3
2
正确使用标点符号
√
0.6
4
3
辨析病句
√
0.5
5
3
语言表达准确、连贯
√
0.6
6
6
语言表达应用
√
0.7
实用类文本
阅读
7
3
理解文中重要概念的含义
√
0.6
8
3
文中信息的筛选和整合
√
0.6
9
4
文中主要观点的理解和应用
√
0.7
文学类文本
阅读
10
5
手法技巧的赏析
√
√
0.5
11
6
词句含义的理解
√
√
0.6
12
6
文本形象的赏析
√
0.6
13
8
文本意蕴的探究
√
0.7
古代诗文
阅读
14
3
常见文言实词在文中含义的理解
√
0.6
15
3
常见文言虚词在文中意义和用法的理解
√
0.6
16
3
文本内容的分析、概括和理解
√
0.6
17
3
文言断句
√
0.7
18
8
文中句子的理解和翻译
√
0.5
19
2
诗歌的填空
√
0.4
20
6
诗歌表达技巧比较鉴赏
√
0.6
21
1
论语的填空
√
0.5
22
5
孔子内容的理解和评价
√
0.6
23
6
常见名言名句的默写
√
0.4
写作
24
60
作文的写作
√
0.7
2019年普通高等学校招生全国统一考试(浙江卷)
语文模拟卷
本试题卷共8页,四部分,24题。满分150分,考试时间150分钟。
请考生按规定用笔将所有试题的答案涂、写在答题卷上。答卷前,考生务必将自己的姓名、考场号、座位号、考生号填写清楚。
一、语言文字运用(20分)
1.下列各句中,没有错别字且加点字的注音全部正确的一项是( 3分 ) (自创)
A.翠绿托着鹅黄,磅(páng)礴而奔放,淋漓而酣畅,层层密集,春风一起,浩浩荡荡,铿(kēng)锵着一股气吞山河的华美乐章。
B.晋室东渡之后,文人士子大量南逃,山青水秀的江南将他们从对现实的迷惘(wǎng)中解脱出来。竹子清丽俊逸、挺拔凌云的资(zhī)质令风流名士们沉醉痴迷。
C.那些考古的专家们煞(shà)有介事地推断分析,终于把官阶一一剔抉清楚,就像吃一条清蒸鳜(jué)鱼一般,最终要看到由上到下的鱼刺儿,这时就可以来细数了。
D.创作经典不可能一帆风顺,绝佳题材与深刻思考的背后,往往是搜肠刮肚的劳苦与探赜(zé)索隐的心酸:无论是深入到荆棘载途之境,获得璞金浑玉,还是沉潜(qián)于生活,以时间磨励精品。
阅读下面的文字,完成2-3题。(5分) (自创)
【甲】作为中国古代美学四个潮流之一的楚骚美学,是中国传统美学精神的有机组成部分,具有重大的学术价值;但与当前儒家美学、道家美学和禅宗美学的研究状况相比,楚骚美学仍是一个有待深入开掘的领域。楚骚美学的当代研究中亟待解决的问题,是澄清楚骚美学的哲学内涵、文化传统和美学特征,并为其标出清晰的问题边界。从楚骚美学的命名原则及其实际研究领域来看,明显带有以楚骚美学和楚艺术中的美学思想互释的倾向,进而陷入了解释学循环的逻辑怪圈。这一学理缺陷需要在明确楚艺术美学和楚骚美学的问题域的前提下加以克服。刘纲纪概括了楚艺术美学的基本特征:流观意识、生命运动、惊采绝艳、发愤抒情、好修为常。
【乙】从楚骚美学的精神风貌来看,“流观意识”和“生命运动”彰显了宇宙化的审美意识和“生生之谓易”的生命观念,透射出楚人向往自由、重视个体生命和情感价值的审美精神;“惊采绝艳”、“发愤抒情”、“好修为常”作为楚骚美学的形式风格特征,则呈现出超越“中和”、张扬个体意志和追求目观之美的审美趋向。【丙】楚骚美学是中国传统美学思想中强调情感抒发,重视个体心灵和推崇形式美创造的一脉,洋溢着尚未被完全驯化的感性生命力,呈现着创造的冲动和对自由的向往。这一美学精神在中国古代美学中独树一帜,是楚骚美学区别于中国其他传统美学流派的关键之处;抓住这一特质深入发掘,必将为楚骚美学的系统研究提供建设性的思路。
2.文段中的加点字,运用不正确的一项是( 3分 )
A.边界 B.进而 C.张扬 D. 独树一帜
3.文段中画线的甲、乙、丙句,标点有误的一项是(2分)
A.甲 B.乙 C.丙
4.下列各句中,没有语病的一项是 ( 3分 ) (自创)
A.只有不断培养与增强农村青少年乡村文化的自觉意识,使农村青少年熟悉并对自身文化的本质有深刻认识,才能使农村青少年的乡村文化认同达到真正意义上的提升与强化。
B.半坡遗址在出土的大量重要文物中,人面网纹彩陶盆极具文物价值、艺术魅力,不仅是国家一级文物、镇馆之宝,更是半坡遗址的标志性代表。
C.北京和平昌在闭幕式上完成奥运会旗交接,冬奥会正式进入“北京时间”。8月8日,北京冬奥组委向全球征集2022年冬奥会和冬残奥会吉祥物,北京开启了“双奥之城”。
D.供应链金融是随着“互联网”战略提出而发展起来的,与传统金融借贷业务相比,它具有借款条件宽泛、业务流程简单、资金监管成本低等优势所在,在一定程度上缓解了中小型企业融资难问题。
5.在下面文段的横线上填写恰当的语句,每处不超过15字。(3分)
人们时常说历史证明了什么, ① 。历史就是有过那么回事,你要是说它证明了什么,那是你从其中得到的、总结出来的经验和教训,那是你自己思想的产物。19世纪的英国历史学家阿克顿就曾教导人们:权力引导人腐败,权力本身是腐败人的。但是,这是 ② ,历史本身并没有这个东西。这样,我们所说的历史,实际上往往包括两层意思。一是指过去所发生的事情,这个是历史的事实。还有就是指 ③ 。这些东西是历史学家的任务,也是学历史的人的任务。
6.针对下面文段中的画线句分别进行合理的反驳,每处反驳不超过40字。(6分)
对方辩友把温饱放到了压倒一切的位置。试问,古往今来,不是有很多社会达不到温饱吗?是否意味着就不谈道德了呢?人有理性,能够谈道德,这正是人和动物的区别所在。有衣食之困但仍然坚持其品德修养的例子,实在是不胜枚举。吃饭是为了活着,但是人活着不仅仅是为了吃饭。像对方所坚持的那样,在温饱之前都不去谈道德,那么人类恐怕早就销声匿迹于洪荒蛮陌之中了。
① ▲
② ▲
二、现代文阅读(30分)
(一)阅读下面的文字,完成7~9题。(10分)
材料一
知识付费就是为获取特定知识而支付费用,是一种满足自我发展需要购买信息内容和服务的互联网经济模式。它不同于以往为获取知识而付费的方式:与网络服务紧密相连,有别于线下为参加培训的缴费;是特定人群为获取知识及相关信息、技能、经验等而实施的消费行为,有别于线上为娱乐消遣的付费;是知识经济时代特定主体在知识付费平台上购买特定知识产品的消费行为,有别于传统意义上的花钱买图书。
知识付费是新生事物,但实际上只是知识共享的一种新形式。知识共享有过两次升级。第一次由1.0版到2.0版。1.0版为静态(以百科为代表的静态知识,无互动),2.0版为动态(以社区论坛为代表的动态知识,有互动)。第二次为2.0版到3.0版,表现为进入付费问答与订阅的知识共享。在知识冗余与粉丝经济的双重作用下,这样的“知识”更接近于学界所称的“用户制造内容”。用户生产内容不再免费共享,而是创造价值了。在信息冗余与时间碎片化的背景下,知识付费就是为用户提供知识交换和提升知识储备的崭新渠道。
(来源:丁晓蔚、王雪莹等《知识付费:概念涵义、兴盛原因和现实危机》。有改动)材料二
知识付费典型平台发展状况
平台
知乎
分答(在行一点)
得到
喜马拉雅
产品定位
平台内嵌付
费问答功能
付费语音
问答平台
付费订阅产品
音频分享平台
用户规模
(10月)
974.98万
52.04万
215.24万
2554.41万
内容生产
平台孵化的
名人入驻
平台孵化的名人入驻+网红推广
团队自制+
自媒体入驻
联合出品+
主播入驻
服务形式
付费提问,每个语音回答公开,收入由问、答者平分
同“知乎”
知识新闻免费,精品付费订阅
免费基础上,推付费精品专区
付费机制
文字提问,答者设定金额+付费转载
60秒付费提问,答者定价+付费偷听
付费订阅,如《李翔商业内参》,198元/年
付费订阅,如《好好说话》,198元/年
付费数量
20个热门分类,累计600余位优秀答主
最受欢迎答主TOP
100,累计答题7万个
付费精选、电子书、音频及系列,15位大咖入驻专栏订阅
16个付费精品分类,累计大咖850位
付费规模
(畅销案例)
李开复的关注者达90万,18个公开问答,收入超万元
王思聪收听者超12万,32个公开问答,收入达25万
专栏《罗辑思维》付费用户8万,营收超1592万元
音频课程《好好说话》付费用户10万,营收超1980万元
(来源:王传珍《知识付费奇点与未来》,2017年1-2期《互联网经济》。有改动)
材料三
去年大学毕业后,姜女士一直准备着公务员考试。目前,网络上有许多和考试相关的付费学习平台,姜女士购买过不同平台的公务员备考网课。“我认为这个钱是需要投入的。一方面,网络授课形式方便,只要有手机或电脑就可以学习,如果错过直播,还可以看回放;另一方面,网课比一两万元高价的备考面授班,便宜多了。”姜女士说。
大部分付费课程背后,有一个诸如教室一样的社区,报名后就可以在里面交流,也有老师在线答疑、布置作业等,就像上学时在学校的学习状态。像姜女士一样愿意在互联网上知识付费的人不在少数,因为付费知识省去了东寻西找的时间。
市民林先生是一名室内设计师,平常会付费看一些优秀的设计作品,以了解先进的设计理念,“知识付费是以学习为主,如果你抱着猎奇的心态去提问或者去看答案,这本身就不存在知识一说。”林先生身边也有不少人爱看《月薪3000和月薪3万元的区别》《毕业一年如何赚到20万》一类文章,他说:“如果说你想通过一篇文章就能提升自己能力、开阔眼界,这本身就是不现实的。”
(来源:2018年4月25日《宁波日报》。有改动)
材料四
知识付费在发展过程中面临着危机。据“企鹅智酷”对1736名网友进行的在线调查,有过为知识付费行为的网民满意度为38%。对消费者来说,知识付费的内在驱动力是投入较低的时间成本,获取自己所短缺的专业知识,但不少人的体验是由知识短缺造成的焦虑并不能彻底消除。同时,一部分消费者的浮躁心理和急功近利在知识付费中也得到了比较充分的显现。据统计,他们“对短视频的耐心已经下降到57秒”。在知识付费兴盛之前,消费者就有为娱乐付费的做法。由为娱乐付费到为知识付费是一种进步:知识进一步体现出其无可否定的价值;知识产品及其价值受到社会成员的普遍尊重,知识付费体现的是对知识产品及其价值的社会认可。但在知识付费的发展过程中,逐渐出现了局部性的变味:娱乐化程度日趋严重,猎奇之势愈发明显。侵犯知识产权的现象也屡屡发生。一些知识付费的平台及其经营者,常常将知识产品的原作者及其对知识产品享有的合法权益和经济利益置之脑后,或者超越了道德底线,甚至超越了法律底线。
(来源:丁晓蔚、王雪莹等《知识付费:概念涵义、兴盛原因和现实危机》。有改动)
7.下列对材料中“知识付费”的相关理解,正确的一项是(3分)
A.是一种满足自我发展需要购买信息内容和服务的经济模式,是知识共享的一种新形式。
B.是知识经济时代特定主体在知识付费平台上购买特定的知识产品以及服务的消费行为。
C.是为用户提供知识交换和提升知识储备的新渠道,其中的知识系用户创造并具有价值。
D.是用户进入付费平台进行付费问答与订阅的知识共享形式,体现了无可否定的知识价值。
8.下列关于知识付费能够盛行的原因分析,不恰当的一项是(3分)
A.移动互联的功能拓展和移动支付方式的快速发展,为知识付费铺就道路。
B.在我国知识付费虽然刚刚起步,但是现实的市场不小,潜在的市场更大。
C.消费者投入较低的时间、精力成本,就能够获取自己所短缺的专业知识。
D.一些消费者急于消除求知过程中的焦虑,其需求通过知识付费得以满足。
9.知识付费在发展过程中面临着危机。请根据上述材料提出应对危机的建设性意见。(4分)
▲
(二)阅读下面这篇散文,完成10~13题。(20分)
相 思
贾平凹
①一个盒子,是原竹做成的,竹节的部分截下来,打磨,雕琢,玲珑剔透得万般可爱了,上边装一块活动的玻璃,这便是你的珍藏了。下了班,或者吃着饭,或者要睡觉去,这盒子就放在你的手心,你屏住气,专注地凝视,高度的近视使你不得不贴得盒子那么近,以至口鼻的热气在玻璃上哈出一层水珠。盒子里边是一只蟋蟀,长长的腿,细细的触须,但比蟋蟀小多了,小到了五倍,十倍,浑身金黄,像是一片跃动的金砾。于是,你不自觉地就哼起评弹调来,在这漠漠的戈壁滩上,空气的流通是没有任何阻碍的,评弹调就游丝一般的,铮铮飘远。
②唉,你是个粗糙的人,那额角,那鼻头,那方方的下巴颏子,使人想象着本不是长出的,是用斧子砍出来的,除了两个眼镜片子,你身上还有闪亮的物件吗?头发总是乱的,胡子被剪刀铰得七长八短,你应该是一个放形骸外的角色,竟偏偏玩这种玩意儿?!你说,这是黄蛉,是你从老家带来的。
③这使人多么不理解!你的老家在苏州,苏州,是何等样一个美妙的地方啊,你生在那里,长到十九岁,大学毕业后就到大西北来了。大西北是寸草不生的玄武岩山,是有孤烟直长的大沙漠,你是学地质的,帆布做成的偌大的地质挎包在肩上,你已经奔波了二十年。二十年的帐篷,在沙山沙海里,犹如一叶小舟,冷月弯弯地照着,苏州城外的寒山寺的钟声,是能“夜半到客船”吗?妻子,那位如花似玉的美人儿,在望着你,相思的网撒满了脸面,她在打捞着远去的一颗爱的心。你每年回去一次,每一次在门前植一丛慈竹,但是,你又走了,留给她的是一丛一丛竹叶的“个”字。孩子已经六岁了,他的记忆里,你只是一个照片上的平面人,他在你植的竹园里喊着“爸爸”,你不能回答,你的竹园里却生殖了无穷无尽的黄蛉,它们在鸣叫着,“蛐蛐”的,那是你的神经,是你的精灵,是你的乡思乡音。所以,她捉住一只,装在这精巧的盒子里,在你再一次回去的时候,送给了你吗?
④ 一个竹子做成的盒子,一个盒子里装着的黄蛉,便和你从苏州出发,八千里路云和月,你们一起生活在了大西北。
⑤你或许冷了不知道添衣,热了不知道减衣,但你却明明白白提醒自己:黄蛉的生存是要有一定的温度的。冬天里,大家坐在钻机下休息,都点着烟吸,你不会吸烟,就从怀里掏出黄蛉来看。这黄蛉盒子你不装在贴身的衬衣兜里,你担心体温会热坏它,你又不肯装在大衣的外兜,害怕风寒冻坏,你花费了三个钟头,拙手拙脚地在大衣内侧大针脚缝一个小口袋。夜里,一盏孤灯伴着你,你画着图纸,鉴定着矿石,你常常把吃饭忘掉了,当炊事员送来晚饭,你总是疑惑地说:“我还没吃饭吗?”但你忘不了给黄蛉喂食,它只吃苹果,每次只削切豆粒大一点放在里边,这苹果却同你的仪器、书籍一样重要,你是专意让人从内地带买来的。
⑥现在,七斗星已经斜了,银河里风平浪静,你要睡下了,你便要将黄蛉盒子轻轻放在枕头底下,并不是枕头底下,你怕枕头的重量压了它。往被窝里放,又怕被窝热气烫了它。你用枕巾盖住,放在你的脖子下。这是你最惬意的时候,万籁俱寂,你,听见了黄蛉的“蛐蛐”声,那是世界上最微弱的声音,也是最清脆的音乐,是金石之响,是心律之韵。你于是就入了梦里。
⑦啊,你是梦见了你的妻子吗?梦见了你的儿子吗?在这么深的夜里,月光静泻,风儿没有起,狗儿没有咬,你的妻子打着灯笼正站在竹园边上,你的儿子,蹑手蹑脚进了竹园,竹叶上的露珠滑下来,落在他的头上,他穿着一身雪白的衣服,像一个幽灵,往竹丛里走。立即,无数的黑点溅满了他的全身,他快活地大叫,你的妻子就跑来,用一只玻璃杯子,对着那白衣上的黑点一罩,黑点便弹进去,一只黄蛉就捉在儿子手中拎着的土瓷罐里了。
⑧他们捉了好多好多的黄蛉,母子围着土瓷罐,就听着那“蛐蛐”的生命之歌。
⑨妻子说:“这歌子是唱给你爸爸的,这歌子在召唤着你的爸爸。”
⑩于是,在你的脖子下,在你的耳膜下,“蛐蛐”的声音叫得更响了,更清了,你听见了这爱情的召唤,这家庭的召唤。
第二天早上,你爬起来,背起帆布做成的偌大的地质包,你又去找金子了。你依稀还记得夜里的梦,说:“是的,我是要回去的,要回去就得加紧我的工作!”
10.把帐篷比喻成“小舟”形象生动,而从第③段划线句整句来看,“小舟”这一喻体选择有何巧妙之处,请作赏析。(3分) (2017年秋季上海高考语文试题改编)
11.文中“黄蛉”有重要作用,请加以分析。(5分)
12.本文运用第二人称来指称主人公,请赏析其表达效果。(6分)
13.请根据文本,探析 “你,听见了黄蛉的‘蛐蛐’声,那是世界上最微弱的声音,也是最清脆的音乐,是金石之响,是心律之韵” 这句话的涵义。(6分)
三、古代诗文阅读(40分)
(一)阅读下面的文言文,完成14~18题。(20分)
辨 志 张尔岐(清)
人之生也,未始有异也;而卒至于大异者,习为之也。人之有习,初不知其何以异也;而遂至于日异者,志为之也。志异而习以异,习异而人亦异。志也者,学术之枢机,适善适恶之辕楫也。枢机正,则莫不正矣;枢机不正,亦莫之或正矣。适燕者北其辕,虽未至燕,必不误入越矣。适越者南其楫,虽未至越,必不误入燕矣。呜呼,人之于志,可不慎欤!
今夫人,生而呱呱以啼,哑哑以笑,蠕蠕以动,惕惕以息,无以异也。出而就传,朝授之读,暮课之义,同一圣人之《易》《书》《诗》《礼》《春秋》也。及其既成,或为百世之人焉,或为天下之人焉,或为一国之人、一乡之人焉,其劣者为一室之人、七尺之人焉,至其最劣则为不具之人、异类之人焉。言为世法,动为世表,存则仪其人,没则传其书,流风馀泽,久而愈新者百世之人也功在生民业隆匡济身存则天下赖之以安身亡则天下莫知所恃者天下之人也。恩施沾乎一域,行能表乎一方,业未大光,立身无负者,一国一乡之人也。若夫智虑不离乎钟釜,慈爱不外乎妻子,则一室之人而已。耽口体之养,徇耳目之娱,膜外概置①,不通疴痒者,则七尺之人。笃于所嗜,瞀乱②荒遗,则不具之人。因而败度灭义,为民蠹害者,则为异类之人也。岂有生之始,遽不同如此哉?习为之耳!习之不同,志为之耳!志在乎此,则习在乎此矣;志在乎彼,则习在乎彼矣。
子曰:“苟志于仁矣,无恶也。”言志之不可不定也。故志在乎道义,未有入于货利者也;志乎货利,未有幸而为道义者也。志乎道义,则每进而上;志乎货利,则每趋而下。其端甚微,其效甚巨,近在胸臆之间,而远周天地之内;定之一息之顷,而著之百年之久。孟子曰:“鸡鸣而起,孳孳为善者,舜之徒也。鸡鸣而起,孳孳为利者,蹠③之徒也。欲知舜蹠之分,无他,利与善之间也。”人之所以孳孳终其身不已者,志在故耳。志之为物,往而必达,图而必成。及其既达,则不可以返也;及其既成,则不可以改也。于是为舜者安享其为舜,为蹠者未尝不自悔其为蹠,而已莫可致力矣。岂蹠之聪明材力不舜若欤?所志者殊耳。呜呼!学者一日之志,天下治乱之原,生人忧乐之本矣。
孟子曰:“士何事?曰,尚志。”《学记》曰:“凡学,官先事,士先志。”张子曰:“未官者使正其志。”教而不知先志,学而不知尚志,欲天下治隆而俗美,何由得哉?
(选自《蒿庵集》,有删改)
【注释】①膜:人体薄皮样组织,这里代指人体;概置:一概放置不管。②瞀乱:昏乱。③蹠: 盗蹠,柳下惠之弟。
14.下列句子加点词语的解释,不正确的一项是(3分)
A.适燕者北其辕 北:向北。
B.朝授之读,暮课之义 授:教授。
C.徇耳目之娱 徇:追求,谋求。
D.鸡鸣而起,孳孳为善者 孳孳:努力不懈。
15.下列句子加点词的意义和用法,相同的一项是(3分)
A.初不知其何以异也 怀其璧,从径道亡
B.行能表乎一方 其闻道也固先乎吾
C.所志者殊耳 当其欣于所遇
D.士何事?曰,尚志 长桥卧波,未云何龙
16.下列对原文有关内容的概括与赏析,不正确的一项是(3分)
A.作者认为人的差异取决于人的习惯,而习惯又取决于人的志向,人的志向决定了人生的价值与地位,志向既是人生忧乐的根本,又是社会治乱的源头。
B.作者认为舜一类的人志在道义,蹠一类的人志在货利;若达成目标后再想改变志向已不可能,所以像蹠一类的人自始至终都不会为自己的行为而后悔。
C.作者行文先简论“志”的重要性,再列举人的差异性表现及其影响以进一步阐明“志”的作用,进而分析差异形成原因并提出解决问题的办法,结构严谨。
D.作者运用比喻、对比的论证方法,将“志”“习”“异”三者关系说得明白、深刻而生动形象;引用孔孟论志之言,增强了论证力度并增添了说理文采。
17.用“/”给文中画波浪线的部分断句。(3分)
久而愈新者百世之人也功在生民业隆匡济身存则天下赖之以安身亡则天下莫知所恃者天下之人也。
18.用现代汉语翻译文中画横线的句子。(8分)
(1)因而败度灭义,为民蠹害者,则为异类之人也。(4分)
(2)教而不知先志,学而不知尚志,欲天下治隆而俗美,何由得哉?(4分)
(二)阅读下面两首唐诗,完成19~20题。(8分)
除夜作 高适
旅馆寒灯独不眠,客心何事转凄然?故乡今夜思千里,霜鬓明朝又一年。
除 夜 来鹄
事关休戚已成空,万里相思一夜中。愁到晓鸡声绝后,又将憔悴见春风。
19.上面两首写除夜的诗都有点题的诗句,依次是 ▲ , ▲ 。(2分)
20.简要分析上面两首诗表达思乡之情的不同方法。(6分)
(三)阅读下面的文字,完成21~22题。(6分)
子谓颜渊曰:“用之则行,舍之则藏,惟我与尔有是夫!”子路曰:“子行三军,则谁与?”子曰:“暴虎冯河,死而无悔者,吾不与也;必也临事而惧,好谋而成者也。”
(《论语·述而》)
孔子之去齐,接淅①而行;去鲁,曰:“迟迟吾行也,去父母国之道也。”可以速而速,可以久而久,可以处而处,可以仕而仕,孔子也。 (《孟子·万章下》)
子路宿于石门。晨门曰:“奚自?”子路曰:“自孔氏。”曰:“是知其不可而为之者与?”
(《论语·宪问》)
【注释】①接淅:捧着已经淘湿的米,指行色匆忙。
21.阅读前两则材料,用一个短语概括孔子的处世态度。(1分)
22.结合上面材料中孔子的言行,写一段关于孔子的评语,80字左右。(5分)
(四)古诗文默写(6分)
23.补写出下列名篇名句的空缺部分。(6分,只选3小题) (原创)
(1)子曰:“志士仁人, ▲ , ▲ 。”(《论语》)
(2) ▲ ,檐牙高啄;各抱地势, ▲ 。(杜牧《阿房宫赋》)
(3)臣之辛苦, ▲ , ▲ ,实所共鉴。(李密《陈情表》)
(4)宁赴湘流,葬于江鱼之腹中。 ▲ , ▲ ?(《楚辞·渔父》)
(5)可怜楼上月徘徊,应照离人妆镜台。 ▲ , ▲ 。(张若虚《春江花月夜》)
四、作文(60分)
24.阅读下面的材料,根据要求作文。(60分)
有一位老人,被称为中国科学界的“扫地僧”,经常脚踏布鞋,衣着简朴,他就是中国著名遥感学家、遥感领域泰斗级专家李小文。他外表不羁,仙风道骨,体现了传统知识分子的风骨、本色、随性。有人说,这实在是当下社会的一泓清流。
清流:①清澈的水流;②比喻有名望而不与世俗同流合污的人或健康的风气。(《现代汉语规范词典》第3版)
读了上述材料,你有怎样的感悟和思考?写一篇文章。
要求:①立意自定,题目自拟。②明确文体,不得写成诗歌。③不得少于800字。④不要抄袭、套作。 (2019年1月丽水衢州湖州三地教学质量检测卷)
高考语文模拟卷答案(2019.03)
1.A【解析】 B. “青”应为“清”、“zhī”应为“zī”;C.“jué”应为“guì”;D. “励”应为“砺”。
2. B【解析】边界:指地区和地区之间的界线(多指国界,有时也指省界、县界)。
进而:继续向前;更进一步。这里为因果关系,应改为“因而”。张扬:声张宣扬。
独树一帜:单独树起一面旗帜。比喻独特新奇,自成一家。褒义词
3. C【解析】甲处分号前面已有逗号,前后内容并列,分号使用无误。乙处引号具有特殊含义而需要特别指出的成分,顿号用于并列词语之间,分号用于并列分句之间,均使用正确。丙处的标点错在“情感抒发”后的逗号,“强调情感抒发”与“重视个体心灵”是并列结构,充当“一脉”的定语,逗号改为顿号。
4. A【解析】B项语序不当,把“在”字提到“半坡遗址”的前面。C项成分残缺,“开启”缺少宾语中心语,应在“开启”后面加上“新的历史”。D项句式杂糅,“它具有……优势”或者“这是……优势所在”,去掉“所在”。
5.①但历史本身并不会主动证明 ②历史学家从历史里得出的教训 ③我们从历史里得出的结论(判断)(3分)
6.①社会的温饱不等于个人的温饱;(2分)物质与精神相互依存,物质是第一性的。(1分)
②有衣食之困不能坚持品德修养的也很多;(2分)例子不胜枚举属不完全归纳,结论不可靠。(1分)(共6分,反驳内容包含事实依据和理论根据)
7.B(A.应为“互联网经济模式”;C.“知识”不一定为用户所创造;D.用户为知识付费才“体现了无可否定的知识价值”,而非知识付费这种共享形式)
8.C(“就能够获取自己所短缺的专业知识”,与现实情况不符)
9.①经营者应提升知识产品和服务的质量,妥善处理知识产权问题。②经营者应保证内容的“知识性”。③消费者要以正常心态对待知识产品及相关信息。④政府部门应加大监管力度,保证知识付费的健康发展。(4分)
10. 比喻,将帐蓬比作“一叶小舟”,既表现主人公在沙海中的孤独感,也巧妙地引出主人公对苏州妻儿的思念。(3分,手法1分,效果2分)
11.①“黄蛉”是全文线索,文中人物的活动以黄蛉为中心展开;(2分)②“黄蛉”是相思之情的凝聚物,既寄托了主人公对妻儿的思念,也寄托了妻女对远方亲人的思念。(3分)(说明:作为线索的作用2分,作为情感凝聚物的作用3分。)
12.①本文用第二人称指称主人公,仿佛与主人公就在同一场合;②拉近了双方的距离;③也让读者在阅读时更容易产生代入感,④易于体会主人公的心理和情感。(4个点,答对1点给1分,答对2点给4分,答对3点给6分。)
13.黄蛉是主人公从老家带来的, 黄蛉和黄蛉的声音象征着乡思乡音,黄蛉声音虽然微小但乡音却最是愉悦动听的。(3分)黄蛉声是爱情的召唤,是家庭的召唤,寄托的是主人公对家人深深的牵挂和思念。(3分)(2个点,答对1点给3分,答对2点给6分)
14.A(使……向北行)
15.C(助词,构成“所字结构”。A.代词,它,指习惯/指示代词,那;B.相当于介词“于”,在/相当于介词“于”,比;D.疑问代词,什么/疑问副词,怎么)
16.B(“像蹠一类的人自始至终都不会为自己的行为而后悔”与原文不符)
17.久而愈新者/百世之人也/功在生民/业隆匡济/身存则天下赖之以安/身亡则天下莫知所恃者/天下之人也。(3分。对两个给1分,错两个扣1分,先加分后减分)
18.(8分)
①因此而败坏法度和道义,成为百姓祸害的,那就是异类。(4分。“因”“败度”“蠹害”各1分,判断句1分)
②教育而不知道先使人立志,学习而不知道尊崇志向,要想把国家治理得繁荣昌盛且风俗淳美,那么从哪里实现呢?(4分。“志”“尚”“治隆”各1分,反问句1分)
19.霜鬓明朝又一年 又将憔悴见春风(2分)
20.①高诗借环境烘托孤独,以亲人思念含蓄抒情;来诗以“愁”情贯全诗,直接而强烈。②高诗自问自答,来诗用夸张表达思乡深情。③高诗虚实结合,以对方之思来抒自己之情;来诗实写自己愁况表现思乡之浓烈。(6分)
21.知权达变(顺势而为、顺时而动、与世推移、用行舍藏、用舍行藏。1分)
22.孔子坚持理想又处事灵活。(2分)他坚持“仁政”、恢复周礼,坚忍不拔。(1分)当理想与现实冲突时,他能顺势而为,顺时而动。(1分)这种处世、处事的态度和原则给后人以积极的影响。(1分)(共5分)
23.(6分)
(1)无求生以害仁 有杀身以成仁
(2)廊腰缦回 钩心斗角
(3)非独蜀之人士及二州牧伯所见明知 皇天后土
(4)安能以皓皓之白 而蒙世俗之尘埃乎
(5)玉户帘中卷不去 捣衣砧上拂还来
(6分,每处1分。有错别字、漏字、添字,该处不得分。五题全做,按前三题计分)
24.(60分)
一、立意参考
一类:围绕清流,深刻阐述或生动表现清流与个人、社会的关系,表达正确而鲜明的思想。如:坚守清流本色;“清流”当“逐流”而上;激浊扬清;创造清流畅通的风气。
二类:围绕清流,能论述或表现清流与个人、社会的关系,能表达正确的思想。
三类:只列举(叙述)清流的事实(故事),或泛泛而谈清流。
四类:脱离材料,另起炉灶。
二、评分标准
一类卷(55~60分)审题准确,围绕“清流”,深刻阐述或生动表现“清流”与个人、社会的关系,表达正确而鲜明的思想。论述有较强的针对性、层次感。叙事具体、形象、生动。结构严谨,语言流畅。
二类卷(50~54分)审题准确,围绕“清流”,比较深刻地阐述或生动表现“清流”与个人、社会的关系,表达正确而明确的思想。论述有针对性、层次感。叙事较具体、形象、生动。结构严谨,语言流畅。
三类卷(45~49分)符合题意,围绕“清流”,能论述或表现“清流”与个人、社会的关系,能表达正确的思想。事例能证明观点,论述较有力;叙事较具体、形象。结构完整,语言通顺。
四类卷(40~44分)基本符合题意,列举(叙述)“清流”的事实(故事),或泛泛而谈“清流”。语言较通顺,结构较完整。
五类卷(36~39分)部分偏离题意,仅仅谈论(写到)“清流”,内容单薄,结构不够完整,有语病及错别字,字迹尚清楚。
六类卷(35分以下)另起炉灶,完全离题;内容空洞,字数不足,有较多语病和错别字。字迹不清。
说明:
(1)每个错别字扣1分,重复的不计,扣满3分为止。
(2)缺题目,扣2分。
(3)不足字数,每少50个扣1分。不足400字,评为“六等”。
(4)确认为抄袭的,判为10分以下。
【附】 《辩志》参考译文
人刚生下来,没有多少不同;而最终发展到大不相同,是习惯造成的。人所有的习惯,起初不知道它有什么不同,而就此一天天有了差别,是志向导致的。志向不同了,习惯便不同;习惯不同了,人也就不同了。志向是做学问的关键,也是一个人向善或向恶的车、船。关键部分正了,那么没有不正的;关键部分不正,就没有什么是正的了。到燕地去的车子向北行,虽是没到燕,一定不会走错到越。去越地的船向南行,虽是没到越,一定不会走错到燕。唉,人对于志向,能不慎重吗!
每一个人生而呱呱地哭着,哑哑地笑着,蠕蠕地动着,惕惕地息着,没有什么不同。出去从了先生,早上授他诵读,晚上教他意义,一样是圣人的《易》《书》《诗》《礼》《春秋》五经呀。等到学成了,有的做了百世的人,有的做了天下的人,有的做了一国的人、一乡的人,那劣等的是做了一室的人、七尺的人,至于最劣的是做了不完全的人、做了异类。言说成为世上楷模,行动成为世人表率。活着,人们以他为榜样;死了,人们流传他的书。流风馀泽,时间越久就越有新的内涵,这是流芳百世的人。功绩在养民,事业隆重,匡济天下,活着,那么天下依靠他而得以安宁;身亡,那么天下不知依靠谁,这是天下的人。恩泽施与一地,行为能成为一方的表率,事业虽没大发展,立身而无愧于世,这是一国一乡的人。至于那些心思不离开米粮,慈爱不超出妻子儿女的,那只是一室的人。沉溺于口腹的满足,追求耳目的娱乐,身子外一概不问,不关痛痒的,那只是一个普通的人。沉溺于嗜好,昏乱无度,逸乐迷失,那是不完整的人。因此而败坏法度和道义,成为百姓祸害的,那就是异类。难道人生一开始,就有这样不同吗?习惯造成的啊!习惯的不同,又是志向不同造成的。志向在这里,那么习惯就在这里;志向在那里,那么习惯就在那里。
孔子说:“如果立志在仁上,那就不会做恶。”这是说志向是不可不定的。所以志向在道义,就不会沉迷于货利;志向在货利,就不可能希望他做合乎道义的事。志向在道义,每次行动就能进步;志向在货利,每次行动都会退步。那发端很小,效力很大,近在自己心里,远遍天地之间;在一呼一吸间定夺,显著于百年之久。孟子说:“鸡鸣就起来,勤勉努力地行善的,是舜一类的人;鸡鸣就起来,勤勉努力地谋利的,是蹠一类的人。要知道舜、蹠的区别,没有别的,无非在贪利和行善之间罢了。”人之所以勤勉努力终身不停止的,志向存在的缘故。志向这东西,去做了就一定能达到,谋划了就一定能成功。等到已经实现,就不可以反转;等到已经成功,就不可以更改。于是做舜的安享做舜一类的人,做蹠的未尝不后悔自己成为蹠一类的人,可是已经无从着力了。难道蹠的聪明才智力量不及舜吗?所立的志向不同罢了。唉!求学的人一天所立的志向,就是国家治乱的源头,人们忧乐的根本啊。
孟子说:“士人该做些什么?应该尊崇志向。”《学记》上说:“凡是学习,为官先要学做事,为士先要立志。”我说:“没有做官的,要先使他的志向端正。”教育而不知道先使人立志,学习而不知道尊崇志向,要想把国家治理得繁荣昌盛且风俗淳美,那么从哪里实现呢?
项
目
考
查
内
容
题
序
、
分
值
板
块
知识内容
能力层级
难度系数
识记
理解
分析
综合
表达
应用
鉴赏
评价
探究
语言文字运用
1
3
正确识记字音和字形
√
0.5
2
3
正确使用词语
√
0.5
3
2
正确使用标点符号
√
0.6
4
3
辨析病句
√
0.5
5
3
语言表达准确、连贯
√
0.6
6
6
语言表达应用
√
0.7
实用类文本
阅读
7
3
理解文中重要概念的含义
√
0.6
8
3
文中信息的筛选和整合
√
0.6
9
4
文中主要观点的理解和应用
√
0.7
文学类文本
阅读
10
5
手法技巧的赏析
√
√
0.5
11
6
词句含义的理解
√
√
0.6
12
6
文本形象的赏析
√
0.6
13
8
文本意蕴的探究
√
0.7
古代诗文
阅读
14
3
常见文言实词在文中含义的理解
√
0.6
15
3
常见文言虚词在文中意义和用法的理解
√
0.6
16
3
文本内容的分析、概括和理解
√
0.6
17
3
文言断句
√
0.7
18
8
文中句子的理解和翻译
√
0.5
19
2
诗歌的填空
√
0.4
20
6
诗歌表达技巧比较鉴赏
√
0.6
21
1
论语的填空
√
0.5
22
5
孔子内容的理解和评价
√
0.6
23
6
常见名言名句的默写
√
0.4
写作
24
60
作文的写作
√
0.7
2019年普通高等学校招生全国统一考试(浙江卷)
语文模拟卷
本试题卷共8页,四部分,24题。满分150分,考试时间150分钟。
请考生按规定用笔将所有试题的答案涂、写在答题卷上。答卷前,考生务必将自己的姓名、考场号、座位号、考生号填写清楚。
一、语言文字运用(20分)
1.下列各句中,没有错别字且加点字的注音全部正确的一项是( 3分 ) (自创)
A.翠绿托着鹅黄,磅(páng)礴而奔放,淋漓而酣畅,层层密集,春风一起,浩浩荡荡,铿(kēng)锵着一股气吞山河的华美乐章。
B.晋室东渡之后,文人士子大量南逃,山青水秀的江南将他们从对现实的迷惘(wǎng)中解脱出来。竹子清丽俊逸、挺拔凌云的资(zhī)质令风流名士们沉醉痴迷。
C.那些考古的专家们煞(shà)有介事地推断分析,终于把官阶一一剔抉清楚,就像吃一条清蒸鳜(jué)鱼一般,最终要看到由上到下的鱼刺儿,这时就可以来细数了。
D.创作经典不可能一帆风顺,绝佳题材与深刻思考的背后,往往是搜肠刮肚的劳苦与探赜(zé)索隐的心酸:无论是深入到荆棘载途之境,获得璞金浑玉,还是沉潜(qián)于生活,以时间磨励精品。
阅读下面的文字,完成2-3题。(5分) (自创)
【甲】作为中国古代美学四个潮流之一的楚骚美学,是中国传统美学精神的有机组成部分,具有重大的学术价值;但与当前儒家美学、道家美学和禅宗美学的研究状况相比,楚骚美学仍是一个有待深入开掘的领域。楚骚美学的当代研究中亟待解决的问题,是澄清楚骚美学的哲学内涵、文化传统和美学特征,并为其标出清晰的问题边界。从楚骚美学的命名原则及其实际研究领域来看,明显带有以楚骚美学和楚艺术中的美学思想互释的倾向,进而陷入了解释学循环的逻辑怪圈。这一学理缺陷需要在明确楚艺术美学和楚骚美学的问题域的前提下加以克服。刘纲纪概括了楚艺术美学的基本特征:流观意识、生命运动、惊采绝艳、发愤抒情、好修为常。
【乙】从楚骚美学的精神风貌来看,“流观意识”和“生命运动”彰显了宇宙化的审美意识和“生生之谓易”的生命观念,透射出楚人向往自由、重视个体生命和情感价值的审美精神;“惊采绝艳”、“发愤抒情”、“好修为常”作为楚骚美学的形式风格特征,则呈现出超越“中和”、张扬个体意志和追求目观之美的审美趋向。【丙】楚骚美学是中国传统美学思想中强调情感抒发,重视个体心灵和推崇形式美创造的一脉,洋溢着尚未被完全驯化的感性生命力,呈现着创造的冲动和对自由的向往。这一美学精神在中国古代美学中独树一帜,是楚骚美学区别于中国其他传统美学流派的关键之处;抓住这一特质深入发掘,必将为楚骚美学的系统研究提供建设性的思路。
2.文段中的加点字,运用不正确的一项是( 3分 )
A.边界 B.进而 C.张扬 D. 独树一帜
3.文段中画线的甲、乙、丙句,标点有误的一项是(2分)
A.甲 B.乙 C.丙
4.下列各句中,没有语病的一项是 ( 3分 ) (自创)
A.只有不断培养与增强农村青少年乡村文化的自觉意识,使农村青少年熟悉并对自身文化的本质有深刻认识,才能使农村青少年的乡村文化认同达到真正意义上的提升与强化。
B.半坡遗址在出土的大量重要文物中,人面网纹彩陶盆极具文物价值、艺术魅力,不仅是国家一级文物、镇馆之宝,更是半坡遗址的标志性代表。
C.北京和平昌在闭幕式上完成奥运会旗交接,冬奥会正式进入“北京时间”。8月8日,北京冬奥组委向全球征集2022年冬奥会和冬残奥会吉祥物,北京开启了“双奥之城”。
D.供应链金融是随着“互联网”战略提出而发展起来的,与传统金融借贷业务相比,它具有借款条件宽泛、业务流程简单、资金监管成本低等优势所在,在一定程度上缓解了中小型企业融资难问题。
5.在下面文段的横线上填写恰当的语句,每处不超过15字。(3分)
人们时常说历史证明了什么, ① 。历史就是有过那么回事,你要是说它证明了什么,那是你从其中得到的、总结出来的经验和教训,那是你自己思想的产物。19世纪的英国历史学家阿克顿就曾教导人们:权力引导人腐败,权力本身是腐败人的。但是,这是 ② ,历史本身并没有这个东西。这样,我们所说的历史,实际上往往包括两层意思。一是指过去所发生的事情,这个是历史的事实。还有就是指 ③ 。这些东西是历史学家的任务,也是学历史的人的任务。
6.针对下面文段中的画线句分别进行合理的反驳,每处反驳不超过40字。(6分)
对方辩友把温饱放到了压倒一切的位置。试问,古往今来,不是有很多社会达不到温饱吗?是否意味着就不谈道德了呢?人有理性,能够谈道德,这正是人和动物的区别所在。有衣食之困但仍然坚持其品德修养的例子,实在是不胜枚举。吃饭是为了活着,但是人活着不仅仅是为了吃饭。像对方所坚持的那样,在温饱之前都不去谈道德,那么人类恐怕早就销声匿迹于洪荒蛮陌之中了。
① ▲
② ▲
二、现代文阅读(30分)
(一)阅读下面的文字,完成7~9题。(10分)
材料一
知识付费就是为获取特定知识而支付费用,是一种满足自我发展需要购买信息内容和服务的互联网经济模式。它不同于以往为获取知识而付费的方式:与网络服务紧密相连,有别于线下为参加培训的缴费;是特定人群为获取知识及相关信息、技能、经验等而实施的消费行为,有别于线上为娱乐消遣的付费;是知识经济时代特定主体在知识付费平台上购买特定知识产品的消费行为,有别于传统意义上的花钱买图书。
知识付费是新生事物,但实际上只是知识共享的一种新形式。知识共享有过两次升级。第一次由1.0版到2.0版。1.0版为静态(以百科为代表的静态知识,无互动),2.0版为动态(以社区论坛为代表的动态知识,有互动)。第二次为2.0版到3.0版,表现为进入付费问答与订阅的知识共享。在知识冗余与粉丝经济的双重作用下,这样的“知识”更接近于学界所称的“用户制造内容”。用户生产内容不再免费共享,而是创造价值了。在信息冗余与时间碎片化的背景下,知识付费就是为用户提供知识交换和提升知识储备的崭新渠道。
(来源:丁晓蔚、王雪莹等《知识付费:概念涵义、兴盛原因和现实危机》。有改动)材料二
知识付费典型平台发展状况
平台
知乎
分答(在行一点)
得到
喜马拉雅
产品定位
平台内嵌付
费问答功能
付费语音
问答平台
付费订阅产品
音频分享平台
用户规模
(10月)
974.98万
52.04万
215.24万
2554.41万
内容生产
平台孵化的
名人入驻
平台孵化的名人入驻+网红推广
团队自制+
自媒体入驻
联合出品+
主播入驻
服务形式
付费提问,每个语音回答公开,收入由问、答者平分
同“知乎”
知识新闻免费,精品付费订阅
免费基础上,推付费精品专区
付费机制
文字提问,答者设定金额+付费转载
60秒付费提问,答者定价+付费偷听
付费订阅,如《李翔商业内参》,198元/年
付费订阅,如《好好说话》,198元/年
付费数量
20个热门分类,累计600余位优秀答主
最受欢迎答主TOP
100,累计答题7万个
付费精选、电子书、音频及系列,15位大咖入驻专栏订阅
16个付费精品分类,累计大咖850位
付费规模
(畅销案例)
李开复的关注者达90万,18个公开问答,收入超万元
王思聪收听者超12万,32个公开问答,收入达25万
专栏《罗辑思维》付费用户8万,营收超1592万元
音频课程《好好说话》付费用户10万,营收超1980万元
(来源:王传珍《知识付费奇点与未来》,2017年1-2期《互联网经济》。有改动)
材料三
去年大学毕业后,姜女士一直准备着公务员考试。目前,网络上有许多和考试相关的付费学习平台,姜女士购买过不同平台的公务员备考网课。“我认为这个钱是需要投入的。一方面,网络授课形式方便,只要有手机或电脑就可以学习,如果错过直播,还可以看回放;另一方面,网课比一两万元高价的备考面授班,便宜多了。”姜女士说。
大部分付费课程背后,有一个诸如教室一样的社区,报名后就可以在里面交流,也有老师在线答疑、布置作业等,就像上学时在学校的学习状态。像姜女士一样愿意在互联网上知识付费的人不在少数,因为付费知识省去了东寻西找的时间。
市民林先生是一名室内设计师,平常会付费看一些优秀的设计作品,以了解先进的设计理念,“知识付费是以学习为主,如果你抱着猎奇的心态去提问或者去看答案,这本身就不存在知识一说。”林先生身边也有不少人爱看《月薪3000和月薪3万元的区别》《毕业一年如何赚到20万》一类文章,他说:“如果说你想通过一篇文章就能提升自己能力、开阔眼界,这本身就是不现实的。”
(来源:2018年4月25日《宁波日报》。有改动)
材料四
知识付费在发展过程中面临着危机。据“企鹅智酷”对1736名网友进行的在线调查,有过为知识付费行为的网民满意度为38%。对消费者来说,知识付费的内在驱动力是投入较低的时间成本,获取自己所短缺的专业知识,但不少人的体验是由知识短缺造成的焦虑并不能彻底消除。同时,一部分消费者的浮躁心理和急功近利在知识付费中也得到了比较充分的显现。据统计,他们“对短视频的耐心已经下降到57秒”。在知识付费兴盛之前,消费者就有为娱乐付费的做法。由为娱乐付费到为知识付费是一种进步:知识进一步体现出其无可否定的价值;知识产品及其价值受到社会成员的普遍尊重,知识付费体现的是对知识产品及其价值的社会认可。但在知识付费的发展过程中,逐渐出现了局部性的变味:娱乐化程度日趋严重,猎奇之势愈发明显。侵犯知识产权的现象也屡屡发生。一些知识付费的平台及其经营者,常常将知识产品的原作者及其对知识产品享有的合法权益和经济利益置之脑后,或者超越了道德底线,甚至超越了法律底线。
(来源:丁晓蔚、王雪莹等《知识付费:概念涵义、兴盛原因和现实危机》。有改动)
7.下列对材料中“知识付费”的相关理解,正确的一项是(3分)
A.是一种满足自我发展需要购买信息内容和服务的经济模式,是知识共享的一种新形式。
B.是知识经济时代特定主体在知识付费平台上购买特定的知识产品以及服务的消费行为。
C.是为用户提供知识交换和提升知识储备的新渠道,其中的知识系用户创造并具有价值。
D.是用户进入付费平台进行付费问答与订阅的知识共享形式,体现了无可否定的知识价值。
8.下列关于知识付费能够盛行的原因分析,不恰当的一项是(3分)
A.移动互联的功能拓展和移动支付方式的快速发展,为知识付费铺就道路。
B.在我国知识付费虽然刚刚起步,但是现实的市场不小,潜在的市场更大。
C.消费者投入较低的时间、精力成本,就能够获取自己所短缺的专业知识。
D.一些消费者急于消除求知过程中的焦虑,其需求通过知识付费得以满足。
9.知识付费在发展过程中面临着危机。请根据上述材料提出应对危机的建设性意见。(4分)
▲
(二)阅读下面这篇散文,完成10~13题。(20分)
相 思
贾平凹
①一个盒子,是原竹做成的,竹节的部分截下来,打磨,雕琢,玲珑剔透得万般可爱了,上边装一块活动的玻璃,这便是你的珍藏了。下了班,或者吃着饭,或者要睡觉去,这盒子就放在你的手心,你屏住气,专注地凝视,高度的近视使你不得不贴得盒子那么近,以至口鼻的热气在玻璃上哈出一层水珠。盒子里边是一只蟋蟀,长长的腿,细细的触须,但比蟋蟀小多了,小到了五倍,十倍,浑身金黄,像是一片跃动的金砾。于是,你不自觉地就哼起评弹调来,在这漠漠的戈壁滩上,空气的流通是没有任何阻碍的,评弹调就游丝一般的,铮铮飘远。
②唉,你是个粗糙的人,那额角,那鼻头,那方方的下巴颏子,使人想象着本不是长出的,是用斧子砍出来的,除了两个眼镜片子,你身上还有闪亮的物件吗?头发总是乱的,胡子被剪刀铰得七长八短,你应该是一个放形骸外的角色,竟偏偏玩这种玩意儿?!你说,这是黄蛉,是你从老家带来的。
③这使人多么不理解!你的老家在苏州,苏州,是何等样一个美妙的地方啊,你生在那里,长到十九岁,大学毕业后就到大西北来了。大西北是寸草不生的玄武岩山,是有孤烟直长的大沙漠,你是学地质的,帆布做成的偌大的地质挎包在肩上,你已经奔波了二十年。二十年的帐篷,在沙山沙海里,犹如一叶小舟,冷月弯弯地照着,苏州城外的寒山寺的钟声,是能“夜半到客船”吗?妻子,那位如花似玉的美人儿,在望着你,相思的网撒满了脸面,她在打捞着远去的一颗爱的心。你每年回去一次,每一次在门前植一丛慈竹,但是,你又走了,留给她的是一丛一丛竹叶的“个”字。孩子已经六岁了,他的记忆里,你只是一个照片上的平面人,他在你植的竹园里喊着“爸爸”,你不能回答,你的竹园里却生殖了无穷无尽的黄蛉,它们在鸣叫着,“蛐蛐”的,那是你的神经,是你的精灵,是你的乡思乡音。所以,她捉住一只,装在这精巧的盒子里,在你再一次回去的时候,送给了你吗?
④ 一个竹子做成的盒子,一个盒子里装着的黄蛉,便和你从苏州出发,八千里路云和月,你们一起生活在了大西北。
⑤你或许冷了不知道添衣,热了不知道减衣,但你却明明白白提醒自己:黄蛉的生存是要有一定的温度的。冬天里,大家坐在钻机下休息,都点着烟吸,你不会吸烟,就从怀里掏出黄蛉来看。这黄蛉盒子你不装在贴身的衬衣兜里,你担心体温会热坏它,你又不肯装在大衣的外兜,害怕风寒冻坏,你花费了三个钟头,拙手拙脚地在大衣内侧大针脚缝一个小口袋。夜里,一盏孤灯伴着你,你画着图纸,鉴定着矿石,你常常把吃饭忘掉了,当炊事员送来晚饭,你总是疑惑地说:“我还没吃饭吗?”但你忘不了给黄蛉喂食,它只吃苹果,每次只削切豆粒大一点放在里边,这苹果却同你的仪器、书籍一样重要,你是专意让人从内地带买来的。
⑥现在,七斗星已经斜了,银河里风平浪静,你要睡下了,你便要将黄蛉盒子轻轻放在枕头底下,并不是枕头底下,你怕枕头的重量压了它。往被窝里放,又怕被窝热气烫了它。你用枕巾盖住,放在你的脖子下。这是你最惬意的时候,万籁俱寂,你,听见了黄蛉的“蛐蛐”声,那是世界上最微弱的声音,也是最清脆的音乐,是金石之响,是心律之韵。你于是就入了梦里。
⑦啊,你是梦见了你的妻子吗?梦见了你的儿子吗?在这么深的夜里,月光静泻,风儿没有起,狗儿没有咬,你的妻子打着灯笼正站在竹园边上,你的儿子,蹑手蹑脚进了竹园,竹叶上的露珠滑下来,落在他的头上,他穿着一身雪白的衣服,像一个幽灵,往竹丛里走。立即,无数的黑点溅满了他的全身,他快活地大叫,你的妻子就跑来,用一只玻璃杯子,对着那白衣上的黑点一罩,黑点便弹进去,一只黄蛉就捉在儿子手中拎着的土瓷罐里了。
⑧他们捉了好多好多的黄蛉,母子围着土瓷罐,就听着那“蛐蛐”的生命之歌。
⑨妻子说:“这歌子是唱给你爸爸的,这歌子在召唤着你的爸爸。”
⑩于是,在你的脖子下,在你的耳膜下,“蛐蛐”的声音叫得更响了,更清了,你听见了这爱情的召唤,这家庭的召唤。
第二天早上,你爬起来,背起帆布做成的偌大的地质包,你又去找金子了。你依稀还记得夜里的梦,说:“是的,我是要回去的,要回去就得加紧我的工作!”
10.把帐篷比喻成“小舟”形象生动,而从第③段划线句整句来看,“小舟”这一喻体选择有何巧妙之处,请作赏析。(3分) (2017年秋季上海高考语文试题改编)
11.文中“黄蛉”有重要作用,请加以分析。(5分)
12.本文运用第二人称来指称主人公,请赏析其表达效果。(6分)
13.请根据文本,探析 “你,听见了黄蛉的‘蛐蛐’声,那是世界上最微弱的声音,也是最清脆的音乐,是金石之响,是心律之韵” 这句话的涵义。(6分)
三、古代诗文阅读(40分)
(一)阅读下面的文言文,完成14~18题。(20分)
辨 志 张尔岐(清)
人之生也,未始有异也;而卒至于大异者,习为之也。人之有习,初不知其何以异也;而遂至于日异者,志为之也。志异而习以异,习异而人亦异。志也者,学术之枢机,适善适恶之辕楫也。枢机正,则莫不正矣;枢机不正,亦莫之或正矣。适燕者北其辕,虽未至燕,必不误入越矣。适越者南其楫,虽未至越,必不误入燕矣。呜呼,人之于志,可不慎欤!
今夫人,生而呱呱以啼,哑哑以笑,蠕蠕以动,惕惕以息,无以异也。出而就传,朝授之读,暮课之义,同一圣人之《易》《书》《诗》《礼》《春秋》也。及其既成,或为百世之人焉,或为天下之人焉,或为一国之人、一乡之人焉,其劣者为一室之人、七尺之人焉,至其最劣则为不具之人、异类之人焉。言为世法,动为世表,存则仪其人,没则传其书,流风馀泽,久而愈新者百世之人也功在生民业隆匡济身存则天下赖之以安身亡则天下莫知所恃者天下之人也。恩施沾乎一域,行能表乎一方,业未大光,立身无负者,一国一乡之人也。若夫智虑不离乎钟釜,慈爱不外乎妻子,则一室之人而已。耽口体之养,徇耳目之娱,膜外概置①,不通疴痒者,则七尺之人。笃于所嗜,瞀乱②荒遗,则不具之人。因而败度灭义,为民蠹害者,则为异类之人也。岂有生之始,遽不同如此哉?习为之耳!习之不同,志为之耳!志在乎此,则习在乎此矣;志在乎彼,则习在乎彼矣。
子曰:“苟志于仁矣,无恶也。”言志之不可不定也。故志在乎道义,未有入于货利者也;志乎货利,未有幸而为道义者也。志乎道义,则每进而上;志乎货利,则每趋而下。其端甚微,其效甚巨,近在胸臆之间,而远周天地之内;定之一息之顷,而著之百年之久。孟子曰:“鸡鸣而起,孳孳为善者,舜之徒也。鸡鸣而起,孳孳为利者,蹠③之徒也。欲知舜蹠之分,无他,利与善之间也。”人之所以孳孳终其身不已者,志在故耳。志之为物,往而必达,图而必成。及其既达,则不可以返也;及其既成,则不可以改也。于是为舜者安享其为舜,为蹠者未尝不自悔其为蹠,而已莫可致力矣。岂蹠之聪明材力不舜若欤?所志者殊耳。呜呼!学者一日之志,天下治乱之原,生人忧乐之本矣。
孟子曰:“士何事?曰,尚志。”《学记》曰:“凡学,官先事,士先志。”张子曰:“未官者使正其志。”教而不知先志,学而不知尚志,欲天下治隆而俗美,何由得哉?
(选自《蒿庵集》,有删改)
【注释】①膜:人体薄皮样组织,这里代指人体;概置:一概放置不管。②瞀乱:昏乱。③蹠: 盗蹠,柳下惠之弟。
14.下列句子加点词语的解释,不正确的一项是(3分)
A.适燕者北其辕 北:向北。
B.朝授之读,暮课之义 授:教授。
C.徇耳目之娱 徇:追求,谋求。
D.鸡鸣而起,孳孳为善者 孳孳:努力不懈。
15.下列句子加点词的意义和用法,相同的一项是(3分)
A.初不知其何以异也 怀其璧,从径道亡
B.行能表乎一方 其闻道也固先乎吾
C.所志者殊耳 当其欣于所遇
D.士何事?曰,尚志 长桥卧波,未云何龙
16.下列对原文有关内容的概括与赏析,不正确的一项是(3分)
A.作者认为人的差异取决于人的习惯,而习惯又取决于人的志向,人的志向决定了人生的价值与地位,志向既是人生忧乐的根本,又是社会治乱的源头。
B.作者认为舜一类的人志在道义,蹠一类的人志在货利;若达成目标后再想改变志向已不可能,所以像蹠一类的人自始至终都不会为自己的行为而后悔。
C.作者行文先简论“志”的重要性,再列举人的差异性表现及其影响以进一步阐明“志”的作用,进而分析差异形成原因并提出解决问题的办法,结构严谨。
D.作者运用比喻、对比的论证方法,将“志”“习”“异”三者关系说得明白、深刻而生动形象;引用孔孟论志之言,增强了论证力度并增添了说理文采。
17.用“/”给文中画波浪线的部分断句。(3分)
久而愈新者百世之人也功在生民业隆匡济身存则天下赖之以安身亡则天下莫知所恃者天下之人也。
18.用现代汉语翻译文中画横线的句子。(8分)
(1)因而败度灭义,为民蠹害者,则为异类之人也。(4分)
(2)教而不知先志,学而不知尚志,欲天下治隆而俗美,何由得哉?(4分)
(二)阅读下面两首唐诗,完成19~20题。(8分)
除夜作 高适
旅馆寒灯独不眠,客心何事转凄然?故乡今夜思千里,霜鬓明朝又一年。
除 夜 来鹄
事关休戚已成空,万里相思一夜中。愁到晓鸡声绝后,又将憔悴见春风。
19.上面两首写除夜的诗都有点题的诗句,依次是 ▲ , ▲ 。(2分)
20.简要分析上面两首诗表达思乡之情的不同方法。(6分)
(三)阅读下面的文字,完成21~22题。(6分)
子谓颜渊曰:“用之则行,舍之则藏,惟我与尔有是夫!”子路曰:“子行三军,则谁与?”子曰:“暴虎冯河,死而无悔者,吾不与也;必也临事而惧,好谋而成者也。”
(《论语·述而》)
孔子之去齐,接淅①而行;去鲁,曰:“迟迟吾行也,去父母国之道也。”可以速而速,可以久而久,可以处而处,可以仕而仕,孔子也。 (《孟子·万章下》)
子路宿于石门。晨门曰:“奚自?”子路曰:“自孔氏。”曰:“是知其不可而为之者与?”
(《论语·宪问》)
【注释】①接淅:捧着已经淘湿的米,指行色匆忙。
21.阅读前两则材料,用一个短语概括孔子的处世态度。(1分)
22.结合上面材料中孔子的言行,写一段关于孔子的评语,80字左右。(5分)
(四)古诗文默写(6分)
23.补写出下列名篇名句的空缺部分。(6分,只选3小题) (原创)
(1)子曰:“志士仁人, ▲ , ▲ 。”(《论语》)
(2) ▲ ,檐牙高啄;各抱地势, ▲ 。(杜牧《阿房宫赋》)
(3)臣之辛苦, ▲ , ▲ ,实所共鉴。(李密《陈情表》)
(4)宁赴湘流,葬于江鱼之腹中。 ▲ , ▲ ?(《楚辞·渔父》)
(5)可怜楼上月徘徊,应照离人妆镜台。 ▲ , ▲ 。(张若虚《春江花月夜》)
四、作文(60分)
24.阅读下面的材料,根据要求作文。(60分)
有一位老人,被称为中国科学界的“扫地僧”,经常脚踏布鞋,衣着简朴,他就是中国著名遥感学家、遥感领域泰斗级专家李小文。他外表不羁,仙风道骨,体现了传统知识分子的风骨、本色、随性。有人说,这实在是当下社会的一泓清流。
清流:①清澈的水流;②比喻有名望而不与世俗同流合污的人或健康的风气。(《现代汉语规范词典》第3版)
读了上述材料,你有怎样的感悟和思考?写一篇文章。
要求:①立意自定,题目自拟。②明确文体,不得写成诗歌。③不得少于800字。④不要抄袭、套作。 (2019年1月丽水衢州湖州三地教学质量检测卷)
高考语文模拟卷答案(2019.03)
1.A【解析】 B. “青”应为“清”、“zhī”应为“zī”;C.“jué”应为“guì”;D. “励”应为“砺”。
2. B【解析】边界:指地区和地区之间的界线(多指国界,有时也指省界、县界)。
进而:继续向前;更进一步。这里为因果关系,应改为“因而”。张扬:声张宣扬。
独树一帜:单独树起一面旗帜。比喻独特新奇,自成一家。褒义词
3. C【解析】甲处分号前面已有逗号,前后内容并列,分号使用无误。乙处引号具有特殊含义而需要特别指出的成分,顿号用于并列词语之间,分号用于并列分句之间,均使用正确。丙处的标点错在“情感抒发”后的逗号,“强调情感抒发”与“重视个体心灵”是并列结构,充当“一脉”的定语,逗号改为顿号。
4. A【解析】B项语序不当,把“在”字提到“半坡遗址”的前面。C项成分残缺,“开启”缺少宾语中心语,应在“开启”后面加上“新的历史”。D项句式杂糅,“它具有……优势”或者“这是……优势所在”,去掉“所在”。
5.①但历史本身并不会主动证明 ②历史学家从历史里得出的教训 ③我们从历史里得出的结论(判断)(3分)
6.①社会的温饱不等于个人的温饱;(2分)物质与精神相互依存,物质是第一性的。(1分)
②有衣食之困不能坚持品德修养的也很多;(2分)例子不胜枚举属不完全归纳,结论不可靠。(1分)(共6分,反驳内容包含事实依据和理论根据)
7.B(A.应为“互联网经济模式”;C.“知识”不一定为用户所创造;D.用户为知识付费才“体现了无可否定的知识价值”,而非知识付费这种共享形式)
8.C(“就能够获取自己所短缺的专业知识”,与现实情况不符)
9.①经营者应提升知识产品和服务的质量,妥善处理知识产权问题。②经营者应保证内容的“知识性”。③消费者要以正常心态对待知识产品及相关信息。④政府部门应加大监管力度,保证知识付费的健康发展。(4分)
10. 比喻,将帐蓬比作“一叶小舟”,既表现主人公在沙海中的孤独感,也巧妙地引出主人公对苏州妻儿的思念。(3分,手法1分,效果2分)
11.①“黄蛉”是全文线索,文中人物的活动以黄蛉为中心展开;(2分)②“黄蛉”是相思之情的凝聚物,既寄托了主人公对妻儿的思念,也寄托了妻女对远方亲人的思念。(3分)(说明:作为线索的作用2分,作为情感凝聚物的作用3分。)
12.①本文用第二人称指称主人公,仿佛与主人公就在同一场合;②拉近了双方的距离;③也让读者在阅读时更容易产生代入感,④易于体会主人公的心理和情感。(4个点,答对1点给1分,答对2点给4分,答对3点给6分。)
13.黄蛉是主人公从老家带来的, 黄蛉和黄蛉的声音象征着乡思乡音,黄蛉声音虽然微小但乡音却最是愉悦动听的。(3分)黄蛉声是爱情的召唤,是家庭的召唤,寄托的是主人公对家人深深的牵挂和思念。(3分)(2个点,答对1点给3分,答对2点给6分)
14.A(使……向北行)
15.C(助词,构成“所字结构”。A.代词,它,指习惯/指示代词,那;B.相当于介词“于”,在/相当于介词“于”,比;D.疑问代词,什么/疑问副词,怎么)
16.B(“像蹠一类的人自始至终都不会为自己的行为而后悔”与原文不符)
17.久而愈新者/百世之人也/功在生民/业隆匡济/身存则天下赖之以安/身亡则天下莫知所恃者/天下之人也。(3分。对两个给1分,错两个扣1分,先加分后减分)
18.(8分)
①因此而败坏法度和道义,成为百姓祸害的,那就是异类。(4分。“因”“败度”“蠹害”各1分,判断句1分)
②教育而不知道先使人立志,学习而不知道尊崇志向,要想把国家治理得繁荣昌盛且风俗淳美,那么从哪里实现呢?(4分。“志”“尚”“治隆”各1分,反问句1分)
19.霜鬓明朝又一年 又将憔悴见春风(2分)
20.①高诗借环境烘托孤独,以亲人思念含蓄抒情;来诗以“愁”情贯全诗,直接而强烈。②高诗自问自答,来诗用夸张表达思乡深情。③高诗虚实结合,以对方之思来抒自己之情;来诗实写自己愁况表现思乡之浓烈。(6分)
21.知权达变(顺势而为、顺时而动、与世推移、用行舍藏、用舍行藏。1分)
22.孔子坚持理想又处事灵活。(2分)他坚持“仁政”、恢复周礼,坚忍不拔。(1分)当理想与现实冲突时,他能顺势而为,顺时而动。(1分)这种处世、处事的态度和原则给后人以积极的影响。(1分)(共5分)
23.(6分)
(1)无求生以害仁 有杀身以成仁
(2)廊腰缦回 钩心斗角
(3)非独蜀之人士及二州牧伯所见明知 皇天后土
(4)安能以皓皓之白 而蒙世俗之尘埃乎
(5)玉户帘中卷不去 捣衣砧上拂还来
(6分,每处1分。有错别字、漏字、添字,该处不得分。五题全做,按前三题计分)
24.(60分)
一、立意参考
一类:围绕清流,深刻阐述或生动表现清流与个人、社会的关系,表达正确而鲜明的思想。如:坚守清流本色;“清流”当“逐流”而上;激浊扬清;创造清流畅通的风气。
二类:围绕清流,能论述或表现清流与个人、社会的关系,能表达正确的思想。
三类:只列举(叙述)清流的事实(故事),或泛泛而谈清流。
四类:脱离材料,另起炉灶。
二、评分标准
一类卷(55~60分)审题准确,围绕“清流”,深刻阐述或生动表现“清流”与个人、社会的关系,表达正确而鲜明的思想。论述有较强的针对性、层次感。叙事具体、形象、生动。结构严谨,语言流畅。
二类卷(50~54分)审题准确,围绕“清流”,比较深刻地阐述或生动表现“清流”与个人、社会的关系,表达正确而明确的思想。论述有针对性、层次感。叙事较具体、形象、生动。结构严谨,语言流畅。
三类卷(45~49分)符合题意,围绕“清流”,能论述或表现“清流”与个人、社会的关系,能表达正确的思想。事例能证明观点,论述较有力;叙事较具体、形象。结构完整,语言通顺。
四类卷(40~44分)基本符合题意,列举(叙述)“清流”的事实(故事),或泛泛而谈“清流”。语言较通顺,结构较完整。
五类卷(36~39分)部分偏离题意,仅仅谈论(写到)“清流”,内容单薄,结构不够完整,有语病及错别字,字迹尚清楚。
六类卷(35分以下)另起炉灶,完全离题;内容空洞,字数不足,有较多语病和错别字。字迹不清。
说明:
(1)每个错别字扣1分,重复的不计,扣满3分为止。
(2)缺题目,扣2分。
(3)不足字数,每少50个扣1分。不足400字,评为“六等”。
(4)确认为抄袭的,判为10分以下。
【附】 《辩志》参考译文
人刚生下来,没有多少不同;而最终发展到大不相同,是习惯造成的。人所有的习惯,起初不知道它有什么不同,而就此一天天有了差别,是志向导致的。志向不同了,习惯便不同;习惯不同了,人也就不同了。志向是做学问的关键,也是一个人向善或向恶的车、船。关键部分正了,那么没有不正的;关键部分不正,就没有什么是正的了。到燕地去的车子向北行,虽是没到燕,一定不会走错到越。去越地的船向南行,虽是没到越,一定不会走错到燕。唉,人对于志向,能不慎重吗!
每一个人生而呱呱地哭着,哑哑地笑着,蠕蠕地动着,惕惕地息着,没有什么不同。出去从了先生,早上授他诵读,晚上教他意义,一样是圣人的《易》《书》《诗》《礼》《春秋》五经呀。等到学成了,有的做了百世的人,有的做了天下的人,有的做了一国的人、一乡的人,那劣等的是做了一室的人、七尺的人,至于最劣的是做了不完全的人、做了异类。言说成为世上楷模,行动成为世人表率。活着,人们以他为榜样;死了,人们流传他的书。流风馀泽,时间越久就越有新的内涵,这是流芳百世的人。功绩在养民,事业隆重,匡济天下,活着,那么天下依靠他而得以安宁;身亡,那么天下不知依靠谁,这是天下的人。恩泽施与一地,行为能成为一方的表率,事业虽没大发展,立身而无愧于世,这是一国一乡的人。至于那些心思不离开米粮,慈爱不超出妻子儿女的,那只是一室的人。沉溺于口腹的满足,追求耳目的娱乐,身子外一概不问,不关痛痒的,那只是一个普通的人。沉溺于嗜好,昏乱无度,逸乐迷失,那是不完整的人。因此而败坏法度和道义,成为百姓祸害的,那就是异类。难道人生一开始,就有这样不同吗?习惯造成的啊!习惯的不同,又是志向不同造成的。志向在这里,那么习惯就在这里;志向在那里,那么习惯就在那里。
孔子说:“如果立志在仁上,那就不会做恶。”这是说志向是不可不定的。所以志向在道义,就不会沉迷于货利;志向在货利,就不可能希望他做合乎道义的事。志向在道义,每次行动就能进步;志向在货利,每次行动都会退步。那发端很小,效力很大,近在自己心里,远遍天地之间;在一呼一吸间定夺,显著于百年之久。孟子说:“鸡鸣就起来,勤勉努力地行善的,是舜一类的人;鸡鸣就起来,勤勉努力地谋利的,是蹠一类的人。要知道舜、蹠的区别,没有别的,无非在贪利和行善之间罢了。”人之所以勤勉努力终身不停止的,志向存在的缘故。志向这东西,去做了就一定能达到,谋划了就一定能成功。等到已经实现,就不可以反转;等到已经成功,就不可以更改。于是做舜的安享做舜一类的人,做蹠的未尝不后悔自己成为蹠一类的人,可是已经无从着力了。难道蹠的聪明才智力量不及舜吗?所立的志向不同罢了。唉!求学的人一天所立的志向,就是国家治乱的源头,人们忧乐的根本啊。
孟子说:“士人该做些什么?应该尊崇志向。”《学记》上说:“凡是学习,为官先要学做事,为士先要立志。”我说:“没有做官的,要先使他的志向端正。”教育而不知道先使人立志,学习而不知道尊崇志向,要想把国家治理得繁荣昌盛且风俗淳美,那么从哪里实现呢?
相关资料
更多

