2019届江苏省礼嘉中学高三上学期第一次阶段测试语文试卷
展开2019届江苏省礼嘉中学高三上学期第一次阶段测试语文试卷
命题人:高三语文备课组
学校:___________姓名:___________班级:___________考号:___________
注意事项:1、答题前填写好自己的姓名、班级、考号等信息 2、请将答案正确填写在答题卡上
一.基础知识题(每题3分,共15分)
1.在下面一段话空缺处依次填入词语,最恰当的一组是( )
胡适之先生一生将“自由、平等、民主”作为自己奋斗的社会理想,令人折服。然而当时的社会环境使得先生的政治理想__________。尽管他的主张在今天有许多值得__________的地方,但是作为一个开放的现代型国家,决不能以意识形态作为对历史人物__________的依据!
A.一蹶不振 商榷 评头品足
B.付诸东流 商定 评头品足
C.付诸东流 商榷 盖棺定论
D.一蹶不振 商定 盖棺定论
2.下列各句中,没有语病的一项是( )
A.2017年度诺贝尔文学获得者日裔作家石黑一雄热爱音乐,喜欢创作歌曲,曾为爵士女歌手斯黛茜·肯特作词,甚至被应邀参加皇家音乐会。
B.在共享单车带给民众方便的同时,也把国民素质丑陋的一面照得通透,给社会环境与安全提出了新的治理命题,即共享单车的未来在哪里。
C.被贴上“油炸”“添加剂”等标签的传统方便食品,不能满足人们绿色生活、健康发展的需求,造成了方便食品行业如今江河日下的困顿。
D.2017年6月26日,代表着世界先进水平、被命名为“复兴号”的动车组在京沪高铁亮相,开启了中国铁路技术装备一个崭新的时代。
3.下列各句中没有使用借代修辞手法的一项是( )
A.白雪却嫌春色晚,故穿庭院作飞花。
B.落红不是无情物,化作春泥更护花。
C.男儿何不带吴钩,收取关山五十州。
D.滕王高阁临江渚,佩玉鸣鸾罢歌舞。
4.下列对联中,适合悬挂在滕王阁的一组是( )
①无边大地铺三镇 寥廓江天耸一楼
②有客临舟怀帝子 何人下榻学陈公
③南极潇湘千里月 北通巫峡万重山
④珠帘画栋人何处 秋水长江我独游
A.①② B.①③ C.②④ D.③④
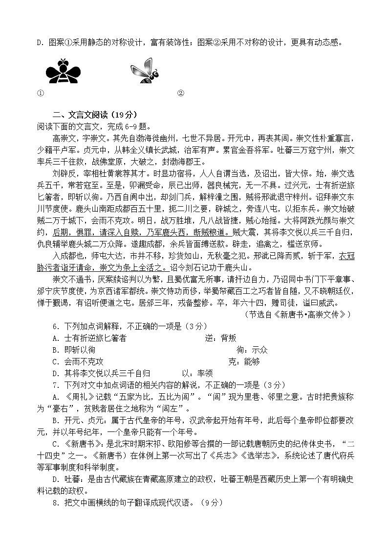
5.下图为《读者》的两个徽标图案。下列对图案的解说不恰当的一项是 ( )
A.图案①属于传统的静态设计风格,唤起人的怀旧感;图案②采用动漫风格,有鲜明的时代色彩,更能吸引年轻人。
B.图案蕴含了读者就像一只只蜜蜂,不断从《读者》中撷取人生智慧和精神营养去酿造甜蜜生活的寓意。
C.图案蕴含了《读者》杂志愿像辛勤的蜜蜂采蜜一样,采集天下的美文佳作奉献给读者的寓意。
D.图案①采用静态的对称设计,富有装饰性;图案②采用不对称的设计,更具有动态感。
① ②
二、文言文阅读(19分)
阅读下面的文言文,完成6-9题。
高崇文,字崇文。其先自渤海徙幽州,七世不异居。开元中,再表其闾。崇文性朴重寡言,少籍平卢军。贞元中,从韩全义镇长武城,治军有声。累官金吾将军。吐蕃三万寇宁州,崇文率兵三千往救,战佛堂原,大破之,封渤海郡王。
刘辟反,宰相杜黄裳荐其才。时显功宿将,人人自谓当选,及诏出,皆大惊。始,崇文选兵五千,常若寇至。至是,卯漏受命,辰已出师,器良械完,无一不具。过兴元,士有折逆旅匕箸者,即斩以徇。乃西自阆中出,却剑门兵,解梓潼之围,贼将邢泚退守梓州。诏拜崇文东川节度使。鹿头山南距成都百五十里,扼二川之要,辟城之,旁连八屯,以拒东兵。崇文始破贼二万于城下,会雨不克攻。明日,战万胜堆,凡八战皆捷,贼心始摇。大将阿跌光颜与崇文约,后期,惧罪,请深入自赎,乃军鹿头西,断贼粮道。贼大震,其将李文悦以兵三千自归,仇良辅举鹿头城二万众降。遂趣成都,余兵皆面缚送款。辟走,追禽之,槛送京师。
入成都也,师屯大达,市井不移,珍货如山,无秋毫之犯。邢泚已降而贰,斩于军,衣冠胁污者诣牙请命,崇文为条上全活之。诏令刻石记功于鹿头山。
崇文不通书,厌案牍谘判以为繁,且蜀优富无所事,请扞边自力,乃诏同中书门下平章事、邠宁庆节度使,为京西诸军都统。崇文恃功而侈,举蜀帑藏百工之巧者皆自随,又不晓朝廷仪,惮于觐谒,有诏听便道之屯。居邠三年,戎备整修。卒,年六十四,赠司徒,谥曰威武。
(节选自《新唐书•高崇文传》)
6.下列加点词解释,不正确的一项是(3分)
A.士有折逆旅匕箸者 逆:背叛
B.即斩以徇 徇:示众
C.会雨不克攻 克:能够
D.其将李文悦以兵三千自归 以:率领
7.下列对文中加点词语的相关内容的解说,不正确的一项是(3分)
A.《周礼》记载“五家为比,五比为闾”。“闾”现为里巷、邻里之意。古时把贵族称为“豪右”,贫贱者居住之地称为“闾左”。
B.开元、贞元:属于古代皇帝的年号,汉武帝起开始有年号,此后每个皇帝即位都要改元,并以年号纪年,一个皇帝只能有一个年号。
C.《新唐书》:是北宋时期宋祁、欧阳修等合撰的一部记载唐朝历史的纪传体史书,“二十四史”之一。《新唐书)在体例上第一次写出了《兵志》《选举志》,系统论述了唐代府兵等军事制度和科举制度。
D.吐蕃:是由古代藏族在青藏高原建立的政权,吐蕃王朝是西藏历史上第一个有明确史料记载的政权。
8.把文中画横线的句子翻译成现代汉语。(9分)
(1)后期,惧罪,请深入自赎,乃军鹿头西,断贼粮道。(4分)
(2)衣冠胁污者诣牙请命,崇文为条上全活之。(5分)
9.结合文意,概括高崇文的形象特点。(4分)
三、诗歌鉴赏:(共10分)
10.阅读下面这首唐诗,完成下列小题。(共10分)
写意①
李商隐
燕雁迢迢隔上林②,高秋望断正长吟。
人间路有潼江险,天外山惟玉垒深③。
日向花间留返照,云从城上结层阴。
三年已制思乡泪,更入新年恐不禁。
【注】①此诗写于作者任职四川梓州幕府期间。②上林:汉武帝时名苑,此处借指长安。③潼江、玉垒:即梓潼江、玉垒山,都在梓州附近。
(1).请结合诗句简要分析中间两联蕴含的复杂的思想感情。(4分)
(2).请简要赏析尾联的表达效果。(6分)
四.名句名篇:(共8分)
11.1. ,肇赐予以嘉名。(屈原《离骚》)
2. ,用之如泥沙?(杜牧《阿房宫赋》)
3.问君西游何时还? 。(李白《蜀道难》)
4.人间如梦, 。(苏轼《念奴娇·赤壁怀古》)
5. ,凝绝不通声渐歇。(白居易《琵琶行》)
6. ,子无良媒。(《诗经·氓》)
7. ,风流总被,雨打风吹去。(辛弃疾《京口北固亭怀古》)
8.此情可待成追忆, 。(李商隐《锦瑟》)
五.现代文阅读:
(一)文学类文本
阅读下面的作品,完成下列小题。(20分)
女匪
孙方友
民国十几年的时候,豫东一带活跃着一支女匪。队伍里多是穷苦出身的姑娘,而匪首却是位大家闺秀。至于这位小姐是如何沦入匪道的,已无从考究。她们杀富济贫,不骚扰百姓。打舍绑票,也多是有钱人家。
女匪绑票不同男匪,她们大多是“文绑”,极少动枪动刀。先派一位精明伶俐的女匪徒,化装一番,潜入富豪之家当女仆,混上半年仨月,看熟了道儿,定下日期,等外围接应一到,便轻而易举地抱走了人家的孩子。然后托中人送书一封,好让主家准备钱财。
这一年秋天,她们又抱了陈州一富商之家的独生子。那富商是城里的首富,已娶了七房姨太太,方生下这一后嗣。七夫人很有学识,见娇儿被绑,悲痛欲绝,几经思索,便给女匪首写了一封信:
我愿意长跪在您面前哀求,看在上帝的面子上,把孩子安全地还给我,免除我的痛苦。我以一个母亲和你同属女性的身份,请你三思你所做的事对我全家造成的伤害。我要回孩子的愿望比要世界上任何东西都强烈,我愿意为你做任何事来换回我的儿子,请你告诉我你的条件。
女匪首看了这封感人至深的信,很是欣赏,一时来了兴致,便回信一封:
我不愿跪在任何人的面前,我也不愿别人跪在我的面前。我只请求你看在上帝的面上,把我所需要的东西安全地送给我,免除我的人生之苦。我以一个女性的身份,请你理解你我命运的不同!一哲人说:谁都希望不跟着命运走,到头来,命运却又主宰着那么多人!由于命运之神把我推上了匪道,因而我需要生存和向一切富人报复的愿望比要世界上任何东西都强烈!我愿意为你保全你的儿子,请你拿出三千大洋来,于本月×日在我随时通知你的地点换回你的儿子!为保险起见,请不要告诉任何人!
那夫人接到女匪首的信,颇为惊讶!她万没想到女匪首竟也如此知书识礼,文采照人!她产生了见见那才女的心情,当下准备三千大洋,等到匪首的通知,亲自坐船去了城东的芦苇荡里。
女匪首并不失约,等观察四下无动静后,便威风凛凛地出现在一只小船上。大红斗篷,迎风招展,于碧绿的青纱帐中,犹如一朵硕大的红牡丹,映衬出眉目的秀丽和端庄。七夫人惊愕片刻,才发现那个曾在她府上当过丫环的女匪正逗着她的孩子玩儿,她那颗悬挂的心才落了下来,忙让人亮出大洋,让女匪首过钱。女匪首笑笑,打出一声呼哨,芦苇荡里旋即荡出一叶小舟,上面有女匪二,各佩枪刀,接过大洋过了数,又箭般地驰进芦苇荡的深处,淹没在一望无际的绿色里。这时候,只见女匪打了一下手势,两船靠拢。那女匪递过孩子,交给夫人。可万没想到,孩子竟不愿找他的生身母亲,又哭又号,紧紧地搂抱住了女匪的肩头。
夫人惊诧万分,痛心地流下了泪水,对女匪说:“万没想到,你们首先绑走了孩子的灵魂,令我战栗!”
女匪首大笑,说:“孩子毕竟是孩子,每一个女人向他施舍母爱,他都将会得到温暖!尊敬的夫人,这些是用金钱买不到的!常言说:生身没有养身重!你想过没有,当你抱走你儿子的时候,我的这位妹妹会是什么样的心情呢?”
夫人抬起头,那女匪正在伤心地抹眼泪,好似有着和她同样的悲哀!
夫人感动了,对女匪首央求:“让这位妹子还回我府当丫环吧?”
女匪首望了夫人一眼,说:“由于她已暴露了身份,我认为不太合适!你若想让你的儿子乐乐地回去,夺回那用金钱买不到的东西,可以在我们这里住上几日!”
七夫人秀眉紧蹙,迟疑片刻,毅然上了匪首的小舟……
12.开头第一段有什么作用?(4分)
13.理解文中画线句子的含义。(4分)
①你们首先绑走了孩子的灵魂。
②生身没有养身重!
14.结合文本,简析女匪首这一形象。(6分)
15.小说结尾写“七夫人秀眉紧蹙,迟疑片刻,毅然上了匪首的小舟”,探究这一情节设计的合理性。(6分)
(二).论述类文本
阅读下面的文章,完成16-18题。(18分)
明星畸高片酬谁之过
詹庆生
①近段时间,影视明星高片酬的话题引发了舆论热议。其实,明星超高片酬对影视行业健康发展的危害早已被广泛论及:占投资成本过半甚至更高比例的演员片酬,挤占了制作其他环节的成本投入,严重影响了影视作品的艺术质量;对明星片酬的无节制哄抬,对影视行业的健康发展造成威胁;随之而来的影视演员一夜暴富、拜金炫富等现象所传达的价值观偏差,也给社会精神文化建设带来很大冲击。
②在影视产业高速发展的背景下,制片、发行、放映的全产业链都进入了急剧扩张期。仅就制片领域来说,各种热钱汹涌而至。而在放映播映平台方面,也猛增许多。这些新出现的影视投资、制片、发行、放映主体为中国影视业创造的“世界奇迹”贡献巨大。然而,当其他环节都在急剧扩张的时候,有市场号召力的明星却难在短时间内出现数量的快速增长。价格是由供需关系决定的,当市场需求急剧扩张而供给相对不足时,作为“稀缺资源”的明星价格上涨似乎就成了必然。
③近两年来,各影视公司不仅给明星开出超高片酬,还纷纷高价收购明星们的公司以期绑定与明星之间的合作关系。更为雪上加霜的是,许多刚刚进入影视制片领域的新军,为了在激烈的明星资源争夺战中占得先机,往往打破既有的行业规则,为明星开出难以拒绝的超高片酬。
④事实上,成熟的影视工业体系对于明星的依赖并没有那么强,创意和制作才是最为重要的。以好莱坞为例,一些风靡全球的影视作品,启用的大多是小演员甚至是名不见经传的新演员。这些作品的成功并不依赖明星的光环,而是富有想象力的故事创意、生动精湛的演技,以及令人瞠目结舌的制作水平。反倒是这些作品成就和培养了一批演员,让他们走上明星之路。而在稳定的影视工业体系当中,影视公司、演员、经纪公司之间已经形成了相对稳定的谈判议价的行业规则,明星片酬固然会因走红程度而起伏,但并没有出现类似中国这样片酬大面积坐地飙升的反常情况。所以,当前中国影视业中明星片酬反常飙升、过度依赖明星的畸形现象,恰恰折射出了当前中国影视产业在创意能力、制作水准、工业化水平等方面均未发展成熟的现实。“唯票房论”使中国影视产业处于前所未有的浮躁时期,那些蜂拥而入的热钱更是以赚快钱为目标,导致急功近利的思维方式弥漫整个影视业,IP热追IP,“鲜肉”热追“鲜肉”,明星似乎成了赢利的保证,而故事创意、表演艺术、精良制作这些对于影视生产至关重要的环节,反倒成了可以忽略不计的东西。在经历了前几年的疯狂之后,电影市场今年第二季度以来包括暑期档的低迷现象,已经给那些故事拙劣、面瘫表演、制作粗糙、批量出炉的影片以冷酷的回应。虚火上升的市场终将面临现实的惩罚。
⑤可以说,反常的规模化高片酬现象,固然有基于供需关系失衡的市场原因,但归根结底,还是处于粗放式增长模式中的中国影视产业结出的病态畸形的恶果,是狂飙突进背景下的产业“热症”,与远不成熟的产业“幼稚病”双症并发的典型症候。找到病根才能对症下药。对于反常高片酬、追捧明星的现象,我们应该以倡导行业自律,加强行业规范,对于节目形态和导向进行宏观引导,在产品购播与营销环节加强政策指导和舆论管控来治标,再以加快中国影视产业的整体升级,建立成熟规范的现代影视工业体系来治本。
(选自《光明日报》)
16.请简要概括本文的论证思路。(6分)
17.第四段举好莱坞影视作品的例子有何作用?(6分)
18.结合全文,请具体说说成熟规范的中国现代影视工业体系应该包含哪些内容。(6分)
六.作文:(70分)
18.阅读下面的材料,根据要求作文。
一些人在黑夜里打手电筒,他们不是谦卑地把光打到远处,照亮道路、田野与山峦,让你自己判断该往哪儿走,而是对着你的眼睛照射,告诉你这就是你需要的一切光明。那一刻在你眼中,除了他们手电里射出的光亮外,你什么也看不见。这种现象称之为“在光明中失明”。
要求:①自选角度,确定立意,不要脱离材料内容及含意的范围。②自选文体(诗歌除外),自拟标题。③不少于800字。④不得套作,不得抄袭。
参考答案
一、选择题
1.答案:C
解析:
2.答案:B
解析:
3.答案:A
解析:
4.答案:C
解析:
5答案: A
解析: 本题是一道徽标类题目,解答时要注意结合以下信息来思考:一徽标所属团体或单位特点,二活动主题,三徽标类型。本题两个图标从外形上看,都是蜜蜂的形状,两个图案不同的地方是,一个是静态的,一个有动感;一个属于传统风格,一个是动漫风格。再联系蜜蜂与《读者》的相似性,蜜蜂采集花蜜,《读者》是文摘类杂志,把这些内容表述出来的选项就都属于正确的,而A项中的“唤起人的怀旧感”是不恰当的。
考点:语言表达简明、连贯、得体、准确、鲜明、生动。能力层级为表达运用E。
二.文言文答 案
6.A 逆:迎
7.B 一个皇帝可以不止一个年号,有些皇帝有多个年号,如唐高宗有14个。明朝以后采用一世一元制,扣除复辟政变者(如明英宗),大致上都是一个皇帝只用一个年号。
8.(1)(阿跌光颜)延后了日期,害怕获罪,因此请求深人敌军立功赎罪,于是驻军在鹿头西,断绝了贼军运输粮草的道路。(“后”“罪““军”各1分,句意1分)
(2)士大夫受胁迫而叛乱的都到衙门请求保全性命,高崇文为他们分条上奏,使他们都保住了性命(“衣冠胁污者”的被动句式、“诣”“条”“活”各1分,句意1分)
9. ①治军严谨。②心怀仁义。③尚武忠义。④恃功而奢
三、诗歌鉴赏
1.答案:1.①通过写梓州地外僻远、地势艰险,感慨仕途艰难,羁旅漂泊
②阴云密布之景表达作者内心的感伤压抑。
2.直抒胸臆,想象,写自己三年来一直抑制着思乡之泪,即将进入新的一年恐怕再也抑制不住了,写出对家乡的强烈思念之情和思归而不得的愁苦无奈,和首联形成首尾呼应。
四.默写
答案:略。
五、现代文阅读
12(4分).答案:1.从内容上来说:
①交代了女匪的成分(队伍多由穷苦出身的姑娘组成)、特点(杀富济贫,不骚扰百姓)
②交代了女匪首的身份,引起阅读兴趣。
从结构上来说,
①开门见山,点题,
②为下文写女匪们对陈州首富七夫人之子实施“绑票”这一情节做铺垫。
13.(4分)①女匪悉心照顾关爱七夫人的孩子,孩子对女匪的依恋胜似母子之情。
②生母对孩子的爱没有养母多,孩子自然对生母没有对养母亲。
14.(6分)①大家闺秀:秀丽、端庄,知书识礼,文采照人。
②爱憎分明:杀富济贫,不骚扰百姓;虽是绑匪,却对孩子充满了慈爱。
③精明干练:分工协作,指挥若定。在女匪中颇有威信,俨然有大将风度。
15(6分).符合人物性格。
①母爱深沉,她情愿做任何事来换回儿子;
②七夫人有超出一般女性的学识和见解。
符合情节发展的逻辑。
①看到孩子与女匪有情感依赖之后,七夫人想学习亲子之道,真正夺回儿子;
②她与女匪之间建立了基于母爱的信任。
有利于突出作品主旨。
①赞美了伟大的母爱(七夫人、女匪)
②凸显了打破彼此之间的壁垒、超越是非得失的人性之美。
解析:
现代文阅读(二)
答案:
16.①首先指出明星片酬畸高对影视行业健康发展的危害,②接着分析了明星片酬畸高的原因,③最后提出对症下药建立成熟规范的现代影视工业体系来解决问题。(1点2分)
17.对比论证。(2分)①将好莱坞作品的成功并不依赖明星的光环,而是富有想象力的故事创意、生动精湛的演技,以及令人瞠目结舌的制作水平与当前中国影视业中明星片酬反常飙升、过度依赖明星的畸形现象作对比,(2分)②指出中国影视产业在创意能力、制作水准、工业化水平等方面均未发展成熟的现实,必然导致电影市场今年第二季度以来包括暑期档的低迷,虚火上升的市场终将面临现实的惩罚。(2分)
18.(1)在影视产业高速发展的背景下,要合理控制急剧扩张期的制片、发行、放映的全产业链和稀缺的有市场号召力的明星之间的关系。(2)规范既定的行业规则,禁止“哄抬物价”的行为。(3)作品的成功依赖富有想象力的故事创意、生动精湛的演技,以及令人瞠目结舌的制作水平,而不是依赖明星的光环。(4)影视公司、演员、经纪公司之间已经形成了相对稳定的谈判议价的行业规则。(1点2分,三点6分)
作文
答案:略
解析:参考立意:
打手电筒的人:
1.态度上:智者不要总是居高临下,高傲地帮助别人其实是种伤害
2.方法上:光明应该引导人们走向远方
3.关系上:不适当的帮助常常适得其反;不要用自己的经验来代替引导
被照射的人:
1.要有自己独立的思考和判断力
2.要勇于寻找属于自己的光明
3.要善于利用别人给自己的有利条件,从而获得成功
参考译文
高崇文,字崇文,他的祖先从渤海迁到成幽州,上下七代人不曾分家居住,开元年间,皇帝两次下令表彰他们—家。高崇文性情朴实,庄重寡言,年轻时被召入平卢军。贞元年间,随从韩全义镇守长武城,治理军队有名声。屡经升迁任金吾将军。吐蕃发动三万人馬侵犯宁州,高崇文率领三千士卒前往救援,双方在佛堂原交战,吐蕃大敗,朝延封他为渤海君王。
刘辟反叛,宰相杜黄裳推荐说高崇文有才能,当时有显著战功的老将,人人自以为能当选,等到任命的诏书下束,都大吃一惊。当初.高崇文选了五千精兵,平常总像敌军来犯似的进行训练。到这时候,卯时接受命令,辰时部队已经出发了,武器装备精良完好,没有不齐全的。军队经过兴元,士卒中有人折断客舍的羹匙和筷子,他下令立即斩首示众,高崇文率军从西面的阆中出发.打退剑门的守兵.解了梓潼之围,贼将邢洗退守梓州,皇帝下诏拜授他为东川节度使。鹿头山在成都北一百五十里处.是扼制二川的要冲,刘辟在这里筑城,周围接连有八处营寒,用来抵抗东边来的官军.高崇文开始在城下打敗了两万贼军,但因碰上下雨,城池未能攻克.第二天,双方在万胜堆交战.官军前后八战八捷,贼军军心开始动榣.大将阿跌光颜与高崇文约定了日期,(阿跌光颜)延后了日期,害怕获罪,因此请求深入敌军立功赎罪,于是驻军在鹿头西.断绝了贼军运输粮草的道路,贼军非常震惊,其将李文悦率三千士卒归順,仇良辅带领鹿头城两万人馬投降.官军随后直赴成都.其余贼军都反绑着手归順,刘辟逃跑,被官军追上并活捉,拘押在囚车上送往京城。
高崇文进入成都,让军驻扎在大路上,不惊扰百姓,珍宝财物如山一样堆积,但士卒秋毫无犯.邢洗投降后又有二心,高崇文下令斩首于军中,士大夫受胁迫而叛乱的都到衙门请求保全性命,高崇文为他们分条上奏,使他们都保住了性命。朝廷下令在鹿头山上刻石记载他的功劳
高崇文不通文字,认为官署中的公事文书繁多可厌,况且蜀地优越富饶无所事事,请求保卫边塞来效力,于是皇上下诏任命他为同中书门下平章事、邠宁庆节度使,兼任京西诸军都统,高崇文仗着有功肆意奢侈,把蜀地国库中的奇珍异宝和机巧工匠都擅自带走.又不懂朝廷的礼仪制度,害怕八朝拜见,皇帝下诏说听凭他走便道前往屯戍之地,高崇文在邠三年,武器装备整齐完好。去世,享年六十四岁,追赠司徙,谥号“成武”。
2019届高三第一学期第一次阶段测试语文学科
文科附加(40分)
一、阅读下列材料,完成文后问题。(10分)
楚庄王谋事而当,群臣莫能逮,退朝而有忧色。申公巫臣进曰:“君退朝而有忧色,何也?”楚王曰:“吾闻之,诸侯自择师者王自择友者霸足己而群臣莫之若者亡今以不谷之肖而议于朝且群臣莫能逮吾国其几于亡矣吾是以有忧色也。”
刘向《新序·杂事第一》)[注]不谷:古代君王自称的谦词。
三、用斜线“/”给上面文言文中的画线部分断句。(限6处)
四、刘向是西汉著名学者,著述及辑录的作品甚丰,除《新序》外请另举出两部。(2分)
五、用自己的话概括楚王“退朝而有忧色”的原因。(2分)
7.下列对有关名著名篇的说明,正确的两项是( )5分
A、“可叹停机德,堪怜咏絮才。玉带林中挂,金簪雪里埋。”这首判词是说林黛玉虽有
贤妻良母的品德,却最终落入冷落寂寞的境地。
B、《边城》中赛龙舟,捉鸭子,月下对歌,推动了情节的发展;河街的吊角楼,古老的
白塔,拉缆的渡船,象征了人物的命运。这些事物都形象地体现了湘西的地域文化特色。
C、《老人与海》中,“狮子”在作品中有节律地反复出现,老人甚至在梦中都出现了“狮
子”。这是的“狮子”象征着老人追求力与勇的精神,这种精神是“海明威式”的硬
汉性格的体现。
D、《茶馆》中,崔久峰曾经对王利发说过“有那么一天,你我都得做亡国奴”,这体现
了他作为一个革命者对当时中国现实的清醒认识。
E、《哈姆雷特》中,奸王特地给哈姆雷特准备了一杯毒酒,以便哈姆雷特比剑胜利时喝
下去毒死他,不料却毒死了王后,这一结果让哈姆雷特认识到奸王的阴谋。
8.简答题。(10分)
1、简述“王熙凤毒设相思局,贾天祥正照风月鉴”的过程。由此可见王熙凤怎样的性格特征?(5分)
2、“林黛玉俏语谑娇音”指的是什么?请简述其过程。(5分)
四、阅读下面的材料,回答问题。(15分)
一段时间以来,各种“抗日神剧”“宫廷戏说”“改编”非常流行,引来了很多质疑之声。那些以戏说代替正说,以调侃代替中立,以消费历史代替认识历史,以娱乐历史代替思考历史,可能就跌进了对历史的“泛娱乐化”的陷阱。
“泛娱乐化”背后,其实是对历史的一种“去价值化”。一切都可以被恶搞、一切都可以被消费,饭局中就难免出现诋毁先烈的唱段,电视里就难免出现奇言怪行的英雄。在这样的历史观看来,无所谓真相、无所谓真理,是非成败、高尚卑劣都不过尔尔,真可谓“节操碎了一地”。
当历史仅归于娱乐之时,也就是历史被虚无主义绑架之时,这直接瓦解了社会的价值底座、人们的精神信仰。看看那些起哄让秦桧在岳飞面前“站”起来的,那些瞎传“村民出卖狼牙山五壮士”的,那些连抗战都可以无所顾忌消费戏谑的……娱乐化一旦过度膨胀,其必然的结果就是审美取向感官化,政治取向戏谑化,道德取向去崇高化。
尤其需要警惕的是,这样一种泛娱乐化的历史观,近年来开始弥散到一些肩负讲解史实、传承精神的专业人士身上。有文化工作者花大量功夫研究“大禹三过家门而不入是有婚外情”;有教育工作者穷尽资料只是为了证明孔子有私生子……这些虽然不是主流,但这种“娱乐”示范,同样会产生“愚乐”效应,尤其是对那些价值观尚未定型、鉴别力还有欠缺的青少年。 (《追寻意义,走出“泛娱乐化”》,有删节)
1、如何理解第一段中“陷阱”的含义?(4分)
2、“对历史的‘泛娱乐化’”有哪些后果?(5分)
3、结合全文,说说我们应该以怎样的态度对待历史?(6分)
2019届高三第一学期第一次阶段测试语文学科
文科附加(答案)
【参考答案】
1、断句:诸侯自择师者王/自择友者霸/足己而群臣莫之若者亡/今以不谷之肖而议于朝/且群臣莫能逮/吾国其几于亡矣/吾是以有忧色也。”(6分)
2、《说苑》《楚辞》《战国策》等(2分)
3、楚王认为,凭自己这样没有能耐的人,在朝廷上商量大事,群臣就比不上自己了,
这样国家大概要灭亡了。(2分)
二、名著选择题:正确的两项是 C E
三、简答题:
1、第十二回第1题
要点提示:见熙凤,起淫心(前因);中圈套:冻一夜,被敲诈(经过);
得大病(后果);看宝鉴:反、正照,自身亡(结局);
性格:狡诈狠毒、内心歹毒
2、第二十回第4题
要点提示 :
湘云咬舌,黛玉调笑;称赞宝钗,黛玉生妒;
湘云打趣,黛玉追赶;宝钗劝解
四、材料概括题(15分)
1、(4分)表面上是对历史的娱乐,实质上是对历史的“去价值化”(歪曲历史)。(每点2分)
2、(5分)①历史被虚无主义绑架;②瓦解了社会的价值底座、人们的精神信仰;③审美取向感官化,政治取向戏谑化,道德取向去崇高化;④对人们尤其是价值观尚未定型、鉴别力还有欠缺的青少年带来负面影响。(每点1分,答出4点得5分)
3、(6分)①要尊重历史,不能娱乐历史;②要坚守社会价值底座和精神信仰,不能被虚无主义绑架;③要有责任意识,不能误导大众。(每点2分,意思对即可)

