江西省上饶中学2019-2020学年高一上学期第一次月考(特零班)试题化学(解析版)
展开江西省上饶中学2019-2020学年高一上学期第一次月考(特零班)试题
可用到的原子量:H 1 C 12 N 14 O 16 Na 23 S 32 Al 27 Fe 56 Cu 64
一、选择题(本题包括16小题,每小题3分,共48分。每小题只有一个选项符合题意)
1.“脚印”“笑脸”“五环”等焰火让北京奥运会开幕式更加辉煌壮观,这些五彩缤纷的焰火与元素的焰色反应有关。下列说法错误的是( )
A. 观察K2SO4的焰色应透过蓝色的钴玻璃
B. Na与NaCl在灼烧时火焰颜色相同
C. 可以用焰色反应来区别NaCl和KCl
D. 焰色反应一定发生化学变化
【答案】D
【解析】
【详解】A.K的焰色反应需要透过蓝色的钴玻璃观察,避免钠的焰色对钾的焰色的干扰,故A正确;
B.焰色反应是元素的性质,Na与NaCl在灼烧时火焰颜色颜色都为黄色,故B正确;
C.钠的焰色反应为黄色,而钾的焰色反应为紫色(透过蓝色的钴玻璃),所以可以用焰色反应来区别NaCl和KCl,故C正确;
D.焰色反应中没有新物质生成,是物理变化,故D错误;
故选D。
2.在CuC12和FeC12的混合溶液中,加入一定量的锌粉,充分反应后过滤,向滤渣中加稀盐酸,有气体生成,则滤渣中一定含有( )
A. Cu、Fe和Zn B. Cu和Fe C. Zn和Cu D. Fe和Zn
【答案】B
【解析】
【详解】根据金属活动性顺序,向滤出的固体中滴加稀盐酸时,有气体生成,说明固体中一定有排在氢前的金属;而加入Zn后可能发生的反应:Zn+CuCl2=Cu+ZnCl2,Zn+FeCl2=Fe+ZnCl2,Cu2+的氧化性大于Fe2+,反应顺序是Zn首先置换出Cu,然后Zn置换出Fe,因滤渣与稀盐酸产生气体,故一定有Cu,至少还有Fe,可能还有Zn,由此分析,一定含有Cu、Fe,故选B。
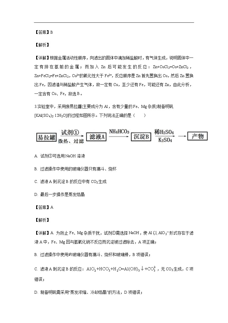
3.实验室中,采用废易拉罐(主要成分为Al,含有少量的Fe、Mg杂质)制备明矾[KAl(SO4)2·12H2O]的过程如图所示。下列说法正确的是( )
A. 试剂①可选用NaOH溶液
B. 过滤操作中使用的玻璃仪器只有漏斗、烧杯
C. 滤液A到沉淀B的反应中有CO2生成
D. 最后一步操作是蒸发结晶
【答案】A
【解析】
【详解】A. 为防止Fe、Mg杂质干扰,试剂①需选择NaOH,使Al以AlO2-形式存在于滤液A中,Fe、Mg因与氢氧化钠不反应而沉淀被过滤除去,A项正确;
B. 过滤操作中使用玻璃仪器有漏斗、烧杯和玻璃棒,B项错误;
C. 滤液A到沉淀B的反应:,无CO2生成,C项错误;
D. 制备明矾需采用“蒸发浓缩、冷却结晶”的方法,D项错误;
答案选A。
4.某金属的硝酸盐受热分解生成NO2、O2和该金属的氧化物。已知NO2和O2的分子个数比为4:1,则在分解过程中该金属的化合价将( )
A. 无法确定 B. 升高 C. 不变 D. 降低
【答案】C
【解析】试题分析:某金属的硝酸盐受热分解生成NO2、O2和某金属氧化物,氮元素化合价由+5价降低为+4价,氧元素化合价由-2价升高为0价,NO2和 O2的分子个数比为4:1,令NO2和 O2的分子个数分别为4、1,氮原子得到的电子数为4,氧原子失去的电子为1×2×[0-(-2)]=4.二者得失电子数目相等,根据电子转移守恒,金属元素化合价没有变化,故选C。
5.过滤后的食盐水仍含有可溶性的CaCl2、MgCl2、Na2SO4 等杂质,通过如下几个实验步骤,可制得纯净的食盐水:①加入稍过量的Na2CO3溶液;②加入稍过量的NaOH溶液;③加入稍过量的BaCl2 溶液;④滴入稀盐酸至无气泡产生;⑤过滤正确的操作顺序是( )
A. ③②①⑤④ B. ①②③⑤④
C. ②③①④⑤ D. ③⑤②①④
【答案】A
【解析】
【分析】粗盐的提纯中,为了保证杂质离子完全出去,每一次所加试剂都过量,加入NaOH溶液的目的是除去Mg2+,加BaCl2溶液的目的是除去SO42-,加Na2CO3溶液的目的是除去Ca2+和过量的Ba2+,由此可知,Na2CO3溶液的加入一定在BaCl2溶液之后,为了不使产生的沉淀溶解,一定要在过滤后再加盐酸,据此确定加试剂的顺序。
【详解】粗盐的提纯中,为了保证杂质离子完全出去,每一次所加试剂都过量,加入NaOH溶液的目的是除去Mg2+,加BaCl2溶液的目的是除去SO42-,加Na2CO3溶液的目的是除去Ca2+和过量的Ba2+,由此可知,Na2CO3溶液的加入一定在BaCl2溶液之后,即①一定在③之后,为了不使产生的沉淀溶解,一定要在过滤后再加盐酸,即④在⑤之后,故操作顺序可以是②③①⑤④或③②①⑤④或③①②⑤④,故合理选项是A。
6.在无土栽培中,需配制一定量含50 molNH4Cl、6molKCl和24molK2SO4的营养液。若用KCl、NH4Cl和(NH4)2SO4三种固体为原料来配制,三者的物质的量依次是( )
A. 2mol、54mol、24mol B. 32mol、50mol、12mol
C. 54mol、2mol、24mol D. 16mol、50mol、24mol
【答案】C
【解析】
【分析】计算营养液中n(NH4+)、n(Cl-)、n(K+)、n(SO42-),根据离子守恒计算用KCl、NH4Cl和(NH4)SO4三种固体为原料来配制时需要各自物质的量。
【详解】含50mol NH4Cl、6mol KCl和24mol K2SO4的营养液中:n(NH4+)=50mol,n(Cl-)=50mol+6mol=56mol,n(K+)=6mol+24mol×2=54mol,n(SO42-)=24mol,
由KCl、NH4Cl和(NH4)2SO4三种固体配制的营养液,营养液中各离子物质的量与含50molNH4Cl、6molKCl和24molK2SO4的营养液中相应离子物质的量相等,
根据硫酸根离子守恒可知,需要n[(NH4)2SO4]=24mol,
再由铵根离子守恒得n(NH4Cl)=50mol-24mol×2=2mol,
由氯离子守恒,则n(KCl)=56mol-2mol=54mol,C项正确,
答案选C。
7.核内中子数为N的R2+,质量数为A,则ng它的同价态氧化物中所含电子物质的量为( )
A. (A+N-10)mol B. (A-N+6)mol
C. (A-N+2)mol D. (A-N+8)mol
【答案】D
【解析】
【分析】核内中子数为N的R2+离子,质量数为A,所以质子数为A-N,该离子的相对原子质量在数值上等于其质量数;该离子带2个单位正电荷,所以其氧化物的化学式为RO;该氧化物的摩尔质量为(A+16)g/mol,据此解答。
【详解】该氧化物的摩尔质量为(A+16)g/mol,n g它的氧化物的物质的量为;一分子中含有(A-N+8)个质子,所以n g它的氧化物中所含质子的物质的量为×(A−N+8)=(A-N+8)mol,由于质子数等于核外电子数,则ng它的同价态氧化物中所含电子物质的量为(A-N+8)mol,D项正确,答案选D。
8.a、b、c、d、e是同周期的五种元素,a和b的最高价氧化物的水化物显碱性,且碱性b>a, c和d的气态氢化物的还原性d>c,五种元素的原子,得失电子后所形成的简单离子中,e的离子半径最小,则它们的原子序数由小到大的顺序是 ( )
A. b、a、e、d、c B. e、d、a、b、c
C. a、b、d、c、e D. c、d、e、a、b
【答案】A
【解析】试题分析:同周期自左向右金属性逐渐减弱,非金属性逐渐增强,最高价氧化物的水化物的碱性逐渐减弱,酸性逐渐增强,而氢化物的还原性是逐渐减弱的。据此可知,原子序数是a>b,c>d。五种元素的原子,得失电子后所形成的简单离子中,e的离子半径最小,这说明e是金属,原子序数大于a和b的,所以正确的答案选A。
9. 通过对实验现象的观察、分析推理得出结论是化学学习的方法之一。对下列实验事实解释正确的是( )
现象
解释
A
KI淀粉溶液中通入Cl2,溶液变蓝
Cl2能与淀粉发生显色反应
B
浓硝酸光照条件下变黄
浓硝酸不稳定,生成有色产物能溶于浓硝酸
C
在滴有酚酞的Na2CO3溶液中,加入BaCl2溶液后溶液的红色褪去
BaCl2溶液具有酸性
D
向盐酸中加入浓硫酸时产生白雾
浓硫酸具有脱水性
【答案】B
【解析】加入BaCl2后,平衡+H2OOH-+左移,碱性减弱,C选项错误;D选项是浓硫酸的吸水性。
10.过量铝粉分别与下列4种等体积溶液充分反应,放出氢气最多的是( )
A. 3mol·L-1H2SO4溶液 B. 18mol·L-1H2SO4溶液
C. 1.5 mol·L-1KOH溶液 D. 3mol·L-1HNO3溶液
【答案】A
【解析】
【分析】设各溶液的体积为VL,根据化学反应的事实及关系式的定量计算分析判断。
【详解】A. 铝粉与H2SO4溶液反应的化学方程式为:2Al+3H2SO4=Al2(SO4)3+3H2↑,3H2SO43H2,则3mol·L-1H2SO4溶液生成氢气的物质的量为3V mol,
B. 18mol·L-1H2SO4溶液为浓硫酸,常温下,铝遇到浓硫酸会发生钝化,没有氢气放出,B项不选;
C. 铝粉与1.5 mol·L-1KOH溶液反应的化学方程式为:2Al+2KOH+2H2O=2KAlO2+3H2↑,2KOH3H2,则生成氢气的物质的量为1.5V=2.25V mol;
D. 3mol·L-1HNO3溶液为稀硝酸,铝粉与3mol·L-1HNO3溶液在常温下发生氧化还原反应生成一氧化氮,没有氢气放出,D项不选;
根据上述分析可知,因3V >2.25V,即过量铝粉与3mol·L-1H2SO4溶液反应比与1.5 mol·L-1KOH溶液反应放出氢气最多,A项正确,
答案选A。
11.不论以何种比例混合,将甲和乙两种混合气体同时通入过量的丙溶液中,一定能产生沉淀的组合是( )
序号
甲
乙
丙
①
CO2
SO2
石灰水
②
HCl
CO2
石灰水
③
CO2
SO2
Ba(NO3)2
④
NO2
SO2
BaCl2
⑤
CO2
NH3
CaCl2
A. ①③④ B. ②③④⑤ C. ①②③④ D. ①②④
【答案】C
【解析】
【详解】①由于石灰水过量,因此必有CaCO3和CaSO3沉淀生成,①项正确;
②同样由于石灰水过量,因此必有CaCO3沉淀生成,②项正确;
③CO2气体与Ba(NO3)2不反应,SO2气体通入Ba(NO3)2溶液后,由于溶液酸性增强,SO2将被NO3−氧化生成SO42−,因此有BaSO4沉淀生成,③项正确;
④NO2和SO2混合后,SO2被NO2氧化成SO3,通入BaCl2溶液后有BaSO4沉淀生成,④项正确;
⑤当NH3过量时溶液中CaCO3沉淀生成,发生反应的化学方程式为:2NH3+CO2+CaCl2+H2O=CaCO3↓+2NH4C1;当NH3不足时,最终无沉淀生成,⑤项错误;
综上所述,①②③④符合题意,C项正确,答案选C。
12.将甲气体通入BaCl2溶液,未见沉淀生成,然后通入乙气体,有沉淀生成,则甲、乙气体不可能是( )
A. SO2、H2S B. SO2、NO2 C. NH3、CO2 D. CO2、SO2
【答案】D
【解析】试题分析:A、氯化钡中通入二氧化硫不反应,再通入硫化氢,二氧化硫和硫化氢反应生成硫沉淀,不选A;B、氯化钡中通入二氧化硫不反应,再通入二氧化氮,二氧化氮和水反应时才硝酸,可以氧化二氧化硫生成硫酸根离子,与氯化钡反应生成硫酸钡沉淀,不选 B;C、氯化钡中通入氨气不反应,再通入二氧化碳可以生成碳酸钡沉淀和氯化铵,不选C;D、氯化钡中通入二氧化碳和二氧化硫都不反应,不会出现沉淀,选D。
13.把一块镁铝合金投入到1mol/L盐酸里,待合金完全溶解后,往溶液里加入1mol/L NaOH溶液,生成沉淀的物质的量随加入NaOH溶液体积变化的关系如图A所示。下列说法中不正确的是( )
A. a的取值范围为0≤a<50
B. 的最大值为2.5
C. 若将关系图改为B图时,则a的取值范围为80<a<90
D. 若将关系图改为C图时,则a的取值范围为75<a<90
【答案】C
【解析】
【分析】根据图可知,0→a:H++OH-=H2O、a→80:Mg2++2OH-=Mg(OH)2↓、Al3++3OH-=Al(OH)3↓,最后80→90:是Al(OH)3的溶解过程,Al(OH)3+OH-=AlO2-+2H2O,从横坐标80mL到90mL这段可以求出n(NaOH)=1mol/L0.01L=0.01mol,根据反应可知,n[Al(OH)3]=0.01mol,则n(Al)=n[Al(OH)3]=0.01mol,所以Al3+消耗的NaOH溶液的体积为(0.01mol×3)÷1mol/L=0.03L=30mL,据此进行解答。
【详解】A.假设合金完全溶解在盐酸中没有H+剩余,则a=0;假设溶液中没有Mg2+,仅有Al3+,则a取最大值,Al3+消耗的NaOH溶液的体积为30mL,a=(80-30)mL=50mL,因是镁铝合金参与反应,则a的取值范围为0≤a<50,A项正确;
B.由上述分析可知n(Al3+)=0.01mol,第四阶段无反应,沉淀全为Mg(OH)2,若a=0,n(Mg2+)取得最大值,第一阶段,和Al3+反应的NaOH为30mL,所以此时和Mg2+反应的NaOH为(80-30)mL=50mL,则此时消耗的氢氧化钠的物质的量为1mol/L0.05L=0.05mol,故n(Mg2+)max=0.05mol=0.025mol,所以的最大值为=2.5,B项正确;
C. 若将关系图改为B图时,同样的原理可知,假设溶液中没有Mg2+,仅有Al3+,则此时a取最大值,n(Al3+)=,则n[Al(OH)3]=n(Al3+)=,故此阶段消耗的氢氧化钠的体积为==mL,则amax=(80+) mL96.7mL,故a的取值范围为80<a<96.7,C项错误;
D. 若将关系图改为C图时,同样的原理可知,假设溶液中没有Mg2+,仅有Al3+,a取最小值,沉淀0.1mol铝元素需要0.3mol NaOH,溶解该沉淀则需要0.1mol NaOH,则(a-30)mL=3(90-a)mL,解得a=75,故a的取值范围为75<a<90,D项正确;
答案选C。
14.在200 mL含Mg2+、Al3+、NH4+、H+、Cl-等离子的溶液中,逐滴加入5mol•L-1的氢氧化钠溶液,所加氢氧化钠溶液的体积(mL)与产生沉淀的物质的量(mol)关系如图所示。下列叙述正确的是( )
A. x与y的差值为0.02mol
B. 原溶液中c(Cl-)=0.75mol·L-1
C. 原溶液的pH=1
D. 原溶液中n(Mg2+)∶n(Al3+)=5∶2
【答案】C
【解析】
【分析】在200mL含Mg2+、Al3+、NH4+、H+、Cl-等离子的溶液中,逐滴加入5mol•L-1的NaOH溶液,加入4mLNaOH溶液时没有沉淀生成,说明H+先和NaOH反应,则溶液中含有H+,c(H+)==0.1mol/L,继续滴加NaOH溶液,沉淀的量逐渐增大,30mLNaOH溶液后,继续滴加NaOH溶液,沉淀的物质的量不变,则溶液中含有NH4+,则c(NH4+)==0.075mol/L,继续滴加NaOH,沉淀溶解,35mLNaOH后,沉淀不溶解,说明溶液中含有Mg2+、Al3+,根据Al3++3OH-=Al(OH)3↓、Al(OH)3+OH-=AlO2-+2H2O知,生成氢氧化铝沉淀和生成偏铝酸根离子需要氢氧化钠体积之比为3:1,则生成氢氧化铝沉淀需要NaOH体积=(35-33)mL×3=6mL,则生成氢氧化镁需要NaOH体积=(30mL-4mL)-6mL=20mL,则c(Mg2+)= =0.25mol/L,c(Al3+)==0.05mol/L,溶液中存在电荷守恒,根据电荷守恒得3c(Al3+)+2c(Mg2+)+c(NH4+)+c(H+)=c(Cl-)=[3×0.05+2×0.25+0.075+0.1]mol/L=0.825mol/L,据此分析解答。
【详解】A. x为Al(OH)3、Mg(OH)2的物质的量,y为Mg(OH)2的物质的量,二者的差为Al(OH)3的物质的量=0.05mol/L×0.2L=0.01mol,A项错误;
B. 原溶液中c(Cl−)=0.825mol/L,B项错误;
C. 通过分析知,c(H+)=0.1mol/L,原溶液的pH=1,C项正确;
D. 通过以上分析知,c(Mg2+)=0.25mol/L,c(Al3+)=0.05mol/L,同一溶液中体积相等,其物质的量之比等于物质的量浓度之比=0.25mol/L:0.05mol/L=5:1,D项错误;
答案选C。
15.由Al、CuO、Fe2O3组成的混合物共10.0g,放入500mL某浓度的盐酸中,混合物完全溶解,当再加入250mL 2.00mol/L的NaOH溶液时,得到沉淀最多。上述盐酸的浓度为( )
A. 1.00 mol/L B. 0.500 mol/L
C. 2.00 mol/L D. 3.00 mol/L
【答案】A
【解析】
【详解】Al、CuO、Fe2O3组成的混合物共与盐酸反应生成氯化铝、氯化铜、氯化铁,盐酸可能有剩余,向反应后溶液中加入NaOH溶液,得到的沉淀最多,应满足恰好反应生成氢氧化铝、氢氧化铜、氢氧化铁,此时溶液中溶质为NaCl,根据钠元素守恒可得:n(NaCl)=n(NaOH)=0.250L×2.00mol/L=0.5mol,根据氯元素守恒可得:n(HCl)=n(NaCl)=0.5mol,故该元素的物质的量浓度==1mol/L,A项正确;
答案选A。
16.有铁的氧化物样品,用150 mL 5 mol/L的盐酸恰好使其完全溶解,所得溶液还能吸收标准状况下氯气1.68L,使其中的Fe2+全部转化为Fe3+,该样品可能的化学式是( )
A. Fe2O3 B. Fe3O4 C. Fe5O7 D. Fe4O5
【答案】D
【解析】
【分析】n(HCl)=0.15 L× 5mol/L=0.75 mol,n(Cl2)==0.075mol,反应中HCl的H元素与氧化物中O元素全部结合生成H2O,反应后溶液成分为FeCl3,结合质量守恒计算。
【详解】反应中HCl的H元素与氧化物中O元素全部结合生成H2O,则氧化物中n(O)=×n(HCl)= ×0.75mol=0.375mol,反应后溶液成分为FeCl3,n(Cl-)=0.75mol+0.075mol×2=0.9 mol,则n(Fe)=0.9mol×=0.3mol,所以:n(Fe):n(O)=0.3mol:0.375mol=4:5,该氧化物的化学式为Fe4O5,D项正确,
答案选D。
二.非选择题,(每空2分,共46分)
17.将5g碳酸钠、碳酸氢钠和氢氧化钠的固体混合物完全溶解于水,制成稀溶液,然后向该溶液中逐滴加入2mol·L-1的盐酸,所加入盐酸的体积与产生CO2的体积(标准状况)关系如图所示:
(1)写出OA段所发生反应的离子方程式____、____。
(2)当加入45mL盐酸时,产生CO2的体积为___mL(标准状况)。
(3)混合物中氢氧化钠质量分数是___。
【答案】(1). H++OH-=H2O (2). CO32-+H+=HCO3- (3). 896 (4). 24%
【解析】
【详解】(1)在溶液中碳酸氢钠与氢氧化钠反应生成碳酸钠,结合图象可知,开始没有二氧化碳气体生成,则OA段先发生酸碱中和,再发生碳酸钠与盐酸反应生成碳酸氢钠与氯化钠。结合图象可知,当加入25mL盐酸时,发生碳酸氢钠与盐酸的反应生成二氧化碳气体,此阶段消耗盐酸20mL,因此制成的稀溶液中的溶质为碳酸钠和氢氧化钠,其中OA段0∼5mL先发生酸碱中和,其离子反应方程式为H++OH−=H2O,再发生碳酸钠与盐酸反应生成碳酸氢钠与氯化钠,其离子反应方程式为CO32−+H+=HCO3−;
(2)结合图象可知,25∼45mL发生碳酸氢钠与盐酸的反应生成二氧化碳气体,设生成二氧化碳的物质的量为n,生成气体时消耗的酸的物质的量为(45-25)×10−3L×2mol⋅L−1=0.04mol,则根据HCO−3+H+=CO2↑+H2O可知n=0.04mol,标准状况下其体积为:0.04mol×22.4L/mol=0.896L=896m;
(3)设碳酸钠、碳酸氢钠和氢氧化钠的物质的量分别为x、y、z,则溶液中碳酸钠物质的量为(x+y),由AB段消耗HCl,可知:x+y=0.04mol,加入45mL盐酸时,碳酸氢钠恰好完全反应转化为二氧化碳,此时溶液中溶质为NaCl,根据消耗总的HCl可知n(NaCl)=n(HCl)=2mol/L×0.045L=0.09moL,由钠离子守恒可得:2x+y+z=0.09mol,结合总质量可得:84g/mol⋅x+106g/mol⋅y+40g/mol⋅z=5.0g,联立方程,解得x=0.02mol,y=0.02mol,z=0.03mol,原混合物中NaOH的质量为:0.03mol×40g/mol=1.2g;氢氧化钠的质量分数为:=24%。
18.如图所示,此装置可用来制取和观察Fe(OH)2在空气中被氧化的颜色变化。实验时必须使用铁屑和6mol·L-1的硫酸,其他试剂任选。填写下列空白:
(1)B中盛有一定量的NaOH溶液,A中应预先加入的药品是___。A中反应的离子方程式是___。
(2)实验开始时先将止水夹a___(填“打开”或“关闭”)。
(3)简述生成Fe(OH)2的操作过程____。
(4)实验完毕,打开b处止水夹,放入一部分空气,此时B瓶中发生的反应为___。
【答案】(1). 铁屑 (2). Fe+2H+=Fe2++H2↑ (3). 打开 (4). 待A装置反应一段时间后关闭止水夹a,产生的H2将FeSO4溶液压入B中进行反应 (5). 4Fe(OH)2+O2+2H2O=4Fe(OH)3
【解析】
【详解】(1)A中应预先盛放固态反应物铁屑,铁和稀硫酸反应生成硫酸亚铁和氢气,离子反应方程式为:Fe+2H+=Fe2++H2↑,故答案为:铁屑;Fe+2H+=Fe2++H2↑;
(2)实验开始时,应先打开活塞,使生成的氢气进入整套实验装置中而排出空气,防止氢氧化亚铁被氧化,故答案为:打开;
(3)A中反应发生后,为保证硫酸亚铁进入B中和氢氧化钠混合,要借助氢气产生的压强,所以需要关闭活塞a,在气体压强的作用下,A中含有硫酸亚铁溶液被压入B中,硫酸亚铁和氢氧化钠溶液反应,发生的离子反应方程式为:Fe2++2OH−=Fe(OH)2↓,生成Fe(OH)2白色沉淀,故答案为:待A装置反应一段时间后关闭止水夹a,产生的H2将FeSO4溶液压入B中进行反应;
(4)氢氧化亚铁不稳定,易被氧气氧化生成红褐色氢氧化铁沉淀,所以实验完毕,打开b处活塞,放入一部分空气,出现白色沉淀先转化为灰绿色最后转化为红褐色,反应方程式为:4Fe(OH)2+O2+2H2O=4Fe(OH)3。
19. 单质Z是一种常见的半导体材料,可由X通过如下图所示的路线制备,其中X为Z的氧化物,Y为氢化物,分子结构与甲烷相似,回答下列问题:
(1)能与X发生化学反应的酸是 ;由X制备Mg2Z的化学方程式为 。
(2)由Mg2Z生成Y的化学反应方程式为 ,Y分子的电子式为 。
(3)Z、X中共价键的类型分别是 。
【答案】(1)氢氟酸;SiO2+MgO2↑+Mg2Si;
(2)Mg2Si+4HCl="2" MgCl2+SiH4;;
(3)非极性键、极性键
【解析】试题分析:单质Z是一种常见的半导体材料,则Z为Si,X为Z的氧化物,则X为SiO2,Y为氢化物,分子结构与甲烷相似,则Y为SiH4,加热SiH4分解得到Si与氢气。(1)能与SiO2发生化学反应的酸是氢氟酸;由SiO2制备Mg2Si的化学方程式为:SiO2+4Mg2MgO+Mg2Si。
(2)由Mg2Z生成Y的化学反应方程式为:Mg2Si+4HCl="2" MgCl2+SiH4↑,Y为SiH4,电子式为。
(3)Z为Si,周期表中位于第三周期IVA族,其单质属于原子晶体,化学键类型为非极性共价键;X为SiO2,属于原子晶体,含有的化学键属于极性共价键。
20.已知反应:10AgF+5Cl2+5H2O=9AgCl+AgClO3+10HF+O2,试回答:
(1)反应中氧化剂和还原剂的物质的量之比是_____;
(2)当转移1 mol电子时,被氧化的Cl2的物质的量是___;
(3)每产生1 mol O2时,被氧元素还原的Cl2的物质的量是_____;
(4)反应消耗的水是( )
A.全部被氧化 B.全部被还原 C.被氧化 D.被还原
【答案】(1). 9:5 (2). 1/18 (3). 2mol (4). C
【解析】
分析】反应10AgF+5Cl2+5H2O═9AgCl+AgClO3+10HF+O2中,Cl元素的化合价既升高又降低,其中9molCl原子得电子,1molCl原子失电子,O元素的化合价升高,2molO原子失电子,以此来解答。
【详解】(1)反应10AgF+5Cl2+5H2O═9AgCl+AgClO3+10HF+O2中,9 mol Cl原子得电子,1 mol Cl原子失电子,2 mol O原子失电子,则氧化剂为4.5 mol,还原剂物质的量为0.5mol+2mol=2.5 mol,所以氧化剂与还原剂物质的量之比为9:5,故答案为:9:5;
(2)反应10AgF+5Cl2+5H2O═9AgCl+AgClO3+10HF+O2中,5mol氯气反应时,被氧化的氯气为0.5 mol,转移电子的物质的量为9 mol,则当转移1mol电子时,被氧化的Cl2的物质的量是1/18mol,故答案为:1/18;
(3)每产生1 mol O2时,O元素失去4 mol电子,则氯元素得到4 mol,所以被氧元素还原的氯气物质的量为2 mol,故答案为:2 mol;
(4)由可知,5 mol H2O参加反应,只有2 mol作还原剂被氧化,即反应消耗的水是被氧化,C项正确,故答案为:C。
21.已知元素的电负性和原子半径一样,也是元素的一种基本性质。短周期元素的电负性数值表。
元素
H
Li
Be
B
C
N
O
F
Na
Mg
Al
Si
P
S
Cl
K
电负性
2.1
1.0
1.5
2.0
2.5
3.0
3.5
4.0
0.9
1.2
1.5
1.8
2.1
2.5
3.0
0.8
请仔细观察表格中的数据,回答下列有关问题:
(1)根据表中的数据,可推测元素的电负性具有的变化规律是:_____。
(2)由表中数据可得出同主族元素的电负性变化规律是____。
(3)由表中数据预测电负性最大的元素为____;电负性较大与电负性较小的两元素之间易形成的化学键类型是____。
【答案】(1). 随着原子序数递增呈周期性变化 (2). 从上到下逐渐减小 (3). F (4). 离子键
【解析】
【分析】由表中数据可知,同周期自左而右电负性增大,同主族自上而下电负性降低,据此分析第(1)、(2)问;
(3)由表中数据观察即可得出结论。
【详解】(1)由表中数据可知,同周期自左而右电负性增大,同主族自上而下电负性降低,即随着原子序数递增呈周期性变化,故答案为:随着原子序数递增呈周期性变化;
(2)由表中数据可得出同主族元素的电负性变化规律是从上到下逐渐减小,故答案为:从上到下逐渐减小;
(3)由表中数据可知,电负性最大的元素是F,电负性最小的元素是K,两者之间易形成离子键,故答案为:F;离子键。
三、计算题(要求写计算过程)
22.某元素最高价氧化物的化学式是RO2,已知其气态氢化物中含氢25%。
(1)计算R的相对原子质量;
(2)写出R最高价氧化物对应的水化物的化学式,并设计一个实验方案证明其酸性比盐酸弱。
【答案】(1)12(3分);
(2)H2CO3(1分),实验方案:往石灰石滴加稀盐酸,产生大量气泡,该无色气体能使澄清石灰水变浑浊,则为二氧化碳气体。根据强酸制弱酸的原理可得碳酸的酸性比盐酸弱。(3分)
【解析】
【分析】(1)根据R元素的化合价和氢元素百分含量去求解;
(2)根据最高化合价和化学式中各元素化合价的代数和为零,写出R最高价氧化物对应的水化物的化学式;;设计实验根据强酸制弱酸的原理;
【详解】(1)在RO2中R呈+4价,则在氢化物中呈-4价,即氢化物是RH4,可得:
4/(R+4)×100%=25%,故R的相对原子质量为:12;
(2)某元素最高价氧化物的化学式是RO2,R最高正价为+4,相对原子质量为12的元素是碳元素,碳的最高价氧化物对应的水化物即碳酸的化学式是 H2CO3;根据强酸制弱酸的原理,盐酸能和石灰石反应,生成的碳酸不稳定能分解生成水和二氧化碳,方程式为CaCO3+2H+=Ca2++H2O+CO2↑,该无色气体能使澄清石灰水变浑浊,
实验方案:往石灰石滴加稀盐酸,产生大量气泡,该无色气体能使澄清石灰水变浑浊,则为二氧化碳气体,根据强酸制弱酸的原理可得碳酸的酸性比盐酸弱;
江西省上饶市婺源天佑中学2023-2024学年高一上学期12月考试化学试题: 这是一份江西省上饶市婺源天佑中学2023-2024学年高一上学期12月考试化学试题,共13页。试卷主要包含了1ml,原子数目为,故A错误;等内容,欢迎下载使用。
江西省上饶市广丰中学2023-2024学年高一上学期12月考试化学试卷: 这是一份江西省上饶市广丰中学2023-2024学年高一上学期12月考试化学试卷,共16页。试卷主要包含了24 L 中含有的的分子数为,5~3,6份沸水,不溶于乙醇,57%,52g;则此样品的纯为等内容,欢迎下载使用。
2022-2023学年江西省宜春市铜鼓中学高一上学期第一次月考化学试题含解析: 这是一份2022-2023学年江西省宜春市铜鼓中学高一上学期第一次月考化学试题含解析,共14页。试卷主要包含了单选题,多选题,填空题,元素或物质推断题等内容,欢迎下载使用。

