- 初中物理人教八年级下第十二章章末卷1 试卷 3 次下载
- 初中物理人教八年级下第十二章章末卷2 试卷 3 次下载
- 初中物理人教八年级下第十一章章末卷2 试卷 5 次下载
- 初中物理人教八年级下第十章章末卷1 试卷 5 次下载
- 初中物理人教八年级下第十章章末卷2 试卷 4 次下载
物理八年级下册第十一章 功和机械能综合与测试随堂练习题
展开选择题(每题3分,共30分)
1.(2013•德州)用弹簧测力计沿水平方向两次拉着同一物体在同一水平面上运动,两次运动的s﹣t图象如图所示.其对应的弹簧测力计示数分别为F1、F2,相同时间内所做的功分别为W1、W2,则它们的关系正确的是( )
A.F1>F2 W1>W2B.F1=F2 W1>W2
C.F1=F2 W1<W2D.F1<F2 W1<W2
【考点】EB:功的大小比较.
【难度】中等
【分析】(1)弹簧测力计拉动木块在水平面上匀速直线运动时,水平方向上木块受到拉力和滑动摩擦力作用,拉力和滑动摩擦力是一对平衡力.
(2)滑动摩擦力大小跟压力大小和接触面粗糙程度有关.
(3)根据W=FS判断拉力做的功.
【解答】解:(1)根据图象可知,物体两次都做匀速直线运动,拉力等于滑动摩擦力,由于压力和接触面的粗糙程度相同,因此滑动摩擦力相等,拉力也相等,即F1=F2.
(2)从图象中可以判断出相同时间内第②次通过的距离小,根据公式W=FS,当拉力相等时,通过的距离越大,拉力做的功就越大,即W1>W2.
故选B.
【点评】本题通过图象可以判断木块进行匀速直线运动,匀速直线运动的物体受到平衡力作用,根据平衡力条件判断拉力和滑动摩擦力大小关系,根据W=FS判断做功的大小.
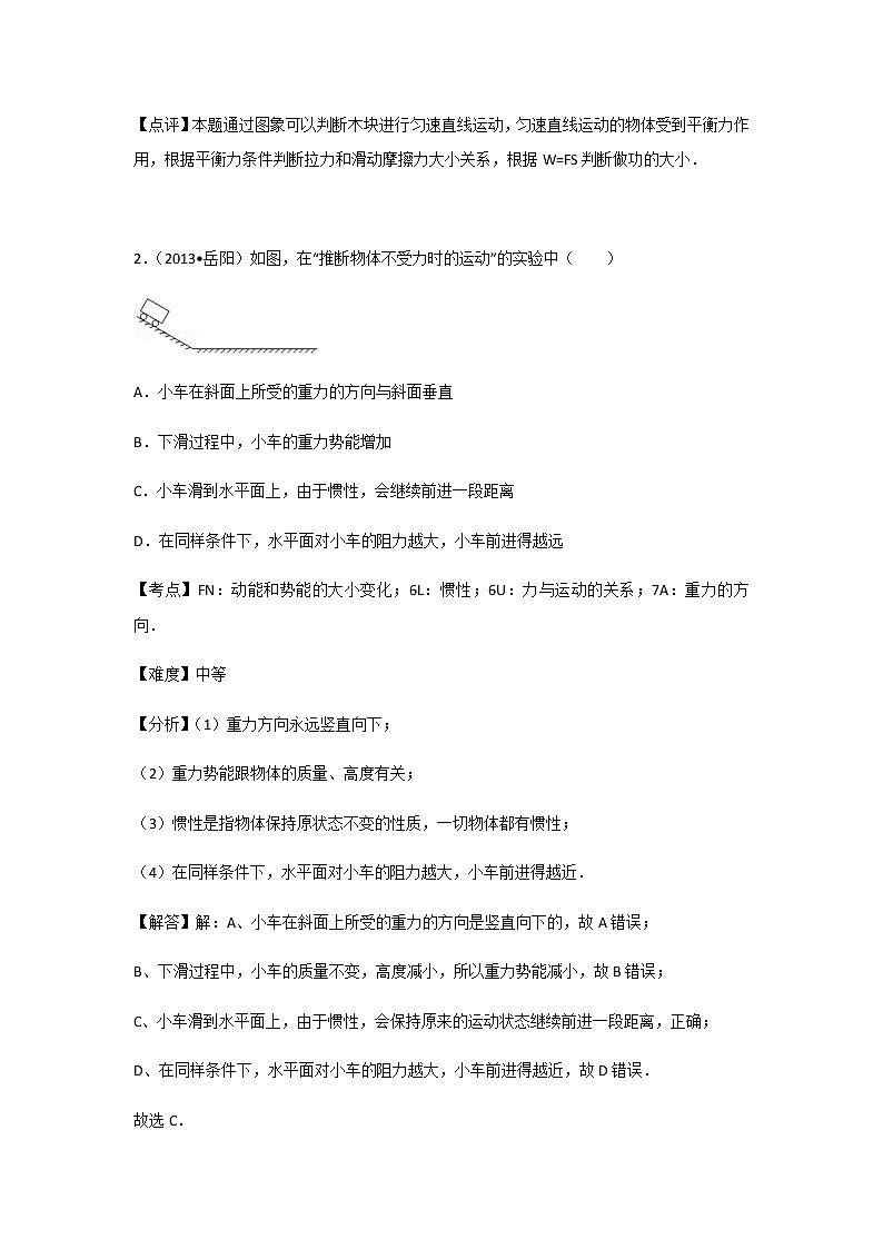
2.(2013•岳阳)如图,在“推断物体不受力时的运动”的实验中( )
A.小车在斜面上所受的重力的方向与斜面垂直
B.下滑过程中,小车的重力势能增加
C.小车滑到水平面上,由于惯性,会继续前进一段距离
D.在同样条件下,水平面对小车的阻力越大,小车前进得越远
【考点】FN:动能和势能的大小变化;6L:惯性;6U:力与运动的关系;7A:重力的方向.
【难度】中等
【分析】(1)重力方向永远竖直向下;
(2)重力势能跟物体的质量、高度有关;
(3)惯性是指物体保持原状态不变的性质,一切物体都有惯性;
(4)在同样条件下,水平面对小车的阻力越大,小车前进得越近.
【解答】解:A、小车在斜面上所受的重力的方向是竖直向下的,故A错误;
B、下滑过程中,小车的质量不变,高度减小,所以重力势能减小,故B错误;
C、小车滑到水平面上,由于惯性,会保持原来的运动状态继续前进一段距离,正确;
D、在同样条件下,水平面对小车的阻力越大,小车前进得越近,故D错误.
故选C.
【点评】此题考查的知识点较多,有重力的方向、重力势能的影响因素、惯性、力的作用效果等,中考常见题型,基础性题目.
3.(2013•茂名)在探究“物体动能的大小与哪些因素有关”的实验中,让不同质量的铁球从斜面的同一高度由静止释放,撞击同一木块,比较木块运动的远近,如图所示.下列说法中正确的是( )
A.铁球从斜面上滚下来的过程中动能一直减小
B.这样做的目的是研究物体的动能大小与质量的关系
C.这样做的目的是研究物体的动能大小与高度的关系
D.这样做的目的是研究物体的动能大小与速度的关系
【考点】FQ:探究影响物体动能大小的因素.
【难度】中等.
【分析】当小球从高处滚下时,重力势能转化为动能,小球的高度决定了小球滚下时的速度;
物体的动能与速度和质量有关,要探究动能与其中一个因素的关系,需控制另一个量不变.
【解答】解:铁球从斜面上滚下来的过程中,重力势能转化为动能,所以动能一直增大,所以A错误;
让不同质量的铁球从斜面的同一高度由静止释放,这样物体到达底端的速度相同,质量不同,探究了物体的动能大小与质量的关系,所以B正确,CD错误.
故选B.
【点评】此题是探究“物体动能的大小与哪些因素有关”的实验,考查了学生对控制变量法的理解,在分析过程中特别注意控制和改变的量,同时涉及了动能和势能的转化.
4.(2013•荆门)一根细长绳的下端系一个金属小球,上端固定,就制成一个摆.把小球拉离竖直位置松手,让它摆动起来,如图所示,可以观察到小球在摆动过程中摆动的幅度会逐渐减小,最终会停下来,对于小球在摆动过程中的能量转化情况,下列说法中不正确的是( )
A.小球从高处向低处摆动过程中,势能部分转化为动能
B.小球从低处向高处摆动过程中,动能部分转化为势能
C.小球在摆动过程中,机械能守恒
D.小球依次经过最低点时,动能会逐渐减少
【考点】FU:动能和势能的转化与守恒;FY:机械能和其他形式能的转化.
【难度】中等
【分析】本题考查的知识点:(1)物体的动能由质量和速度决定,重力势能由质量和高度决定,分析摆动过程中质量、速度、高度的变化,判断出动能和重力势能的转化;
(2)机械能守恒的条件:只有动能和势能的相互转化或者只有重力做功,机械能才守恒.
【解答】解:A、小球从高处向低处摆动过程中,质量不变,高度降低,重力势能减小,速度增大,动能增大,所以是重力势能转化为动能;
B、小球从低处向高处摆动过程中,质量不变,高度升高,重力势能增大,速度减小,动能减小,所以是动能转化为重力势能;
C、小球在摆动过程中,除重力做功外,还有空气阻力做功,所以机械能不守恒;
D、由于小球在摆动过程中,机械能越来越小,所以到达最低点的动能会逐渐减小.
故选C.
【点评】由于阻力做功,本题中小球的机械能转化为内能;
机械能守恒在初中只是要求定性的会判断,不要求根据机械能守恒去定量计算.
5.(2012•连云港)一个人先后用同样大小的力F将不同质量的物体分别在光滑水平面、粗糙水平面和粗糙斜面上沿力的方向移动相同的距离S(如图所示),该力在这三个过程中所做的功分别为W1、W2、W3,关于它们之间的大小关系说法正确的是( )
A.W1<W2<W3B.W1<W2=W3C.W1=W2=W3D.W1=W2<W3
【考点】EC:功的计算.
【难度】中等.
【分析】物理上,功的大小等于力与在力的方向上通过的距离的乘积;即W=Fs.
【解答】解:一个人先后用同样大小的力F使物体沿力的方向移动相同的距离S;该力在这三个过程中所做的功分别为W1、W2、W3,三个功的大小都等于W=Fs;即W1=W2=W3;
故C正确;ABD错误;
故选:C.
【点评】深入理解功的大小的计算方法,是解答此题的关键.
6.(2012•宜昌)小明用相同的水平推力,分别使较重的A物体沿较光滑的平面移动,较轻的B物体沿较粗糙的平面移动,若在相同的时间内移动相同的距离.则下列说法正确的是( )
A.小明对A物体做的功多
B.小明对B物体做的功多
C.小明推A物体时的功率小
D.小明推A、B两物体时的功率相同
【考点】EC:功的计算;FF:功率的计算.
【难度】中等.
【分析】功等于力跟物体在力的方向上移动距离的乘积,两次推力大小相同,移动距离相同,根据公式W=Fs比较做功的大小关系,根据P=比较功率的大小关系.
【解答】解:
(1)由题知,在光滑水平面上和粗糙水平面上推力大小相同,移动距离相同,根据公式W=Fs可知,两种情况下做功相同;
(2)两种情况的时间相同,根据P=可知,功率相同.
故选D.
【点评】本题主要考查了功和功率的计算,知道影响物体做功大小的因素是力的大小和物体在力的方向上移动距离,与接触面的粗糙程度无关是本题的关键.
7.(2012•恩施州)如图,邻居大叔正吃力的把一重物送往高台,小翔看见后急忙前去帮忙,他找来一块木板,搭成图乙所示的斜面,结果轻松地把重物推到了高台上.关于这两种方法,下列说法正确的是( )
A.甲乙机械效率是一样的B.大叔克服重力做功较多
C.两人做同样多的有用功D.小翔做功的功率要大些
【考点】EC:功的计算;FG:功率计算公式的应用.
【难度】中等.
【分析】(1)使用任何机械时,都必须做额外功,所以机械效率要小于1;
(2)甲乙的有用功都是克服重物的重力做的功,根据W=Gh比较两者的有用功;
(3)根据P=可知,做功的功率与功和时间有关.
【解答】解:(1)甲是用手直接对物体做功,效率为100%;乙是利用斜面对物体做功,此时需要克服摩擦力做额外功,效率小于100%;所以两者的机械效率不相等,故A错.
(2)甲乙都是把相同的物体提高相同的高度,根据W=Gh可知,两者所做的有用功相等,故B错、C正确.
(3)使用斜面能省力,但做功功率的大小不仅与做功的多少有关,还与做功的时间有关,而做功大小和时间都不知,所以无法比较两者功率的大小关系,故D错.
故选C.
【点评】本题考查了功、功率、机械效率公式的灵活运用,关键是明确有用功、额外功和总功的含义,并知道额外功是使用任何机械必须做的.
8.(2012•温州)如图是高速公路避险车道示意图.当高速行驶的汽车出现刹车失灵时,可通过进入避险车道快速降低车速直至停止.避险车道的作用是降低汽车因高速行驶而具有的哪种能量带来的危害( )
A.动能B.势能C.内能D.电能
【考点】FO:动能的影响因素.
【难度】中等.
【分析】(1)动能的大小与物体的质量和速度有关,物体的重力势能的大小与物体的质量和高度有关;
(2)动能和重力势能间可以相互转化.
【解答】解:当汽车高速行驶时,其速度非常快,动能非常大,若汽车出现刹车失灵,即在发生交通事故时,其能对外做的功多,造成的危害非常大,故该情况下可以进入避险车道,见题目中的插图,即让汽车的动能转化为重力势能,故可以快速的降低车速,避免交通事故的发生.
故选A.
【点评】知道动能和势能大小的影响因素,并能结合其能量的转化解释实际问题是解决该题的关键.
9.(2012•衢州)为了研究动能的大小与哪些因素有关,教材中设计了“小钢球撞木块”的实验(如图所示)让静止的小钢球从斜面滚下,观察木块被推动的距离.关于该实验的说法中,不正确的是( )
A.该实验的设计思路是采用转换法,用木块移动的距离来表示动能的大小
B.该实验研究的基本方法是控制变量法,如分别控制小球滚下的高度、小球的质量等
C.在实验器材的选择时,可以不考虑斜面的光滑程度,被撞木块的质量和软硬等因素
D.实验过程中,让同一小球从不同高度落下,目的是为了让小球获得不同的运动速度
【考点】FQ:探究影响物体动能大小的因素.
【难度】中等
【分析】动能的决定因素有两个:质量和速度,在探究“物体动能的大小与哪些因素有关”时,应该利用控制变量法的思路,去分析解决;钢球把木块推出的距离长,说明的动能大这是一种转换的方法.
【解答】解:A、球的动能是从木块被推出的距离看出的,这里采用了转换法的思想,故该选项说法正确;
B、球的动能与质量和速度都有关系,根据控制变量法,如分别控制小球滚下的高度、小球的质量等;故该选项说法正确;
C、斜面的光滑程度影响小球滚下的速度,木块的质量和软硬影响碰撞的程度,所以在实验器材的选择时,考虑斜面的光滑程度,木块的质量和软硬等因素,故该选项说法不正确;
D、球滚到水平面上时获得的速度与球在斜面上的高度有关,同一小球从不同高度落下,目的是为了让小球获得不同的运动速度,故该选项说法正确.
故选C.
【点评】本题全面地考查动能的大小与哪些因素得实验,解答时注意多因素问题时需要运用控制变量法,反映动能多少时运用了转换法.
10.(2012•杭州)冲击钻是一种打孔的工具.工作时,钻头在电动机带动下不断地冲击墙壁打出圆孔(如图所示).冲击钻在工作的过程中( )
A.只有电能和内能的转化
B.只有电能和机械能的转化
C.有电能、机械能和内能的转化
D.没有机械能和内能的转化
【考点】FW:能量转化的现象.
【难度】中等
【分析】(1)冲击钻在工作时,有电流通过电动机,电流做功,消耗电能转化为机械能,同时也转化为内能,电动机发热;
(2)钻头冲击墙壁,克服摩擦做功,消耗机械能转化为内能,使钻头内能增加、温度升高,用手摸,烫手!
【解答】解:
(1)当电流通过电动机时,电流做功,消耗电能转化为机械能和内能;
(2)钻头冲击墙壁,克服摩擦做功,将机械能转化为内能;
由此分析可知,在该过程中存在电能、机械能和内能的转化.
故选C.
【点评】本题考查了学生对内能、电能、机械能概念及其相互转化的了解与掌握,要结合生活经验分析.
填空题(每空2分,共46分)
11.(2017•常州)我国火箭回收方式是:火箭消耗完燃料后将自动脱离飞船,借助降落伞落回地面,如图所示,匀速下落过程中,火箭的动能 不变 (变小/不变/变大),机械能 变小 (变小/不变/变大)
【考点】FN:动能和势能的大小变化.
【难度】易
【分析】(1)动能大小的影响因素:物体的质量、物体的速度;质量越大,速度越大,动能越大.
(2)重力势能大小的影响因素:物体的质量、物体的高度;质量越大,所处的高度越高,重力势能越大.
(3)动能和势能统称为机械能.
【解答】解:火箭匀速下落过程中,质量不变,速度不变,高度逐渐变小,则动能不变,重力势能变小,机械能变小.
故答案为:不变;变小.
【点评】本题考查了影响动能和势能因素的应用以及机械能的概念,抓住“匀速(速度不变)下落(高度减小)”是关键.
12.(2017•怀化)在2016年8月8日巴西奥运会中,我国运动员吴敏霞与施廷懋在女子双人三米板跳水比赛中,勇夺金牌,她们在下落过程中,重力势能变 小 ,动能变 大 .
【考点】FN:动能和势能的大小变化.
【难度】易.
【分析】动能的大小与物体的质量、速度有关;重力势能的大小与物体的质量、高度有关.
【解答】解:跳水运动员下落过程中,质量不变,高度减小,所以重力势能变小;同时其速度变大,所以动能变大.
故答案为:小;大.
【点评】知道并理解动能、重力势能大小的影响因素是解决该题的关键.
13.(2016•镇江)乘客随自动扶梯由底端匀速上升至顶端的过程中,乘客的重力势能 增大 ,机械能 增大 .为了节能,在扶梯底端前1.5m安装了图1所示红外系统:乘客通过时,红外传感开关被触发,扶梯启动,同时计时器开始计时,若在设定时间t内无乘客通过,扶梯将停止运行,已知扶梯长10m,从启动到匀速运行的v﹣t图象如图2所示,若乘客步行速度在0.5m/s~1.5m/s之间,为确保安全,设定时间t应至少为 23 s.
【考点】FN:动能和势能的大小变化;69:速度公式及其应用.
【难度】中等.
【分析】(1)动能大小的影响因素:质量和速度.质量越大,速度越大,动能越大.重力势能大小的影响因素:质量和高度.质量越大,高度越高,重力势能越大.机械能=动能+势能.
(2)知道扶梯的长度和红外系统的安装位置,以乘客的速度和扶梯的速度计算时间即可;
【解答】解:乘客乘超市的自动扶梯匀速上升的过程中,乘客的质量不变,速度不变,动能不变;高度增大,重力势能增大;机械能=动能+重力势能,动能不变,重力势能增大,所以机械能增大.
扶梯底端前1.5m安装了图1所示红外系统,为确保安全,速度最慢的人也能安全乘坐扶梯到顶端;
人步行的最小速度是0.5m/s,此时人从红外杆走到扶梯所用的时间:
t1===3s,
据图2可知,1s后扶梯匀速运动的速度是0.5m/s,
由图1可知扶梯的长度10m,故扶梯匀速运动的时间为:
t2===20s;
故整个过程的总时间:t=t1+t2=3s+20s=23s;即设定时间t应至少为23s.
故答案为:增大;增大;23;
【点评】此题考查了动能、势能和机械能的影响因素及速度公式的应用,是一道综合题,但难度不大.
14.(2016•襄阳)“探究物体的动能跟哪些因素有关”的实验中,让同一钢球从斜面上不同的高度由静止滚下,碰到同一木块上.实验的目的是探究钢球动能的大小与 速度 的关系;实验时,是通过观察 木块被推动距离的大小 ,来判断钢球动能的大小.物理研究方法有许多,如“控制变量法”、“模型法”、“类比法”、“转换法”和“等效替代法”等,本实验利用了控制变量法和 转换法 .
【考点】FQ:探究影响物体动能大小的因素.
【难度】中等.
【分析】(1)决定动能大小的因素有两个:物体的质量和物体的运动速度.因此研究物体动能大小与这两个因素的关系时要用到控制变量法,即:要研究与哪个因素的关系,就要控制该因素不变,让其他的因素改变.要确定甲实验研究的是动能与哪个因素有关,就要找出前后两次实验的相同点与不同点,然后即可得到答案.
(2)钢球对木块做功的多少体现了钢球动能的大小,对木块做功的多少可以由木块移动距离来体现.
【解答】解:(1)同一钢球,质量相同,从不同的高度由静止滚下,体现了钢球到底端时的速度不同,由此可知:此实验研究的是动能大小与速度大小的关系,即此时用的是控制变量法;
(2)此时采用转换法,将钢球的动能大小转换为观察木块被推动的距离远近,钢球把木块推出去的越远,钢球的动能越大.
故答案为:速度;木块被推动的距离的大小;转换法.
【点评】实验中,用到了控制变量法和转换法,利用了木块运动的距离来体现钢球动能的多少,这是一种转换法.注意物理研究方法在实验中的应用.
15.(2016•兰州)“弓开如满月,箭去似流星”形容射箭运动员拉弓放箭的情形,那么在这个过程中弓的 弹性势 能转化为箭的 动 能.
【考点】FU:动能和势能的转化与守恒.
【难度】中等.
【分析】弹性势能的影响因素是物体的弹性形变程度,在弹性范围以内,弹性形变越大,弹性势能就越大.
【解答】解:拉弯的弓具有弹性势能,箭射出去后具有动能,这一过程中是弓的弹性势能转化为箭的动能.
故答案为:弹性势;动能;
【点评】本题考查了能量的转化,解答此题的关键是知道弹性势能的概念,属于基本内容.
16.(2015•百色)如图所示,小明从滑梯高处加速下滑,臀部有热乎乎的感觉,这过程中小明的动能 增大 ,机械能 减小 (选填“增大”、“减小”或“不变”).
【考点】FN:动能和势能的大小变化.
【难度】易
【分析】(1)解决此题要知道动能的大小与物体的质量和速度有关,质量越大、速度越大,动能就越大;
重力势能的大小与物体的质量和高度有关,质量越大、高度越高,重力势能就越大;
(2)存在摩擦阻力的情况下,人的一部分机械能会转化为内能.
【解答】解:小明从滑梯上滑下,其质量不变,速度变快,动能变大;同时其质量不变,高度减小,故重力势能变小;
该过程中,人克服摩擦力做功,所以一部分机械能转化成了内能,故机械能减小;
故答案为:增大;减小.
【点评】知道动能和重力势能大小的影响因素是解决该题的关键.
17.(2015•连云港)极限跳伞是一项惊险的体育运动,如图,跳伞员从3600m的高空跳下,一段时间后打开降落伞,开始做减速运动,下落过程中,其重力势能将 减小 (选填“增大”、“减少”或“不变”).减速下降时,跳伞员及降落伞所受的阻力 大于 (选填“大于”、“等于”、“小于”)他们的重力.若跳伞员看到地面“迎面扑来”,则他是以 自身 为参照物的,若从跳下到落地用时200s,则其下落的平均速度为 18 m/s.
【考点】FN:动能和势能的大小变化;52:参照物及其选择;6D:变速运动与平均速度.
【难度】中等.
【分析】(1)重力势能大小的影响因素:质量、高度.
(2)对于运动的物体来说:当阻力小于动力时,物体做加速运动,若阻力等于动力时,物体做匀速运动;当阻力大于动力时,物体做减速运动.
(3)判断物体是运动还是静止,即看该物体相对于参照物的位置是否发生变化即可;
(4)据速度的公式计算即可.
【解答】解:跳伞员从3600m的高空跳下,一段时间后打开降落伞,开始做减速运动,下落过程中,其质量不变,高度减小,故重力势能将减小;
减速下降时,即说明向上的力大于向下的力,故跳伞员及降落伞所受的阻力大于自身的重力;
若跳伞员看到地面“迎面扑来”,则他是以自己为参照物的;
此时运动时间是200s,故速度是:v===18m/s;
故答案为:减少;大于;自身;18.
【点评】该题考查了重力势能大小的影响因素、物体运动状态的理解、参照物的判断和速度的计算,是一道综合题.
18.(2015•柳州)a、b、c是一个苹果下落过程中的三个位置(如图),苹果经过位置 a 时重力势能最大,经过位置 c 时动能最大.
【考点】FN:动能和势能的大小变化.
【难度】中等
【分析】(1)动能大小的影响因素:质量、速度.质量越大,速度越大,动能越大.
(2)重力势能大小的影响因素:质量、被举得高度.质量越大,高度越高,重力势能越大.
【解答】解:由于动能的大小与物体的质量和速度有关,所以c点时速度最大,故c点时的动能最大;
由于重力势能和物体的质量和高度有关,所以a点时的高度最大,故a点时的重力势能最大;
故答案为:a;c;
【点评】知道动能和重力势能大小的影响因素是解决该题的关键.
19.(2015•广东)从桌面掉到地上的乒乓球会自动弹起,球在上升过程中 动 能转化为 重力势 能,由于球与空气有摩擦,上升过程中球的机械能 减小 .
【考点】FU:动能和势能的转化与守恒.
【难度】中等.
【分析】(1)动能大小的影响因素:质量、速度.质量越大,速度越大,动能越大.
(2)重力势能大小的影响因素:质量、被举得高度.质量越大,高度越高,重力势能越大.
(3)机械能等于动能和势能之和;克服摩擦做功,机械能转化为内能;不计阻力,机械能守恒.
【解答】解:乒乓球在上升的过程中,质量不变,速度减小,动能减小;高度增高,重力势能增大,是动能转化为重力势能;
如果不能忽略空气阻力,乒乓球上升的过程中克服空气阻力做功,机械能转化为内能,机械能减小.
故答案为:动;重力势;减小.
【点评】对于判断能量转化的题目,我们可以从影响能量大小的因素来分析能量的变化,找到能量转化的方向.
三.实验探究题(共6分)
20.(2017•青岛)综合实验(可以配图说明)
小雨要探究“物体重力势能的大小与材料的关系”,请完成实验设计方案.
【考点】FR:探究影响物体势能大小的因素.
【难度】中等.
【分析】重力势能与两个因素有关:高度、质量,利用转换法体现重力势能的大小;要采用控制变量法进行实验,要探究“物体重力势能的大小与材料的关系”,需控制质量和高度一定相同.
【解答】解:
(1)探究“物体重力势能的大小与材料的关系”,需要保持物体的质量相同,所以应该选择质量相同,而材料不同的物体进行实验,故选择A、质量相同的铜块、铁块和铝块;实验中需要用刻度尺材料重物陷入细沙中的深度,所以需要选择C、刻度尺;
(2)实验步骤:
①将铜块举高50cm,使其自由下落,打击木楔,测量木楔陷入细沙中的深度h,将数据填入表格;
②将铁块举高50cm,使其自由下落,打击木楔,测量木楔陷入细沙中的深度h,将数据填入表格;
③将铝块举高50cm,使其自由下落,打击木楔,测量木楔陷入细沙中的深度h,将数据填入表格;
分析数据,得出结论.
(3)数据记录表:
故答案为:(1)AC;(2)见解答过程;(3)见上表.
【点评】解决探究性的实验题,若题目要求设计实验方案或实验步骤时,一定不要忘了探究目的,因为所有的步骤都是围绕实验目的展开的.
四、计算题(共6分)
21.(2016•宜昌)三峡升船机于2015年12月21日进行实船测试.如图所示,旅游船“长江电力”号先进入上游航道,开启活动桥、卧倒门、防撞装置、工作门后,旅游船缓慢驶入承船厢,随后承船厢内相关设施依次关闭.客轮在承船厢中,仿佛进入了一个装水的“大脚盆”,像坐电梯一样,由机械驱动承船厢下降,承船厢以0.2m/s的速度匀速下降,从上游175m水位下降至下游62m水位处,又依次开启活动桥、卧倒门、防撞装置、工作门后,旅游船缓缓驶出承船厢.
(1)升船机承船厢在下降过程中动能、重力势能和机械能怎样变化?
(2)升船机承船厢下降过程所用的时间是多少?
【考点】FN:动能和势能的大小变化;69:速度公式及其应用.
【难度】中等
【分析】(1)动能和物体的质量、速度有关;重力势能和物体的质量、高度有关;动能和势能统称为机械能;
(2)知道升降机运动的路程和速度,利用速度公式计算即可;
【解答】解:(1)升船机承船厢在匀速下降过程中,质量不变,速度不变,故动能不变;同时质量不变,高度减小,重力势能减小;由于机械能等于动能和势能之和,所以承船厢的机械能减小;
(2)承船厢以0.2m/s的速度匀速下降,从上游175m水位下降至下游62m水位处,
则承船厢运动的路程是:s=175m﹣62m=113m;
根据v=可知,承船厢运动的时间为:
t===565s;
答:(1)升船机承船厢在下降过程中动能不变,重力势能减小,机械能减小;
(2)升船机承船厢下降过程所用的时间是565s;
【点评】此题考查了动能、势能和机械能的影响因素及速度的计算,是一道综合题.
五、解答题(每题6分,共12分)
22.(2016•广东)如图所示是“探究物体动能的大小与哪些因素有关”的实验装置,实验中让钢球从斜面上某个高度由静止沿斜面滚下,在底部与静止在水平面上的木块发生碰撞,木块沿水平向右运动直至停止.
(1)实验中是通过观察 木块被推动距离的大小 来判断钢球的动能大小.
(2)让同一钢球从斜面的不同高度由静止开始滚下,目的是探究钢球的动能大小与 速度 的关系.
(3)换用质量不同的钢球从斜面的相同高度由静止开始滚下,目的是探究钢球的动能大小与 质量 的关系.
(4)木块最终会停下来的主要原因是 受到摩擦力的作用 ,在此过程中木块通过 做功 方式把动能转化为内能.
(5)如果木块在运动过程中所受的摩擦阻力为0,木块将 永远做匀速直线运动 .
【考点】FQ:探究影响物体动能大小的因素.
【难度】中等
【分析】(1)动能的大小与物体的质量和速度有关,探究动能与质量关系时,控制速度不变;探究动能与速度关系时,控制质量不变.该实验也采用了转换法,通过比较小球推动木块移动的距离来反映小球动能的大小;
(2)由于动能的大小与物体的质量和速度有关,要想研究物体动能与质量的关系,需要换用不同质量的钢球从斜面相同的高度滑下;
(3)力是改变物体运动状态的原因;
(4)改变内能的方式有两种,即做功和热传递;
(5)据牛顿第一定律分析即可判断.
【解答】解:(1)在研究动能大小与什么因素有关时,我们是通过观察钢球推动木块移动的距离来反映小球动能大小的,采用的是转换法的思想;
(2)图中实验中让同一钢球从同一个斜面上不同的高度由静止开始运动,即钢球滚动到斜面低端的速度是不同的,即探究动能大小与物体运动速度的关系;
(3)不同钢球从相同的高度释放,运动到斜面低端的速度也就相同,即该实验探究的是钢球动能与质量的关系;
(4)由于木块受到摩擦力的作用,所以木块最终会停下来;在此过程中木块通过做功方式把动能转化为内能;
(5)据牛顿第一定律可知,若物体在不受任何外力时,运动的物体将永远做匀速直线运动,故如果木块在运动过程中所受的摩擦阻力为O,木块将永远做匀速直线运动.
故答案为:(1)木块被推动距离的大小;(2)速度;(3)质量;(4)受到摩擦力的作用;做功;(5)永远做匀速直线运动.
【点评】该题考查了转换法、控制变量法等研究方法在探究实验中的应用,在平时做实验时要多观察,多思考.
23.(2015•云南)电动汽车是世界各国大力推广的新型交通工具,它具有节能、环保的特点.我国生产的某品牌的一款电动汽车充满电后,除了提供车内用电还能以80km/h的速度连续行驶360km.若该车行驶时整车总质量为1.5t,受到的阻力为整车总重的9%,电动机的牵引功率占电源输出总功率的75%.求:
(1)该车充满电后匀速行驶至全部电能耗尽,牵引力所做的功;
(2)电动机的牵引功率;
(3)电源输出的总功率.
【考点】EC:功的计算;FB:功率的概念.
【难度】中等.
【分析】(1)牵引力做功即克服摩擦做功,求出摩擦力和运动距离,利用W=fs计算;
(2)做功已知,借助速度公式计算出行驶时间,即可计算功率;
(3)根据电动机的牵引功率占电源输出总功率的75%计算.
【解答】解:(1)电动汽车所受重力:G=mg=1.5×103kg×10N/kg=1.5×104N,
汽车匀速行驶,牵引力:F=f=0.09G=0.09×1.5×104N=1.35×103N,
牵引力做功:W=Fs=1.35×103N×360×103m=4.86×108J,
(2)由v=得,电动汽车行驶时间t===4.5h,
牵引力的功率:P===3×104W;
(3)由η=得,电源输出功率:P总===4×104W.
答:(1)该车充满电后匀速行驶至全部电能耗尽,牵引力所做的功为4.86×108J;
(2)电动机的牵引功率是3×104W;
(3)电源输出的总功率是4×104W.
【点评】本题综合考查能量转化问题、平均速度公式的应用、电功率计算公式的应用以及电动车的节能、环保等优点,关键是能选择合适的公式进行计算.
器材
木楔、细沙 AC (请从下列器材中选取2项,填写字母序号)
A.质量相同的铜块、铁块和铝块;
B.体积相同的铜块、铝块和木块;
C.刻度尺
实验步骤
①将铜块举高50cm,使其自由下落,打击木楔,测量木楔陷入细沙中的深度h,将数据填入表格;
②将铁块举高50cm,使其自由下落,打击木楔,测量木楔陷入细沙中的深度h,将数据填入表格;
③将铝块举高50cm,使其自由下落,打击木楔,测量木楔陷入细沙中的深度h,将数据填入表格;
分析数据,得出结论
数据记录表格
重物的材料重物被举的高度H/cm木楔陷入沙中深度h/cm铜块50铁块50铝块50
重物的材料
重物被举的高度H/cm
木楔陷入沙中深度h/cm
铜块
50
铁块
50
铝块
50
初中物理人教八年级下单元测试卷-第十一章章末卷2: 这是一份初中物理人教八年级下单元测试卷-第十一章章末卷2,共20页。
初中物理人教八年级下单元测试卷-第十一章章末卷1: 这是一份初中物理人教八年级下单元测试卷-第十一章章末卷1,共19页。
初中物理教科版九年级下册第十一章 物理学与能源技术综合与测试课后测评: 这是一份初中物理教科版九年级下册第十一章 物理学与能源技术综合与测试课后测评,共19页。试卷主要包含了选择题,简答题等内容,欢迎下载使用。

