人教版 (2019)必修 第二册第七章 有机化合物第四节 基本营养物质练习
展开
这是一份人教版 (2019)必修 第二册第七章 有机化合物第四节 基本营养物质练习,共5页。试卷主要包含了知识要点,核心素养,典型例题等内容,欢迎下载使用。
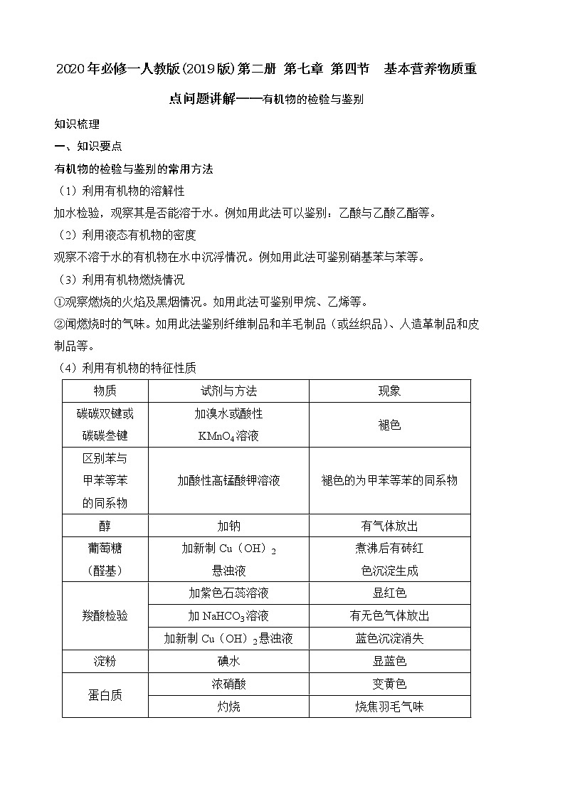
知识梳理
一、知识要点
有机物的检验与鉴别的常用方法
(1)利用有机物的溶解性
加水检验,观察其是否能溶于水。例如用此法可以鉴别:乙酸与乙酸乙酯等。
(2)利用液态有机物的密度
观察不溶于水的有机物在水中沉浮情况。例如用此法可鉴别硝基苯与苯等。
(3)利用有机物燃烧情况
①观察燃烧的火焰及黑烟情况。如用此法可鉴别甲烷、乙烯等。
②闻燃烧时的气味。如用此法鉴别纤维制品和羊毛制品(或丝织品)、人造革制品和皮制品等。
(4)利用有机物的特征性质
二、核心素养
三、典型例题
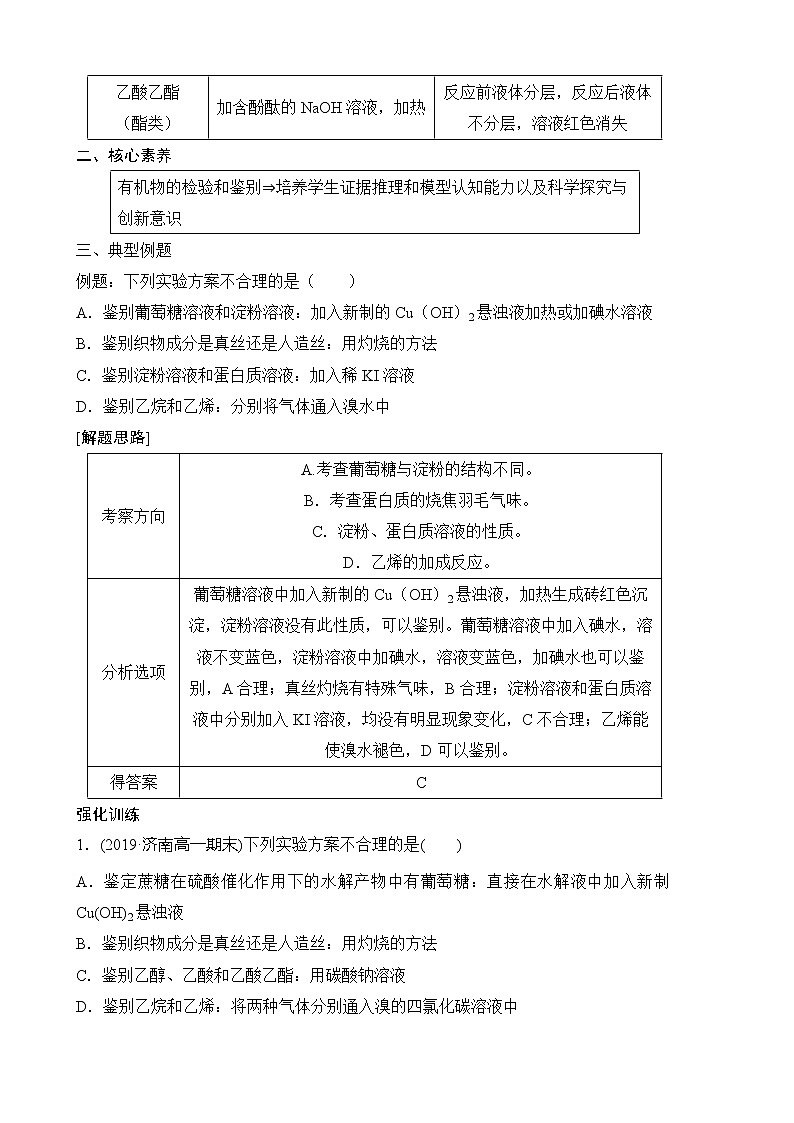
例题:下列实验方案不合理的是( )
A.鉴别葡萄糖溶液和淀粉溶液:加入新制的Cu(OH)2悬浊液加热或加碘水溶液
B.鉴别织物成分是真丝还是人造丝:用灼烧的方法
C.鉴别淀粉溶液和蛋白质溶液:加入稀KI溶液
D.鉴别乙烷和乙烯:分别将气体通入溴水中
[解题思路]
强化训练
1.(2019·济南高一期末)下列实验方案不合理的是( )
A.鉴定蔗糖在硫酸催化作用下的水解产物中有葡萄糖:直接在水解液中加入新制Cu(OH)2悬浊液
B.鉴别织物成分是真丝还是人造丝:用灼烧的方法
C.鉴别乙醇、乙酸和乙酸乙酯:用碳酸钠溶液
D.鉴别乙烷和乙烯:将两种气体分别通入溴的四氯化碳溶液中
答案 A
解析 鉴定蔗糖水解产物中有葡萄糖:应先在水解液中加入氢氧化钠中和作催化剂的硫酸,再加新制Cu(OH)2悬浊液,A项错误。
2.下列物质中,可一次性鉴别乙酸、乙醇、四氯化碳及氢氧化钡溶液的是( )
A.金属钠 B.溴水
C.碳酸钠溶液 D.酚酞溶液
答案 C
解析 金属钠和乙酸、乙醇、氢氧化钡溶液都生成氢气,无法鉴别;溴水和乙醇、乙酸互溶,四氯化碳会萃取溴水中的溴,下层为橙红色,Ba(OH)2溶液可以和溴水反应使溴水褪色,故不能全部鉴别;酚酞溶液遇Ba(OH)2溶液呈红色,和四氯化碳分层,但和乙酸、乙醇互溶无现象,故不能全部鉴别;Na2CO3溶液和乙酸反应生成气体,和乙醇互溶,和四氯化碳分层,和Ba(OH)2溶液反应生成白色沉淀,故Na2CO3溶液可鉴别四种物质。
3.(2019·大连高一期末)为提纯下列物质(括号内为杂质),所用的除杂试剂和分离方法都正确的是( )
答案 C
解析 A项,酸性高锰酸钾溶液能把乙烯氧化为CO2,应该用溴水除去甲烷中的乙烯,错误;B项,氢氧化钠和溴单质反应,苯不溶于水,应该分液,错误;C项,水和氧化钙反应生成氢氧化钙,然后蒸馏即可得到乙醇,正确;D项,饱和碳酸钠溶液和乙酸反应,乙酸乙酯不溶于水,应该分液,错误。
4.下列除去杂质的方法正确的是( )
①除去乙烷中少量的乙烯:光照条件下通入Cl2,气液分离
②除去乙酸乙酯中少量的乙酸:用饱和碳酸氢钠溶液洗涤、分液、干燥、蒸馏
③除去CO2中少量的SO2:气体通过盛饱和碳酸钠溶液的洗气瓶
④除去乙醇中少量的乙酸:加足量生石灰,蒸馏
A.①② B.②④ C.③④ D.②③
答案 B
解析 ①不仅混进Cl2,而且乙烷也可能与Cl2反应;③CO2也可与饱和Na2CO3溶液反应,生成NaHCO3。
5.(2019·无锡高一月考)现有7瓶失去标签的试剂瓶,已知它们盛装的是有机液体,可能是乙醇、乙酸、苯、乙酸乙酯、油脂、葡萄糖溶液、蔗糖溶液。现通过如下实验来确定各试剂瓶中所装液体的名称。
(1)试写出下列标号代表的液体名称:
A________,B________,C________,
D________,E________,F________,G________。
(2)写出在D中加入NaOH溶液并加热的化学方程式:____________________。
答案 (1)乙醇 乙酸 苯 乙酸乙酯 油脂 葡萄糖溶液 蔗糖溶液
(2)CH3COOCH2CH3+NaOHeq \(――→,\s\up7(△))CH3COONa+CH3CH2OH
物质
试剂与方法
现象
碳碳双键或
碳碳叁键
加溴水或酸性
KMnO4溶液
褪色
区别苯与
甲苯等苯
的同系物
加酸性高锰酸钾溶液
褪色的为甲苯等苯的同系物
醇
加钠
有气体放出
葡萄糖
(醛基)
加新制Cu(OH)2
悬浊液
煮沸后有砖红
色沉淀生成
羧酸检验
加紫色石蕊溶液
显红色
加NaHCO3溶液
有无色气体放出
加新制Cu(OH)2悬浊液
蓝色沉淀消失
淀粉
碘水
显蓝色
蛋白质
浓硝酸
变黄色
灼烧
烧焦羽毛气味
乙酸乙酯
(酯类)
加含酚酞的NaOH溶液,加热
反应前液体分层,反应后液体不分层,溶液红色消失
有机物的检验和鉴别⇒培养学生证据推理和模型认知能力以及科学探究与创新意识
考察方向
A.考查葡萄糖与淀粉的结构不同。
B.考查蛋白质的烧焦羽毛气味。
C.淀粉、蛋白质溶液的性质。
D.乙烯的加成反应。
分析选项
葡萄糖溶液中加入新制的Cu(OH)2悬浊液,加热生成砖红色沉淀,淀粉溶液没有此性质,可以鉴别。葡萄糖溶液中加入碘水,溶液不变蓝色,淀粉溶液中加碘水,溶液变蓝色,加碘水也可以鉴别,A合理;真丝灼烧有特殊气味,B合理;淀粉溶液和蛋白质溶液中分别加入KI溶液,均没有明显现象变化,C不合理;乙烯能使溴水褪色,D可以鉴别。
得答案
C
选项
不纯物
除杂试剂
分离方法
A
CH4(C2H4)
酸性KMnO4溶液
洗气
B
苯(Br2)
NaOH溶液
过滤
C
C2H5OH(H2O)
新制生石灰
蒸馏
D
乙酸乙酯(乙酸)
饱和Na2CO3溶液
蒸馏
实验步骤和方法
实验现象
①把7瓶液体依次标号为A、B、C、D、E、F、G后闻气味
只有F、G两种液体没有气味
②各取少量于试管中加水稀释
只有C、D、E三种液体不溶解而浮在水上层
③分别取少量7种液体于试管中加新制的Cu(OH)2悬浊液并加热
只有B使沉淀溶解,F中产生砖红色沉淀
④各取C、D、E少量于试管中,加稀NaOH溶液并加热
只有C中仍有分层现象,且在D的试管中闻到特殊香味
相关试卷
这是一份2022年高中化学必修二专题讲座:(五)有机物的检验与鉴别 Word版含解析,共5页。试卷主要包含了依据水溶性不同鉴别,依据密度不同鉴别,依据燃烧现象不同鉴别,依据官能团的特征反应鉴别等内容,欢迎下载使用。
这是一份必修 第二册第四节 基本营养物质复习练习题
这是一份鲁科版高中化学必修第二册能力课时落实4同分异构体和有机物的检验、鉴别含答案,共5页。

