所属成套资源:2020高考化学考前重点选择题专题强化训练
2020高考化学考前重点选择题强化训练 专题01 化学在古代文化与STSE中的应用
展开
专题01 化学在古代文化与STSE中的应用
【考情解读】
从近五年全国卷的命题趋势看,化学与STSE属于必考内容。试题常与环境保护、新型材料、科学常识、人体健康、能源问题等结合,落实考查物质的化学性质;而依托于古代诗歌、典籍等出现的试题还要求学生对古文进行解读与分析。试题整体要求有良好的接受、吸收、整合化学信息的能力,重在体现“科学态度与社会责任”核心素养。预计2020年高考仍会以当下热点为中心,以判断正误、推理的形式,借助传统文化、社会热点、科技前沿考查化学物质的性质、用途及相关化学原理,
【查缺补漏】
一、化学与古代文化
1.中国古代化学的工艺简介
(1)炼制陶器
陶瓷是传统的硅酸盐材料,它的基本原料是黏土。釉料中主要含有一些金属及其化合物,在高温烧制时金属及其化合物发生不同的氧化还原反应,产生不同颜色的物质。
(2)冶炼青铜
冶炼青铜的过程大致是先把选好的矿石加入熔剂,再放入炼炉内,点燃木炭熔炼,等火候成熟,弃去炼渣得初铜。初铜经提炼才能获得纯净的红铜。红铜加锡、铅熔成合金,即是青铜。
(3)造纸
以我国古书《天工开物》卷中所记载的竹纸制造方法为例,步骤如下:
①斩竹漂塘:将新砍下的嫩竹放入池塘中,浸泡一百日以上,利用天然微生物分解并洗去竹子的青皮。
②煮徨足火:放入“徨”桶内与石灰一道蒸煮,利用石灰的碱性脱脂、杀死微生物等。
③舂臼:把上述处理的竹子,放入石臼中打烂,形同泥面。
④荡料入帘:将被打烂的竹料倒入水槽内,并以竹帘在水中荡料,竹料成为薄层附于竹帘上面。
⑤覆帘压纸:将竹帘反过来,使湿纸落于板上。重复荡料与覆帘步骤,叠积上千张湿纸后,加木板重压以挤去大部分的水。
⑥透火焙干:将湿纸逐张扬起,生火焙干。
(4)黑火药
主要成分:硝酸钾、木炭和硫黄。
反应原理:2KNO3+S+3CK2S+N2↑+3CO2↑。
(5)酿酒
先用米曲霉、黑曲霉、黄曲霉等将淀粉分解(水解)为葡萄糖,称为糖化;再用酵母菌将葡萄糖发酵产生酒精,发酵后的混合料经过蒸馏,得到白酒和酒糟。
(6)染色
染色是一个很古老的工艺,即用染料使物品着色。
2.常考经典史籍材料归纳
(1)《汉书》中“高奴县有洧水,可燃”,这里的“洧水”指的是石油。
(2)《抱朴子内篇·黄白》中“曾青涂铁,铁赤如铜”,其“曾青”是可溶性铜盐。
(3)《本草纲目》中“冬月灶中所烧薪柴之灰,令人以灰淋汁,取碱浣衣”里的“碱”是K2CO3。
(4)《天工开物》中“凡石灰,经火焚炼为用”里的“石灰”指的是CaCO3。
(5)《神农本草经》中“水银……熔化还复为丹”里的“丹”是HgO。
(6)《本草经集注》中区分硝石(KNO3)和朴消(Na2SO4)的方法:“以火烧之,紫青烟起,乃真硝石也”,这是利用了焰色反应。
(7)《梦溪笔谈·器用》中“古人以剂钢为刃,柔铁为茎干,不尔则多断折”里的“剂钢”是铁的合金。
(8)《本草图经》中“绿矾形似朴消(Na2SO4·10H2O)而绿色,取此物置于铁板上,聚炭,封之囊袋,吹令火炽,其矾即沸,流出,色赤如融金汁者是真也”里的“绿矾”是FeSO4·7H2O,描述了绿矾受热分解的现象。
3.解题关键和思维建模
解答此类试题的关键是根据所给文本信息提取有效信息并正确解读,转化为化学学科中物质的物理性质、化学性质、分离与提纯方法、反应类型及反应原理等熟悉的教材知识。解题的思维模型如下:
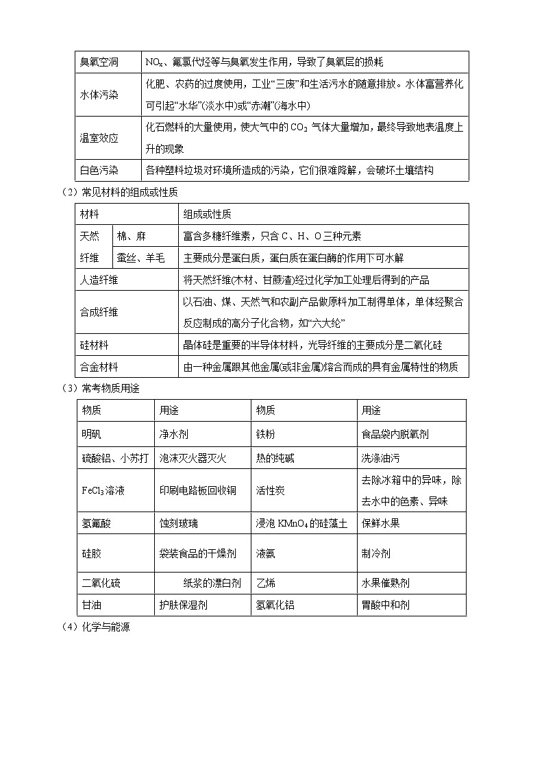
二、化学与STSE
1.化学与STSE的常见考点
(1)常见的环境污染及成因
污染名称
主要污染物及成因
雾霾
SO2、NOx和可吸入颗粒物(如PM2.5)与雾气结合的混合物
酸雨
SO2、NOx是导致酸雨形成的主要原因,过程如下:SO2+H2OH2SO3,2H2SO3+O2===2H2SO4;2NO+O2===2NO2,3NO2+H2O===2HNO3+NO
光化学烟雾
机动车尾气和工业废气中碳氢化合物和氮氧化合物在光照条件下生成复杂的污染物
臭氧空洞
NOx、氟氯代烃等与臭氧发生作用,导致了臭氧层的损耗
水体污染
化肥、农药的过度使用,工业“三废”和生活污水的随意排放。水体富营养化可引起“水华”(淡水中)或“赤潮”(海水中)
温室效应
化石燃料的大量使用,使大气中的CO2 气体大量增加,最终导致地表温度上升的现象
白色污染
各种塑料垃圾对环境所造成的污染,它们很难降解,会破坏土壤结构
(2)常见材料的组成或性质
材料
组成或性质
天然
纤维
棉、麻
富含多糖纤维素,只含C、H、O三种元素
蚕丝、羊毛
主要成分是蛋白质,蛋白质在蛋白酶的作用下可水解
人造纤维
将天然纤维(木材、甘蔗渣)经过化学加工处理后得到的产品
合成纤维
以石油、煤、天然气和农副产品做原料加工制得单体,单体经聚合反应制成的高分子化合物,如“六大纶”
硅材料
晶体硅是重要的半导体材料,光导纤维的主要成分是二氧化硅
合金材料
由一种金属跟其他金属(或非金属)熔合而成的具有金属特性的物质
(3)常考物质用途
物质
用途
物质
用途
明矾
净水剂
铁粉
食品袋内脱氧剂
硫酸铝、小苏打
泡沫灭火器灭火
热的纯碱
洗涤油污
FeCl3溶液
印刷电路板回收铜
活性炭
去除冰箱中的异味,除去水中的色素、异味
氢氟酸
蚀刻玻璃
浸泡KMnO4的硅藻土
保鲜水果
硅胶
袋装食品的干燥剂
液氨
制冷剂
二氧化硫
纸浆的漂白剂
乙烯
水果催熟剂
甘油
护肤保湿剂
氢氧化铝
胃酸中和剂
(4)化学与能源
2.绿色化学
(1)核心:利用化学原理从源头上减少和消除工业生产对环境的污染。
(2)原则:原子利用率为100%。
【2020最新模拟题】
1.在新冠肺炎疫情防控阻击战中,中医药发挥了重要作用。中草药中常含有鞣质类、苷类、生物碱、有机酸等成分,煎煮中草药不适宜使用的器皿是( )
A.砂锅 B.铁锅 C.瓦罐 D.搪瓷罐
【答案】B
【解析】煎煮中草药选择器皿很重要,熬药首先选砂锅、瓦罐、接下来是搪瓷器皿、不锈钢锅、最忌讳使用铁锅和铜锅。砂锅、瓦罐的化学性质稳定,受热均匀,传热缓慢,煎药时水分不容易蒸发;不锈钢锅传热太快,煎药时要经常搅拌,否则药材黏在锅壁,稍不留神就容易糊锅;铁和铜容易与中药里的多种化学物质发生反应,产生毒副作用;所以不能选用铁锅,故答案为:B。
2.化学与环境、生活密切相关。下列说法错误的是( )
A.在95%的乙醇溶液中加入生石灰蒸馏可制得无水乙醇
B.石膏(CaSO4•2H2O)可用于制豆腐
C.将含大量N、P的废水排放到河流中有利于水生动植物的生长
D.烟花爆竹的火药中添加的多种不同金属盐可产生五颜六色的焰火
【答案】C
【解析】A.蒸馏是分离互溶、沸点不同的液体混合物的方法,加CaO与水反应后增大与乙醇的沸点差异,然后蒸馏分离,故95%的乙醇溶液中加入生石灰蒸馏可制得无水乙醇,故A正确;B.石膏(CaSO4•2H2O)属于盐类,是电解质,电解质的加入可以使豆浆胶体发生聚沉,用于生产豆腐,则可用于制豆腐,故B正确;C.含氮、磷的废水排放到河流、湖泊中,容易使水体富营养化,造成水中藻类植物大量生长,浮在水面遮挡阳光并消耗水中氧气,导致水生植物无法进行光合作用,水生动物缺氧致死,不利于水生动植物的生长,故C错误;D.不同的金属元素在火焰上燃烧产生的火焰颜色不同,烟花爆竹的火药中添加的多种不同金属盐,利用的金属元素的焰色反应,火药燃烧时,使金属盐中的金属元素灼烧,产生不同的颜色,可产生五颜六色的焰火,故D正确;答案选C。
3.化学与科学、技术、社会、环境密切相关。下列说法不正确的是
A.食用一定量的油脂能促进人体对维生素的吸收
B.许多绣球花在酸性土壤中花朵呈蓝色,在碱性土壤中花朵呈粉红色,若想获得蓝色花朵,可在土壤中施用适量的硫酸铝
C.在石英管中充入氖气,通电时能发出比荧光灯强亿万倍的强光,人称“人造小太阳”
D.人被蚊子叮咬后皮肤发痒或红肿,简单的处理方法:搽稀氨水或碳酸氢钠溶液
【答案】C
【解析】
A.油脂既能运送营养素,也能作为维生素A、D、E、K的溶剂,它们必须溶在油脂里面,才会被消化吸收,故A正确;
B.铝离子水解会使土壤显酸性,绣球花在酸性土壤中花朵呈蓝色,故B正确;
C.充入氖气会发出红光,氙气灯被称为人造小太阳,故C错误;
D.蚊子的毒液显酸性,和氨水、碳酸氢钠等碱性物质反应生成盐,从而减轻疼痛,故D正确;
故答案为C。
4.N95口罩的外层材料是静电驻极熔喷聚丙烯,作用是吸附病毒、气溶胶。内层材料是无纺布,无纺布的主要原料是聚丙烯(Polypropylene,简称PP),其作用是亲肤阻水。下列说法错误的是( )
A.合成聚丙烯的单体是—CH2—CH(CH3)—
B.气溶胶的分散质的颗粒直径小于100nm大于1nm
C.PP不能使酸性高锰酸钾溶液褪色
D.抗病毒疫苗冷藏存放的目的是避免蛋白质变性
【答案】A
【解析】
A.—CH2—CH(CH3)—是聚丙烯的链接,其单体为:CH3CH=CH2,故A错误;
B.气溶胶属于胶体的一种,分散质的颗粒直径在1~100nm之间,故B正确;
C.PP即聚丙烯中无不饱和键,不能使酸性KMnO4溶液褪色,故C正确;
D.温度高了,疫苗(蛋白质)会变性,故需冷藏,故D正确;
故答案为A。
5.化学与生活、科技、医药、工业生产均密切相关,下列有关化学叙述正确的是( )
A.浓硫酸具有强腐蚀性,可用浓硫酸刻蚀石英制艺术品
B.我国预计2020年发射首颗火星探测器太阳能电池帆板的材料是二氧化硅
C.《本草经集注》中关于鉴别硝石(KNO3)和朴硝(Na2SO4)的记载:“以火烧之,紫青烟起,乃真硝石也”,该方法应用了焰色反应
D.误食重金属盐引起的人体中毒,可喝大量的食盐水解毒
【答案】C
【解析】氢氟酸刻蚀石英制艺术品,故A错误;太阳能电池帆板的材料是晶体硅,故B错误;钾元素的焰色是紫色,所以“以火烧之,紫青烟起,乃真硝石也”,故C正确;误食重金属盐引起的人体中毒,可喝大量的牛奶解毒,故D错误。
6.文房四宝即笔、墨、纸、砚,其中以湖笔、徽墨、宣纸和端砚最为称著。下列说法正确的是
A.徽墨中墨的主要成分是黑色的油脂 B.湖笔中笔头的羊毫的主要成分是蛋白质
C.宣纸的主要成分是无机碳和少量的纤维素 D.含较多氧化铁的端砚呈黑色
【答案】B
【解析】
A.徽墨中墨的主要成分是碳,故A错误;
B.羊毛的主要成分是蛋白质,故B正确;
C.宣纸的主要成分是纤维素,故C错误;
D.砚石中含有较多的氧化铁时,端砚应呈红色,故D错误;
故答案为B。
7.宋代张杲《医说》引《集验方》载:每每外出,用雄黄桐子大,在火中烧烟薰脚绷、草履、领袖间,以消毒灭菌,防止疫菌通过衣物的接触而传染。雄黄的结构如图所示,下列说法错误的是
A.雄黄中硫的价态为-2价
B.古代熏蒸的消毒原理与H2O2、酒精相同
C.佩戴药剂香囊是中医独特的防疫措施
D.生活中也可使用火、盐水消毒器具
【答案】B
【解析】
A.根据雄黄的结构可知化学式为As4S4,As的化合价为+2价,S的化合价为-2价,A正确;
B.古代熏蒸的消毒原理与H2O2类似,是利用氧化性使蛋白质变性,酒精破坏了蛋白质原有的氢键使蛋白质变性,原理不同,B错误;
C.佩戴药剂香囊是借中药气味挥发,是中医独特的防疫措施,C正确;
D.生活中也可使用火消毒器具,即高温使蛋白质变性,使用盐水可以抑菌,杀菌,D正确;答案选B。
8.中国传统文化对人类文明贡献巨大,我国古代的人民在那时候就已经广泛应用了相关的化学知识,古文献中充分记载了古代化学研究成果。下列关于古代化学的应用和记载,对其说明不合理的是( )
A.《本草纲目》中记载“(火药)乃焰消(KNO3)、硫黄、杉木炭所合,以烽燧铳极”这是利用了“KNO3的氧化性”
B.李白有诗云“日照香炉生紫烟”这是描写“碘的升华”
C.《本草经集注》中记载了区分硝石(KNO3)和朴消(Na2SO4)的方法:“以火烧之,紫青烟起,乃真硝石也”这是利用了“焰色反应”
D.我国古代人民常用明矾除去铜器上的铜锈[Cu2(OH)2CO3],这是利用“明矾溶液的酸性”
【答案】B
【解析】A项,火药发生化学反应的时候,KNO3中氮元素的化合价降低;B项,“日照香炉生紫烟”,描写的是瀑布产生的水雾在日光照射下的情境,与“碘的升华无关”;C项,鉴别KNO3和Na2SO4,利用钾元素和钠元素的焰色反应不同;D项,明矾的水溶液水解显酸性。
9.化学与生活紧密相关,下列描述正确的是
A.流感疫苗一般应冷藏存放,以避免蛋白质变性
B.乳酸()通过加聚反应可制得可降解的聚乳酸塑料
C.“客从南溟来,遗我泉客珠。”“珍珠”的主要成分属于有机高分子化合物
D.水泥是由石灰石、石英砂、纯碱为原料烧制而成的
【答案】A
【解析】
A.流感疫苗属于蛋白质,温度过高会使蛋白质变性,A选项正确;
B.乳酸()通过缩聚反应可制得可降解的聚乳酸塑料,B选项错误;
C.“珍珠”的主要成分是CaCO3,属于无机盐,不属于有机高分子化合物,C选项错误;
D.水泥是由黏土和石灰石烧制而成的,D选项错误;
答案选A。
10.2019年7月1日起,上海、西安等地纷纷开始实行垃圾分类。这体现了我国保护环境的决心,而环境保护与化学知识息息相关,下列有关说法正确的是
A.废旧电池中含有镍、镉等重金属,不可用填埋法处理,属于有害垃圾
B.各种玻璃制品的主要成分是硅酸盐,不可回收利用,属于其他(干)垃圾
C.废弃的聚乙烯塑料属于可回收垃圾,不易降解,能使溴水褪色
D.含棉、麻、丝、毛及合成纤维的废旧衣物燃烧处理时都只生成 CO2和H2O
【答案】A
【解析】
A.废旧电池中含有重金属镍、镉等,填埋会造成土壤污染,属于有害垃圾,A项正确;
B.普通玻璃的主要成分是硅酸盐,属于可回收物,B项错误;
C.聚乙烯结构中不含碳碳双键,无法使溴水褪色,C项错误;
D.棉麻的主要成分是纤维素,其燃烧后产物只有CO2和H2O;但丝毛的主要成分是蛋白质,其中还含有氮元素,燃烧产物不止CO2和H2O;合成纤维成分复杂,所以燃烧产物也不止CO2和H2O,D项错误;
答案选A。
11.化学与生产、生活、社会密切相关。下列说法正确的是
A.一次性医用外科口罩的核心功能层熔喷布是以纯净物聚丙烯为原料制成
B.高粱酿酒的原理是通过蒸馏法将高粱中的乙醇分离出来
C.在“新冠肺炎战疫”中,84消毒液和医用酒精都可以用来消毒,但不宜混合使用
D.纳米铁粉可以高效地去除被污染水体中的Pb2+、Cu2+、Cd2+、Hg2+等重金属离子,其本质是纳米铁粉对重金属离子较强的物理吸附
【答案】C
【解析】A. 聚丙烯()是混合物,故A错误;B.高粱主要成分是淀粉,淀粉经过一系列复杂的变化才能生成乙醇,高粱本身不存在乙醇,B错误;C.84消毒液和医用酒精混合,会降低消毒液的消毒效果,同时还会有氯气放出,有毒,故不宜混合使用,C项正确;D.纳米铁粉与重金属离子的接触面积大,更易反应,故D错误。
12.在抗击“2019新型冠状病毒”的过程中,大量防护和消毒用品投入使用。下列有关说法正确的是
A.二氧化氯泡腾片和酒精均可杀灭新型冠状病毒,二者的消毒原理相同
B.聚丙烯和聚四氟乙烯为生产防护服的主要原料,二者均属于有机高分子材料
C.真丝织品和棉纺织品可代替无纺布生产防护口罩,二者均可防止病毒渗透
D.保持空气湿度和适当降温可减少新型冠状病毒传染,二者均可防止病毒滋生
【答案】B
【解析】
A. 二氧化氯具有强的氧化性,能够使病毒氧化变质而失去生理活性,因而具有杀菌消毒作用,而酒精则是由于其使蛋白质脱水发生变性而消毒,因此二者的消毒原理不相同,A错误;
B. 聚丙烯和聚四氟乙烯都是高聚物,均属于有机高分子材料,B正确;
C. 真丝织品和棉纺织品的空隙大,具有很好的渗透性,不能阻止病毒渗透,因此不能代替无纺布生产防护口罩,C错误;
D. 保持空气湿度和适当降温不能阻止病毒滋生,D错误;故合理选项是B。
13.实现中国梦,离不开化学与科技的发展。下列说法不正确的是
A.新型纳米疫苗有望对抗最具攻击性的皮肤癌——黑色素瘤,在不久的将来有可能用于治疗癌症
B.单层厚度约为0.7 nm的WS2二维材料构建出世界最薄全息图,为电子设备的数据存储提供了新的可能性
C.纳米复合材料实现了水中微污染物铅(Ⅱ)的高灵敏、高选择性检测,但吸附的容量小
D.基于Ag2S柔性半导体的新型高性能无机柔性热电材料,有望在智能微纳电子系统等领域广泛应用
【答案】C
【解析】
新型纳米疫苗的研制成功,在不久的将来有可能用于治疗疾病,选项A正确;单层厚度约为
0.7 nm的WS2二维材料为智能手表、银行票据和信用卡安全密码的印制和数据存储提供了可能性,选项B正确;纳米复合材料有较大的比表面积,具有较大的吸附容量,选项C不正确;基于Ag2S柔性半导体的新型高性能无机柔性热电材料和器件可同时提供优异的柔性和热电转换性能,且具有环境友好、稳定可靠、寿命长等优点,有望在以分布式、可穿戴式、植入式为代表的新一代智能微纳电子系统等领域获得广泛应用,选项D正确。
14.面对突如其来的新型冠状病毒,越来越多人意识到口罩和医用酒精的重要作用,医用口罩由三层无纺布制成,无纺布的主要原料是聚丙烯树脂。下列说法错误的是
A.医用口罩能有效预防新型冠状病毒传染
B.聚丙烯树脂属于合成有机高分子材料
C.医用酒精中乙醇的体积分数为95%
D.抗病毒疫苗冷藏存放的目的是避免蛋白质变性
【答案】C
【解析】A.医用口罩能够有效阻挡病毒的进入人体感染,故A不符合题意;
B.聚丙烯树脂为合成树脂材料,属于合成有机高分子材料,故B不符合题意;
C.医用酒精中乙醇的体积分数为75%,故C符合题意;
D.疫苗中主要成分为蛋白质,若温度过高,蛋白质会发生变性,故D不符合题意;
故答案为:C。
15.化学是现代生产、生活与科技的中心学科之一,下列与化学有关的说法,错误的是( )
A.PM2.5是指空气中直径小于或等于2.5 μm的颗粒物,PM2.5的值越大,则代表空气污染越严重
B.2018年22岁的中国科学家曹原发现将两层石墨烯以1.1 º的“魔角”旋转叠加在一起时可得到一种超导体。石墨烯是碳元素的一种同素异形体
C.顾名思义,苏打水就是苏打的水溶液,也叫弱碱性水,是带有弱碱性的饮料
D.工业上定期去除锅炉中的水垢,往往可以先加入Na2CO3溶液浸泡处理后,再加入盐酸去除沉淀物
【答案】C
【解析】A. PM2.5是指大气中直径小于或等于2.5微米的颗粒物,也称为入肺颗粒,科学家用PM2.5表示每立方米空气中这种颗粒的含量,这个值越高,代表空气污染越严重,A正确;
B. 石墨烯是一种由碳原子以sp2杂化轨道组成六角型呈蜂巢晶格的平面薄膜,只有一个碳原子,是碳元素的一种同素异形体,B正确;
C. 苏打水是碳酸氢钠的水溶液,而苏打是碳酸钠,C错误;
D. 水垢中含有CaSO4,由于溶解度:S(CaCO3)

