重难点15 糖类的水解实验探究-2019-2020学年高一化学重难点探究(人教版必修二) 试卷
展开2019-2020学年高一化学重难点探究(人教版必修二)
重难点15 糖类的水解实验探究
方法探究
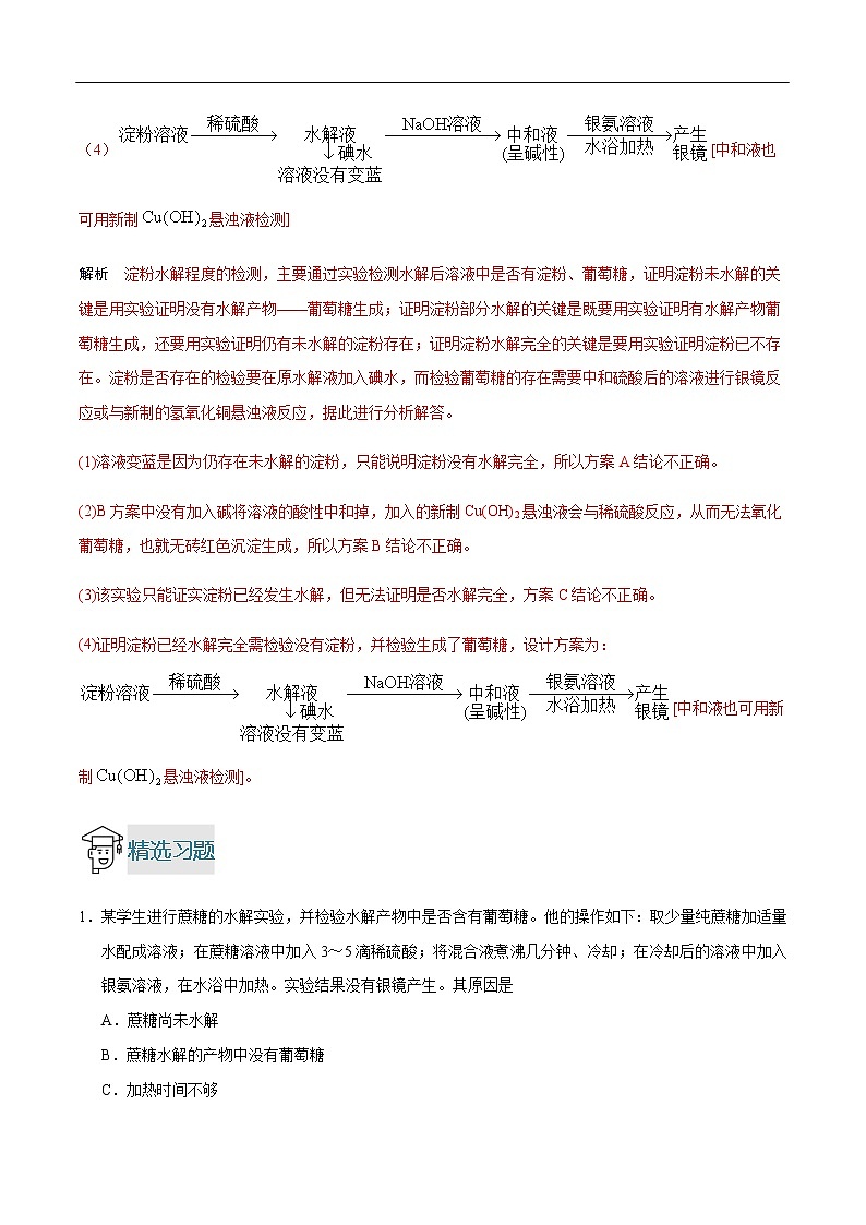
一、糖类水解产物的实验探究
1.实验操作
取1 mL 20%的蔗糖溶液,加入3~5 滴稀硫酸。水浴加热5 min 后取少量溶液,加氢氧化钠溶液调pH至碱性,再加入少量新制备的Cu(OH)2,加热3~5 min。
2.实验现象
加热条件下,试管中生成砖红色沉淀。
3.实验结论
蔗糖在稀硫酸的作用下,水解生成葡萄糖(试剂上还有果糖)。
4.注意事项
检验蔗糖是否水解时,利用的是水解产物葡萄糖与新制氢氧化铜的氧化反应, 此反应必须在碱性条件下才能反应。因此,在加入新制氢氧化铜前,应先在水解后的溶液中加NaOH溶液中和用作催化剂的稀硫酸。
二、糖类水解程度的实验探究
1.实验原理
淀粉的水解产物为葡萄糖,其中淀粉遇碘单质变蓝,葡萄糖能发生银镜反应,利用碘水和银氨溶液进行组合实验,可以探究淀粉的水解程度。
2.实验过程与结论
向大试管中加入4 mL 淀粉溶液,再加入1 mL 硫酸溶液,加热4~5 分钟。将得到的溶液冷却后分装在两支试管中。取少量试液,加入适量 NaOH 溶液至呈碱性,然后再加入银氨溶液,水浴加热,若无银镜产生,则证明淀粉尚未水解;若淀粉部分水解,则试液中既有葡萄糖生成,又有剩余的淀粉,其检验方法是取少量试液,加入碘水呈蓝色;另取少量试液,加入适量NaOH溶液至呈碱性,再加入银氨溶液,水浴加热,有银镜生成,则证明淀粉已部分水解。若淀粉已完全水解,则试液中只含有葡萄糖而不再含有淀粉,其检验方法是取少量试液,加入碘水,若溶液不显蓝色,则证明淀粉已完全水解。
典例剖析
例1 为了检验淀粉的水解情况,某同学设计了以下个实验方案,并根据实验现象,得出了相应的结论。
方案价甲:淀粉溶液水解液溶液变为蓝色
结论:淀粉未水解
方案乙:淀粉溶液水解液无砖红色沉淀生成
结论:淀粉未水解
方案丙:淀粉溶液水解液中和液有银镜现象
结论:淀粉已经水解完全
根据上述操作及现象首先回答结论是否正确,然后简要说明理由。如果三个方案均不合理,请另设计一个方案来证明淀粉已经水解完全。
(1)方案甲:________________________________________________。
(2)方案乙:________________________________________________。
(3)方案丙:________________________________________________。
(4)你的方案:________________________________________________。
答案 (1)结论不正确。如果淀粉只是部分发生水解,未水解的淀粉遇碘也会变为蓝色
(2)结论不正确。如果淀粉已发生水解生成葡萄糖,但由于水解液没有用溶液中和,加入的新制悬浊液会与稀硫酸反应,从而无法氧化葡萄糖,也就无砖红色沉淀生成
(3)结论不正确。该实验只能证实淀粉已经发生水解,但无法证明是否水解完全
(4)[中和液也可用新制悬浊液检测]
解析 淀粉水解程度的检测,主要通过实验检测水解后溶液中是否有淀粉、葡萄糖,证明淀粉未水解的关键是用实验证明没有水解产物——葡萄糖生成;证明淀粉部分水解的关键是既要用实验证明有水解产物葡萄糖生成,还要用实验证明仍有未水解的淀粉存在;证明淀粉水解完全的关键是要用实验证明淀粉已不存在。淀粉是否存在的检验要在原水解液加入碘水,而检验葡萄糖的存在需要中和硫酸后的溶液进行银镜反应或与新制的氢氧化铜悬浊液反应,据此进行分析解答。
(1)溶液变蓝是因为仍存在未水解的淀粉,只能说明淀粉没有水解完全,所以方案A结论不正确。
(2)B方案中没有加入碱将溶液的酸性中和掉,加入的新制Cu(OH)2悬浊液会与稀硫酸反应,从而无法氧化葡萄糖,也就无砖红色沉淀生成,所以方案B结论不正确。
(3)该实验只能证实淀粉已经发生水解,但无法证明是否水解完全,方案C结论不正确。
(4)证明淀粉已经水解完全需检验没有淀粉,并检验生成了葡萄糖,设计方案为: [中和液也可用新制悬浊液检测]。
精选习题
1.某学生进行蔗糖的水解实验,并检验水解产物中是否含有葡萄糖。他的操作如下:取少量纯蔗糖加适量水配成溶液;在蔗糖溶液中加入3~5滴稀硫酸;将混合液煮沸几分钟、冷却;在冷却后的溶液中加入银氨溶液,在水浴中加热。实验结果没有银镜产生。其原因是
A.蔗糖尚未水解
B.蔗糖水解的产物中没有葡萄糖
C.加热时间不够
D.煮沸后的溶液中没有加碱,以中和作催化剂的酸
【答案】D
【解析】由于银镜反应需要在碱性条件下才能进行,而蔗糖的水解需要硫酸作催化剂,因此再加入银氨溶液之前,要先加入氢氧化钠中和硫酸,答案选D。
2.下列关于蔗糖属于非还原型糖,而其水解产物具有还原性的实验方案的说法中,正确的是
A.验证蔗糖属于非还原型糖的操作顺序:④③
B.验证蔗糖属于非还原型糖的操作顺序:④⑤
C.验证蔗糖水解产物具有还原性的操作顺序:①④⑤
D.验证蔗糖水解产物具有还原性的操作顺序:①④②⑤
【答案】B
【解析】蔗糖为非还原性糖,不能发生银镜反应,验证蔗糖属于非还原型糖的操作顺序:④⑤;蔗糖水解为葡萄糖,葡萄糖具有还原性,验证蔗糖水解产物具有还原性的操作顺序:①②④⑤,故B正确。
3.(2020·湖北省滩桥高中高二期中)将淀粉水解并用新制Cu(OH)2悬浊液检验水解产物的实验要进行的主要操作有
①加热,②滴入稀硫酸,③加入新制的Cu(OH)2悬浊液,④加入NaOH溶液。
以上各步操作的先后顺序排列正确的是( )
A.①②③④① B.②①④③① C.②①④③ D.④③①②①
【答案】B
【解析】加热既是淀粉在酸的催化作用下发生水解反应的条件,也是其水解产物与新制悬浊液发生反应的条件;滴入稀硫酸用来催化淀粉水解;加入NaOH溶液是为了中和作催化剂的稀硫酸并调节溶液使其呈碱性,以使葡萄糖与的反应能够进行,故各步操作的正确排序为②①④③①,故B正确;故选B。
4.下列实验操作正确的是( )
A.在蔗糖水解后的溶液中,先加入稍过量的碱再滴加银氨溶液,验证产物中的葡萄糖
B.淀粉中加入20%的H2SO4溶液在酒精灯上加热,使其水解
C.向蔗糖中加入浓硫酸后加热,一段时间后得到葡萄糖和果糖
D.向淀粉水解后的溶液中先加氢氧化钠中和催化剂硫酸,再加入碘水,观察溶液是否变蓝
【答案】A
【解析】A.检验水解后的葡萄糖之前应先加入碱中和H2SO4,A正确;
B.淀粉水解需要水浴加热,B错;
C.蔗糖水解需要的是稀硫酸,如果使用浓硫酸,蔗糖会炭化,C错;
D.碘能与过量的NaOH反应,D错;
故答案为:A。
5.某同学称取9.00g淀粉溶于水,测定淀粉的水解百分率.其程序如下:
试回答下列问题:
(1)各步加入的试剂为:A_________,B_________,C_________;
(2)加入A溶液而不加入B溶液是否可以_________,其理由是_________;
(3)写出淀粉水解的方程式_________;
(4)当析出1.44g砖红色沉淀时,淀粉水解率是_________;[已知葡萄糖与Cu(OH)2反应的化学方程式为:CH2OH(CHOH)4CHO+2Cu(OH)2CH2OH(CHOH)4COOH+Cu2O↓+2H2O]。
【答案】(1)H2SO4 NaOH Cu(OH)2县浊液
(2)不可以 葡萄糖与氢氧化铜的反应必须在碱性条件下才能进行
(3)(C6H10O5)n+nH2OnC6H12O6
(4)18%
【解析】【分析】由题中信息可知,淀粉在酸性条件下发生水解,水解液中加碘水后溶液变蓝,说明淀粉没有完全水解;水解液经加碱中和后,再加入新制的氢氧化铜并加热,可以得到砖红色沉淀,说明淀粉水解生成了葡萄糖。
【详解】(1)依据上述分析可知,各步加入的试剂A 、B、 C分别为:H2SO4 、NaOH 、Cu(OH)2县浊液;
(2)加入H2SO4溶液后,一定要加入B溶液,故答案为不可以,其理由是葡萄糖与氢氧化铜的反应必须在碱性条件下才能进行;
(3)淀粉水解生成葡萄糖,该反应的化学方程式为(C6H10O5)n+nH2OnC6H12O6;
(4)葡萄糖与Cu(OH)2反应的化学方程式为:CH2OH(CHOH)4CHO+2Cu(OH)2CH2OH(CHOH)4COOH+Cu2O↓+2H2O]。当析出1.44g砖红色沉淀时,说明生成Cu2O的物质的量为0.01mol,则可证明淀粉水解生成的葡萄糖的物质的量为0.01mol,9.00g淀粉所含有的葡萄糖单元的物质的量为,淀粉水解率是。
【点睛】
淀粉是由葡萄糖单元组成的,在计算淀粉的水解率时,可以根据淀粉的质量计算出其所含葡萄糖单元的物质的量,理论上讲,葡萄糖单元的物质的量就等于其完全水解生成的葡萄糖的物质的量。
6.为了检验淀粉水解的产物,设计如下实验方案:
请回答下列问题:
(1)试剂1为20%的H2SO4溶液,其作用是_________;
(2)试剂2为_________,其作用是_________,使检验水解产物的实验得以顺利进行;发生反应的离子方程式为:_________;
(3)反应①的化学方程式为_________;
(4)为检验淀粉液是否已完全水解,取少量水解液于试管中,加入碘水,则证明淀粉未完全水解的现象是_________;
(5)如果实验过程中没有加入试剂2而直接加入试剂3,能否实现实验目的_________(填”能”或”否”)否,若不能,其原因是_________硫酸能溶解Cu(OH)2而使实验失败,最简单的改正措施是_________。
【答案】(1)作催化剂
(2)氢氧化钠溶液 中和作催化剂的硫酸 H++OH﹣=H2O
(3)(C6H10O5)n+nH2OnC6H12O6
(4)淀粉葡萄糖显蓝色
(5)否 硫酸能溶解Cu(OH)2而使实验失败 直接向溶液中加入稍过量的NaOH溶液
【解析】(1)淀粉的水解过程,必须加入稀硫酸作催化剂,加快淀粉的水解反应速率,故答案为:作催化剂;
(2)稀硫酸能够与氢氧化铜反应,会导致实验失败,所以应该先加入氢氧化钠溶液中和稀硫酸,反应的离子方程式为:H++OH-=H2O,故答案为:氢氧化钠溶液;中和作催化剂的硫酸;H++OH-=H2O;
(3)淀粉在稀硫酸作用下完全水解生成葡萄糖,水解方程式为(C6H10O5)n+nH2OnC6H12O6,故答案为:(C6H10O5)n+nH2OnC6H12O6;
(4)淀粉遇碘显示蓝色,据此可以检验淀粉是否完全水解,方法为:取少量水解液于试管中,加入碘水,如果溶液显蓝色,则证明淀粉未完全水解,故答案为:显蓝色;
(5)如果不加入氢氧化钠中和催化剂稀硫酸,由于硫酸能溶解Cu (OH) 2而使实验失败,无法达到实验目的;为了避免实验失败,应该直接向溶液中加入稍过量的NaOH溶液中和稀硫酸,故答案为:否;硫酸能溶解Cu (OH) 2而使实验失败;直接向溶液中加入稍过量的NaOH溶液。
7.甲、乙两位学生分别对淀粉的水解情况进行了探究实验。
【提出假设】淀粉在一定条件下可以水解
【实验过程】学生甲在一支试管中放入0.5 g淀粉后,再加入质量分数为20%的硫酸溶液,加热10 min后,再将溶液一分为二,其中一份溶液做银镜反应实验,结果无银镜出现,另一份溶液加入碘水,结果无蓝色出现;学生乙在一支试管中放入0.5 g淀粉后,再加入质量分数为20%的硫酸溶液少许,加热45 min后,加入过量的NaOH溶液中和硫酸,再将溶液一分为二,其中一份溶液做银镜反应实验,结果有银镜产生,另一份溶液中加入少量碘水,未出现蓝色。
【实验分析】
(1)淀粉水解的过程中发生的化学反应是_______________________________。
(2)学生甲的实验操作不正确的地方是_____________________________。根据甲的实验现象,淀粉的水解情况是___________(填字母)。
A.完全水解 B.部分水解 C.没有水解 D.不能准确判断
(3)学生乙的实验操作不正确的地方是___________________。根据乙的实验现象,淀粉的水解情况是____________ (填字母)。
A.完全水解 B.部分水解 C.没有水解 D.不能准确判断
【答案】(1) (C6H10O5)n(淀粉)+nH2OnC6H12O6(葡萄糖)
(2)未加碱来中和硫酸 A
(3)加入了过量的NaOH溶液 D
【解析】(1)淀粉在一定条件下,水解生成葡萄糖,水解的过程中发生的化学反应是(C6H10O5)n(淀粉)+nH2O
nC6H12O6(葡萄糖)。
(2)银镜反应应该在碱性条件下进行,而甲的实验中再加入银氨溶液之前没有加入碱液中和硫酸。由于加入碘水后没有蓝色出现,这说明淀粉已经完全水解,答案选A。
(3)由于乙的实验中加入了过量的氢氧化钠溶液,消耗了碘单质,从而不可能出现蓝色,因此无法判断淀粉的水解情况,答案选D。
8.(1)将淀粉水解并用新制Cu(OH)2悬浊液检验水解产物的实验中,要进行的主要操作有:①加热;②滴入稀硫酸;③加入新制的Cu(OH)2悬浊液;④加入NaOH溶液中和。以上各步操作的先后顺序排列正确的是________。
A.②③④① B.②④③① C.②①④③ D.④③②①
(2)若某学生称取9g淀粉溶于水,按以下步骤做淀粉水解实验,回答下列问题。
①写出淀粉水解的化学方程式:________________。
②沉淀的单质是________________(写化学式)。
③填写所加试剂名称及其作用:
A________,作用________________________________;
B________,作用________________________________。
④当析出3.24g单质沉淀时,淀粉的水解率为________(已知1mol醛基发生银镜反应时生成2molAg)。
【答案】(1)B
(2) 稀硫酸 作淀粉水解的催化剂 氢氧化钠溶液 中和稀硫酸,提供碱性环境 27%
【解析】【分析】(1)淀粉在稀硫酸作催化剂、加热条件下水解,水解产物葡萄糖用新制Cu(OH)2悬浊液检验,但是这个实验要在碱性下进行,据此确定实验顺序;
(2)按(1)的分析,完成相应填空;④中析出3.24g单质沉淀为Ag,通过化学方程式找出Ag、葡萄糖、淀粉的关系式,按Ag的质量求出实际水解的淀粉的质量,确定淀粉的水解率;
【详解】(1)解答本题时必须明确各步操作的目的和各步反应的条件。滴入稀硫酸用来催化淀粉水解;加入溶液是为了中和作催化剂的稀硫酸,再加热以使葡萄糖与新制悬浊液的反应能够进行。因此验证淀粉水解产物可以表示为淀粉溶液水解液中和液,故正确的排序为②④③①;
答案为B。
(2)①淀粉在稀硫酸作催化剂、加热条件下水解,水解产物葡萄糖,故水解的化学方程式为;
答案为:;
②葡萄糖发生银镜反应,故沉淀的单质是Ag;
答案为:Ag;
③稀硫酸在淀粉水解时作催化剂,故流程图中A为稀硫酸;
答案为:稀硫酸;作淀粉水解的催化剂;
由流程图知:用银氨溶液检验水解产物葡萄糖,该反应在碱性下发生,故B物质为溶液,其作用为中和稀硫酸并使水解液呈碱性;
答案为:氢氧化钠溶液;中和稀硫酸,提供碱性环境;
④由淀粉水解反应式可知,,则淀粉的水解率为=27%;
答案为:27%。
【点睛】
淀粉水解产物检测容易出错,因为淀粉水解是在酸性下发生,葡萄糖的检测需要碱性环境,若直接拿水解液检测葡萄糖不能出现预期效果,应把水解液中和以后再检测。

