还剩14页未读,
继续阅读
所属成套资源:2020高考化学真题/答案/解析_2020高考化学模拟卷
成套系列资料,整套一键下载
【化学】2020年高考考前信息押题卷
展开
2020年高考考前信息押题卷
化 学
注意事项:
1.本试卷分第Ⅰ卷(选择题)和第Ⅱ卷(非选择题)两部分。答题前,考生务必将自己的姓名、考生号填写在答题卡上。
2.回答第Ⅰ卷时,选出每小题的答案后,用铅笔把答题卡上对应题目的答案标号涂黑,如需改动,用橡皮擦干净后,再选涂其他答案标号。写在试卷上无效。
3.回答第Ⅱ卷时,将答案填写在答题卡上,写在试卷上无效。
4.考试结束,将本试卷和答题卡一并交回。
可能用到的相对原子质量:H 1 C 12 N 14 O 16 P 31 S 32 Cl 35.5 Cu 64 Zn 65
一、选择题:本大题共7小题,每小题6分。在每小题给出的四个选项中,只有一项是符合题目要求的。
7.化学与生活、生产、环境密切相关。下列说法错误的是
A.侯德榜制碱法制备NaHCO3的原理是利用溶解度较大的物质制备溶解度较小的物质
B.“雷雨肥庄稼”含义是N2最终转化成NO,此转化过程中氮元素被还原
C.“金柔锡柔,合两柔则为刚”中“金”为铜,说明合金的硬度一般大于各组分金属
D.我国科学家利用蜡虫肠道菌群将塑料降解的时间由500年缩减到24小时,有助于解决“白色污染”问题
8.普通锌锰电池筒内无机物主要成分是MnO2、NH4Cl、ZnCl2等。某研究小组探究废旧电池内的黑色固体并回收利用时,进行如图所示实验。下列有关实验的叙述正确的是
A.操作①中玻璃棒的作用是转移固体
B.操作②为过滤,得到的滤液显碱性
C.操作③中盛放药品的仪器是坩埚
D.操作④的目的是除去滤渣中的杂质
9.设NA表示阿伏加德罗常数的值,下列说法正确的是
A.等体积的CO2和CO,分子数目均为NA
B.常温下pH=12的NaOH溶液中,水电离出的氢离子数为10−12NA
C.标准状况下,22.4L的H2和22.4L的F2混合后,气体分子数为2NA
D.H2O(g)通过足量Na2O2(s)充分反应,固体增重b g时,反应中转移的电子数为b NA/2
10.短周期W、X、Y、Z、Q五种元素的原子序数依次递增,W和Z位于同主族。已知W的氢化物可与Q单质在光照条件下反应生成多种化合物,且Y、Q形成一种共价化合物,X的最高价氧化物对应的水化物可与Z单质反应产生常见的还原性气体单质E。下列说法不正确的是
A.一定条件下W可以置换Z,说明单质的氧化性W>Z
B.Y、Q形成的化合物是强电解质
C.X、Z的最高价氧化物相互化合,生成的产物可用作木材防火剂
D.X的原子半径是五种元素的原子中最大的
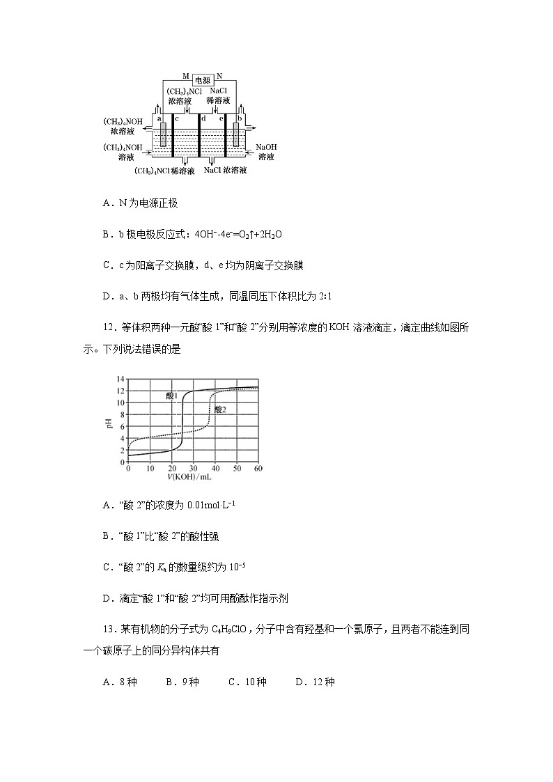
11.四甲基氢氧化铵[(CH3)4NOH]常用作电子工业清洗剂,以四甲基氯化铵[(CH3)4NCl]为原料,采用电渗析法合成[(CH3)4NOH],其工作原理如图所示(a、b为石墨电极,c、d、e为离子交换膜),下列说法不正确的是
A.N为电源正极
B.b极电极反应式:4OH−-4e−=O2↑+2H2O
C.c为阳离子交换膜,d、e均为阴离子交换膜
D.a、b两极均有气体生成,同温同压下体积比为2∶1
12.等体积两种一元酸“酸1”和“酸2”分别用等浓度的KOH溶液滴定,滴定曲线如图所示。下列说法错误的是
A.“酸2”的浓度为0.01mol·L−1
B.“酸1”比“酸2”的酸性强
C.“酸2”的Ka的数量级约为10−5
D.滴定“酸1”和“酸2”均可用酚酞作指示剂
13.某有机物的分子式为C4H9ClO,分子中含有羟基和一个氯原子,且两者不能连到同一个碳原子上的同分异构体共有
A.8种 B.9种 C.10种 D.12种
二、非选择题(共43分)
26.(15分)某研究小组同学为探究锌与硫酸反应生成SO2、H2的临界浓度(浓硫酸能与锌反应生成SO2的最低浓度)设计了如下实验。在大试管A中加入100mL 18mol/L硫酸,向连接在塑料棒上的多孔塑料球内加入足量的锌粒(塑料棒可以上下移动),在试剂瓶D中加入足量的浓NaOH溶液(加热和夹持装置已省略)。
已知:锌与浓硫酸接触,开始时反应缓慢,可以适当加热以加速其反应,当有大量气泡生成时,该反应速率会明显加快并伴有大量的热放出。
(1)请写出锌与硫酸反应产生SO2的化学方程式______________。
(2)在组装仪器之后,加入试剂之前必须进行的操作是__________。
(3)长导管B的作用是______,如果没有这个设计,最终测定的临界浓度会_________。(填“偏高”、“偏低"或“无影响”)
(4)装置中干燥管C的作用是_______,请简述如何判断硫酸已达临界浓度________。
(5)反应结束后向D装置中加入足量的H2O2溶液和足量的BaCl2溶液,充分反应后将所得沉淀过滤、洗涤、干燥、称量得到固体质量为a克,则浓硫酸与锌反应的临界浓度为:_________mol/L。(用含a的计算式表示,忽略体积变化)
(6)某同学通过联系氧化还原反应的相关知识,认为也可以利用硫酸酸化的高锰酸钾溶液对D中的SO进行滴定,通过滴定出的SO的物质的量计算临界浓度,你认为他的这一想法是否可行?________(填“可行”或“不可行”),原因是__________。
27.(14分)锆石(ZrSiO4)酷似钻石且价格低廉,是钻石很好的代用品。天然锆石的主要成分是ZrSiO4,另外还常含有Fe、Al、Cu的氧化物杂质。工业上以天然锆石为原料制备ZrO2的工艺流程如下:
已知:i.氯化过程中除C、O外,其他元素均转化为其最高价氯化物;
ⅱ.Zr在化合物中通常显+4价;ZrCl4易溶于水,400℃时升华;
ⅲ.“配合”生成的Fe(SCN)3难溶于MIBK,Zr(SCN)4在水中的溶解度小于在MIBK中的溶解度。
(1)将锆石“粉碎”的目的是_______________________________。
(2)“氯化”过程中,ZrSiO4发生反应的化学方程式为_______________,由下图可知,“氯化”过程选择的最佳反应条件是_________;若“氯化”温度过高会导致ZrCl4产率降低,原因是______________
。
(3)常用的铜抑制剂为NaCN,它可与重金属离子生成沉淀,如Cu(CN)2,其Ksp=4.0×10−10。已知盐酸溶解后的溶液中Cu2+的浓度为1mol·L−1,若溶液中Cu2+的浓度小于等于1.0×10−6mol·L−1时可视为沉淀完全,则Cu2+沉淀完全时溶液中CN−的浓度为________mol·L−1。
(4)由于NaCN有剧毒,所以需要对“废液”中的NaCN进行处理,通常选用漂白液(有效成分是NaClO)在碱性条件下将其氧化,其产物之一是空气中的主要成分,则上述反应的离子方程式为___________。
(5)流程中“萃取”与“反萃取”可以分离铁、富集锆,简述“萃取”的原理:________________。
28.(14分)GaN凭借其出色的功率性能、频率性能以及散热性能,在光电领域和高频微波器件应用等方面有广阔的前景。
(1)Johnson等人首次在1100℃下用镓与氨气制得氮化镓,该可逆反应每生成1mol H2放出10.3kJ热量。该反应的热化学方程式是 。(己知金属镓的熔点是29.8℃,沸点是2403℃;氮化镓的熔点为1700℃)
(2)在恒容密闭容器中,加入一定量的液态镓与氨气发生上述反应,测得反应平衡体系中NH3的体积分数与压强(p)、温度(T)的关系如图所示(已知图中T1和T2的温度均小于1700℃)。
①下列说法正确的是________(填标号)。
a.相同条件下,Ga(OH)3的碱性比Al(OH)3强
b.当c(NH3)=c(H2)时,一定达到了化学平衡状态
c.A点和C点化学平衡常数的关系是:KA
d.温度一定时,达平衡后再充入氦气(氦气不参与反应),NH3的转化率增大.
②气相平衡中用组分的平衡分压代替物质的量浓度也可以表示平衡常数(记作Kp),已知在T1℃时体系的压强初始压强为a Pa,则B点的Kp=____(用含a表示且保留2位有效数字)。
(3)电解精炼法提纯镓是工业上常用的方法。具体原理如图所示:
已知:金属的活动性Zn>Ga>Fe>Cu;镓化学性质与铝相似。
①M为电源的_______极,电解精炼镓时产生阳极泥的主要成分是________。
②电解过程中阳极产生的离子迁移到达阴极并在阴极析出高纯镓。请写出电解过程的阴极的电极反应__________。
③电解过程中需控制合适的电压,若电压太高时阴极会产生H2导致电解效率下降。若外电路通过0.2mol e−时,阴极得到3.5g的镓。则该电解装置的电解效率η=_________(η=生成目标产物消耗的电子数/转移的电子总数)。
三、选考题(共15分,请考生从以下题中任选一题作答,如果多做,则按所做的第一题计分。)
35.【化学——选修3:物质结构与性质】(15分)
Y、Z、W、R、M五种元素,位于元素周期表的前四周期,它们的核电荷数依次增大,有如下信息:
元素
相关信息
Y
原子核外有6个不同运动状态的电子
Z
非金属元素,基态原子的s轨道的电子总数与p轨道的电子总数相同
W
主族元素,与Z原子的价电子数相同
R
价层电子排布式为3d64s2
M
位于第ⅠB族,其被称作“电器工业的主角”
请回答下列问题(Y、Z、W、R、M用所对应的元素符号表示):
(1)Z、W元素相比,第一电离能较大的是____,M2+的核外电子排布式为_______。
(2)M2Z的熔点比M2W的______(填“高”或“低”),请解释原因:_____________。
(3)WZ2的VSEPR模型名称为______;WZ3气态为单分子,该分子中W原子的杂化轨道类型为____;WZ3的三聚体环状结构如图(a)所示,该结构的分子中含有____个σ键;写出一种与WZ3互为等电子体的分子的化学式_____。
(4)MRW2的晶胞如图(b)所示,晶胞参数a=0.524nm、c=1.032nm;MRW2的晶胞中,晶体密度ρ=____g/cm3(只要求列算式,不必计算出数值,阿伏加德罗常数为NA=6.02×1023mol−1)。
36.【化学——选修5:有机化学基础】(15分)
孟鲁司特钠可用于抗新型冠状病毒肺炎,其制备中间体G的一种合成路线如下:
已知:①B、C除苯环外还含有一个五元环,D的苯环上只有两个取代基;
②RXRMgX
回答下列问题:
(1)A的化学名称是____________________。
(2)F中含氧官能团名称是____________________________。
(3)B的结构简式为 ______________________________________。
(4)D生成E同时生成乙酸的化学方程式为___________________________________。
(5)E生成F的反应类型是________________。
(6)化合物W与G互为同分异构体,能发生水解反应,其核磁共振氢谱有四组峰且峰面积之比为9∶9∶2∶2,则W的结构简式为_____________________(写一种)。
(7)设计以苯甲酸和乙醇为起始原料制备3-苯基-3-戊醇()的合成路线: _____________________________________________(无机试剂及有机溶剂任用) 。
化学答案
7.【答案】B
【解析】根据氧化还原反应理论可知,N2最终转化成NO,氮元素的化合价升高,失去电子,做还原剂,被氧化,发生氧化反应,故错误;答案选B。
8. 【答案】C
【解析】操作①中玻璃棒起到搅拌加速溶解的作用,A错误;普通锌锰电池筒内无机物质主要成分为MnO2、NH4Cl、ZnCl2等物质,NH4Cl、ZnCl2易溶于水,水解显酸性,MnO2难溶于水,操作②是把固体与溶液分离,应是过滤,得到的滤液显酸性,B错误;二氧化锰是黑色固体,能作双氧水的催化剂,灼烧后的滤渣能加快双氧水分解产生氧气,能证明黑色固体是二氧化锰,实验的目的不是除去滤渣中杂质,D错误;正确选项C。
9. 【答案】D
【解析】体积、物质的量均未知,也不能确定分子数目,故A错误;溶液体积未知,无法计算微粒数目,故B错误;标准状况下,HF不是气体,故C错误;根据方程式2H2O+2Na2O2=4NaOH+O2可知,固体增重质量即为水中氢元素的质量,固体增重b g时参与反应的水的物质的量为mol,根据方程式可知转移的电子为mol,数目为NA,故D正确;故答案为D。
10. 【答案】A
【解析】依题意分析可得W是C,X为Na元素,Y为Al元素,Z为Si元素,Q是Cl元素。C可以和SiO2在一定条件下反应,还原硅元素生成Si单质,该反应说明C的还原性大于Si,故A错误;Y、Q形成的化合物氯化铝,氯化铝在水溶液中完全电离,是强电解质,故B正确;Na2O和SiO2反应生成硅酸钠,硅酸钠的水溶液俗称水玻璃,可用于制备木材防火剂,故C正确;同周期主族元素自左至右原子半径依次减小,同主族元素自上而下原子半径依次增大,所以Na元素为短周期主族元素中半径最大的,故D正确。
11. 【答案】C
【解析】以四丁基溴化铵[(CH3)4NCl]为原料,采用电渗析法合成[(CH3)4NOH]的过程中,根据第三个池中浓度变化得出:钠离子从第四池通过e膜,氯离子从第二池通过d膜,得到c、e均为阳离子交换膜,a为阴极b为阳极,阳极电极反应式为4OH−-4e−=O2↑+2H2O。A、B正确,C错误,a电极为氢离子放电生成氢气,故电极反应方程式为2H++2e−=H2↑,b电极为氢氧根离子放电生成氧气4OH−-4e−=O2↑+2H2O,标况下制备1mol (CH3)4NOH,转移电子是1mol,a、b两极产生气体物质的量分别为0.5mol和0.25mol,a、b两极均有气体生成,同温同压下体积比为2∶1,故D正确;选C。
12. 【答案】A
【解析】“酸2”为弱酸,c(H+)=0.01mol·L−1,则酸2的起始浓度比0.01mol·L−1大得多,A错误;由图中可以看出,滴定达终点时,酸2消耗KOH的体积大,则表明c(酸2)>c(酸1),而起始时pH(酸2)>pH(酸1),所以“酸1”比“酸2”的酸性强,B正确;“酸2”滴定一半时,c(酸2)=c(酸2的酸根离子),此时溶液pH介于4~5之间,所以Ka的数量级约为10−5,C正确;滴定终点时,“酸1”和“酸2”的pH与酚酞的变色范围接近或重叠,所以二者均可用酚酞作指示剂,D正确;故选A。
13. 【答案】B
【解析】该有机物可以看作Cl原子取代丁醇中氢原子形成的,丁醇的同分异构体有:CH3CH2CH2CH2OH、CH3CHOHCH2CH3、(CH3)3COH、CH3(CH3)CHCH2OH,CH3CH2CH2CH2OH分子的烃基中含有4种等效H原子,不考虑羟基与氯原子在同一个碳原子上时,其一氯代物有3种;CH3CHOHCH2CH3分子的烃基中含有4种H原子,不考虑羟基与氯原子在同一个碳原子上时,其一氯代物有3种;(CH3)3COH分子中的烃基中含有1种H原子,其一氯代物有1种;CH3(CH3)CHCH2OH分子的烃基上含有3种等效H,不考虑羟基与氯原子在同一个碳原子上时,其一氯代物有2种;根据分析可知,有机物C4H9C1O的同分异构体共有:3+3+1+2=9,答案选B。
26. 【答案】(1)Zn+2H2SO4(浓)=ZnSO4+SO2↑+2H2O
(2) 检验装置气密性
(3) 导气、冷凝回流 偏低
(4) 防倒吸 在F处收集气体并验纯,如果确定收集到了氢气则证明硫酸浓度已经降到临界点以下
(5)
(6) 不可行 实验过程中不能保证得到的Na2SO3溶液是否会被空气中的氧气氧化变质,造成滴定结果不准确
【解析】设计实验探究锌与硫酸反应生成SO2、H2的临界浓度,因为该装置是一个气体发生装置,在组装仪器之后,组装好仪器之后检查装置气密性;检验硫酸与锌反应生成二氧化硫的最低浓度,即临界浓度。根据Zn+2H2SO4(浓)=ZnSO4+SO2↑+2H2O的方程式,计算出生成一定量的二氧化硫需要消耗的硫酸,总硫酸的物质的量减去生成一定量二氧化硫消耗的硫酸的物质的量,计算出剩余硫酸的物质的量,依据c=,计算出最终测定硫酸的临界浓度。(1)刚开始硫酸的浓度比较大,与锌反应生成二氧化硫,其反应方程式为Zn+2H2SO4(浓)=ZnSO4+SO2↑+2H2O;(2)该装置是一个气体发生装置,在组装仪器之后,检查装置的气密性,若气密性良好,再加入药品;(3)该反应是个放热反应,长导管B的作用是导气、冷凝的作用,使水蒸气冷凝回流,起到了确保硫酸溶液的体积不变的作用;如果没有这个设计,最终测定的临界浓度会偏低;(4)二氧化硫是污染气体不能排放到空气中,需要用氢氧化钠溶液吸收,利用干燥管C防止液体发生倒吸;判断硫酸已达临界浓度:根据反应一段时间,浓硫酸变为稀硫酸,稀硫酸与锌反应不能生成二氧化硫,而是生成氢气,故在F处收集气体并验纯,如果确定收集到了氢气则证明硫酸浓度已经降到临界点以下;(5)加入足量的H2O2溶液把亚硫酸钠氧化为硫酸钠,加入足量的BaCl2溶液生成硫酸钡沉淀,充分反应后将所得沉淀过滤、洗涤、干燥、称量得到固体质量为a克,n(BaSO4)=,n(SO2)=,消耗硫酸的物质的量为:n(H2SO4) =n(SO2)=2×,Zn+2H2SO4(浓)=ZnSO4+SO2↑+2H2O,浓硫酸与锌反应的临界浓度为: =mol/L;(6)不能用硫酸酸化的高锰酸钾溶液对D中的SO进行滴定,因为在滴定的过程中溶液中的亚硫酸根离子会被空气中的氧气氧化为硫酸根离子,造成滴定结果不准确。
27. 【答案】(1)增大反应物的接触面积,加快反应速率,提高原料利用率
(2) ZrSiO4+2Cl2+4CO=ZrCl4+SiCl4+4CO2 1MPa、380~400℃ 高于400℃时ZrCl4升华,产率降低
(3) 0.02
(4) 2CN−+5C1O−+2OH−=2CO+5Cl−+N2↑+H2O
(5) Fe(SCN)3难溶于MIBK,则Zr(SCN)4被MIBK萃取进入有机层
【解析】天然锆石经过粉碎后,加入CO、Cl2,ZrSiO4反应为ZrCl4和SiCl4,其它金属变为FeCl3、AlCl3、CuCl2。加入NaOH后,滤液中是NaAlO2,沉淀中主要有H2SiO3、Fe(OH)3、Zr(OH)4、Cu(OH)2。加入HCl后,Fe(OH)3、Cu(OH)2、Zr(OH)4溶于HCl,H2SiO3不溶。加入Cu抑制剂,除去Cu杂质。加入NH4SCN后,Fe3+和Zr4+形成配合物Fe(SCN)3、Zr(SCN)4。加入有机溶剂MIBK,将Zr(SCN)4萃取到有机层,再用H2SO4将Zr(SCN)4萃取到水层,加入NH3,生成Zr(OH)4,煅烧后得到ZrO2。(1)将锆石粉碎的目的是增大接触面积,加快反应速率,提高原料利用率;(2)根据信息,“氯化”过程中,ZrSiO4与氯气、CO反应的生成物中含有ZrCl4、SiCl4,同时根据氧化还原反应原理可知生成物中还含有CO2,故反应的化学方程式为ZrSiO4+2Cl2+4CO=ZrCl4+SiCl4+4CO2;观察图像可知产率最高点时的压强和温度分别是1MPa、380~400℃;温度过高会使ZrCl4升华,导致产率降低;(3)Cu2+沉淀完全时溶液中满足:1.0×10−6·c2(CN−)=4×10−10,即c(CN−)=0.02mol·L−1;(4)漂白液的有效成分是NaClO,由题意知,发生反应的离子方程式为2CN−+5ClO−+2OH−=2CO+5Cl−+N2↑+H2O;(5)“配合”后,Fe3+、Zr4+分别生成Fe(SCN)3、Zr(SCN)4;Fe(SCN)3难溶于MIBK,Zr(SCN)4则被MIBK萃取进入有机层,从而达到分离铁、富集锆的目的。
28. 【答案】(1)2Ga(l)+2NH3(g)=2GaN(s)+3H2(g) ∆H=-30.9kJ/mol
(2) ac 1.7aPa
(3) 负极 Fe、Cu GaO+3e−+2H2O=Ga+4OH− 75%
【解析】镓与氨气在1100℃下反应生成氮化镓和氢气,反应的方程式为2Ga(l)+2NH3(g)=2GaN(s)
+3H2(g),生成1mol H2放出10.3kJ热量,故生成3mol H2放出30.9 kJ热量,该热化学方程式为2Ga(l)+2NH3(g)=2GaN(s)+3H2(g) ∆H=-30.9kJ/mol;(2)①a.镓与铝位于同一主族,同一主族从上到下,随着核电荷数的增加,金属性逐渐增强,金属性越强,最高价氧化物对应的水化物的碱性越强,故相同条件下,Ga(OH)3的碱性比Al(OH)3强,a正确;b.当反应物浓度或生成物浓度随着时间的改变而不变,反应达到平衡,当c(NH3)=c(H2)时,反应不一定达到了化学平衡状态,b错误;c.2Ga(l)+2NH3(g)=2GaN(s)+3H2(g) ∆H=-30.9kJ/mol,该反应为放热反应,温度越高,平衡时氨气的体积分数越大,并且温度越高,化学平衡常数越小,结合图像可知,T1˃T2,KAGa>Fe>Cu可知,Fe、Cu没有Ga活泼,在阳极不发生反应,Zn、Ga在阳极发生反应,故电解精炼镓时产生阳极泥的主要成分是Fe、Cu;②Ga与Al在周期表中位于同一主族,故Ga在阳极的电极反应式为Ga-3e−+4OH−=GaO+2H2O,阴极的电极反应式为GaO+3e−+2H2O=Ga+4OH−;③阴极得到3.5g的镓,n(Ga)==0.05mol,阴极的电极反应式为GaO+3e−+2H2O=Ga+4OH−,由阴极电极反应式可知,阴极得到3.5g的镓,得到的电子的物质的量为3×0.05mol=0.15mol,所以该电解装置的电解效率η==75%。
35. 【答案】(1)O [Ar]3d9或1s22s22p63s23p63d9
(2) 高 氧离子半径比硫离子半径小,Cu2O比Cu2S的晶格能大,所以Cu2O熔点高
(3) 平面三角形 sp2 12 BF3等
(4)
【解析】Y、Z、W、R、M五种元素,位于元素周期表的前四周期,它们的核电荷数依次增大。Y的原子核外有6个不同运动状态的电子,Y为C元素;Z是非金属元素,基态原子的s轨道的电子总数与p轨道的电子总数相同,Z的电子排布式为1s2s22p4,Z为O元素;W是主族元素,与Z原子的价电子数相同,W为S元素;R的价层电子排布式为3d64s2,R为Fe元素;M位于第IB族,其被称作“电器工业的主角”,为Cu元素。(1)同一主族,从上到下,第一电离能逐渐减小,O和S元素相比,第一电离能较大的是O,M为Cu元素,Cu2+的核外电子排布式为[Ar]3d9或1s22s22p63s23p63d9;(2)M2Z为Cu2O,M2W为Cu2S,由于氧离子的半径小于硫离子的半径,则Cu2O比Cu2S的晶格能大,所以Cu2O的熔点比Cu2S的高;(3)WZ2为SO2,中心原子S价层电子对数=2+=3,S原子采取sp2杂化,VSEPR模型名称为平面三角形;SO3气态为单分子,该分子中S原子的价层电子对数=3+=3,杂化轨道类型为sp2;单键都为σ键,SO3的三聚体环状结构如图(a)所示,该结构的分子中含有12个σ键,SO3由4个原子构成,价电子总数为24,与SO3互为等电子体的分子的化学式为BF3;(4)MRW2为CuFeS2,晶胞中每个Cu原子与4个S原子相连,CuFeS2的晶胞中S原子个数=8、Fe原子个数=4×+4×+2×=4、Cu原子个数=8×+4×+1=4,晶胞体积=a2c=(0.524×10−7×0.524×10−7×1.032×10−7)cm3,晶体密度ρ===g/cm3=g/cm3。
36. 【答案】(1)萘
(2) 醚键、酯基
(3)
(4) +(CH3CO)2O+CH3COOH
(5) 加成反应
(6) 或
(7)
【解析】A为,由B的分子式结合信息①,可确定B的结构简式为;由C的分子式,结合信息①,参照E的结构,可确定C的结构简式为;由D的分子式结合E的结构,可确定D结构简式为;E与发生加成反应生成F;F在碱性条件下水解生成G。(1)A为,化学名称是萘;(2)F的结构简式为,含氧官能团名称是醚键、酯基;(3)由以上分析,可得出B的结构简式为;(4)生成同时生成乙酸的化学方程式为+(CH3CO)2O+CH3COOH;(5)与反应生成的反应类型是加成反应;(6)化合物W与G互为同分异构体,能发生水解反应,则含有酯基,即含有或结构片断,核磁共振氢谱有四组峰且峰面积之比为9∶9∶2∶2,则苯环上的两个取代基应在对位,且存在两组,则同分异构体的结构简式为或;(7)从信息看,应将苯甲酸转化为苯甲酸酯,然后与CH3CH2MgBr发生反应,而CH3CH2MgBr又需将乙醇转化为CH3CH2Br,进而转化为CH3CH2MgBr。合成路线:。
化 学
注意事项:
1.本试卷分第Ⅰ卷(选择题)和第Ⅱ卷(非选择题)两部分。答题前,考生务必将自己的姓名、考生号填写在答题卡上。
2.回答第Ⅰ卷时,选出每小题的答案后,用铅笔把答题卡上对应题目的答案标号涂黑,如需改动,用橡皮擦干净后,再选涂其他答案标号。写在试卷上无效。
3.回答第Ⅱ卷时,将答案填写在答题卡上,写在试卷上无效。
4.考试结束,将本试卷和答题卡一并交回。
可能用到的相对原子质量:H 1 C 12 N 14 O 16 P 31 S 32 Cl 35.5 Cu 64 Zn 65
一、选择题:本大题共7小题,每小题6分。在每小题给出的四个选项中,只有一项是符合题目要求的。
7.化学与生活、生产、环境密切相关。下列说法错误的是
A.侯德榜制碱法制备NaHCO3的原理是利用溶解度较大的物质制备溶解度较小的物质
B.“雷雨肥庄稼”含义是N2最终转化成NO,此转化过程中氮元素被还原
C.“金柔锡柔,合两柔则为刚”中“金”为铜,说明合金的硬度一般大于各组分金属
D.我国科学家利用蜡虫肠道菌群将塑料降解的时间由500年缩减到24小时,有助于解决“白色污染”问题
8.普通锌锰电池筒内无机物主要成分是MnO2、NH4Cl、ZnCl2等。某研究小组探究废旧电池内的黑色固体并回收利用时,进行如图所示实验。下列有关实验的叙述正确的是
A.操作①中玻璃棒的作用是转移固体
B.操作②为过滤,得到的滤液显碱性
C.操作③中盛放药品的仪器是坩埚
D.操作④的目的是除去滤渣中的杂质
9.设NA表示阿伏加德罗常数的值,下列说法正确的是
A.等体积的CO2和CO,分子数目均为NA
B.常温下pH=12的NaOH溶液中,水电离出的氢离子数为10−12NA
C.标准状况下,22.4L的H2和22.4L的F2混合后,气体分子数为2NA
D.H2O(g)通过足量Na2O2(s)充分反应,固体增重b g时,反应中转移的电子数为b NA/2
10.短周期W、X、Y、Z、Q五种元素的原子序数依次递增,W和Z位于同主族。已知W的氢化物可与Q单质在光照条件下反应生成多种化合物,且Y、Q形成一种共价化合物,X的最高价氧化物对应的水化物可与Z单质反应产生常见的还原性气体单质E。下列说法不正确的是
A.一定条件下W可以置换Z,说明单质的氧化性W>Z
B.Y、Q形成的化合物是强电解质
C.X、Z的最高价氧化物相互化合,生成的产物可用作木材防火剂
D.X的原子半径是五种元素的原子中最大的
11.四甲基氢氧化铵[(CH3)4NOH]常用作电子工业清洗剂,以四甲基氯化铵[(CH3)4NCl]为原料,采用电渗析法合成[(CH3)4NOH],其工作原理如图所示(a、b为石墨电极,c、d、e为离子交换膜),下列说法不正确的是
A.N为电源正极
B.b极电极反应式:4OH−-4e−=O2↑+2H2O
C.c为阳离子交换膜,d、e均为阴离子交换膜
D.a、b两极均有气体生成,同温同压下体积比为2∶1
12.等体积两种一元酸“酸1”和“酸2”分别用等浓度的KOH溶液滴定,滴定曲线如图所示。下列说法错误的是
A.“酸2”的浓度为0.01mol·L−1
B.“酸1”比“酸2”的酸性强
C.“酸2”的Ka的数量级约为10−5
D.滴定“酸1”和“酸2”均可用酚酞作指示剂
13.某有机物的分子式为C4H9ClO,分子中含有羟基和一个氯原子,且两者不能连到同一个碳原子上的同分异构体共有
A.8种 B.9种 C.10种 D.12种
二、非选择题(共43分)
26.(15分)某研究小组同学为探究锌与硫酸反应生成SO2、H2的临界浓度(浓硫酸能与锌反应生成SO2的最低浓度)设计了如下实验。在大试管A中加入100mL 18mol/L硫酸,向连接在塑料棒上的多孔塑料球内加入足量的锌粒(塑料棒可以上下移动),在试剂瓶D中加入足量的浓NaOH溶液(加热和夹持装置已省略)。
已知:锌与浓硫酸接触,开始时反应缓慢,可以适当加热以加速其反应,当有大量气泡生成时,该反应速率会明显加快并伴有大量的热放出。
(1)请写出锌与硫酸反应产生SO2的化学方程式______________。
(2)在组装仪器之后,加入试剂之前必须进行的操作是__________。
(3)长导管B的作用是______,如果没有这个设计,最终测定的临界浓度会_________。(填“偏高”、“偏低"或“无影响”)
(4)装置中干燥管C的作用是_______,请简述如何判断硫酸已达临界浓度________。
(5)反应结束后向D装置中加入足量的H2O2溶液和足量的BaCl2溶液,充分反应后将所得沉淀过滤、洗涤、干燥、称量得到固体质量为a克,则浓硫酸与锌反应的临界浓度为:_________mol/L。(用含a的计算式表示,忽略体积变化)
(6)某同学通过联系氧化还原反应的相关知识,认为也可以利用硫酸酸化的高锰酸钾溶液对D中的SO进行滴定,通过滴定出的SO的物质的量计算临界浓度,你认为他的这一想法是否可行?________(填“可行”或“不可行”),原因是__________。
27.(14分)锆石(ZrSiO4)酷似钻石且价格低廉,是钻石很好的代用品。天然锆石的主要成分是ZrSiO4,另外还常含有Fe、Al、Cu的氧化物杂质。工业上以天然锆石为原料制备ZrO2的工艺流程如下:
已知:i.氯化过程中除C、O外,其他元素均转化为其最高价氯化物;
ⅱ.Zr在化合物中通常显+4价;ZrCl4易溶于水,400℃时升华;
ⅲ.“配合”生成的Fe(SCN)3难溶于MIBK,Zr(SCN)4在水中的溶解度小于在MIBK中的溶解度。
(1)将锆石“粉碎”的目的是_______________________________。
(2)“氯化”过程中,ZrSiO4发生反应的化学方程式为_______________,由下图可知,“氯化”过程选择的最佳反应条件是_________;若“氯化”温度过高会导致ZrCl4产率降低,原因是______________
。
(3)常用的铜抑制剂为NaCN,它可与重金属离子生成沉淀,如Cu(CN)2,其Ksp=4.0×10−10。已知盐酸溶解后的溶液中Cu2+的浓度为1mol·L−1,若溶液中Cu2+的浓度小于等于1.0×10−6mol·L−1时可视为沉淀完全,则Cu2+沉淀完全时溶液中CN−的浓度为________mol·L−1。
(4)由于NaCN有剧毒,所以需要对“废液”中的NaCN进行处理,通常选用漂白液(有效成分是NaClO)在碱性条件下将其氧化,其产物之一是空气中的主要成分,则上述反应的离子方程式为___________。
(5)流程中“萃取”与“反萃取”可以分离铁、富集锆,简述“萃取”的原理:________________。
28.(14分)GaN凭借其出色的功率性能、频率性能以及散热性能,在光电领域和高频微波器件应用等方面有广阔的前景。
(1)Johnson等人首次在1100℃下用镓与氨气制得氮化镓,该可逆反应每生成1mol H2放出10.3kJ热量。该反应的热化学方程式是 。(己知金属镓的熔点是29.8℃,沸点是2403℃;氮化镓的熔点为1700℃)
(2)在恒容密闭容器中,加入一定量的液态镓与氨气发生上述反应,测得反应平衡体系中NH3的体积分数与压强(p)、温度(T)的关系如图所示(已知图中T1和T2的温度均小于1700℃)。
①下列说法正确的是________(填标号)。
a.相同条件下,Ga(OH)3的碱性比Al(OH)3强
b.当c(NH3)=c(H2)时,一定达到了化学平衡状态
c.A点和C点化学平衡常数的关系是:KA
②气相平衡中用组分的平衡分压代替物质的量浓度也可以表示平衡常数(记作Kp),已知在T1℃时体系的压强初始压强为a Pa,则B点的Kp=____(用含a表示且保留2位有效数字)。
(3)电解精炼法提纯镓是工业上常用的方法。具体原理如图所示:
已知:金属的活动性Zn>Ga>Fe>Cu;镓化学性质与铝相似。
①M为电源的_______极,电解精炼镓时产生阳极泥的主要成分是________。
②电解过程中阳极产生的离子迁移到达阴极并在阴极析出高纯镓。请写出电解过程的阴极的电极反应__________。
③电解过程中需控制合适的电压,若电压太高时阴极会产生H2导致电解效率下降。若外电路通过0.2mol e−时,阴极得到3.5g的镓。则该电解装置的电解效率η=_________(η=生成目标产物消耗的电子数/转移的电子总数)。
三、选考题(共15分,请考生从以下题中任选一题作答,如果多做,则按所做的第一题计分。)
35.【化学——选修3:物质结构与性质】(15分)
Y、Z、W、R、M五种元素,位于元素周期表的前四周期,它们的核电荷数依次增大,有如下信息:
元素
相关信息
Y
原子核外有6个不同运动状态的电子
Z
非金属元素,基态原子的s轨道的电子总数与p轨道的电子总数相同
W
主族元素,与Z原子的价电子数相同
R
价层电子排布式为3d64s2
M
位于第ⅠB族,其被称作“电器工业的主角”
请回答下列问题(Y、Z、W、R、M用所对应的元素符号表示):
(1)Z、W元素相比,第一电离能较大的是____,M2+的核外电子排布式为_______。
(2)M2Z的熔点比M2W的______(填“高”或“低”),请解释原因:_____________。
(3)WZ2的VSEPR模型名称为______;WZ3气态为单分子,该分子中W原子的杂化轨道类型为____;WZ3的三聚体环状结构如图(a)所示,该结构的分子中含有____个σ键;写出一种与WZ3互为等电子体的分子的化学式_____。
(4)MRW2的晶胞如图(b)所示,晶胞参数a=0.524nm、c=1.032nm;MRW2的晶胞中,晶体密度ρ=____g/cm3(只要求列算式,不必计算出数值,阿伏加德罗常数为NA=6.02×1023mol−1)。
36.【化学——选修5:有机化学基础】(15分)
孟鲁司特钠可用于抗新型冠状病毒肺炎,其制备中间体G的一种合成路线如下:
已知:①B、C除苯环外还含有一个五元环,D的苯环上只有两个取代基;
②RXRMgX
回答下列问题:
(1)A的化学名称是____________________。
(2)F中含氧官能团名称是____________________________。
(3)B的结构简式为 ______________________________________。
(4)D生成E同时生成乙酸的化学方程式为___________________________________。
(5)E生成F的反应类型是________________。
(6)化合物W与G互为同分异构体,能发生水解反应,其核磁共振氢谱有四组峰且峰面积之比为9∶9∶2∶2,则W的结构简式为_____________________(写一种)。
(7)设计以苯甲酸和乙醇为起始原料制备3-苯基-3-戊醇()的合成路线: _____________________________________________(无机试剂及有机溶剂任用) 。
化学答案
7.【答案】B
【解析】根据氧化还原反应理论可知,N2最终转化成NO,氮元素的化合价升高,失去电子,做还原剂,被氧化,发生氧化反应,故错误;答案选B。
8. 【答案】C
【解析】操作①中玻璃棒起到搅拌加速溶解的作用,A错误;普通锌锰电池筒内无机物质主要成分为MnO2、NH4Cl、ZnCl2等物质,NH4Cl、ZnCl2易溶于水,水解显酸性,MnO2难溶于水,操作②是把固体与溶液分离,应是过滤,得到的滤液显酸性,B错误;二氧化锰是黑色固体,能作双氧水的催化剂,灼烧后的滤渣能加快双氧水分解产生氧气,能证明黑色固体是二氧化锰,实验的目的不是除去滤渣中杂质,D错误;正确选项C。
9. 【答案】D
【解析】体积、物质的量均未知,也不能确定分子数目,故A错误;溶液体积未知,无法计算微粒数目,故B错误;标准状况下,HF不是气体,故C错误;根据方程式2H2O+2Na2O2=4NaOH+O2可知,固体增重质量即为水中氢元素的质量,固体增重b g时参与反应的水的物质的量为mol,根据方程式可知转移的电子为mol,数目为NA,故D正确;故答案为D。
10. 【答案】A
【解析】依题意分析可得W是C,X为Na元素,Y为Al元素,Z为Si元素,Q是Cl元素。C可以和SiO2在一定条件下反应,还原硅元素生成Si单质,该反应说明C的还原性大于Si,故A错误;Y、Q形成的化合物氯化铝,氯化铝在水溶液中完全电离,是强电解质,故B正确;Na2O和SiO2反应生成硅酸钠,硅酸钠的水溶液俗称水玻璃,可用于制备木材防火剂,故C正确;同周期主族元素自左至右原子半径依次减小,同主族元素自上而下原子半径依次增大,所以Na元素为短周期主族元素中半径最大的,故D正确。
11. 【答案】C
【解析】以四丁基溴化铵[(CH3)4NCl]为原料,采用电渗析法合成[(CH3)4NOH]的过程中,根据第三个池中浓度变化得出:钠离子从第四池通过e膜,氯离子从第二池通过d膜,得到c、e均为阳离子交换膜,a为阴极b为阳极,阳极电极反应式为4OH−-4e−=O2↑+2H2O。A、B正确,C错误,a电极为氢离子放电生成氢气,故电极反应方程式为2H++2e−=H2↑,b电极为氢氧根离子放电生成氧气4OH−-4e−=O2↑+2H2O,标况下制备1mol (CH3)4NOH,转移电子是1mol,a、b两极产生气体物质的量分别为0.5mol和0.25mol,a、b两极均有气体生成,同温同压下体积比为2∶1,故D正确;选C。
12. 【答案】A
【解析】“酸2”为弱酸,c(H+)=0.01mol·L−1,则酸2的起始浓度比0.01mol·L−1大得多,A错误;由图中可以看出,滴定达终点时,酸2消耗KOH的体积大,则表明c(酸2)>c(酸1),而起始时pH(酸2)>pH(酸1),所以“酸1”比“酸2”的酸性强,B正确;“酸2”滴定一半时,c(酸2)=c(酸2的酸根离子),此时溶液pH介于4~5之间,所以Ka的数量级约为10−5,C正确;滴定终点时,“酸1”和“酸2”的pH与酚酞的变色范围接近或重叠,所以二者均可用酚酞作指示剂,D正确;故选A。
13. 【答案】B
【解析】该有机物可以看作Cl原子取代丁醇中氢原子形成的,丁醇的同分异构体有:CH3CH2CH2CH2OH、CH3CHOHCH2CH3、(CH3)3COH、CH3(CH3)CHCH2OH,CH3CH2CH2CH2OH分子的烃基中含有4种等效H原子,不考虑羟基与氯原子在同一个碳原子上时,其一氯代物有3种;CH3CHOHCH2CH3分子的烃基中含有4种H原子,不考虑羟基与氯原子在同一个碳原子上时,其一氯代物有3种;(CH3)3COH分子中的烃基中含有1种H原子,其一氯代物有1种;CH3(CH3)CHCH2OH分子的烃基上含有3种等效H,不考虑羟基与氯原子在同一个碳原子上时,其一氯代物有2种;根据分析可知,有机物C4H9C1O的同分异构体共有:3+3+1+2=9,答案选B。
26. 【答案】(1)Zn+2H2SO4(浓)=ZnSO4+SO2↑+2H2O
(2) 检验装置气密性
(3) 导气、冷凝回流 偏低
(4) 防倒吸 在F处收集气体并验纯,如果确定收集到了氢气则证明硫酸浓度已经降到临界点以下
(5)
(6) 不可行 实验过程中不能保证得到的Na2SO3溶液是否会被空气中的氧气氧化变质,造成滴定结果不准确
【解析】设计实验探究锌与硫酸反应生成SO2、H2的临界浓度,因为该装置是一个气体发生装置,在组装仪器之后,组装好仪器之后检查装置气密性;检验硫酸与锌反应生成二氧化硫的最低浓度,即临界浓度。根据Zn+2H2SO4(浓)=ZnSO4+SO2↑+2H2O的方程式,计算出生成一定量的二氧化硫需要消耗的硫酸,总硫酸的物质的量减去生成一定量二氧化硫消耗的硫酸的物质的量,计算出剩余硫酸的物质的量,依据c=,计算出最终测定硫酸的临界浓度。(1)刚开始硫酸的浓度比较大,与锌反应生成二氧化硫,其反应方程式为Zn+2H2SO4(浓)=ZnSO4+SO2↑+2H2O;(2)该装置是一个气体发生装置,在组装仪器之后,检查装置的气密性,若气密性良好,再加入药品;(3)该反应是个放热反应,长导管B的作用是导气、冷凝的作用,使水蒸气冷凝回流,起到了确保硫酸溶液的体积不变的作用;如果没有这个设计,最终测定的临界浓度会偏低;(4)二氧化硫是污染气体不能排放到空气中,需要用氢氧化钠溶液吸收,利用干燥管C防止液体发生倒吸;判断硫酸已达临界浓度:根据反应一段时间,浓硫酸变为稀硫酸,稀硫酸与锌反应不能生成二氧化硫,而是生成氢气,故在F处收集气体并验纯,如果确定收集到了氢气则证明硫酸浓度已经降到临界点以下;(5)加入足量的H2O2溶液把亚硫酸钠氧化为硫酸钠,加入足量的BaCl2溶液生成硫酸钡沉淀,充分反应后将所得沉淀过滤、洗涤、干燥、称量得到固体质量为a克,n(BaSO4)=,n(SO2)=,消耗硫酸的物质的量为:n(H2SO4) =n(SO2)=2×,Zn+2H2SO4(浓)=ZnSO4+SO2↑+2H2O,浓硫酸与锌反应的临界浓度为: =mol/L;(6)不能用硫酸酸化的高锰酸钾溶液对D中的SO进行滴定,因为在滴定的过程中溶液中的亚硫酸根离子会被空气中的氧气氧化为硫酸根离子,造成滴定结果不准确。
27. 【答案】(1)增大反应物的接触面积,加快反应速率,提高原料利用率
(2) ZrSiO4+2Cl2+4CO=ZrCl4+SiCl4+4CO2 1MPa、380~400℃ 高于400℃时ZrCl4升华,产率降低
(3) 0.02
(4) 2CN−+5C1O−+2OH−=2CO+5Cl−+N2↑+H2O
(5) Fe(SCN)3难溶于MIBK,则Zr(SCN)4被MIBK萃取进入有机层
【解析】天然锆石经过粉碎后,加入CO、Cl2,ZrSiO4反应为ZrCl4和SiCl4,其它金属变为FeCl3、AlCl3、CuCl2。加入NaOH后,滤液中是NaAlO2,沉淀中主要有H2SiO3、Fe(OH)3、Zr(OH)4、Cu(OH)2。加入HCl后,Fe(OH)3、Cu(OH)2、Zr(OH)4溶于HCl,H2SiO3不溶。加入Cu抑制剂,除去Cu杂质。加入NH4SCN后,Fe3+和Zr4+形成配合物Fe(SCN)3、Zr(SCN)4。加入有机溶剂MIBK,将Zr(SCN)4萃取到有机层,再用H2SO4将Zr(SCN)4萃取到水层,加入NH3,生成Zr(OH)4,煅烧后得到ZrO2。(1)将锆石粉碎的目的是增大接触面积,加快反应速率,提高原料利用率;(2)根据信息,“氯化”过程中,ZrSiO4与氯气、CO反应的生成物中含有ZrCl4、SiCl4,同时根据氧化还原反应原理可知生成物中还含有CO2,故反应的化学方程式为ZrSiO4+2Cl2+4CO=ZrCl4+SiCl4+4CO2;观察图像可知产率最高点时的压强和温度分别是1MPa、380~400℃;温度过高会使ZrCl4升华,导致产率降低;(3)Cu2+沉淀完全时溶液中满足:1.0×10−6·c2(CN−)=4×10−10,即c(CN−)=0.02mol·L−1;(4)漂白液的有效成分是NaClO,由题意知,发生反应的离子方程式为2CN−+5ClO−+2OH−=2CO+5Cl−+N2↑+H2O;(5)“配合”后,Fe3+、Zr4+分别生成Fe(SCN)3、Zr(SCN)4;Fe(SCN)3难溶于MIBK,Zr(SCN)4则被MIBK萃取进入有机层,从而达到分离铁、富集锆的目的。
28. 【答案】(1)2Ga(l)+2NH3(g)=2GaN(s)+3H2(g) ∆H=-30.9kJ/mol
(2) ac 1.7aPa
(3) 负极 Fe、Cu GaO+3e−+2H2O=Ga+4OH− 75%
【解析】镓与氨气在1100℃下反应生成氮化镓和氢气,反应的方程式为2Ga(l)+2NH3(g)=2GaN(s)
+3H2(g),生成1mol H2放出10.3kJ热量,故生成3mol H2放出30.9 kJ热量,该热化学方程式为2Ga(l)+2NH3(g)=2GaN(s)+3H2(g) ∆H=-30.9kJ/mol;(2)①a.镓与铝位于同一主族,同一主族从上到下,随着核电荷数的增加,金属性逐渐增强,金属性越强,最高价氧化物对应的水化物的碱性越强,故相同条件下,Ga(OH)3的碱性比Al(OH)3强,a正确;b.当反应物浓度或生成物浓度随着时间的改变而不变,反应达到平衡,当c(NH3)=c(H2)时,反应不一定达到了化学平衡状态,b错误;c.2Ga(l)+2NH3(g)=2GaN(s)+3H2(g) ∆H=-30.9kJ/mol,该反应为放热反应,温度越高,平衡时氨气的体积分数越大,并且温度越高,化学平衡常数越小,结合图像可知,T1˃T2,KA
35. 【答案】(1)O [Ar]3d9或1s22s22p63s23p63d9
(2) 高 氧离子半径比硫离子半径小,Cu2O比Cu2S的晶格能大,所以Cu2O熔点高
(3) 平面三角形 sp2 12 BF3等
(4)
【解析】Y、Z、W、R、M五种元素,位于元素周期表的前四周期,它们的核电荷数依次增大。Y的原子核外有6个不同运动状态的电子,Y为C元素;Z是非金属元素,基态原子的s轨道的电子总数与p轨道的电子总数相同,Z的电子排布式为1s2s22p4,Z为O元素;W是主族元素,与Z原子的价电子数相同,W为S元素;R的价层电子排布式为3d64s2,R为Fe元素;M位于第IB族,其被称作“电器工业的主角”,为Cu元素。(1)同一主族,从上到下,第一电离能逐渐减小,O和S元素相比,第一电离能较大的是O,M为Cu元素,Cu2+的核外电子排布式为[Ar]3d9或1s22s22p63s23p63d9;(2)M2Z为Cu2O,M2W为Cu2S,由于氧离子的半径小于硫离子的半径,则Cu2O比Cu2S的晶格能大,所以Cu2O的熔点比Cu2S的高;(3)WZ2为SO2,中心原子S价层电子对数=2+=3,S原子采取sp2杂化,VSEPR模型名称为平面三角形;SO3气态为单分子,该分子中S原子的价层电子对数=3+=3,杂化轨道类型为sp2;单键都为σ键,SO3的三聚体环状结构如图(a)所示,该结构的分子中含有12个σ键,SO3由4个原子构成,价电子总数为24,与SO3互为等电子体的分子的化学式为BF3;(4)MRW2为CuFeS2,晶胞中每个Cu原子与4个S原子相连,CuFeS2的晶胞中S原子个数=8、Fe原子个数=4×+4×+2×=4、Cu原子个数=8×+4×+1=4,晶胞体积=a2c=(0.524×10−7×0.524×10−7×1.032×10−7)cm3,晶体密度ρ===g/cm3=g/cm3。
36. 【答案】(1)萘
(2) 醚键、酯基
(3)
(4) +(CH3CO)2O+CH3COOH
(5) 加成反应
(6) 或
(7)
【解析】A为,由B的分子式结合信息①,可确定B的结构简式为;由C的分子式,结合信息①,参照E的结构,可确定C的结构简式为;由D的分子式结合E的结构,可确定D结构简式为;E与发生加成反应生成F;F在碱性条件下水解生成G。(1)A为,化学名称是萘;(2)F的结构简式为,含氧官能团名称是醚键、酯基;(3)由以上分析,可得出B的结构简式为;(4)生成同时生成乙酸的化学方程式为+(CH3CO)2O+CH3COOH;(5)与反应生成的反应类型是加成反应;(6)化合物W与G互为同分异构体,能发生水解反应,则含有酯基,即含有或结构片断,核磁共振氢谱有四组峰且峰面积之比为9∶9∶2∶2,则苯环上的两个取代基应在对位,且存在两组,则同分异构体的结构简式为或;(7)从信息看,应将苯甲酸转化为苯甲酸酯,然后与CH3CH2MgBr发生反应,而CH3CH2MgBr又需将乙醇转化为CH3CH2Br,进而转化为CH3CH2MgBr。合成路线:。
相关资料
更多

