


2021届高考物理一轮复习课后限时集训16机械能守恒定律及其应用(含解析) 教案
展开机械能守恒定律及其应用
建议用时:45分钟
1.在如图所示的物理过程示意图中,甲图一端固定有小球的轻杆,从右偏上30°角释放后绕光滑支点摆动;乙图为末端固定有小球的轻质直角架,释放后绕通过直角顶点的固定轴O无摩擦转动;丙图为轻绳一端连着一小球,从右偏上30°角处自由释放;丁图为置于光滑水平面上的带有竖直支架的小车,把用细绳悬挂的小球从图示位置释放,小球开始摆动,则关于这几个物理过程(空气阻力忽略不计),下列判断中正确的是( )
甲 乙
丙 丁
A.甲图中小球机械能守恒
B.乙图中小球A机械能守恒
C.丙图中小球机械能守恒
D.丁图中小球机械能守恒
A [甲图过程中轻杆对小球不做功,小球的机械能守恒,A项正确;乙图过程中轻杆对小球A的弹力不沿杆的方向,会对小球做功,所以小球A的机械能不守恒,但两个小球组成的系统机械能守恒,B项错误;丙图中小球在绳子绷紧的瞬间有动能损失,机械能不守恒,C项错误;丁图中小球和小车组成的系统机械能守恒,但小球的机械能不守恒,这是因为摆动过程中小球的轨迹不是圆弧,细绳会对小球做功,D项错误。]
2.(多选)如图所示,两质量相同的小球A、B,分别用线悬在等高的O1、O2点,A球的悬线比B球的长,把两球的悬线均拉到水平位置后将小球无初速度释放,则经过最低点时(以悬点为零势能点)( )
A.A球的速度等于B球的速度
B.A球的动能大于B球的动能
C.A球的机械能大于B球的机械能
D.A球的机械能等于B球的机械能
BD [初始时刻,两球的动能和势能均为0,运动过程中只有重力做功,机械能守恒,所以到达最低点时,两球的机械能相等,两球获得的动能分别等于各自重力势能的减少量,即Ek=mgl。]
3.(2019·上海长宁区期末)从地面竖直上抛两个质量不同、初动能相同的小球,不计空气阻力,以地面为零势能面,当两小球上升到同一高度时,则( )
A.它们具有的重力势能相等
B.质量小的小球动能一定小
C.它们具有的机械能相等
D.质量大的小球机械能一定大
C [在上升到相同高度时,由于两小球质量不同,由重力势能Ep=mgh可知重力势能不同,故A错误;在小球上升过程中,根据机械能守恒定律,有Ek=E-mgh,其中E为两小球相同的初始动能。在上升到相同高度时,h相同,质量小的小球动能Ek大,故B错误;在上升过程中,只有重力做功,两小球机械能守恒,由于初动能相同,则它们具有的机械能相等,故C正确,D错误。]
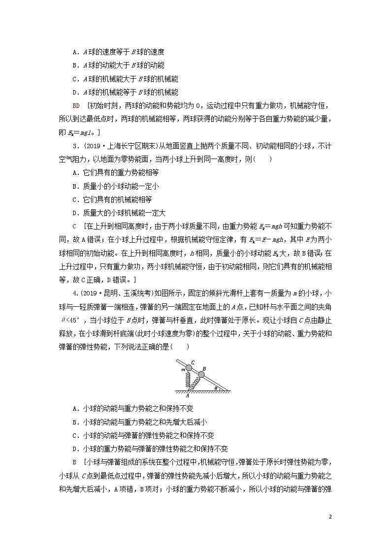
4.(2019·昆明、玉溪统考)如图所示,固定的倾斜光滑杆上套有一质量为m的小球,小球与一轻质弹簧一端相连,弹簧的另一端固定在地面上的A点,已知杆与水平面之间的夹角θ<45°,当小球位于B点时,弹簧与杆垂直,此时弹簧处于原长。现让小球自C点由静止释放,在小球滑到杆底端(此时小球速度为零)的整个过程中,关于小球的动能、重力势能和弹簧的弹性势能,下列说法正确的是( )
A.小球的动能与重力势能之和保持不变
B.小球的动能与重力势能之和先增大后减小
C.小球的动能与弹簧的弹性势能之和保持不变
D.小球的重力势能与弹簧的弹性势能之和保持不变
B [小球与弹簧组成的系统在整个过程中,机械能守恒,弹簧处于原长时弹性势能为零,小球从C点到最低点过程中,弹簧的弹性势能先减小后增大,所以小球的动能与重力势能之和先增大后减小,A项错,B项对;小球的重力势能不断减小,所以小球的动能与弹簧的弹性势能之和不断增大,C项错;小球的初、末动能均为零,所以整个过程中小球的动能先增大后减小,所以小球的重力势能与弹簧的弹性势能之和先减小后增大,D项错。]
5.(多选)(2019·临沂2月检测)如图所示,半径为R的光滑圆弧轨道AO对接半径为2R的光滑圆弧轨道OB于O点。可视为质点的物体从上面圆弧的某点C由静止下滑(C点未标出),物体恰能从O点平抛出去。则( )
A.∠CO1O=60°
B.∠CO1O=90°
C.落地点距O2的距离为2R
D.落地点距O2的距离为2R
BC [要使物体恰能从O点平抛出去,在O点有mg=m,解得物体从O点平抛出去的最小速度为v=。设∠CO1O=θ,由机械能守恒定律可知,mgR(1-cos θ)=mv2,解得θ=90°,故选项A错误,B正确;由平抛运动规律可得,x=vt,2R=gt2,解得落地点距O2为2R,选项C正确,D错误。]
6.有一条长为2 m的均匀金属链条,有一半长度在光滑的足够高的斜面上,斜面顶端是一个很小的圆弧,斜面倾角为30°,另一半长度竖直下垂在空中,当链条从静止开始释放后链条沿斜面向上滑动,则链条刚好全部滑出斜面时的速度为(g取10 m/s2)( )
A.2.5 m/s B. m/s
C. m/s D. m/s
B [链条的质量为2m,以开始时链条的最高点为零势能面,链条的机械能为
E=Ep+Ek=-×2mg×sin θ-×2mg×+0=-mgL(1+sin θ)
链条全部滑出后,动能为
E′k=×2mv2
重力势能为E′p=-2mg
由机械能守恒定律可得E=E′k+E′p
即-mgL(1+sin θ)=mv2-mgL
解得v== m/s,
故B正确,A、C、D错误。]
7.如图所示,将一质量为m=0.1 kg的小球自水平平台右端O点以初速度v0水平抛出,小球飞离平台后由A点沿切线方向落入竖直光滑圆轨道ABC,并沿轨道恰好通过最高点C,圆轨道ABC的形状为半径R=2.5 m的圆截去了左上角127°的圆弧,CB为其竖直直径,(sin 53°=0.8,cos 53°=0.6,重力加速度g取10 m/s2)求:
(1)小球经过C点的速度大小;
(2)小球运动到轨道最低点B时轨道对小球的支持力的大小;
(3)平台末端O点到A点的竖直高度H。
[解析](1)小球恰好运动到C点时,重力提供向心力
即mg=m,vC==5 m/s。
(2)从B点到C点,由机械能守恒定律有
mv+mg·2R=mv
在B点对小球进行受力分析,由牛顿第二定律有
FN-mg=m
联立解得vB=5 m/s,FN=6 N。
(3)从A到B,由机械能守恒定律有
mv+mgR(1-cos 53°)=mv
所以vA= m/s
在A点进行速度的分解有vy=vAsin 53°
所以H==3.36 m。
[答案](1)5 m/s (2)6 N (3)3.36 m
8.(2019·龙岩质检)如图所示,固定的倾斜光滑杆上套有一个质量为m的圆环,圆环与一根轻质弹性橡皮绳相连,橡皮绳的另一端固定在地面上的A点,橡皮绳竖直且处于原长,原长为h,现让圆环沿杆从静止开始下滑,滑到杆的底端时速度为零。则在圆环下滑过程中(整个过程中橡皮绳始终处于弹性限度内),下列说法中正确的是( )
A.圆环的机械能守恒
B.圆环的机械能先增大后减小
C.圆环滑到杆的底端时机械能减少了mgh
D.橡皮绳再次恰好恢复原长时,圆环动能最大
C [圆环沿杆滑下,滑到杆的底端的过程中有两个力对圆环做功,即环的重力和橡皮绳的拉力,所以圆环的机械能不守恒,如果把圆环和橡皮绳组成的系统作为研究对象,则系统的机械能守恒,因为橡皮绳的弹性势能先不变再增大,所以圆环的机械能先不变后减小,故A、B错误;圆环滑到杆的底端时动能为零,重力势能减小了mgh,即圆环的机械能减少了mgh,故C正确;在圆环下滑过程中,橡皮绳再次恢复原长时,该过程中圆环动能一直增大,但不是最大,沿杆方向合力为零的时刻,圆环加速度为零,圆环的速度最大,故D错误。]
9.(多选)(2019·佛山七校联考)如图所示,长度为l的竖直轻杆上端连着一质量为m的小球A(可视为质点),杆的下端用铰链连接于水平地面上的O点。置于同一水平地面上的正方体B恰与A接触,正方体B的质量为M。今有微小扰动,使杆向右倾倒,各处摩擦均不计,而A与B刚脱离接触的瞬间,杆与地面夹角恰为,重力加速度为g,则下列说法正确的是( )
A.A与B刚脱离接触的瞬间,A、B速率之比为2∶1
B.A与B刚脱离接触的瞬间,B的速率为
C.A落地时速率为
D.A、B质量之比为1∶4
ABD [设小球速度为vA,正方体速度为vB,分离时刻,小球的水平速度与正方体速度相同,即vAsin 30°=vB,解得vA=2vB,故A正确;根据牛顿第二定律有mgsin 30°=m,解得vA=,vB==,故B正确;A从分离到落地,小球机械能守恒,有mglsin 30°=mv2-mv,v=,故C错误;在杆从竖直位置开始倾倒到小球与正方体恰好分离的过程中,小球和正方体组成的系统机械能守恒,则有mgl(1-sin 30°)=mv+Mv,把vA和vB的值代入,化简得m∶M=1∶4,故D正确。]
10.(2019·泰州一模)如图所示,在倾角为30°的光滑斜面上,一劲度系数为k=200 N/m的轻质弹簧一端连接固定挡板C上,另一端连接一质量为m=4 kg的物体A,一轻细绳通过定滑轮,一端系在物体A上,另一端与质量也为m的物体B相连,细绳与斜面平行,斜面足够长。用手托住物体B使绳子刚好没有拉力,然后由静止释放。求:
(1)弹簧恢复原长时细绳上的拉力;
(2)物体A沿斜面向上运动多远时获得最大速度;
(3)物体A的最大速度的大小。
[解析](1)恢复原长时
对B有mg-FT=ma
对A有FT-mgsin 30°=ma
解得FT=30 N。
(2)初态弹簧压缩x1==10 cm
当A速度最大时mg=kx2+mgsin 30°
弹簧伸长x2==10 cm
所以A沿斜面上升x1+x2=20 cm。
(3)因x1=x2,故弹性势能改变量ΔEp=0
由系统机械能守恒
mg(x1+x2)-mg(x1+x2)sin 30°=×2m·v2
得v=1 m/s。
[答案](1)30 N (2)20 cm (3)1 m/s
11.如图所示,半径为r、质量不计的圆盘盘面与地面垂直,圆心处有一个垂直于盘面的光滑水平固定轴O,在盘的右边缘固定有一个质量为m的小球A,在O点正下方离O点处固定一个质量也为m的小球B,放开盘让其自由转动。
(1)当A转动到最低点时,两小球的重力势能之和减少了多少?
(2)A球转到最低点时的线速度是多少?
[解析](1)以通过固定轴O的水平面为零势能面,开始时两球的重力势能之和为
Ep1=EpA+EpB=0-mgr=-mgr
当小球A转至最低点时两小球重力势能之和为
Ep2=EpA+EpB=-mgr+0=-mgr
故两球重力势能之和减少量为
ΔEp减=Ep1-Ep2=-mgr-(-mgr)=mgr。
(2)由于圆盘转动过程中,系统只有动能和重力势能相互转化,系统的机械能守恒,因此系统的重力势能的减少一定等于两球动能的增加。设A球转至最低点时,A、B的线速度分别为vA和vB,则mgr=mv+mv。因A、B两球固定在同一圆盘上,转动过程中角速度相等,故线速度的关系为vA=2vB,解得vA=。
[答案](1)mgr (2)