新苏教版五年级下数学期中试题 (38)
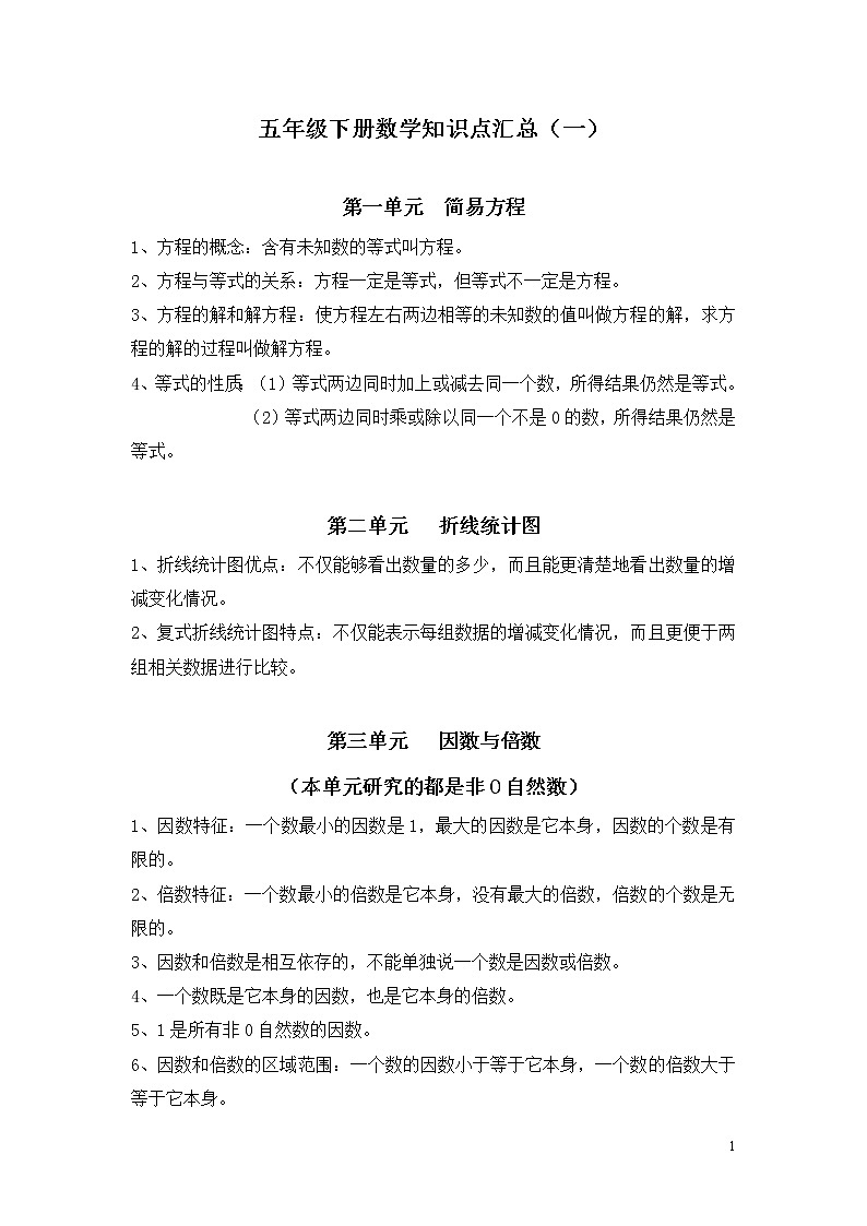
展开五年级下册数学知识点汇总(一) 第一单元 简易方程1、方程的概念:含有未知数的等式叫方程。2、方程与等式的关系:方程一定是等式,但等式不一定是方程。3、方程的解和解方程:使方程左右两边相等的未知数的值叫做方程的解,求方程的解的过程叫做解方程。4、等式的性质:(1)等式两边同时加上或减去同一个数,所得结果仍然是等式。 (2)等式两边同时乘或除以同一个不是0的数,所得结果仍然是等式。 第二单元 折线统计图1、折线统计图优点:不仅能够看出数量的多少,而且能更清楚地看出数量的增减变化情况。2、复式折线统计图特点:不仅能表示每组数据的增减变化情况,而且更便于两组相关数据进行比较。 第三单元 因数与倍数(本单元研究的都是非0自然数)1、因数特征:一个数最小的因数是1,最大的因数是它本身,因数的个数是有限的。2、倍数特征:一个数最小的倍数是它本身,没有最大的倍数,倍数的个数是无限的。3、因数和倍数是相互依存的,不能单独说一个数是因数或倍数。4、一个数既是它本身的因数,也是它本身的倍数。5、1是所有非0自然数的因数。6、因数和倍数的区域范围:一个数的因数小于等于它本身,一个数的倍数大于等于它本身。7、5的倍数特征:个位上是5或0的数,是5的倍数。8、2的倍数特征:个位上是2、4、6、8、0的数,是2的倍数。9、个位是0的数,既是2的倍数也是5的倍数。10、偶数和奇数概念:是2的倍数的数叫做偶数,不是2的倍数的数叫做奇数。11、3的倍数特征:各个数位上数的和是3的倍数,这个数就是3的倍数。12、质数(素数)概念:只有1和它本身两个因数的数,叫做质数(素数)。13、合数:除了1和它本身还有别的因数的数,叫做合数。14、1既不是质数,也不是合数。因为1只有一个因数。15、质因数:如果一个数的因数是质数,这个因数就是它的质因数。16、分解质因数:把一个合数用质数相乘的形式表示出来,叫做分解质因数。17、50以内的所有质数:2、3、5、7和11,13后面是17;19、23和29,31、37、41;43、47; 18、公因数的概念:几个自然数公有的因数,叫做这几个数的公因数。19、因为一个数的因数个数是有限的,既有最小的,也有最大的,所以公因数的个数也是有限的。20、公倍数的概念:几个自然数公有的倍数,叫做这几个数的公倍数。21、因为一个数的倍数个数是无限的,只有最小的,没有最大的,所以公倍数的个数也是无限的。22、互质数的概念:公因数只有1的两个数,最大公因数就是1,这样的两个数叫做互质数。23、两个数存在的特殊关系:(1)互质关系。最大公因数为1、最小公倍数为两数乘积;(2)倍数关系。最大公因数为较小数、最小公倍数为较大数。24、互质关系的几种情况:(1)1和任何自然数(2)相邻两个自然数(3)两个不同质数(4)一个质数和一个合数(没有倍数关系)(5)两个合数(没有相同质因数)

