


2020届百校联考高考百日冲刺金卷全国Ⅰ卷化学(一)
展开2020届百校联考高考百日冲刺金卷全国Ⅰ卷(一)
可能用到的相对原子质量:H1 C12 O16 S32 Ti48 Fe56 Ag108
第I卷
一、选择题。
7.材料在工业生产和日常生活中具有广泛的应用,下列说法中正确的是( )
A.聚乙烯无毒易降解,广泛用于食品包装
B.合金是由两种或两种以上的金属熔合而成的
C.纳米氧化亚铜能溶解在硝酸中
D.华为MateX5G手机的柔性折叠屏是用玻璃制成的
8.设NA表示阿伏加德罗常数的值,下列说法正确的是( )
A.标准状况下,将22.4 L SO2通入足量水中,生成H2SO3的分子数为NA
B.铁与稀硝酸反应生成的气体产物仅有0.08 mol NO,转移的电子数一定为0.24NA
C.15 g乙烷与1 mol氯气充分反应,所得有机物中含有的氯原子数为2NA
D.20 g D218O中含有的质子数和中子数均为NA
9.下列有关有机物a()、有机物b()的说法正确的是( )
A.a中所有的原子可能处于同一平面上 B.b与环已烯()互为同分异构体
C.a.b均能与溴水、酸性KMnO4溶液反应 D.b的一氯代物有4种(不考虑立体异构)
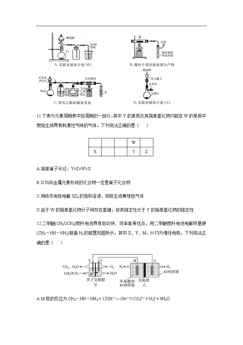
10.下列实验不能达到实验目的的是( )
11.下表为元素周期表中短周期的一部分,其中Y的单质及其简单氢化物均能在W的单质中燃烧生成具有刺激性气味的气体。下列说法正确的是( )
A.简单离子半径:Y>Z>W>X
B.X与非金属元素形成的化合物一定是离子化合物
C.用铁作电极电解XZ3的饱和溶液,阳极生成黄绿色气体
D.由于W的简单氢化物分子间存在氢键,故其稳定性大于Y的简单氢化物的稳定性
12.二甲醚(CH3OCH3)燃料电池具有启动快、效率高等优点,用二甲醚燃料电池电解甲基肼(CH3-NH-NH2)制备H2的装置如图所示,其中X、Y、M、N均为惰性电极。下列说法正确的是( )
A.M极的反应为CH3-NH-NH2+12OH-―10e-=CO32-+N2↑+9H2O
B.甲中电解质溶液的pH减小,乙中电解质溶液的pH增大
C.乙中的交换膜是阴离子交换膜,OH-透过交换膜向N极移动
D.理论上,生成6.72 L H2时,消耗CH3OCH3的质量为2.3 g
13.某温度下,向50 mL饱和CuCl溶液中缓慢加入NaI固体并搅拌,溶液中c(I-)与c(Cu+)的变化曲线如图所示,已知:Ksp(CuI)=1.0×10-12,下列说法正确的是( )
A.Ksp(CuCl)=1.0×10-9 B.图示中的x为10-6
C.向Cul饱和溶液中加入淀粉会出现蓝色 D.曲线bc段内,c(Cl-):c(I-)=106
第II卷
二、非选择题。
(一)必考题
26.(14分)硝酸银(AgNO3)是中学常见的试剂。某小组设计实验探究硝酸银的热稳定性并检验产物。
已知:Ag粉呈黑色,Ag2O呈黑褐色;Ag2O难溶于水,易溶于氨水。
请回答下列问题:
实验(一)探究硝酸银热稳定性。
甲同学设计如图1装置进行实验:
图1
实验步骤及现象:①装置A中AgNO3完全分解后残留有黑色粉末。②用带火星的木条检验集气瓶收集的气体,木条复燃;集气瓶中气体遇空气不变色。③取少量反应后装置C中的溶液于试管,加入铜粉,铜粉不断溶解,产生无色气体,遇空气逐渐变红棕色,溶液变为蓝色。
(1)集气瓶收集的气体是 (填化学式,不考虑水蒸气);从水槽中取出集气瓶的操作方法是 。
(2)装置C中发生反应的化学方程式为 。
实验(二)探究硝酸银分解的固体产物成分。
(3)乙同学对实验(一)残留固体成分提出假设:
假设1:黑色固体是Ag;假设2:黑色固体是Ag2O;假设3:黑色固体是 。
(4)丙同学设计实验验证乙同学提出的假设:
上述方案 (填“I”或“I”)能达到实验目的,另一方案不能达到目的,理由是 。
(5)丁同学设计实验定量探究上述黑色固体组成。
取3.40g黑色粉末按图2装置进行实验,当硬质玻璃管中黑色粉末完全反应后,测得装置E增重0.18g。
图2
①当硬质玻璃管中黑色粉末完全反应后,继续通入一段时间H2的目的是 ;装置F的作用为 。
②根据数据计算,黑色粉末成分为 (若为两种物质,计算其物质的量之比;若为一种物质,计算其物质的量)。
27.(14分)钙钛矿太阳能电池是当今研究的热点,其关键材料之一是TiO2,工业上用钛矿石(主要成分为FeO、Fe2O3、TiO2、SiO2、CaO)为原料制取TiO2,工艺流程如下:
已知:3TiO2++Al+6H+=3Ti3++Al3++3H2O、Ti3++Fe3+=Ti4++Fe2+。
请回答下列问题:
(1)钛矿石中的TiO2与硫酸反应生成可溶性TiOSO4,该物质中钛元素的化合价为 ,该反应的离子方程式为 。
(2)操作a中需用的玻璃仪器为 。
(3)系列操作b为 。
(4)电解TiO2来获得Ti是以TiO2作阴极,石墨为阳极,熔融CaO为电解质,阴极的电极方程式为 。
(5)为测定某溶液中TiOSO4的浓度,首先取待测溶液20.00 mL用水稀释至100 mL,加过量铝粉,充分振荡,反应完毕后过滤,取出滤液20.00 mL,向其中滴加2~3滴指示剂A,用0.1000 mol·L-1 FeCl3溶液滴定,消耗25.00 mL FeCl3溶液。
①盛放FeCl3溶液仪器的名称为 。
②指示剂A为 。
③待测钛液中TiOSO4的浓度是 g·L-1。
28.(15分)工业尾气不能直接排放在大气中,需经过处理进行回收利用,从而达到减排的目的。请回答下列问题:
(1)二氧化硫、一氧化碳都为大气污染物,已知S(s)和CO(g)的燃烧热分别是296.0 kJ·mol-1、283.0 kJ·mol-1,CO(g)与SO2(g)在一定条件下反应生成CO2(g)、S(s),则反应生成32 g S(s)释放的热量为 kJ。
(2)常温下,酸性KMnO4溶液可以氧化浓盐酸,该反应的离子方程式为 ,产生的Cl2与NO2可生产重要化工原料氯化亚硝酰(NOCl),已知NOCl中各原子均满足8电子稳定结构,其电子式为 。
(3)向体积为2L的恒容密闭容器中充入一定量的HCl和O2,发生反应:4HCl(g)+O2(g) 2Cl2(g)+2H2O(g) △H,反应物的转化率与温度(T)的关系如图所示[已知起始时=1、a'和b'为平衡转化率]。
①该反应的△H 0(填“>”或“<”)。
②下列关于该反应的说法正确的是 。
A.曲线a表示HCl的转化率 B.温度越高化学平衡常数越大
C.容器中压强不再改变时,反应达到最大限度 D.该反应只有高温下才能自发进行
③温度低于450℃时,温度升高时HCl和O2的转化率增大的原因为 。
④若初始时向容器中充入的O2为1 mol,5 min时反应达到平衡,若该温度下O2的转化率为20%,用Cl2表示的反应速率为 ,该反应的平衡常数Kp= [已知:气体分压(p分)=气体总压(p总)×体积分数,Kp为以分压表示的平衡常数;平衡时容器内的总压为p0]。
(二)选考题
35.[化学——选修3:物质结构与性质](15分)
2019年1月30日,《nature》发表了中科大在去除氢气中微量CO研究方面的突破性进展,科学家在SiO2负载的Pt金属纳米颗粒表面上,选择性的以原子级别的方式将FeOx沉积得到的催化剂可以在198~380K下实现完全选择性氧化CO。请回答下列问题:
(1)基态铁原子的外围电子排布式为 。
(2)C、Si、O三种元素的电负性由大到小的顺序为 。
(3)CO的电子式为 ,从原子结构分析,CO2中C、O原子间能形成π键,而SiO2中Si、O原子间不能形成π键的原因为 。
(4)Pt晶体采用“ABCAB……”型堆积方式(如图1),其堆积方式的名称为 ,晶胞中Pt原子的配位数为 。
(5)常见配合物Pt(NH3)2Cl2存在两种不同的结构,其中一种为黄绿色(M),具有抗癌作用,在水中溶解度较大,则M为 (填“极性”或“非极性”),Pt(NH3)2Cl2中N原子的杂化方式为 。
(6)FeOx晶体的晶胞与NaCl的相似,NaCl的晶胞如图2所示,由于晶体缺陷,在晶体中Fe和O的个数比发生了变化,变为FeOx(x>1),若测得FeOx晶体密度为d g·cm-3,晶胞边长为a pm,则FeOx中x= (用含a、d的代数式表示,不要求算出具体结果)。
36.[化学——选修5:有机化学基础](15分)
“自愈”塑料是用很小的分子链接或架“桥”于塑料化学物质上组成长链,当塑料被划伤或破裂其内“桥梁”会重建,损伤得以愈合,有机物G为双酚A型环氧树脂,是一种自愈塑料,其合成线路如下:
已知:
II.G的结构简式为:。
请回答下列问题:
(1)A为链状烃,则其化学名称为 ,F中含有官能团的名称为 。
(2)B→C所需试剂、条件分别为 ;CD的反应类型为 。
(3)E的结构简式为 。
(4)下列关于双酚A的说法不正确的是 。
A.利用双酚A合成的聚碳酸酯制成的茶杯泡茶饮用对人体无害
B.双酚A的分子式为C15H16O2
C.由F和合成双酚A的另一产物为H2O
D.1 mol双酚A与过量饱和溴水反应时,最多消耗2 mol Br2
(5)由E和双酚A合成G的化学方程式为 。
(6)有机物H与互为同系物,且相对分子质量比大28,H的同分异构体中能发生银镜反应的结构有 种(不考虑立体异构),其中核磁共振氢谱为4组峰,且峰面积比为6:2:1:1的结构简式为 。
(7)请设计以和甲醇为起始原料合成高分子化合物的合成路线 (其他试剂任选)。
【参考答案】