所属成套资源:2020届高考化学总复习 高考热考题型攻关
2020届高考化学总复习——第三章 高考热考题型攻关(三)
展开
2020届高考化学总复习——第三章高考热考题型攻关(三)
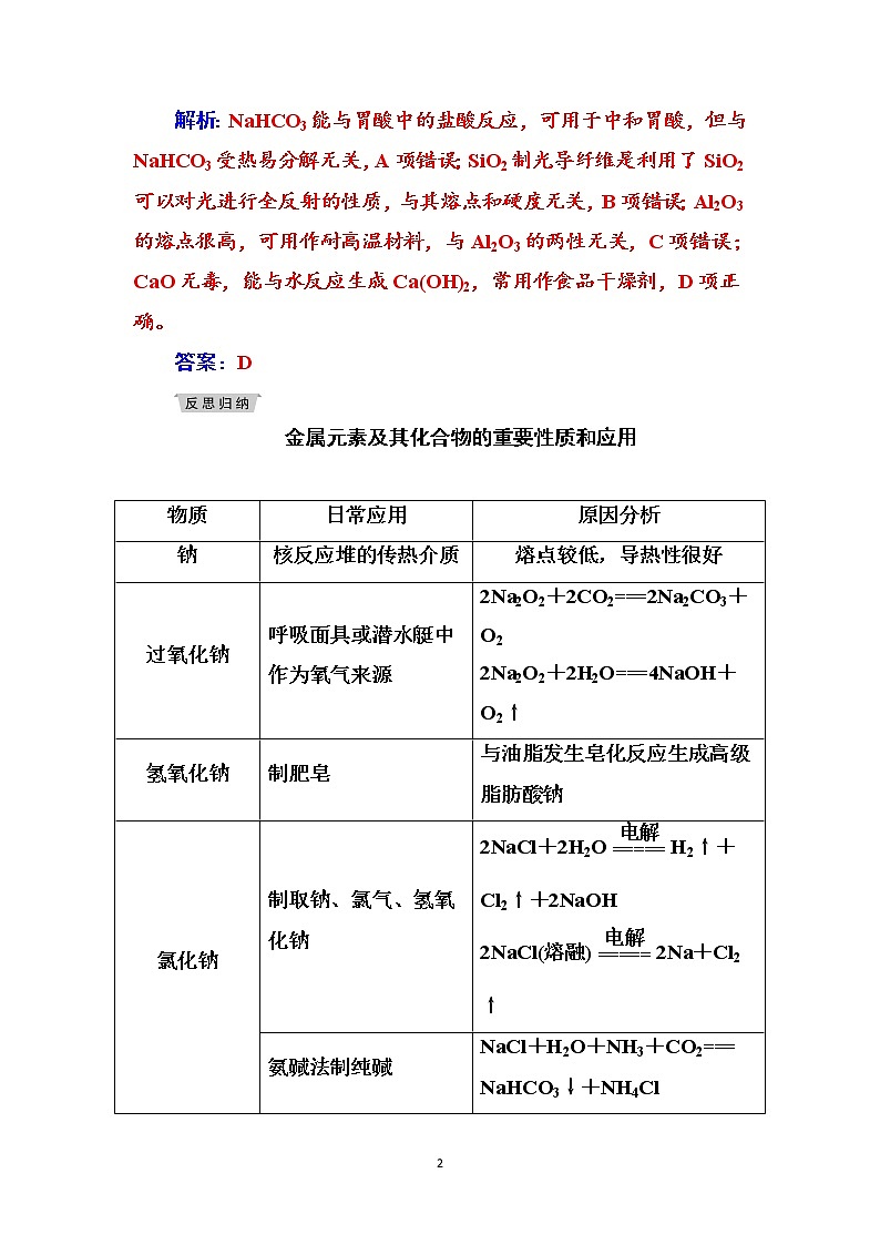
高考热考题型攻关(三)金属及其化合物的性质与应用在高考全国卷中,频频考查金属及其化合物的性质和应用之间的关系,题型主要是选择题,命题角度新颖,灵活多变,试题常以拼盘形式呈现,覆盖面较广。该类试题来源于教材,涉及金属及其化合物的基础知识,难度较小,但侧重考查考生对常见无机物重要性质的理解能力以及学以致用能力。顺利解答该类题目不仅要记牢金属及其化合物的重要性质还要理解其和应用之间的关系。1.(2018·全国卷Ⅱ)化学与生活密切相关。下列说法错误的是( )A.碳酸钠可用于去除餐具的油污B.漂白粉可用于生活用水的消毒C.氢氧化铝可用于中和过多胃酸D.碳酸钡可用于胃肠X射线造影检查解析:Na2CO3水溶液显碱性,能用于洗涤油污,A项正确;漂白粉的有效成分是Ca(ClO)2,能杀灭生活用水中的细菌,B项正确;Al(OH)3是弱碱,可用于中和过多胃酸,C项正确;BaCO3能与人体胃液中的盐酸反应生成可溶性钡盐,有毒,不能用于胃肠X射线造影检查,D项错误。答案:D2.(2018·江苏卷)下列有关物质性质与用途具有对应关系的是( )A.NaHCO3受热易分解,可用于制胃酸中和剂B.SiO2熔点高硬度大,可用于制光导纤维C.Al2O3是两性氧化物,可用作耐高温材料D.CaO能与水反应,可用作食品干燥剂解析:NaHCO3能与胃酸中的盐酸反应,可用于中和胃酸,但与NaHCO3受热易分解无关,A项错误;SiO2制光导纤维是利用了SiO2可以对光进行全反射的性质,与其熔点和硬度无关,B项错误;Al2O3的熔点很高,可用作耐高温材料,与Al2O3的两性无关,C项错误;CaO无毒,能与水反应生成Ca(OH)2,常用作食品干燥剂,D项正确。答案:D金属元素及其化合物的重要性质和应用 物质日常应用原因分析钠核反应堆的传热介质熔点较低,导热性很好过氧化钠呼吸面具或潜水艇中作为氧气来源2Na2O2+2CO2===2Na2CO3+O22Na2O2+2H2O===4NaOH+O2↑氢氧化钠制肥皂与油脂发生皂化反应生成高级脂肪酸钠氯化钠制取钠、氯气、氢氧化钠2NaCl+2H2OH2↑+Cl2↑+2NaOH2NaCl(熔融)2Na+Cl2↑氨碱法制纯碱NaCl+H2O+NH3+CO2===NaHCO3↓+NH4Cl2NaHCO3Na2CO3+H2O+CO2↑调味剂具有咸味配制生理盐水(0.9%)体液替代物碳酸氢钠发酵粉、膨松剂2NaHCO3Na2CO3+H2O+CO2↑胃酸中和剂HCO+H+===H2O+CO2↑用于泡沫灭火器Al2(SO4)3+6NaHCO3===2Al(OH)3↓+6CO2↑+3Na2SO4碳酸钠清洗油污碳酸钠水解,溶液显碱性制玻璃Na2CO3+SiO2Na2SiO3+CO2↑氧化铝耐火材料熔点高铝铝制品表面易生成致密的氧化膜铝热剂(焊接钢轨)2Al+Fe2O3Al2O3+2Fe(放出大量热量)氢氧化铝胃酸中和剂碱性较弱,Al(OH)3+3H+===Al3++3H2O明矾、铁盐净水剂在水中生成Al(OH)3或Fe(OH)3胶体,其可以和悬浮的泥沙形成絮状不溶物沉降下来氧化铁红色油漆和涂料氧化铁是一种红棕色粉末硫酸铜配制农药,杀菌消毒铜离子(重金属离子)能使蛋白质变性1.(2018·江苏卷)下列有关物质性质的叙述一定不正确的是( )A.向FeCl2溶液中滴加NH4SCN溶液,溶液显红色B.KAl(SO4)2·12H2O溶于水可形成Al(OH)3胶体C.NH4Cl与Ca(OH)2混合加热可生成NH3D.Cu与FeCl3溶液反应可生成CuCl2解析:A项,FeCl2溶液中含Fe2+,NH4SCN用于检验Fe3+,向FeCl2溶液中滴加NH4SCN溶液,溶液不会显红色,错误;B项,KAl(SO4)2·12H2O溶于水电离出的Al3+水解形成Al(OH)3胶体,离子方程式为Al3++3H2OAl(OH)3(胶体)+3H+,正确;C项,实验室可用NH4Cl和Ca(OH)2混合共热制NH3,反应的化学方程式为2NH4Cl+Ca(OH)2CaCl2+2NH3↑+2H2O,正确;D项,Cu与FeCl3溶液反应生成CuCl2和FeCl2,反应的化学方程式为Cu+2FeCl3===CuCl2+2FeCl2,正确;答案选A。答案:A2.(2019·徐州模拟)下列有关物质性质与用途具有对应关系的是( )A.浓H2SO4有脱水性,可用作干燥剂B.Na2CO3能与酸反应,可用作治疗胃酸过多C.Fe2(SO4)3具有强氧化性,可用于自来水净化D.铝合金的密度小、强度大,可制成飞机构件解析:浓H2SO4可用作干燥剂是因为其具有吸水性,与浓H2SO4有脱水性无关,故A错误;虽然Na2CO3能与酸反应,但由于其水解后溶液碱性较强,不可用作治疗胃酸过多,故B错误;Fe2(SO4)3用于自来水净化是利用Fe3+水解生成氢氧化铁胶体,胶体具有吸附性,吸附水中的杂质,形成沉淀而除去,与氧化性无关,故C错误;铝合金的密度小、强度大,可制成飞机构件,所以D选项是正确的。答案:D3.在生活用水的净化过程中,下列物质性质与用途具有对应关系的是( )A.OH-可沉淀重金属离子,可用[Al2(OH)nCl6-n]m作混凝剂B.O3具有还原性,可用于自来水的杀菌C.活性炭具有吸附性,可用于去除水中的异味D.K2FeO4易水解,可用于自来水的消毒解析:OH-可沉淀重金属离子,但[Al2(OH)nCl6-n]m作混凝剂除去的是水中的悬浮物,A项错误;B项,O3具有氧化性,用于自来水的杀菌,错误;活性炭具有吸附性,用于去除水中的异味,C项正确;K2FeO4具有强氧化性,用于自来水的消毒,K2FeO4的还原产物为Fe3+,Fe3+的水解产物Fe(OH)3胶体能除去水中的悬浮物,D项错误。答案:C4.(2019·杭州质检)化学与生活密切相关。下列说法不正确的是( )A.氦气化学性质稳定、密度小,可用于填充飞艇、气球B.镁铝合金质量轻、强度大,可用作高铁车厢材料C.纳米铁粉有较强的物理吸附作用,可去除水体中的Cu2+、Cd2+、Hg2+等重金属离子D.K2FeO4是强氧化剂,还原产物铁离子水解生成氢氧化铁胶体,可作为净水剂解析:氦气是稀有气体,化学性质稳定、密度小于空气,可用于填充飞艇、气球,故A正确;镁铝合金质量轻、硬度大,可用作高铁车厢材料,故B正确;纳米铁粉可去除水体中的Cu2+、Cd2+、Hg2+等重金属离子,是由于铁将其置换出来,而不是由于其较强的物理吸附作用,故C错误;K2FeO4是强氧化剂,还原产物是铁离子,铁离子水解生成氢氧化铁胶体,有吸附作用,可作为净水剂,故D正确,故选C。答案:C5.(2019·苏锡常镇四市高三调研)下列有关物质性质与用途具有对应关系的是( )A.氢氟酸呈酸性,可用于在玻璃器皿上刻蚀标记B.CaO能与SO2反应,可作工业废气脱硫剂C.Na的熔点很低,可用于高温下与TiCl4反应制备TiD.Na2S具有还原性,可作废水中Cu2+和Hg2+的沉淀剂解析:氢氟酸与二氧化硅反应生成四氟化硅和水,所以可用氢氟酸在玻璃器皿上刻蚀标记,但不是由于氢氟酸呈酸性,故A错误;氧化钙和二氧化硫反应得到亚硫酸钙,亚硫酸钙被氧化得到硫酸钙,避免生成污染气体,故可以用作脱硫剂,故B正确;Na具有强还原性,可用于冶炼金属,可用于高温下与TiCl4反应制备Ti,故C错误;硫化钠与Cu2+和Hg2+反应生成硫化物沉淀,发生复分解反应,不发生氧化还原反应,没有体现还原性,故D错误。答案:B6.下列对应关系正确的是( ) 选项化学性质实际应用A钠钾的合金具有强还原性用于原子反应堆的导热剂BFeCl3能水解生成Fe(OH)3用于脱除燃气中的H2SCMnO2具有催化作用用作干电池正极的活性物质DN2H4常温下能与O2反应用于脱除高压锅炉水中的O2解析:A项,钠、钾都是金属,具有导电性,用于原子反应堆的导热剂,错误;B项,FeCl3用于脱除燃气中的H2S,是因为H2S具有强还原性,Fe3+具有较强的氧化性,可以将S2-氧化成S单质,本身被还原成Fe2+,而不是因为FeCl3能水解生成Fe(OH)3,错误;C项,干电池正极发生还原反应,得电子,二氧化锰具有氧化性,易得电子发生还原反应,所以可用作干电池正极活性材料,错误;D项,N2H4常温下能与O2发生反应,生成氮气和水,可以用于脱除高压锅炉水中的O2,正确。答案:D7.(2019·苏州调研)下列有关物质性质与用途具有对应关系的是( )A.晶体硅熔点高、硬度大,可用于制造半导体材料B.碳酸钠溶液显碱性,可用于除去金属器件表面的油脂C.碳酸氢钠能与碱反应,可用作焙制糕点的膨松剂D.明矾溶于水能形成胶体,可用于自来水的杀菌消毒解析:晶体硅熔点高、硬度大与可用于制造半导体材料无关系,A错误;碳酸钠溶液显碱性,可用于除去金属器件表面的油脂,B正确;碳酸氢钠能与酸反应产生二氧化碳,因此可用作焙制糕点的膨松剂,C错误;明矾溶于水能形成胶体,可用于净水,不能用于自来水的杀菌消毒,D错误。答案:B8.下列有关物质的性质与用途具有对应关系的是( )A.氮气化学性质通常不活泼,可将炽热的镁粉放在氮气中冷却B.明矾溶于水能形成胶体,可用于自来水的杀菌消毒C.常温下铁能被浓硝酸钝化,可用铁质容器储运浓硝酸D.金属钠具有强还原性,可用于与TiCl4溶液反应制取金属Ti解析:氮气与镁在加热条件下生成氮化镁,故A错误;明矾溶于水能形成氢氧化铝胶体,具有吸附性,能够吸附水中固体杂质颗粒,可以净水,不具有氧化性,不用于自来水的杀菌消毒,故B错误;因常温下铁遇浓硝酸钝化,则可用铁质容器储运浓硝酸,故C正确;钠是活泼金属能与水溶液中的水反应,无法与TiCl4溶液反应制取金属Ti,故D错误;答案选C。答案:C

