


人教版七年级下册第七章 平面直角坐标系综合与测试随堂练习题
展开姓名: 班级: 座号:
一、单选题(共8题;共32分)
1.若点A(x,y)在坐标轴上,则( )
A. x=0 B. y=O C. xy=0 D. x+y=0
2.点P在第二象限,若该点到x轴的距离为3,到y轴的距离为1,则点p的坐标是 ( )
A. (-1,3) B. (-3,1) C. (3,-1) D. (1,3)
3.一如图,已知棋子“车”的坐标为(﹣2,3),棋子“马”的坐标为(1,3),则棋子“炮”的坐标为( )
A. (3,2) B. (﹣3,2) C. (3,﹣2) D. (﹣3,﹣2)
4.若点P(m+3,m﹣1)在x轴上,则P点的坐标为( )
A. (0,﹣4) B. (4,0) C. (0,4) D. (﹣4,0)
5.在平面直角坐标系中,将A(3,﹣1)先向左平移3个单位,再向上平移2个单位后得到点A,则A的坐标是( )
A. (6,1) B. (0,1) C. (0,﹣3) D. (6,﹣3)
6.已知点A(-1,0)点B(2,0),在y轴上存在点C,使三角形ABC的面积为6,则点C的坐标是( )
A. (0,4) B. (0,2) C. (0,2)或(0,-2) D. (0,4)或(0,-4)
7.点A(-3,-5)向右平移2个单位,再向下平移3个单位到点B,则点B的坐标为( )
A. (-5,-8) B. (-5,-2) C. (-1,-8) D. (-1,-2)
8.如图, A,B 的坐标为 (2,0) , (0,1) ,若将线段 AB 平移至 A1B1 ,则 a+b 的值为( )
A. 5 B. 4 C. 3 D. 2
二、填空题(共8题;共24分)
1.在方格纸上有A,B两点,若以点B为原点建立直角坐标系,则点A的坐标为(2,5).若以A点为原点建立直角坐标系,则B点坐标为________.
2.已知AB∥x轴,点A的坐标为(2,-1),并且AB=3,则点B的坐标为________ 。
3.若点M(a﹣3,a+1)在y轴上,则M点的坐标为________.
4.在平面直角坐标系中,点A在x轴下方,到x轴的距离为3,到原点的距离为5,则点A的坐标为________.
5.将点A(1,1)先向左平移2个单位长度,再向下平移3个单位长度得到点B,则点B的坐标是________.
6.已知点A(1,0),B(2,2),点C在坐标轴上,且三角形ABC的面积为2,则满足条件的点C的坐标是________ 。
7.已知P(2+x , 3x﹣2)到x轴的距离是到y轴的距离的2倍,则x的值为________.
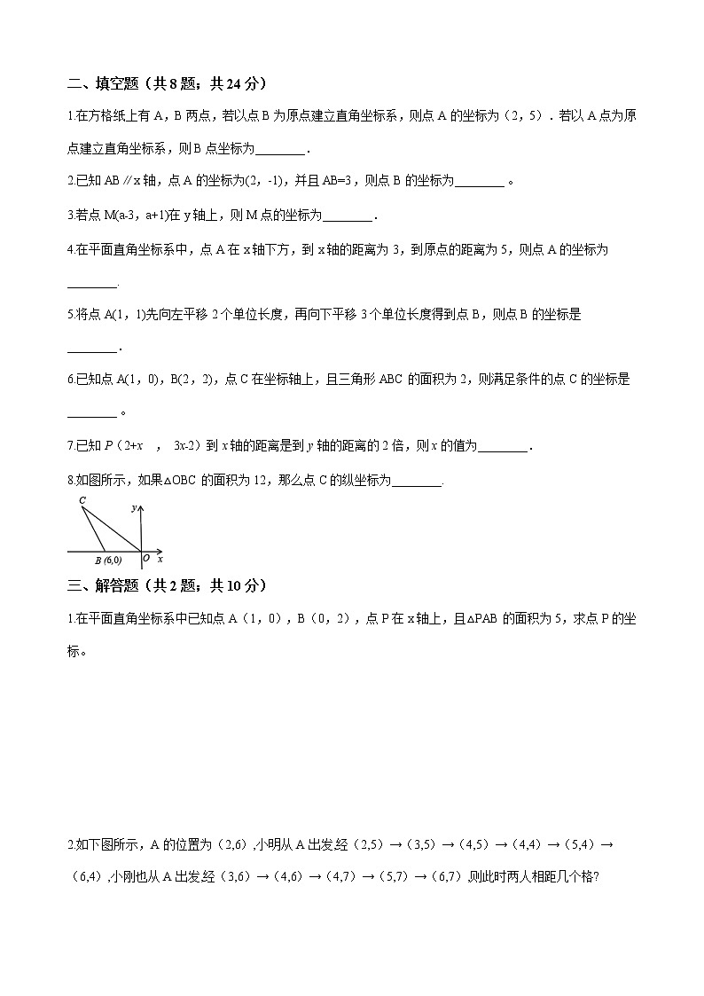
8.如图所示,如果△OBC的面积为12,那么点C的纵坐标为________.
三、解答题(共2题;共10分)
1.在平面直角坐标系中已知点A(1,0),B(0,2),点P在x轴上,且△PAB的面积为5,求点P的坐标。
2.如下图所示,A的位置为(2,6),小明从A出发,经(2,5)→(3,5)→(4,5)→(4,4)→(5,4)→(6,4),小刚也从A出发,经(3,6)→(4,6)→(4,7)→(5,7)→(6,7),则此时两人相距几个格?
四、综合题(共3题;共34分)
1.在平面直角坐标系中,点A的坐标是(3a﹣5,a+1)
(1)若点A在y轴上,求a的值及点A的坐标
(2)若点A到x轴的距离与到y轴的距离相等;求a的值及点A的坐标
2.如图,正方形网格的每个小正方形边长为1,四边形ABCD的顶点都在格点上
(1)以点A为坐标原点建立平面直角坐标系,写出四边形ABCD各顶点的坐标;
(2)计算四边形ABCD的面积
3.如图,长方形OABC中,O为平面直角坐标系的原点,点A、C的坐标分别为A(3,0),C(0,2),点B在第一象限.
(1)写出点B的坐标;
(2)若过点C的直线交长方形的OA边于点D,且把长方形OABC的周长分成2:3的两部分,求点D的坐标;
(3)如果将(2)中的线段CD向下平移3个单位长度,得到对应线段C′D′,在平面直角坐标系中画出△CD′C′,并求出它的面积。
答案
一、1. C 2. A 3. A 4. B 5. B 6. D 7. C 8. D
二、
1. (-2,-5)
2. (5,-1)或(-1,-1)
3. (0,4)
4. (-4,-3)或(4,-3)
5. (-1,-2)
6. (3,0)或(-1,0)或(0,2)
7. -25 或6
8. 4
三、
1.解:∵S△PAB= AP•2=5, 解得AP=5,
若点P在点A的左边,则OP=5﹣1=4,
此时,点P的坐标为(﹣4,0),
若点P在点A的右边,则OP=1+5=6,
此时,点P的坐标为(6,0).
2.解:如下图所示,可知小明与小刚相距3个格.
四、1. (1)解:∵点A在y轴上,
∴3a﹣5=0,
解得:a= 53 ,
a+1= 83 ,
点A的坐标为:(0, 83 )
(2)解:∵点A到x轴的距离与到y轴的距离相等,
∴|3a﹣5|=|a+1|,
①3a﹣5=a+1,解得:a=3,则点A(4,4);
②3a﹣5=﹣(a+1),解得:a=﹣1.5,则点A(﹣9.5,0.5);
③﹣(3a﹣5)=a+1解得:a=﹣1.5,则点A(﹣9.5,0.5);
④﹣(3a﹣5)=﹣(a+1),解得:a=﹣2,则点A(﹣11,﹣1);
所以a=3,则点A(4,4)或a=﹣2,则点A(﹣11,﹣1)
2. (1)解:画平面直角坐标系如下:
∴A(0,0),B(4,0),C(3,6),D(-2,4).
(2)解:四边形ABCD的面积为36-5-4-3=24.
3. (1)解:点B的坐标(3,2)
(2)解:长方形OABC周长=2×(2+3)=10,
∵长方形OABC的周长分成2:3的两部分,
∴两个部分的周长分别为4,6,
∵点C的坐标是(0,2),点D在边OA上,
∴OD=2,
∴点D的坐标为(2,0)
(3)解:
如图所示,△CD′C′即为所求作的三角形,
CC′=3,点D′到CC′的距离为2,
所以,△CD′C′的面积= 12 ×3×2=3.
初中数学第七章 平面直角坐标系综合与测试精品单元测试课后作业题: 这是一份初中数学第七章 平面直角坐标系综合与测试精品单元测试课后作业题,共6页。试卷主要包含了选择题,四象限的夹角平分线上,解答题等内容,欢迎下载使用。
人教版七年级下册7.1.2平面直角坐标系精品单元测试巩固练习: 这是一份人教版七年级下册7.1.2平面直角坐标系精品单元测试巩固练习,共19页。试卷主要包含了选择题,填空题,解答题等内容,欢迎下载使用。
人教版七年级下册7.1.2平面直角坐标系精品单元测试精练: 这是一份人教版七年级下册7.1.2平面直角坐标系精品单元测试精练,共19页。试卷主要包含了选择题,填空题,解答题等内容,欢迎下载使用。