还剩13页未读,
继续阅读
湖北省宜昌市葛洲坝中学2019-2020学年高二上学期期中考试语文试题 Word版含答案
展开
宜昌市葛洲坝中学2019-2020学期第一学期
高二年级期中考试试卷语文 试题
考试时间:2019年11月
一、现代文阅读(36分)
(一)论述类文本阅读 (本题共3小题,9分)
阅读下面的文字,完成1—3题。
在现代社会来临之前,民歌一直就是时尚。“歌谣所生,宜自生民始也。”作为口头语言艺术的民歌,其起源即昭示着人类的起源。人类自脱离动物界的那一刻起,也就开始了超越性的审美活动,这种审美很自然地体现在他们的言谈歌咏之中。作为中国文学起源佐证的两言《弹歌》“断竹,续竹,飞土,逐肉”,就是越人之歌;而作为中国文学源头的元典《诗经》,其“国风”部分也是民歌歌词的总汇。从先秦的歌谣,到汉魏乐府,再到唐宋间的曲子词、竹枝词等体式的流变,民歌生长在百姓的唇吻和心灵之上,始终是社会风尚的主要组成部分。明代沈德符记录了万历年间江南小调的流行状况:“不问南北,不问男女,不问老幼良贱,人人每之,亦人人喜听之,以致刊布成帙,举世传诵,沁人心腑。”马克思说:“民歌是唯一的历史传说和编年史。”我们也可以说,民歌又何尝不是一部时尚史呢?
问题是,今天当很多人在叫嚣“娱乐至死”、张扬多元价值的时候,当多数民歌所描述的农耕甚至游牧、渔猎生活情境离绝大多数人已很遥远的时候,我们还需要和民歌生活在一起吗?
解答这个问题的关键在于我们怎样理解现代性与传统之间的关系。现代性并非一种全然固定的僵死结构,它应该是开放的,既对空间开放,也对时间开放;它应该是一种建构性的场域,在这个场域中间我们可以把现代性变得更加符合人的需要,人的诗意生存的需要。这样来理解,传统就不再是一个被降服、被审判、被耻笑、被切割、被虚假玩弄的概念,而应该是唤起我们敬畏感的、我们借此和世界真诚连接的一种方式。我们通过传统洞开人类生命的本质存在,回归人类应然的统一存在。
民歌正是自传统社会以来,人们和世界真诚连接的一种生命的打开方式。在欣赏民歌的时候,我们感到在传统人文世界中找到了人应该为人的那种存在的方式,我们觉得人应该那样和这个世界进行美好的连接,应该那样诗意地栖居。这种人的本真的状态,并不以样貌的陈旧而过时。反倒是,我们越是在非熟人社会孤独地存在,越需要追寻这种源自文化母体深处的熟稔和亲切。同时,在民歌的歌唱中,艺术活动和人的肉身体验、生命器官高度合一,是在深层次上对人的主体性的高度弘扬。在歌唱中,身体这一自然客体、心灵寓体的能量被强烈激发,人的主体意义被充分地释放,这是艺术的解放,更是人的解放。
今天,我们在理解民歌价值的时候,应该有更宽广和更深沉的追问。唯有如此,我们对民歌艺术存在和发展的生命力才可能会有更多的期待。而对民歌的自信,也正是民族文化自信的一部分。
(摘编自杨晓华《民歌,可以重新成为时尚吗?》)
1.下列关于原文内容的理解和分析,正确的一项是(3分)
A.自诞生之日起,人类就自觉地通过言谈歌咏开始了超越性的审美活动。
B.《弹歌》《诗经》同为中国文学源头的元典,二者有着明显的传承关系。
C.借助对民歌的欣赏,人们可尝试感知源自文化母体深处的熟稔和亲切。
D.有了对民歌的自信才会有民族文化自信,民歌也才会有更大发展空间。
2.下列对原文论证的相关分析,不正确的一项是(3分)
A.文章以现代性与传统之间的关系为前提,阐述了民歌欣赏与歌唱的价值。
B.文章采用举例和引用手法,简要概述了民歌艺术在中国古代的发展历程。
C.文章基于当今社会生活与民歌自身价值的激烈冲突,将论证推向了深入。
D.文章主要论述民歌是否具有时代价值的问题,整体上采用了层进式结构。
3.根据原文内容,下列说法不正确的一项是(3分)
A.民歌是唯一的历史传说和编年史,因而在现代社会来临之前一直就是时尚。
B.将现代性视为开放的结构和建构性的场域,将有助于人们理解传统的意义。
C.传统可用来洞开人类生命的本质存在,民歌正是这样一种生命的打开方式。
D.人的主体性的弘扬和主体意义的释放,能够在歌唱民歌的过程中得以实现。
(二)实用类文本阅读(本题共3小题,12分)
阅读下面的文字,完成4—6题。
材料一:自5G面世以来,人们最关注的话题就是,5C技术跟传统的3G 、4G技术有什么区别?全国政协委员、北京交通大学教授钟章队介绍,传统的3G、4G技术主要影响人们的通信方式,而5C主要应用于“人—机—物”互联,将解决人与人、人与物、物与物之间的沟通问题,更多的是实现与垂直行业融合,提升垂直行业信息化水平,“5G的大规模应用将彻底改变人们的生活,社会信息化水平将显著提升。人们每时每刻都能享受高速宽带网络冲浪服务,打破环境、时间限制”。
技术的进步往往是层累叠加,比如越来越快的处理器,越来越清晰的屏幕,以及越来越快的网络速度。这些变化刚一出现,便将带来革命,科技创新无疑会使这场革命加速。2019年将是5G元年,也将是5G竞争真正开始的一年......
网络与交换技术国家重点实验室副主任、北京邮电大学教授彭木根表示,“人-机-物”互联未来将成为常态,物联网或成为最大的主战场,各种物联应用将层出不穷,同时,彭木根也提醒,5G技术在为社会生活带来便利的同时,因其特有性质,也将带来信息安全和用户个人隐私等方面的问题。
(摘编自人民网《全国两会“联姻"5G:科创引擎轰鸣强国未来可期》)
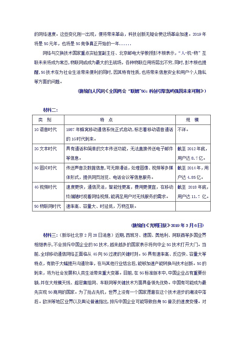
材料二:
类 别
特 点
规 模
1G语音时代
1987年蜂窝移动通信系统正式启动,标志着移动语音通话的1G时代到来。
不详。
2G文本时代
具有通话和简单的文本传送功能,无法直接传送电子邮件等信息。
截至2012年底,用户达8.7亿。
3G图片时代
传送声音及数据信息,可无限漫话,处理图像、视频等多媒体形式,提供网页浏览、电话会议等信息服务。
截至2014年,用户达4.85亿。
4G视频时代
速度更快,通信灵活,智能性更高,费用更便宜,在移动终端随时观看网络视频,能满足用户对无线服务的需求。
截至 2018年底,用户达11.7 亿。
5G物联网时代
速率高、容量大、时延低,万物互联。
(摘编自《光明日报》2019年3月6日)
材料三:(新华社北京2月28日消息)近期,西班牙、德国、奥地利、阿联酋等多国业界相继表示,不会排斥中国企业的5G技术,越来越多的国家表示将向中企5G技术打开大门。当前,全球移动通信网络正面临从4G向5G过渡的关键时刻。5G具有速率高、反应快、容量大等特点,有助于大幅提升沟通效率,在与其他行业结合后,能够加速产能转换与技术创新。5G的到来,将为社会发展和人类生活带来重大变革。目前,在5G标准版本中,中国企业占有重要份额,并在大规模天线、超密集组网、车联网等关键技术方面具备领先优势。中国有可能成为最先实现5G商用的国家。为了抢占先机,世界上没有一个国家愿意在这个技术进步的潮流中落后。欧洲等地区业界以及舆论普遍指出,排斥中国企业可能导致自身5G普及的速度变慢。对于美国等西方国家所谓因“安全原因”而对中企采取压制的做法,业界广泛表示,网络安全的未来应该取决于事实而非臆断和凭空指摘。欧盟委员会警告“不要在片面分析事实的基础上”做出决定。
4.下列对材料二相关内容的理解和分析,不正确的一项是( )(3分)
A.80年代末国内出现的移动电话属于1G时代的产物,可移动通话,不可发送短信。
B.从1G时代到3G时代,通信技术飞速发展,传送速度越来越快,传送内容越来越丰富。
C.5G技术与前几代通信技术相比,不仅速率高、容量大、时延低,而且可实现万物互联。
D.由于4G技术可以传送视频、智能性更高、费用更便宜,其用户数比3G时代的两倍还多。
5.下列对材料相关内容的概括和分析,正确的一项是( )(3分)
A.中国是全球最早实现5G商用的国家。在5G标准版本中,中国企业占有重要份额,中国在一些关键技术方面具有领先优势。
B.5G技术的大规模应用将显著提升社会信息化水平,能加速产能转换与技术创新。追赶此轮技术进步潮流,就可能占据先机。
C.2019年是5G元年,拉开了5G竞争序幕,面对技术革新、互利共赢的潮流,海外各国纷纷对中企5G技术打开大门。
D.5G技术是把双刃剑,它为社会生活带来便利的同时,其带来的信息安全和用户个人隐私的问题也受到了美国等西方国家的诟病。
6.5G时代为什么被称为“物联网时代”?5G时代来临,我们应该如何面对复杂的国际形势?请结合以上材料,简要概括。(6分)
(三) 文学类文本阅读(本题共3小题,15分)
阅读下面的文字,完成7—9题
救命恩人
江岸
正是下班高峰。侯一凡挺起胸膛,绷紧双腿,笔直地站在工厂门口。他目送着下班的人群潮水一般陆续涌出工厂大门,后来,只有零星的工人一个个往外走的时候,他才稍微放松下来。
虽说只是一名工厂的保安,但是,侯一凡毕竟刚从武警部队退役半年,他站岗的姿势还是完全保留了真正的军人风范。
他晃晃微微发酸的脖子,扭动了一下腰肢,准备回值班室的时候,突然想起,怎么没看见吕晓红大姐走出来呢?
侯一凡愣了一下,勾头往厂区方向看去。他拥有一双视力在2.0以上的眼睛,一眼看去,能看得很远。他发现,正在往外走的工人,包括厂区纵深处三三两两的人影,都不是吕晓红。吕晓红平时上下班都很准时,今天怎么了?侯一凡决定在门口再站一会儿,等等吕晓红。
侯一凡在这个肉联厂虽然已经工作了半年时间,但是,认识的工人并不多,多数人只是在上下班的时候进出工厂,在他值班的时候,才在他面前晃一下。他一个从山区农村黄泥湾出来到城市打工的小保安,没有几个工人主动跟他搭讪,并告知他自己的名字。吕晓红这个名字也是他听别人喊的,可能听的次数稍微多了一些,他便牢牢记住了。
大概等了十多分钟,厂里没有一个人往厂门口走了,当然,吕晓红依然没有出来。侯一凡感觉有些不对劲,到底哪里不对劲,他一下子也想不起来。他只好给保卫科长打电话。
科长,你认识吕晓红吗?她是哪个车间的?
我不太清楚,怎么啦?
我没看见她下班出来,有些不放心。
下班的时候,工人一窝蜂地出来,你一个个都看清楚了?你点名了?你怎么知道她没有出来?
吕晓红和别人不一样,我知道的。
你别管闲事了,你又不是人事部的,考勤不归你管。看好你的门吧。
科长没好气地挂了电话。科长说到人事部,提醒了侯一凡。他查了一下人事部的电话,把电话打了过去。
请帮忙查一下,吕晓红是哪个车间的?
冷冻车间。
还没有等侯一凡再说点什么,人事部那个人已经火急火燎地挂了电话。他把电话打到冷冻车间,可是,没有人接电话。他只好硬着头皮把电话打到厂办公室。
冷冻车间的吕晓红,到现在没有出来。
怎么了?
我怀疑她会不会被关在冷库里了。
不会吧?
厂办公室的那个人漫不经心地挂了电话。该打的电话都打了,侯一凡没辙了。他在值班室坐了两分钟,椅子上好像放着一盆火,烧得他坐不住。终于,他站了起来,咬咬牙,拨通了厂长的电话。
厂长您好。我是保卫科小侯,向您报告一件事。
哦?说吧。
冷冻车间的吕晓红到现在还没有出来,我怀疑她被关进了冷库里。请您赶紧派人到冷库去看看吧。
有这样的事?我马上让冷冻车间主任去看看。
放下了电话,侯一凡惴惴不安地站在值班室门口,眼睛盯着大街。大约二十分钟左右,冷冻车间赵主任骑着摩托车,箭一般射过来。到了厂门口,他猛地刹车,停了下来。赵主任指着侯一凡的鼻子,喝道,就是你打电话给厂长,说冷库里面有人?
是我。侯一凡挺了挺身子。
老子喝个酒都喝不安生。如果我去看了,冷库里没有人,出来我揭了你的皮……说着,赵主任一加油门,摩托车嘶吼着冲进了大门。
后面的事情就不必细说了。
医院救护车开进厂区的时候,几滴泪水猛地涌出了侯一凡的眼眶,挂在了他的睫毛上。
吕晓红出院以后,买了一大兜水果,到厂门卫值班室感谢侯一凡。她紧紧握住侯一凡的手,说,大兄弟,如果不是你救了我,大姐就冻成死猪了。
大姐,其实不是我救了你,是你自己救了你。
为什么这样说?
侯一凡说,每天你上班,总是问候一声:你好;每天你下班,总是说一声:再见。我那天没有听到你说再见,所以知道你没有出来。否则,全厂五六百个工人,我怎么可能单单记得你呢?
(选自《洛神》2016年第6期)
7.下列对小说相关内容和艺术特色的分析鉴赏,最恰当的一项是(3分)( )
A.小说开篇写侯一凡值班站岗的情景,寥寥几笔就刻画出一个严肃认真,而又拘谨刻板的工厂保安形象,这种形象与下文他救人的执着是一脉相承的。
B.多数职工只是在上下班的时候进出工厂,门卫侯一凡值班的时候只见他们一晃而过,这导致他不认识大多数中,从一个侧面表现了人际关系的单薄。
C.侯一凡在目送下班的人群陆续涌出工厂大门,准备回值班室的时候,想起没看见吕晓红走出来,然后觉得不大对劲,这说明他是一个细心留意的人。
D.小说明写侯一凡疑心吕晓红留在冷库里,求人救出她,暗写吕晓红被关在冷库里,被救出,两条线索在救护车进厂时交会,这是小说构思的精巧之处。
8.小说详细地叙述侯一凡打电话救人的过程,这样写的用意是什么?请简要分析。(6分)
9.“其实不是我救了你,是你自己救了你”这句话,对理解小说情节、主人公和主旨都很重要,请结合全文进行分析。(6分)
二、古代诗文阅读(34分)
(一) 文言文阅读(本题共4小题,19分)
阅读下面的文言文,完成10〜13题。
滕抚字叔辅,北海剧人也。初仕州郡,稍迁为涿令,有文武才用。太守以其能,委任郡职, 兼领六县。风政修明,流爱于人,在事七年,道不拾遗。顺帝末,扬徐盗贼群起,磐牙连岁。建康元年,九江范容、周生等相聚反乱,屯据历阳,为江淮巨患,遣御史尹丞冯绲将兵督杨州刺史 尹耀、九江太守邓显讨之。耀、显军败,为贼所杀。又阴陵人徐凤、马勉等复寇郡县,杀略吏人。 凤衣绛衣,带黑绶,称“无上将军”,勉皮冠黄衣,带玉印,称“黄帝”,筑营于当涂山中。乃建年号,置百官,遣别帅黄虎攻没合肥。明年,广陵贼张婴等复聚众数千人反,据广陵。朝廷博求将帅,三公举抚有文武才,拜为九江都尉,与中郎将赵序助冯绲合州郡兵数万人共讨之。又广开赏募,钱、邑各有差。梁太后虑群贼屯结,诸将不能制,又议遣太尉李固。未及行,会抚等进击, 大破之,斩马勉、范容、周生等,徐凤遂将余众攻烧东城县。下邳人谢安应募率其宗亲设伏击凤斩之封安为平乡侯邑三千户拜抚中郎将督扬徐二州事抚复进击张婴斩获千余人赵序坐畏懦不进,诈增首级,征还弃市。又历阳贼华孟自称“黑帝”,攻九江,杀郡守。抚乘胜进击,破之,虏获七百余人,牛、马、财物不可胜算。于是东南悉平,振旅而还。以抚为左冯翊,除一子为郎。抚所得赏赐,尽分于麾下。性方直,不交权势,宦官怀忿。及论功当封,太尉胡广时录尚书事,承旨奏黜抚,天下怨之。卒于家。
(节选自《后汉书•滕抚传》)
10.下列对文中画波浪线部分的断句,正确的一项是(3分)
A.下邳人谢安应募/率其宗亲设伏击凤/斩之/封安为平乡侯/邑三千户/拜抚中郎将/督扬徐二州事/抚复进击张婴/斩获千余人/
B.下邳人谢安应募/率其宗亲设伏击/凤斩之/封安为平乡侯/邑三千户/拜抚中郎将/督扬徐二州事/抚复进击张婴/斩获千余人/
C.下邳人谢安应募/率其宗亲设伏击凤/斩之封安为平乡侯/邑三千户/拜抚中郎将/督扬徐二州事/抚复进击张婴/斩获千余人/
D.下邳人谢安应募/率其宗亲设伏击/凤斩之/封安为平乡侯/邑三千户拜/抚中郎将/督扬徐二州事/抚复进击张婴/斩获千余人/
11.下列对文中加点词语的相关内容的解说,不正确的一项是(3分)
A.州郡,均为中国古代行政区。州基本沿袭九州之分,郡则始于秦而完善于汉。
B.领,用于兼职、代理官职,与“署”“摄”“行”“迁”等类似。文中指兼任较高职务。
C.年号,是封建王朝用来纪年的一种名号,汉武帝始创年号为建元,后形成制度。
D.三公,古代三种最高官衔的合称,后为虚衔。东汉以太尉、司徒、司空为三公。
12.下列对原文有关内容的概括和分析,不正确的一项是(3分)
A.滕抚文武兼备,治政有方。他凭借才华受到太守的赏识,被委以要职,治理的地方教化盛行,在任七年,路不拾遗。
B.滕抚富有将才,屡平叛乱。建康元年,他先后平定九江范容、周生以及广陵张婴等叛乱,后来又平定了历阳华孟之乱。
C.滕抚重义轻利,深得人心。他在平叛胜利后,将自己所得赏赐都分给部下;听到他被罢官的消息,天下百姓为之怨愤。
D.滕抚端方正直,反遭罢黜。他因为不交接权贵而得罪了宦官,到了论功应当封赏时,太尉胡广却承旨上奏黜免了他。
13.把文中画横线的句子翻译成现代汉语。(10分)
(1)梁太后虑群贼屯结,诸将不能制,又议遣太尉李固。
(2)于是东南悉平,振旅而还。以抚为左冯翊,除一子为郎。
(二)古代诗歌阅读(本题共2小题,9分)
阅读下面这首宋诗,完成14—15题。
行舟忆永和兄弟
周必大①
一挂吴帆不计程,几回系缆几回行。
天寒有日云犹冻,江阔无风浪自生。
数点家山常在眼,一声寒雁正关情。
长年②忽得南来鲤,恐有音书作急烹③。
【注】①周必大:北宋诗人,江西庐陵人,此诗写于作者乘舟北赴吴地(今江苏)途中。②长年:古时对船工的称呼。③《汉乐府•饮马长城窟行》中有“呼儿烹鲤鱼,中有尺素书”的诗句。
14.下列对这首诗的相关内容的分析和概括,不正确的两项是( )(3分)
A.首联紧扣“行舟”写自己水路,离家渐行渐远。“不计程”和叠用“几回”反映此行路途遥远。
B.颈联视听结合,描写时时浮现在诗人眼前的“数点家山”和正飞向诗人家乡的“寒雁”,表现了诗人满怀难于排遣的乡思乡愁。
C.全诗以“行舟”为线索,由挂帆离家始,至吴地烹鱼结,一路行来,写景叙事,自然流畅。诗中不着一“忆“字,却句句含“忆”,把自己对亲人,家乡的思念传达的含蓄隽永。
D.这首七言律诗,用词考究。副词“犹”“自”“常”“正”的运用贴切自然,耐人寻味;动词“冻”则外呈乌云凝重之态,可见天气寒冷之意,内蕴诗人凄凉之心。
15.简要分析尾联是如何巧妙地表达作者的思乡之情的。(6分)
(三)名篇名句默写(本题共1小题,6分)
16. 补写出下列句子中的空缺部分。(6分)
(1) 在《念奴娇.赤壁怀古》中词人以酒祭奠江月的豪举来抒发人生似梦、壮志难酬的感叹的句子是:____________________,_________________________。
(2) 在《永遇乐.京口北固亭怀古》辛弃疾赞叹刘裕北伐的赫赫战功的两句:_____________,
_______________________。
(3)李清照的《声声慢》中词人化繁为简,化多为少,把所有的凄苦,所有的孤独,所有的无奈,所有的纷繁的说不尽的思绪,用“_______________,________________________”代之。
三、语言文字运用(本题共5小题,共20分)
阅读下面的文字,完成17—19题。
想起从前在张家界溪边徒步的情形,那里的山势地貌远比黑森林山区险峻壮观,游客__________,每隔一两里路,就有一个休息区,供给茶水小吃,各种招呼声____________;猴家族们在山林和溪水里嬉戏玩耍,( )。这里的山林是静谧安详的,__________的游客点缀其间,说话也是窃窃私语,声音稍大点就有山谷的回声。我们走了小半个时辰,终于见到了德国落差最高的瀑布。这一路走来的清凉惬意,森林的寂寥,已是十分难得的体验。
看完瀑布,顺着山路往下,就走到了热闹的小镇主街。黑森林博物馆是老房子改建的二层楼博物馆,门面小小的,进去才感受到什么叫_____________。博物馆的宣传手册上写着:“就从这里开始黑森林时间之旅吧!”从黑森林少女的红球帽,到新娘子类似苗族女子的沉重头饰,从农庄家居布置到手工作坊的各式各样的工具,从乡村化妆舞会的面具到制作精美的管风琴,音乐盒,从民间传说里的妖魔鬼怪木偶到本地山脉开采的矿石宝石……仍然就这样守在作坊里一点一滴地消耗着“时间”,黑森林人漫长的两百多个冬天过去了。黑森林人对时间如此执着,而时间也在印证着黑森林人的勤勉质朴,心思巧妙。
17.文中画横线的句子有语病,下列修改最恰当的一项是(3分)
A.黑森林人两百多个漫长的冬天过去了,仍然就这样守在作坊里一点一滴地消耗着“时间”。
B.就这样,两百多个漫长的冬天过去了,黑森林人仍然守在作坊里一点一滴地琢磨着“时间”
C.漫长的两百多个冬天过去了,黑森林人就这样仍然守在作坊里一点一滴地消耗着“时间”。
D.就这样,黑森林人仍然守在作坊里一点一滴地琢磨着“时间”,两百多个漫长的冬天过去了。
18.下列在文中括号内补写的语句,最恰当的一项是(3分)
A.向游客讨了食物欢欢喜喜地捧着吃,不时窜出几只来
B.不时窜出几只,欢欢喜喜地捧着吃向游客讨来的食物
C.不时窜出几只,向游客讨了食物,欢欢喜喜地捧了吃
D.欢欢喜喜地捧着吃向游客讨了食物,不时窜出几只来
19.依次填入文中横线上的成语,全都恰当的一项是(3分)
A.摩肩接踵 不绝于耳 三三两两 别有洞天
B.熙熙攘攘 不绝于耳 稀稀拉拉 引人入胜
C.摩肩接踵 不绝如缕 稀稀拉拉 引人入胜
D.熙熙攘攘 不绝如缕 三三两两 别有洞天
20.在下面一段文字横线处补写恰当的语句,使整段文字语意完整连贯,内容贴切,逻辑严密。每处不超过15个字。(6分)
药品可以帮我们预防、治疗疾病,但若使用不当,___________________。以口服药为例,药物进入胃肠道后逐渐被吸收进血液,随着时间推移,________________。当药物浓度高于某一数值时就开始发挥疗效。然而,________________,超过一定限度就可能产生毒性,危害身体健康。
21.把下面一段话的主要意思压缩成一段话,不超过60个字。(5分)
近代以来,国际社会的“杂音”时有出现,有的外国学者认为中华文明能实证的没有五千年,而只有3500年左右。如良渚水坝、良诸城墙以及高度发达的稻作农业和制作精美的玉器,为中国以及该地区在新石器晚期到青铜时代早期的文化认同、社会政治组织以及社会文化的发展提供了无可替代的证据,是中华五千年文明史的实证圣地。申遗成功意味着良诸遗址所代表的中华五千多年文明拨开了“杂音”,在国际上得到了广泛认可,充分展示了中华文化的独特魅力和自信。
四、作文(60分)
22.阅读下面的材料,根据要求写作。
随着互联网自媒体的兴盛,不少人为了引起关注,吸引“粉丝”,无所不用其极,有人攀爬城市高楼,做出各种惊险动作,以赢得点击;有“14岁荣升宝妈”的少女,靠展示自己的肚皮,获得打赏;9岁女孩发抖音哭诉视频,“今天妈妈火化了,我再见不到她了,求求你们,就给我一万个赞可以吗?”有农村青年靠直播生吃青蛙、老鼠,被转发;有父亲,虚构家庭困境,靠“卖惨”为重病女儿筹款……一个比一个奇异,一个比一个惊悚。
对互联网所催生出来的这种社会现象,你有怎样的思考和感受?请写一篇文章。要求选好角度,明确文体,自拟标题;不要套作,不得抄袭;不少于800字。
宜昌市葛洲坝中学2019-2020学期第一学期
高二年级期中考试试卷语文 答案
1.C试题分析:A项“就自觉地通过言谈歌咏……”曲解文意,原文第1段“……很自然地体现在他们的言谈歌咏之中”。B项“同为中国文学源头的元典”理解错误,原文第1段“作为中国文学起源佐证的两言《弹歌》”,“佐证”并非“元典”。C项见第4段“在欣赏民歌的时候……越需要追寻这种源自文化母体深处的熟稔和亲切”,正确。D项“有了……才会有……,民歌也才会有……”表述绝对化。
2.C试题分析:A项见第1段。C项错误,见第2段,将论证推向深入的并非“当今社会生活与民歌自身价值的激烈冲突”,而是“多数民歌所描述的农耕甚至游牧、渔猎生活情境离绝大多数人已很遥远”。B项见第3.4段。D项见2到5段。
3. A试题分析:A项强加因果,删去“因而”。原文见第1段首、尾句。B项见第3段。C项见第3段末句和第4段首句。D项见第4段最后2句。
4.D (阅读材料二图表可知3G就可以传输视频了,故D项错误。)
5.B (A.“中国是全球最早实现5G商用的国家”变未然为已然,原文是“中国有可能成为最先实现5G商用的国家”。C.“ 海外各国”扩大范围。D.美国等西方国家并不是诟病5G技术,而是对中国的5G进行臆断和凭空指摘。)
6. 第一问:5G主要应用于“人—机—物”互联,将解决人与人、人与物、物与物之间的沟通问题,实现万物互联。
第二问:①叠加技术进步,加强科技创新。②保持领先优势,引领技术潮流。③破除藩篱,交流互通。④拥抱合作,互利共赢。
解析:第一问:结合材料一中“5G主要应用于‘人-机-物’互联,将解决人与人、人与物、物与物之间的沟通问题”以及材料二表格中5G的特点来作答。第二问:结合材料中的关键词句来分析概括,如材料一中的“技术的进步往往是层累叠加”“科技创新无疑会使这场革命加速”,材料三中“中国企业占有重要份额...…领先优势”“排斥中国企业可能导致自身5G普及的速度变慢”等。
7.C(A“拘谨刻板”的理解不恰当,侯一凡的形象没有这样的特点。B这是客观情况,真正表现人际关系淡薄的是,侯一凡是一个从山区农村黄泥湾出来到城市打工的小保安,没有几个工人主动跟他搭讪。D对两条线索交会的理解不恰当,应该是在吕晓红感谢侯一凡时交会在一起。)
8.①形象上,凸显侯一凡对救人认真执著的“救命恩人”的形象。
②情节上,展示侯一凡的认真热心与有关负责人麻痹冷漠的对比,造成矛盾冲突,突显
救人不易。
③效果上,使救人的情节一波三折,增强故事的吸引力。
(答对一点给2分)
9.①情节上,引出对救人原因的说明,解释悬念,使情节完整。
②人物上,侯一凡把救人的原因归为吕晓红,表现了他谦逊淳朴的形象特点。
③主旨上,这句话揭示了吕晓红被救的根本原因在于她自己尊重他人、友善待人,才能
赢得别人的尊重,表达了友善和关爱的主旨。
(每点2分,共6分)
10.A 试题分析:本处断句属记叙性质,当抓住人物及其行为的关系。第1个主语是“下邳人谢安”,他的行为是“应募——设伏——斩之”。第2个主语是“朝廷”(习惯性省略),其行为是“封(谢)安——拜(滕)抚”。第3个主语是传主“(滕)抚”,其行为是“进击——斩获”。B项“(徐)凤斩之”断句不当。C项“封安为平乡侯”应断开。D项“(徐)凤斩之”断句不当,“拜抚中郎将”不应断开。
11.B 试题分析:“迁”不用于兼职、代理官职,与句中其他词语有别。
12.B项“建康元年,他先后平定……广陵张婴等叛乱”错误,原文“明年,广陵贼张婴等复聚众数千人反,据广陵”。
13.试题分析:翻译要注重对句意的整体把握,直译为主,意译为辅。
参考答案:
(1)梁太后担忧众多反贼屯兵集结,众将不能制服,又商议派遣太尉李固前往。
(语意通顺给3分,译出“屯结”“制”各得1分。)
(2)于是东南全部平定,整顿军队而归。让滕抚担任左冯翊,任命他的一个儿子为郎官。
(语意通顺给3分,译出“振旅”“除”各得1分。)
14.C.【错在“至吴地烹鱼结”,作者还没有到达吴地,还在途中的船上。】
15.①巧妙地借用船工捕得鲤鱼一事(事借的巧),在“鲤”前冠以“南来”二字,主观地认为它是从南方的家乡游来的(或者说让鱼有了家乡的味道),从而表现自己深沉的思想之情。(事情1分,对“南来”的分析2分。意同即可。)
②巧妙地运用“呼儿烹鲤鱼,中有尺素书”的典故(典用得巧),写自己急于烹鱼取书,表现对家书的渴盼心情,从而抒发对家乡的热切思念。(典故1分,答以“鲤鱼”代指“家书”或“鱼雁传书”的典故也可;分析2分。意同即可。)
16、(1)人生如梦,一尊还酹江月(2)金戈铁马,气吞万里如虎
(3)这次第,怎一个愁字了得
17.B(这种考查方式的病句修改,不仅要着眼于句子本身存在的问题,还要注意与前后的衔接上是否存在问题。如该句,不仅存在着语序搭配的问题,如“就这样”的位置。从前后文的衔接看,应该作为前置状语更合适,从后句看,应该紧承着“时间”;“漫长”修饰的是“冬天”;从整个句意看,“消耗”不如“琢磨”好,所以B项最恰当。)
18.C(从前文看,紧承的句子应该是“不时窜出几只”;猴子应该是先讨食物,然后才吃。所以C项最好。)
19.A(摩肩接踵:肩碰肩,脚碰脚。形容来往的人很多,很拥挤。熙熙攘讓:形容人来人往,非常热闹。句中侧重于人多,该用“摩肩接踵”。不绝于耳:声音在耳边鸣响不断,不绝如缕:多形容局面危急或声音、气息等低沉微弱、时断时续,句中是招呼声,应该用“不绝于耳”。三三两两:三个两个地在一起,形容人数不多。稀稀拉拉:稀疏的样子,别有洞天:形容风景奇特,引人人胜。引人入胜:指十分吸引人的,使人沉醉的优美的境界,“别有洞天”含有“引人入胜”的意思。[中国~教育出@*版&网%]
20【答案】答案要点:就有可能对人体造成伤害(2分) 血液中的药物浓度会渐渐上升(2分) 药物浓度不是越高越好(2分)
【解析】试题分析:本题考查学生补写句子的能力。处,根据横线前“药品可以帮助我们预防、治疗疾病”“若使用不当”可以推断出此处填写表示“就有可能对人体(健康)造成伤害”意思的句子;处,根据横线前“逐渐被吸收进血液”“随着时间推移”和横线后“药物浓度高于某一数值”可以推断出此处填写表示“血液中药物浓度越来越高”意思的句子;处,根据横线前“然而”和横线后“超过一定限度就可能产生毒性,危害身体健康”,可以推断出此处填写表示“药物浓度不是越高越好”意思的句子。
21.关键信息:①中华文明五千年被认为缺乏实证;②良渚遗址提供了无可替代的证据;③申遗成功表明中华五千年文明得到国际广泛认可。(材料共三句话,每一句话抓住关键信息,“有的外国学者认为中华文明能实证的没有五千年,而只有3500年左右”“如良渚水坝、良诸城墙……提供了无可替代的证据”“申遗成功意味着良诸遗址所代表的中华五千多年文明拨开了‘杂音’,在国际上得到了广泛认可”,根据字数限制,每一点压缩成短句子,比如第一条压缩为“中华文明五千年被认为缺乏实证”。)(意思答对即可,超出字数酌情扣分)
22、参考立意:①谈网络自媒体的素养、责任和义务;②谈人生价值的真正体现;③谈如何正确获得别人及社会的关注和肯定;④谈理智对待网络信息。
文言文参考译文:
滕抚字叔辅,北海剧县人。最初在州郡任职,渐渐地升迁为涿县令,他具有文才武略。太守因他有才能,委派他担任郡职,兼管六县。他为政整饬清明,爱护百姓,在职七年,所治郡县路不拾遗。顺帝末年,扬州、徐州出现许多盜贼,一连几年相互勾结。建康元年,九江范容、周生等聚集在一起造反作乱,屯兵占据历阳,成为江淮地区的大祸害,天子派遣御史中丞冯绲率兵统领扬州刺史尹耀、九江太守邓显讨伐他们。尹耀、邓显的军队被打败,二人被贼兵杀害。又有阴陵人徐凤、马勉等再次侵犯郡县,杀害掠夺官吏百姓。徐凤穿着紫红色衣服,佩戴着黑色丝带,自称“无上将军”,马勉戴皮帽穿黄色衣服,佩带玉制的印,自称“黄帝”,在当涂山中安营扎寨。他们设立年号,设置百官之职,派遣别帅黄虎攻下合肥。第二年,广陵叛贼张婴等人又聚集数千人反叛,占据广陵。朝廷广求将帅,三公推举滕抚有文武才能,于是拜他为九江都尉,与中郎将赵序协助冯缇集合州郡几万兵马共同讨伐他们。朝廷又广泛悬赏征募,钱财、封邑各有差别。梁太后担心叛贼们电兵集结,各将领不能制服,于是又商议派遣太尉李因。李固还没有出发,正赶上滕抚等人进攻,大败贼兵,斩马勉、范容、周生等叛贼首级一千五百个,于是徐凤率领剩余人马攻打烧毁东城县。下邳人谢安响应招募,率领他的宗亲设下埋伏袭击徐凤,将他杀死,天子封谢安为平乡侯,食邑三千户。又拜滕抚为中郎将,统领扬徐二州的军事。滕抚又攻击张婴,杀死俘获一千多人。赵序因害怕不进攻,又虚报首级数,被召回处死。又有历阳叛贼华孟自称“黑帝”,攻打九江,杀死郡守。滕抚乘胜进攻,打败华孟,活捉七百多人,牛马财物不可胜数。于是东南地区全部安定,滕抚整顿军马还朝。天子封滕抚为左冯翊,授任他的一个儿子为郎。滕抚将他所得到的赏赐,全部分给了他的部下。滕抚性格正直,不同有权有势的人交往,官吏对他心怀怨恨。等到论功封赏时,太尉胡广当时负责尚书事务,他依承天子旨意上奏罢黜滕抚,天下之人于是都很怨恨他。滕抚后来死在家中。
宜昌市葛洲坝中学2019-2020学期第一学期
高二年级期中考试试卷语文 试题
考试时间:2019年11月
一、现代文阅读(36分)
(一)论述类文本阅读 (本题共3小题,9分)
阅读下面的文字,完成1—3题。
在现代社会来临之前,民歌一直就是时尚。“歌谣所生,宜自生民始也。”作为口头语言艺术的民歌,其起源即昭示着人类的起源。人类自脱离动物界的那一刻起,也就开始了超越性的审美活动,这种审美很自然地体现在他们的言谈歌咏之中。作为中国文学起源佐证的两言《弹歌》“断竹,续竹,飞土,逐肉”,就是越人之歌;而作为中国文学源头的元典《诗经》,其“国风”部分也是民歌歌词的总汇。从先秦的歌谣,到汉魏乐府,再到唐宋间的曲子词、竹枝词等体式的流变,民歌生长在百姓的唇吻和心灵之上,始终是社会风尚的主要组成部分。明代沈德符记录了万历年间江南小调的流行状况:“不问南北,不问男女,不问老幼良贱,人人每之,亦人人喜听之,以致刊布成帙,举世传诵,沁人心腑。”马克思说:“民歌是唯一的历史传说和编年史。”我们也可以说,民歌又何尝不是一部时尚史呢?
问题是,今天当很多人在叫嚣“娱乐至死”、张扬多元价值的时候,当多数民歌所描述的农耕甚至游牧、渔猎生活情境离绝大多数人已很遥远的时候,我们还需要和民歌生活在一起吗?
解答这个问题的关键在于我们怎样理解现代性与传统之间的关系。现代性并非一种全然固定的僵死结构,它应该是开放的,既对空间开放,也对时间开放;它应该是一种建构性的场域,在这个场域中间我们可以把现代性变得更加符合人的需要,人的诗意生存的需要。这样来理解,传统就不再是一个被降服、被审判、被耻笑、被切割、被虚假玩弄的概念,而应该是唤起我们敬畏感的、我们借此和世界真诚连接的一种方式。我们通过传统洞开人类生命的本质存在,回归人类应然的统一存在。
民歌正是自传统社会以来,人们和世界真诚连接的一种生命的打开方式。在欣赏民歌的时候,我们感到在传统人文世界中找到了人应该为人的那种存在的方式,我们觉得人应该那样和这个世界进行美好的连接,应该那样诗意地栖居。这种人的本真的状态,并不以样貌的陈旧而过时。反倒是,我们越是在非熟人社会孤独地存在,越需要追寻这种源自文化母体深处的熟稔和亲切。同时,在民歌的歌唱中,艺术活动和人的肉身体验、生命器官高度合一,是在深层次上对人的主体性的高度弘扬。在歌唱中,身体这一自然客体、心灵寓体的能量被强烈激发,人的主体意义被充分地释放,这是艺术的解放,更是人的解放。
今天,我们在理解民歌价值的时候,应该有更宽广和更深沉的追问。唯有如此,我们对民歌艺术存在和发展的生命力才可能会有更多的期待。而对民歌的自信,也正是民族文化自信的一部分。
(摘编自杨晓华《民歌,可以重新成为时尚吗?》)
1.下列关于原文内容的理解和分析,正确的一项是(3分)
A.自诞生之日起,人类就自觉地通过言谈歌咏开始了超越性的审美活动。
B.《弹歌》《诗经》同为中国文学源头的元典,二者有着明显的传承关系。
C.借助对民歌的欣赏,人们可尝试感知源自文化母体深处的熟稔和亲切。
D.有了对民歌的自信才会有民族文化自信,民歌也才会有更大发展空间。
2.下列对原文论证的相关分析,不正确的一项是(3分)
A.文章以现代性与传统之间的关系为前提,阐述了民歌欣赏与歌唱的价值。
B.文章采用举例和引用手法,简要概述了民歌艺术在中国古代的发展历程。
C.文章基于当今社会生活与民歌自身价值的激烈冲突,将论证推向了深入。
D.文章主要论述民歌是否具有时代价值的问题,整体上采用了层进式结构。
3.根据原文内容,下列说法不正确的一项是(3分)
A.民歌是唯一的历史传说和编年史,因而在现代社会来临之前一直就是时尚。
B.将现代性视为开放的结构和建构性的场域,将有助于人们理解传统的意义。
C.传统可用来洞开人类生命的本质存在,民歌正是这样一种生命的打开方式。
D.人的主体性的弘扬和主体意义的释放,能够在歌唱民歌的过程中得以实现。
(二)实用类文本阅读(本题共3小题,12分)
阅读下面的文字,完成4—6题。
材料一:自5G面世以来,人们最关注的话题就是,5C技术跟传统的3G 、4G技术有什么区别?全国政协委员、北京交通大学教授钟章队介绍,传统的3G、4G技术主要影响人们的通信方式,而5C主要应用于“人—机—物”互联,将解决人与人、人与物、物与物之间的沟通问题,更多的是实现与垂直行业融合,提升垂直行业信息化水平,“5G的大规模应用将彻底改变人们的生活,社会信息化水平将显著提升。人们每时每刻都能享受高速宽带网络冲浪服务,打破环境、时间限制”。
技术的进步往往是层累叠加,比如越来越快的处理器,越来越清晰的屏幕,以及越来越快的网络速度。这些变化刚一出现,便将带来革命,科技创新无疑会使这场革命加速。2019年将是5G元年,也将是5G竞争真正开始的一年......
网络与交换技术国家重点实验室副主任、北京邮电大学教授彭木根表示,“人-机-物”互联未来将成为常态,物联网或成为最大的主战场,各种物联应用将层出不穷,同时,彭木根也提醒,5G技术在为社会生活带来便利的同时,因其特有性质,也将带来信息安全和用户个人隐私等方面的问题。
(摘编自人民网《全国两会“联姻"5G:科创引擎轰鸣强国未来可期》)
材料二:
类 别
特 点
规 模
1G语音时代
1987年蜂窝移动通信系统正式启动,标志着移动语音通话的1G时代到来。
不详。
2G文本时代
具有通话和简单的文本传送功能,无法直接传送电子邮件等信息。
截至2012年底,用户达8.7亿。
3G图片时代
传送声音及数据信息,可无限漫话,处理图像、视频等多媒体形式,提供网页浏览、电话会议等信息服务。
截至2014年,用户达4.85亿。
4G视频时代
速度更快,通信灵活,智能性更高,费用更便宜,在移动终端随时观看网络视频,能满足用户对无线服务的需求。
截至 2018年底,用户达11.7 亿。
5G物联网时代
速率高、容量大、时延低,万物互联。
(摘编自《光明日报》2019年3月6日)
材料三:(新华社北京2月28日消息)近期,西班牙、德国、奥地利、阿联酋等多国业界相继表示,不会排斥中国企业的5G技术,越来越多的国家表示将向中企5G技术打开大门。当前,全球移动通信网络正面临从4G向5G过渡的关键时刻。5G具有速率高、反应快、容量大等特点,有助于大幅提升沟通效率,在与其他行业结合后,能够加速产能转换与技术创新。5G的到来,将为社会发展和人类生活带来重大变革。目前,在5G标准版本中,中国企业占有重要份额,并在大规模天线、超密集组网、车联网等关键技术方面具备领先优势。中国有可能成为最先实现5G商用的国家。为了抢占先机,世界上没有一个国家愿意在这个技术进步的潮流中落后。欧洲等地区业界以及舆论普遍指出,排斥中国企业可能导致自身5G普及的速度变慢。对于美国等西方国家所谓因“安全原因”而对中企采取压制的做法,业界广泛表示,网络安全的未来应该取决于事实而非臆断和凭空指摘。欧盟委员会警告“不要在片面分析事实的基础上”做出决定。
4.下列对材料二相关内容的理解和分析,不正确的一项是( )(3分)
A.80年代末国内出现的移动电话属于1G时代的产物,可移动通话,不可发送短信。
B.从1G时代到3G时代,通信技术飞速发展,传送速度越来越快,传送内容越来越丰富。
C.5G技术与前几代通信技术相比,不仅速率高、容量大、时延低,而且可实现万物互联。
D.由于4G技术可以传送视频、智能性更高、费用更便宜,其用户数比3G时代的两倍还多。
5.下列对材料相关内容的概括和分析,正确的一项是( )(3分)
A.中国是全球最早实现5G商用的国家。在5G标准版本中,中国企业占有重要份额,中国在一些关键技术方面具有领先优势。
B.5G技术的大规模应用将显著提升社会信息化水平,能加速产能转换与技术创新。追赶此轮技术进步潮流,就可能占据先机。
C.2019年是5G元年,拉开了5G竞争序幕,面对技术革新、互利共赢的潮流,海外各国纷纷对中企5G技术打开大门。
D.5G技术是把双刃剑,它为社会生活带来便利的同时,其带来的信息安全和用户个人隐私的问题也受到了美国等西方国家的诟病。
6.5G时代为什么被称为“物联网时代”?5G时代来临,我们应该如何面对复杂的国际形势?请结合以上材料,简要概括。(6分)
(三) 文学类文本阅读(本题共3小题,15分)
阅读下面的文字,完成7—9题
救命恩人
江岸
正是下班高峰。侯一凡挺起胸膛,绷紧双腿,笔直地站在工厂门口。他目送着下班的人群潮水一般陆续涌出工厂大门,后来,只有零星的工人一个个往外走的时候,他才稍微放松下来。
虽说只是一名工厂的保安,但是,侯一凡毕竟刚从武警部队退役半年,他站岗的姿势还是完全保留了真正的军人风范。
他晃晃微微发酸的脖子,扭动了一下腰肢,准备回值班室的时候,突然想起,怎么没看见吕晓红大姐走出来呢?
侯一凡愣了一下,勾头往厂区方向看去。他拥有一双视力在2.0以上的眼睛,一眼看去,能看得很远。他发现,正在往外走的工人,包括厂区纵深处三三两两的人影,都不是吕晓红。吕晓红平时上下班都很准时,今天怎么了?侯一凡决定在门口再站一会儿,等等吕晓红。
侯一凡在这个肉联厂虽然已经工作了半年时间,但是,认识的工人并不多,多数人只是在上下班的时候进出工厂,在他值班的时候,才在他面前晃一下。他一个从山区农村黄泥湾出来到城市打工的小保安,没有几个工人主动跟他搭讪,并告知他自己的名字。吕晓红这个名字也是他听别人喊的,可能听的次数稍微多了一些,他便牢牢记住了。
大概等了十多分钟,厂里没有一个人往厂门口走了,当然,吕晓红依然没有出来。侯一凡感觉有些不对劲,到底哪里不对劲,他一下子也想不起来。他只好给保卫科长打电话。
科长,你认识吕晓红吗?她是哪个车间的?
我不太清楚,怎么啦?
我没看见她下班出来,有些不放心。
下班的时候,工人一窝蜂地出来,你一个个都看清楚了?你点名了?你怎么知道她没有出来?
吕晓红和别人不一样,我知道的。
你别管闲事了,你又不是人事部的,考勤不归你管。看好你的门吧。
科长没好气地挂了电话。科长说到人事部,提醒了侯一凡。他查了一下人事部的电话,把电话打了过去。
请帮忙查一下,吕晓红是哪个车间的?
冷冻车间。
还没有等侯一凡再说点什么,人事部那个人已经火急火燎地挂了电话。他把电话打到冷冻车间,可是,没有人接电话。他只好硬着头皮把电话打到厂办公室。
冷冻车间的吕晓红,到现在没有出来。
怎么了?
我怀疑她会不会被关在冷库里了。
不会吧?
厂办公室的那个人漫不经心地挂了电话。该打的电话都打了,侯一凡没辙了。他在值班室坐了两分钟,椅子上好像放着一盆火,烧得他坐不住。终于,他站了起来,咬咬牙,拨通了厂长的电话。
厂长您好。我是保卫科小侯,向您报告一件事。
哦?说吧。
冷冻车间的吕晓红到现在还没有出来,我怀疑她被关进了冷库里。请您赶紧派人到冷库去看看吧。
有这样的事?我马上让冷冻车间主任去看看。
放下了电话,侯一凡惴惴不安地站在值班室门口,眼睛盯着大街。大约二十分钟左右,冷冻车间赵主任骑着摩托车,箭一般射过来。到了厂门口,他猛地刹车,停了下来。赵主任指着侯一凡的鼻子,喝道,就是你打电话给厂长,说冷库里面有人?
是我。侯一凡挺了挺身子。
老子喝个酒都喝不安生。如果我去看了,冷库里没有人,出来我揭了你的皮……说着,赵主任一加油门,摩托车嘶吼着冲进了大门。
后面的事情就不必细说了。
医院救护车开进厂区的时候,几滴泪水猛地涌出了侯一凡的眼眶,挂在了他的睫毛上。
吕晓红出院以后,买了一大兜水果,到厂门卫值班室感谢侯一凡。她紧紧握住侯一凡的手,说,大兄弟,如果不是你救了我,大姐就冻成死猪了。
大姐,其实不是我救了你,是你自己救了你。
为什么这样说?
侯一凡说,每天你上班,总是问候一声:你好;每天你下班,总是说一声:再见。我那天没有听到你说再见,所以知道你没有出来。否则,全厂五六百个工人,我怎么可能单单记得你呢?
(选自《洛神》2016年第6期)
7.下列对小说相关内容和艺术特色的分析鉴赏,最恰当的一项是(3分)( )
A.小说开篇写侯一凡值班站岗的情景,寥寥几笔就刻画出一个严肃认真,而又拘谨刻板的工厂保安形象,这种形象与下文他救人的执着是一脉相承的。
B.多数职工只是在上下班的时候进出工厂,门卫侯一凡值班的时候只见他们一晃而过,这导致他不认识大多数中,从一个侧面表现了人际关系的单薄。
C.侯一凡在目送下班的人群陆续涌出工厂大门,准备回值班室的时候,想起没看见吕晓红走出来,然后觉得不大对劲,这说明他是一个细心留意的人。
D.小说明写侯一凡疑心吕晓红留在冷库里,求人救出她,暗写吕晓红被关在冷库里,被救出,两条线索在救护车进厂时交会,这是小说构思的精巧之处。
8.小说详细地叙述侯一凡打电话救人的过程,这样写的用意是什么?请简要分析。(6分)
9.“其实不是我救了你,是你自己救了你”这句话,对理解小说情节、主人公和主旨都很重要,请结合全文进行分析。(6分)
二、古代诗文阅读(34分)
(一) 文言文阅读(本题共4小题,19分)
阅读下面的文言文,完成10〜13题。
滕抚字叔辅,北海剧人也。初仕州郡,稍迁为涿令,有文武才用。太守以其能,委任郡职, 兼领六县。风政修明,流爱于人,在事七年,道不拾遗。顺帝末,扬徐盗贼群起,磐牙连岁。建康元年,九江范容、周生等相聚反乱,屯据历阳,为江淮巨患,遣御史尹丞冯绲将兵督杨州刺史 尹耀、九江太守邓显讨之。耀、显军败,为贼所杀。又阴陵人徐凤、马勉等复寇郡县,杀略吏人。 凤衣绛衣,带黑绶,称“无上将军”,勉皮冠黄衣,带玉印,称“黄帝”,筑营于当涂山中。乃建年号,置百官,遣别帅黄虎攻没合肥。明年,广陵贼张婴等复聚众数千人反,据广陵。朝廷博求将帅,三公举抚有文武才,拜为九江都尉,与中郎将赵序助冯绲合州郡兵数万人共讨之。又广开赏募,钱、邑各有差。梁太后虑群贼屯结,诸将不能制,又议遣太尉李固。未及行,会抚等进击, 大破之,斩马勉、范容、周生等,徐凤遂将余众攻烧东城县。下邳人谢安应募率其宗亲设伏击凤斩之封安为平乡侯邑三千户拜抚中郎将督扬徐二州事抚复进击张婴斩获千余人赵序坐畏懦不进,诈增首级,征还弃市。又历阳贼华孟自称“黑帝”,攻九江,杀郡守。抚乘胜进击,破之,虏获七百余人,牛、马、财物不可胜算。于是东南悉平,振旅而还。以抚为左冯翊,除一子为郎。抚所得赏赐,尽分于麾下。性方直,不交权势,宦官怀忿。及论功当封,太尉胡广时录尚书事,承旨奏黜抚,天下怨之。卒于家。
(节选自《后汉书•滕抚传》)
10.下列对文中画波浪线部分的断句,正确的一项是(3分)
A.下邳人谢安应募/率其宗亲设伏击凤/斩之/封安为平乡侯/邑三千户/拜抚中郎将/督扬徐二州事/抚复进击张婴/斩获千余人/
B.下邳人谢安应募/率其宗亲设伏击/凤斩之/封安为平乡侯/邑三千户/拜抚中郎将/督扬徐二州事/抚复进击张婴/斩获千余人/
C.下邳人谢安应募/率其宗亲设伏击凤/斩之封安为平乡侯/邑三千户/拜抚中郎将/督扬徐二州事/抚复进击张婴/斩获千余人/
D.下邳人谢安应募/率其宗亲设伏击/凤斩之/封安为平乡侯/邑三千户拜/抚中郎将/督扬徐二州事/抚复进击张婴/斩获千余人/
11.下列对文中加点词语的相关内容的解说,不正确的一项是(3分)
A.州郡,均为中国古代行政区。州基本沿袭九州之分,郡则始于秦而完善于汉。
B.领,用于兼职、代理官职,与“署”“摄”“行”“迁”等类似。文中指兼任较高职务。
C.年号,是封建王朝用来纪年的一种名号,汉武帝始创年号为建元,后形成制度。
D.三公,古代三种最高官衔的合称,后为虚衔。东汉以太尉、司徒、司空为三公。
12.下列对原文有关内容的概括和分析,不正确的一项是(3分)
A.滕抚文武兼备,治政有方。他凭借才华受到太守的赏识,被委以要职,治理的地方教化盛行,在任七年,路不拾遗。
B.滕抚富有将才,屡平叛乱。建康元年,他先后平定九江范容、周生以及广陵张婴等叛乱,后来又平定了历阳华孟之乱。
C.滕抚重义轻利,深得人心。他在平叛胜利后,将自己所得赏赐都分给部下;听到他被罢官的消息,天下百姓为之怨愤。
D.滕抚端方正直,反遭罢黜。他因为不交接权贵而得罪了宦官,到了论功应当封赏时,太尉胡广却承旨上奏黜免了他。
13.把文中画横线的句子翻译成现代汉语。(10分)
(1)梁太后虑群贼屯结,诸将不能制,又议遣太尉李固。
(2)于是东南悉平,振旅而还。以抚为左冯翊,除一子为郎。
(二)古代诗歌阅读(本题共2小题,9分)
阅读下面这首宋诗,完成14—15题。
行舟忆永和兄弟
周必大①
一挂吴帆不计程,几回系缆几回行。
天寒有日云犹冻,江阔无风浪自生。
数点家山常在眼,一声寒雁正关情。
长年②忽得南来鲤,恐有音书作急烹③。
【注】①周必大:北宋诗人,江西庐陵人,此诗写于作者乘舟北赴吴地(今江苏)途中。②长年:古时对船工的称呼。③《汉乐府•饮马长城窟行》中有“呼儿烹鲤鱼,中有尺素书”的诗句。
14.下列对这首诗的相关内容的分析和概括,不正确的两项是( )(3分)
A.首联紧扣“行舟”写自己水路,离家渐行渐远。“不计程”和叠用“几回”反映此行路途遥远。
B.颈联视听结合,描写时时浮现在诗人眼前的“数点家山”和正飞向诗人家乡的“寒雁”,表现了诗人满怀难于排遣的乡思乡愁。
C.全诗以“行舟”为线索,由挂帆离家始,至吴地烹鱼结,一路行来,写景叙事,自然流畅。诗中不着一“忆“字,却句句含“忆”,把自己对亲人,家乡的思念传达的含蓄隽永。
D.这首七言律诗,用词考究。副词“犹”“自”“常”“正”的运用贴切自然,耐人寻味;动词“冻”则外呈乌云凝重之态,可见天气寒冷之意,内蕴诗人凄凉之心。
15.简要分析尾联是如何巧妙地表达作者的思乡之情的。(6分)
(三)名篇名句默写(本题共1小题,6分)
16. 补写出下列句子中的空缺部分。(6分)
(1) 在《念奴娇.赤壁怀古》中词人以酒祭奠江月的豪举来抒发人生似梦、壮志难酬的感叹的句子是:____________________,_________________________。
(2) 在《永遇乐.京口北固亭怀古》辛弃疾赞叹刘裕北伐的赫赫战功的两句:_____________,
_______________________。
(3)李清照的《声声慢》中词人化繁为简,化多为少,把所有的凄苦,所有的孤独,所有的无奈,所有的纷繁的说不尽的思绪,用“_______________,________________________”代之。
三、语言文字运用(本题共5小题,共20分)
阅读下面的文字,完成17—19题。
想起从前在张家界溪边徒步的情形,那里的山势地貌远比黑森林山区险峻壮观,游客__________,每隔一两里路,就有一个休息区,供给茶水小吃,各种招呼声____________;猴家族们在山林和溪水里嬉戏玩耍,( )。这里的山林是静谧安详的,__________的游客点缀其间,说话也是窃窃私语,声音稍大点就有山谷的回声。我们走了小半个时辰,终于见到了德国落差最高的瀑布。这一路走来的清凉惬意,森林的寂寥,已是十分难得的体验。
看完瀑布,顺着山路往下,就走到了热闹的小镇主街。黑森林博物馆是老房子改建的二层楼博物馆,门面小小的,进去才感受到什么叫_____________。博物馆的宣传手册上写着:“就从这里开始黑森林时间之旅吧!”从黑森林少女的红球帽,到新娘子类似苗族女子的沉重头饰,从农庄家居布置到手工作坊的各式各样的工具,从乡村化妆舞会的面具到制作精美的管风琴,音乐盒,从民间传说里的妖魔鬼怪木偶到本地山脉开采的矿石宝石……仍然就这样守在作坊里一点一滴地消耗着“时间”,黑森林人漫长的两百多个冬天过去了。黑森林人对时间如此执着,而时间也在印证着黑森林人的勤勉质朴,心思巧妙。
17.文中画横线的句子有语病,下列修改最恰当的一项是(3分)
A.黑森林人两百多个漫长的冬天过去了,仍然就这样守在作坊里一点一滴地消耗着“时间”。
B.就这样,两百多个漫长的冬天过去了,黑森林人仍然守在作坊里一点一滴地琢磨着“时间”
C.漫长的两百多个冬天过去了,黑森林人就这样仍然守在作坊里一点一滴地消耗着“时间”。
D.就这样,黑森林人仍然守在作坊里一点一滴地琢磨着“时间”,两百多个漫长的冬天过去了。
18.下列在文中括号内补写的语句,最恰当的一项是(3分)
A.向游客讨了食物欢欢喜喜地捧着吃,不时窜出几只来
B.不时窜出几只,欢欢喜喜地捧着吃向游客讨来的食物
C.不时窜出几只,向游客讨了食物,欢欢喜喜地捧了吃
D.欢欢喜喜地捧着吃向游客讨了食物,不时窜出几只来
19.依次填入文中横线上的成语,全都恰当的一项是(3分)
A.摩肩接踵 不绝于耳 三三两两 别有洞天
B.熙熙攘攘 不绝于耳 稀稀拉拉 引人入胜
C.摩肩接踵 不绝如缕 稀稀拉拉 引人入胜
D.熙熙攘攘 不绝如缕 三三两两 别有洞天
20.在下面一段文字横线处补写恰当的语句,使整段文字语意完整连贯,内容贴切,逻辑严密。每处不超过15个字。(6分)
药品可以帮我们预防、治疗疾病,但若使用不当,___________________。以口服药为例,药物进入胃肠道后逐渐被吸收进血液,随着时间推移,________________。当药物浓度高于某一数值时就开始发挥疗效。然而,________________,超过一定限度就可能产生毒性,危害身体健康。
21.把下面一段话的主要意思压缩成一段话,不超过60个字。(5分)
近代以来,国际社会的“杂音”时有出现,有的外国学者认为中华文明能实证的没有五千年,而只有3500年左右。如良渚水坝、良诸城墙以及高度发达的稻作农业和制作精美的玉器,为中国以及该地区在新石器晚期到青铜时代早期的文化认同、社会政治组织以及社会文化的发展提供了无可替代的证据,是中华五千年文明史的实证圣地。申遗成功意味着良诸遗址所代表的中华五千多年文明拨开了“杂音”,在国际上得到了广泛认可,充分展示了中华文化的独特魅力和自信。
四、作文(60分)
22.阅读下面的材料,根据要求写作。
随着互联网自媒体的兴盛,不少人为了引起关注,吸引“粉丝”,无所不用其极,有人攀爬城市高楼,做出各种惊险动作,以赢得点击;有“14岁荣升宝妈”的少女,靠展示自己的肚皮,获得打赏;9岁女孩发抖音哭诉视频,“今天妈妈火化了,我再见不到她了,求求你们,就给我一万个赞可以吗?”有农村青年靠直播生吃青蛙、老鼠,被转发;有父亲,虚构家庭困境,靠“卖惨”为重病女儿筹款……一个比一个奇异,一个比一个惊悚。
对互联网所催生出来的这种社会现象,你有怎样的思考和感受?请写一篇文章。要求选好角度,明确文体,自拟标题;不要套作,不得抄袭;不少于800字。
宜昌市葛洲坝中学2019-2020学期第一学期
高二年级期中考试试卷语文 答案
1.C试题分析:A项“就自觉地通过言谈歌咏……”曲解文意,原文第1段“……很自然地体现在他们的言谈歌咏之中”。B项“同为中国文学源头的元典”理解错误,原文第1段“作为中国文学起源佐证的两言《弹歌》”,“佐证”并非“元典”。C项见第4段“在欣赏民歌的时候……越需要追寻这种源自文化母体深处的熟稔和亲切”,正确。D项“有了……才会有……,民歌也才会有……”表述绝对化。
2.C试题分析:A项见第1段。C项错误,见第2段,将论证推向深入的并非“当今社会生活与民歌自身价值的激烈冲突”,而是“多数民歌所描述的农耕甚至游牧、渔猎生活情境离绝大多数人已很遥远”。B项见第3.4段。D项见2到5段。
3. A试题分析:A项强加因果,删去“因而”。原文见第1段首、尾句。B项见第3段。C项见第3段末句和第4段首句。D项见第4段最后2句。
4.D (阅读材料二图表可知3G就可以传输视频了,故D项错误。)
5.B (A.“中国是全球最早实现5G商用的国家”变未然为已然,原文是“中国有可能成为最先实现5G商用的国家”。C.“ 海外各国”扩大范围。D.美国等西方国家并不是诟病5G技术,而是对中国的5G进行臆断和凭空指摘。)
6. 第一问:5G主要应用于“人—机—物”互联,将解决人与人、人与物、物与物之间的沟通问题,实现万物互联。
第二问:①叠加技术进步,加强科技创新。②保持领先优势,引领技术潮流。③破除藩篱,交流互通。④拥抱合作,互利共赢。
解析:第一问:结合材料一中“5G主要应用于‘人-机-物’互联,将解决人与人、人与物、物与物之间的沟通问题”以及材料二表格中5G的特点来作答。第二问:结合材料中的关键词句来分析概括,如材料一中的“技术的进步往往是层累叠加”“科技创新无疑会使这场革命加速”,材料三中“中国企业占有重要份额...…领先优势”“排斥中国企业可能导致自身5G普及的速度变慢”等。
7.C(A“拘谨刻板”的理解不恰当,侯一凡的形象没有这样的特点。B这是客观情况,真正表现人际关系淡薄的是,侯一凡是一个从山区农村黄泥湾出来到城市打工的小保安,没有几个工人主动跟他搭讪。D对两条线索交会的理解不恰当,应该是在吕晓红感谢侯一凡时交会在一起。)
8.①形象上,凸显侯一凡对救人认真执著的“救命恩人”的形象。
②情节上,展示侯一凡的认真热心与有关负责人麻痹冷漠的对比,造成矛盾冲突,突显
救人不易。
③效果上,使救人的情节一波三折,增强故事的吸引力。
(答对一点给2分)
9.①情节上,引出对救人原因的说明,解释悬念,使情节完整。
②人物上,侯一凡把救人的原因归为吕晓红,表现了他谦逊淳朴的形象特点。
③主旨上,这句话揭示了吕晓红被救的根本原因在于她自己尊重他人、友善待人,才能
赢得别人的尊重,表达了友善和关爱的主旨。
(每点2分,共6分)
10.A 试题分析:本处断句属记叙性质,当抓住人物及其行为的关系。第1个主语是“下邳人谢安”,他的行为是“应募——设伏——斩之”。第2个主语是“朝廷”(习惯性省略),其行为是“封(谢)安——拜(滕)抚”。第3个主语是传主“(滕)抚”,其行为是“进击——斩获”。B项“(徐)凤斩之”断句不当。C项“封安为平乡侯”应断开。D项“(徐)凤斩之”断句不当,“拜抚中郎将”不应断开。
11.B 试题分析:“迁”不用于兼职、代理官职,与句中其他词语有别。
12.B项“建康元年,他先后平定……广陵张婴等叛乱”错误,原文“明年,广陵贼张婴等复聚众数千人反,据广陵”。
13.试题分析:翻译要注重对句意的整体把握,直译为主,意译为辅。
参考答案:
(1)梁太后担忧众多反贼屯兵集结,众将不能制服,又商议派遣太尉李固前往。
(语意通顺给3分,译出“屯结”“制”各得1分。)
(2)于是东南全部平定,整顿军队而归。让滕抚担任左冯翊,任命他的一个儿子为郎官。
(语意通顺给3分,译出“振旅”“除”各得1分。)
14.C.【错在“至吴地烹鱼结”,作者还没有到达吴地,还在途中的船上。】
15.①巧妙地借用船工捕得鲤鱼一事(事借的巧),在“鲤”前冠以“南来”二字,主观地认为它是从南方的家乡游来的(或者说让鱼有了家乡的味道),从而表现自己深沉的思想之情。(事情1分,对“南来”的分析2分。意同即可。)
②巧妙地运用“呼儿烹鲤鱼,中有尺素书”的典故(典用得巧),写自己急于烹鱼取书,表现对家书的渴盼心情,从而抒发对家乡的热切思念。(典故1分,答以“鲤鱼”代指“家书”或“鱼雁传书”的典故也可;分析2分。意同即可。)
16、(1)人生如梦,一尊还酹江月(2)金戈铁马,气吞万里如虎
(3)这次第,怎一个愁字了得
17.B(这种考查方式的病句修改,不仅要着眼于句子本身存在的问题,还要注意与前后的衔接上是否存在问题。如该句,不仅存在着语序搭配的问题,如“就这样”的位置。从前后文的衔接看,应该作为前置状语更合适,从后句看,应该紧承着“时间”;“漫长”修饰的是“冬天”;从整个句意看,“消耗”不如“琢磨”好,所以B项最恰当。)
18.C(从前文看,紧承的句子应该是“不时窜出几只”;猴子应该是先讨食物,然后才吃。所以C项最好。)
19.A(摩肩接踵:肩碰肩,脚碰脚。形容来往的人很多,很拥挤。熙熙攘讓:形容人来人往,非常热闹。句中侧重于人多,该用“摩肩接踵”。不绝于耳:声音在耳边鸣响不断,不绝如缕:多形容局面危急或声音、气息等低沉微弱、时断时续,句中是招呼声,应该用“不绝于耳”。三三两两:三个两个地在一起,形容人数不多。稀稀拉拉:稀疏的样子,别有洞天:形容风景奇特,引人人胜。引人入胜:指十分吸引人的,使人沉醉的优美的境界,“别有洞天”含有“引人入胜”的意思。[中国~教育出@*版&网%]
20【答案】答案要点:就有可能对人体造成伤害(2分) 血液中的药物浓度会渐渐上升(2分) 药物浓度不是越高越好(2分)
【解析】试题分析:本题考查学生补写句子的能力。处,根据横线前“药品可以帮助我们预防、治疗疾病”“若使用不当”可以推断出此处填写表示“就有可能对人体(健康)造成伤害”意思的句子;处,根据横线前“逐渐被吸收进血液”“随着时间推移”和横线后“药物浓度高于某一数值”可以推断出此处填写表示“血液中药物浓度越来越高”意思的句子;处,根据横线前“然而”和横线后“超过一定限度就可能产生毒性,危害身体健康”,可以推断出此处填写表示“药物浓度不是越高越好”意思的句子。
21.关键信息:①中华文明五千年被认为缺乏实证;②良渚遗址提供了无可替代的证据;③申遗成功表明中华五千年文明得到国际广泛认可。(材料共三句话,每一句话抓住关键信息,“有的外国学者认为中华文明能实证的没有五千年,而只有3500年左右”“如良渚水坝、良诸城墙……提供了无可替代的证据”“申遗成功意味着良诸遗址所代表的中华五千多年文明拨开了‘杂音’,在国际上得到了广泛认可”,根据字数限制,每一点压缩成短句子,比如第一条压缩为“中华文明五千年被认为缺乏实证”。)(意思答对即可,超出字数酌情扣分)
22、参考立意:①谈网络自媒体的素养、责任和义务;②谈人生价值的真正体现;③谈如何正确获得别人及社会的关注和肯定;④谈理智对待网络信息。
文言文参考译文:
滕抚字叔辅,北海剧县人。最初在州郡任职,渐渐地升迁为涿县令,他具有文才武略。太守因他有才能,委派他担任郡职,兼管六县。他为政整饬清明,爱护百姓,在职七年,所治郡县路不拾遗。顺帝末年,扬州、徐州出现许多盜贼,一连几年相互勾结。建康元年,九江范容、周生等聚集在一起造反作乱,屯兵占据历阳,成为江淮地区的大祸害,天子派遣御史中丞冯绲率兵统领扬州刺史尹耀、九江太守邓显讨伐他们。尹耀、邓显的军队被打败,二人被贼兵杀害。又有阴陵人徐凤、马勉等再次侵犯郡县,杀害掠夺官吏百姓。徐凤穿着紫红色衣服,佩戴着黑色丝带,自称“无上将军”,马勉戴皮帽穿黄色衣服,佩带玉制的印,自称“黄帝”,在当涂山中安营扎寨。他们设立年号,设置百官之职,派遣别帅黄虎攻下合肥。第二年,广陵叛贼张婴等人又聚集数千人反叛,占据广陵。朝廷广求将帅,三公推举滕抚有文武才能,于是拜他为九江都尉,与中郎将赵序协助冯缇集合州郡几万兵马共同讨伐他们。朝廷又广泛悬赏征募,钱财、封邑各有差别。梁太后担心叛贼们电兵集结,各将领不能制服,于是又商议派遣太尉李因。李固还没有出发,正赶上滕抚等人进攻,大败贼兵,斩马勉、范容、周生等叛贼首级一千五百个,于是徐凤率领剩余人马攻打烧毁东城县。下邳人谢安响应招募,率领他的宗亲设下埋伏袭击徐凤,将他杀死,天子封谢安为平乡侯,食邑三千户。又拜滕抚为中郎将,统领扬徐二州的军事。滕抚又攻击张婴,杀死俘获一千多人。赵序因害怕不进攻,又虚报首级数,被召回处死。又有历阳叛贼华孟自称“黑帝”,攻打九江,杀死郡守。滕抚乘胜进攻,打败华孟,活捉七百多人,牛马财物不可胜数。于是东南地区全部安定,滕抚整顿军马还朝。天子封滕抚为左冯翊,授任他的一个儿子为郎。滕抚将他所得到的赏赐,全部分给了他的部下。滕抚性格正直,不同有权有势的人交往,官吏对他心怀怨恨。等到论功封赏时,太尉胡广当时负责尚书事务,他依承天子旨意上奏罢黜滕抚,天下之人于是都很怨恨他。滕抚后来死在家中。
相关资料
更多

