年终活动
搜索
    上传资料 赚现金
    英语朗读宝

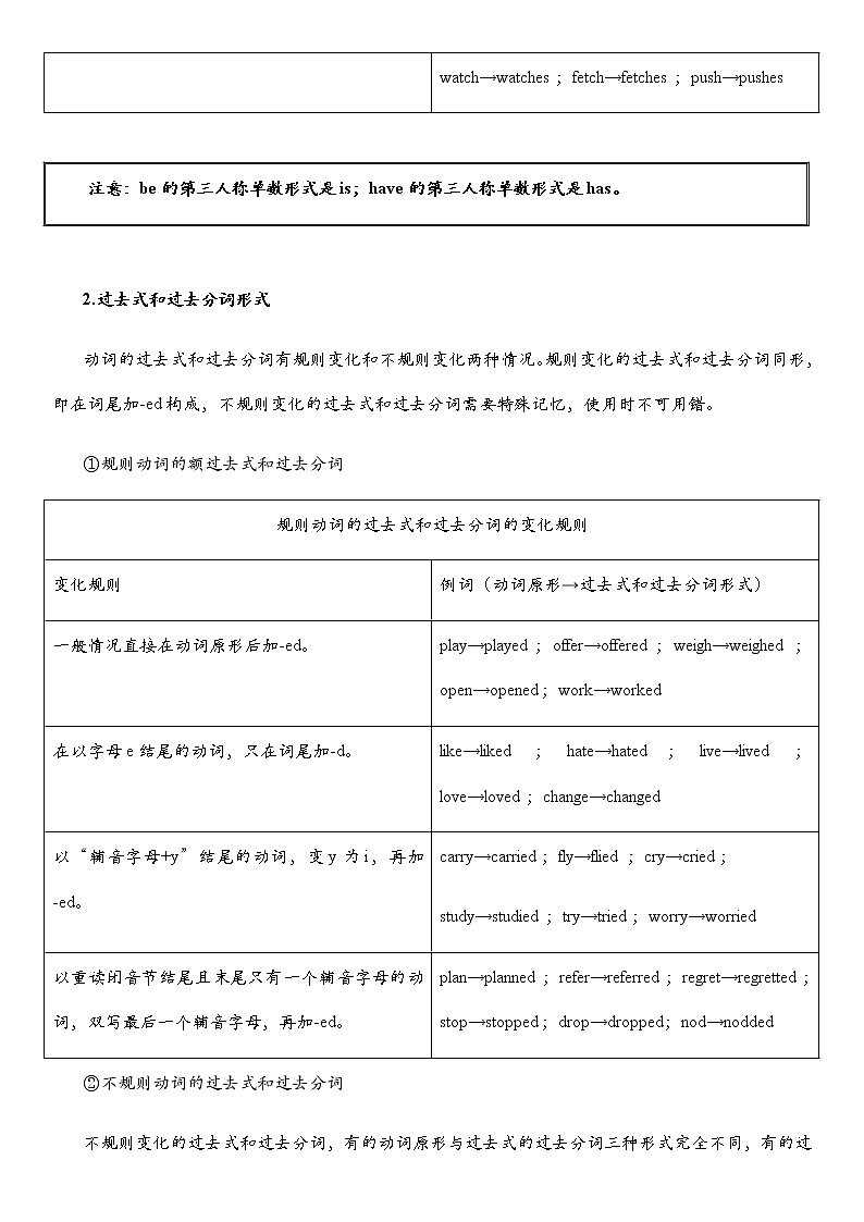
    全新英语语法讲义——动词

    全新英语语法讲义——动词第1页
    全新英语语法讲义——动词第2页
    全新英语语法讲义——动词第3页
    还剩36页未读, 继续阅读
    下载需要5学贝 1学贝=0.1元
    使用下载券免费下载
    加入资料篮
    立即下载

    全新英语语法讲义——动词

    展开

    初中全新英语语法系列复习备考讲义

    英语朗读宝
    欢迎来到教习网
    • 900万优选资源,让备课更轻松
    • 600万优选试题,支持自由组卷
    • 高质量可编辑,日均更新2000+
    • 百万教师选择,专业更值得信赖
    微信扫码注册
    qrcode
    二维码已过期
    刷新

    微信扫码,快速注册

    手机号注册
    手机号码

    手机号格式错误

    手机验证码 获取验证码

    手机验证码已经成功发送,5分钟内有效

    设置密码

    6-20个字符,数字、字母或符号

    注册即视为同意教习网「注册协议」「隐私条款」
    QQ注册
    手机号注册
    微信注册

    注册成功

    返回
    顶部
    Baidu
    map