搜索
      上传资料 赚现金
      点击图片退出全屏预览

      2023-2024学年安徽省六安市金安区北师大版四年级下册期末考试数学试卷(原卷版)-A4

      • 477.7 KB
      • 2025-12-07 16:50:09
      • 29
      • 0
      加入资料篮
      立即下载
      2023-2024学年安徽省六安市金安区北师大版四年级下册期末考试数学试卷(原卷版)-A4第1页
      点击全屏预览
      1/4
      2023-2024学年安徽省六安市金安区北师大版四年级下册期末考试数学试卷(原卷版)-A4第2页
      点击全屏预览
      2/4
      还剩2页未读, 继续阅读

      2023-2024学年安徽省六安市金安区北师大版四年级下册期末考试数学试卷(原卷版)-A4

      展开

      这是一份2023-2024学年安徽省六安市金安区北师大版四年级下册期末考试数学试卷(原卷版)-A4,共4页。试卷主要包含了我有真才学,填空都会写,我是小法官,对错我来判,我是细心人,选择最准确,我是小能手,计算分不丢,我有小巧手,操作我在行,我会勤思考,问题解决掉等内容,欢迎下载使用。
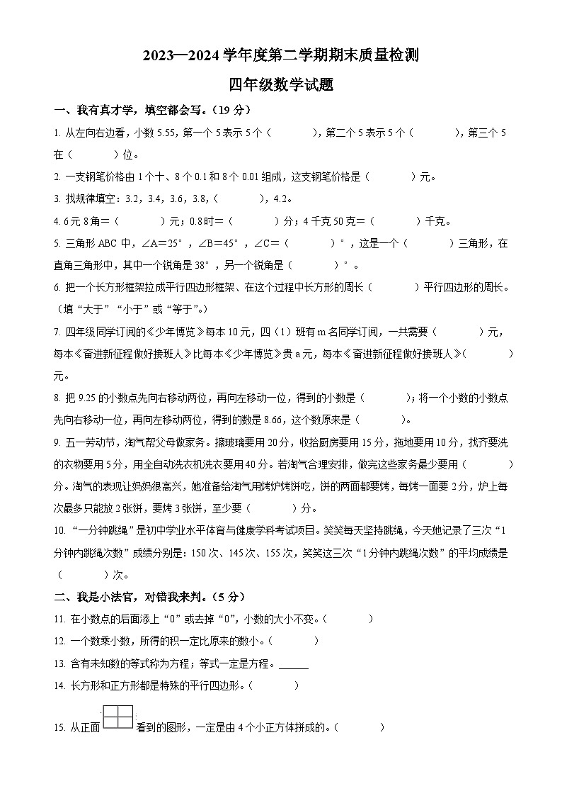
      一、我有真才学,填空都会写。(19分)
      1. 从左向右边看,小数5.55,第一个5表示5个( ),第二个5表示5个( ),第三个5在( )位。
      2. 一支钢笔价格由1个十、8个0.1和8个0.01组成,这支钢笔价格是( )元。
      3. 找规律填空:3.2,3.4,3.6,3.8,( ),4.2。
      4. 6元8角=( )元;0.8时=( )分;4千克50克=( )千克。
      5. 三角形ABC中,∠A=25°,∠B=45°,∠C=( )°,这是一个( )三角形,在直角三角形中,其中一个锐角是38°,另一个锐角是( )°。
      6. 把一个长方形框架拉成平行四边形框架、在这个过程中长方形的周长( )平行四边形的周长。(填“大于”“小于”或“等于”。)
      7. 四年级同学订阅的《少年博览》每本10元,四(1)班有m名同学订阅,一共需要( )元,每本《奋进新征程做好接班人》比每本《少年博览》贵a元,每本《奋进新征程做好接班人》( )元。
      8. 把9.25的小数点先向右移动两位,再向左移动一位,得到的小数是( );将一个小数的小数点先向右移动一位,再向左移动两位,得到的数是8.66,这个数原来是( )。
      9. 五一劳动节,淘气帮父母做家务。擦玻璃要用20分,收拾厨房要用15分,拖地要用10分,找齐要洗的衣物要用5分,用全自动洗衣机洗衣要用40分。若淘气合理安排,做完这些家务最少要用( )分。淘气的表现让妈妈很高兴,她准备给淘气用烤炉烤饼吃,饼的两面都要烤,每烤一面要2分,炉上每次最多只能放2张饼,要烤3张饼,至少要( )分。
      10. “一分钟跳绳”是初中学业水平体育与健康学科考试项目。笑笑每天坚持跳绳,今天她记录了三次“1分钟内跳绳次数”成绩分别是:150次、145次、155次,笑笑这三次“1分钟内跳绳次数”的平均成绩是( )次。
      二、我是小法官,对错我来判。(5分)
      11. 在小数点的后面添上“0”或去掉“0”,小数的大小不变。( )
      12. 一个数乘小数,所得的积一定比原来的数小。( )
      13. 含有未知数的等式称为方程;等式一定是方程。______
      14. 长方形和正方形都是特殊的平行四边形。( )
      15. 从正面看到的图形,一定是由4个小正方体拼成的。( )
      三、我是细心人,选择最准确。(5分)
      16. 下面( )是方程。
      A. x+1B. 2+x>3C. x+5=7
      17. 三角形任意两边之和( )第三条边。
      A. 大于B. 小于C. 等于
      18. 与4.9千米相等的是( )。
      A. 490米B. 4900米C. 4千米9米
      19. 两个因数相乘,一个因数扩大到原来的10倍,另一个因数也扩大到原来的10倍,积( )。
      A. 不变B. 扩大到原来的10倍C. 扩大到原来的100倍
      20. 一本故事书a元,淘气买了10本这样的故事书捐赠给希望小学,他付了60元,应找回( )元。
      A. 10a+60B. 10a-60C. 60-10a
      四、我是小能手,计算分不丢。(30分)
      21. 直接写得数。
      13.4-8= 5.6+4= 0.125×8= 3.5-0.5=
      2.5+0.05= 2.6÷10= 0.5×2×0= 1-0.26=
      22. 用竖式计算
      11.7+2.86= 18-7.28=
      1.8×0.65= 0.36×96=
      23. 能简算的要简算。
      18.5-3.21-6.79 4.8×0.125×8 4.5×0.7+5.5×0.7 12×9.9+1.2
      24. 解方程
      534+x=30.6 5x+6=36 3x÷6=4.5
      五、我有小巧手,操作我在行。(7分)
      25. 在点子图上按要求画图:分别画出一个平行四边形和一个等腰直角三角形.
      26. 分别画出从正面、上面、右面看到的立体图形的形状。
      六、我会勤思考,问题解决掉。(34分)
      27. 四年级开展了以“我爱阅读”为主题的读书活动,同学们掀起了读书的热潮。淘气和笑笑准备去书店买一些书籍。
      (1)淘气买了一本《百科知识》和一本《新童谣》,买这两本书一共花了多少元?
      (2)笑笑买3本《童话故事》,她付给售货员50元,应找回多少元?
      28. 某县很多学校开展了“红领巾奖章”争章活动,少先队员们都积极踊跃参加。每次开展活动同学们都学到了很多的知识,活动结束后老师和同学们都会佩戴红领巾合影纪念。老师和同学们佩戴的红领巾都是等腰三角形而且分为大号和小号,大号红领巾底边长120厘米,腰长72厘米;小号红领巾底边长100厘米,腰长60厘米。红领巾的底角都是30°。
      (1)大号红领巾的周长比小号红领巾的周长长多少厘米?
      (2)红领巾中另外两个角分别是多少度?
      29. 为了更好地进行“交通安全”教育,刘老师对班级50名学生的上下学方式做了调查。班级学生主要通过步行和家长骑电动车接送两种方式上下学,家长骑电动车接送的学生数比步行学生数多10人。步行上学的学生有多少人?(用方程解答)
      30. 2024年7月将是国家“双减政策”实施3周年,在“双减政策”出台之前,教育部办公厅在《关于进一步加强中小学生睡眠管理工作的通知》中提出:小学生应该保证每天10小时的睡眠时间。四(1)班李老师调查了班级5名同学每天的睡眠时间。
      (1)四(1)班这5名同学平均每天睡眠时间是多少?
      某校四(1)班生睡眠时间统计表
      (2)李老师又调查了王月同学的每天睡眠时间,这时6名同学平均每天的睡眠时间是8.5时,请你计算出王月同学每天的睡眠时间?
      (3)根据第(1)(2)题中的数据,完成统计图。
      (4)根据统计图,针对同学们的睡眠时间,你有什么建议?
      31. 诗圣杜甫曾夸赞诗仙“李白斗酒诗百篇”。妙想根据一个数学故事:“李白提壶去买酒,遇店加一倍,见花喝一斗。三遇店和花,喝光壶中酒。”改编了一道数学题。杯中原有若干千克水,第一次加入与杯中一样质量水,然后倒出1千克水;第二次加入与此时杯中一样质量的水,然后再倒出1千克水;第三次又加入与此时杯中一样质量的水,然后再倒出2千克水;此时杯中水刚好倒完。那么,杯中原有多少千克水?
      姓名
      李明
      张华
      刘伟
      杨乐
      丁力
      睡眠时间(时)
      9
      10
      95
      8
      8.5

      相关试卷 更多

      资料下载及使用帮助
      版权申诉
      • 1.电子资料成功下载后不支持退换,如发现资料有内容错误问题请联系客服,如若属实,我们会补偿您的损失
      • 2.压缩包下载后请先用软件解压,再使用对应软件打开;软件版本较低时请及时更新
      • 3.资料下载成功后可在60天以内免费重复下载
      版权申诉
      若您为此资料的原创作者,认为该资料内容侵犯了您的知识产权,请扫码添加我们的相关工作人员,我们尽可能的保护您的合法权益。
      入驻教习网,可获得资源免费推广曝光,还可获得多重现金奖励,申请 精品资源制作, 工作室入驻。
      版权申诉二维码
      欢迎来到教习网
      • 900万优选资源,让备课更轻松
      • 600万优选试题,支持自由组卷
      • 高质量可编辑,日均更新2000+
      • 百万教师选择,专业更值得信赖
      微信扫码注册
      手机号注册
      手机号码

      手机号格式错误

      手机验证码 获取验证码 获取验证码

      手机验证码已经成功发送,5分钟内有效

      设置密码

      6-20个字符,数字、字母或符号

      注册即视为同意教习网「注册协议」sky星空娱乐
      QQ注册
      手机号注册
      微信注册

      注册成功

      返回
      顶部
      添加客服微信 获取1对1服务
      微信扫描添加客服
      Baidu
      map