所属成套资源:全国各地小学五年级上学期期中语文试卷 汇编(一)
2024-2025学年山东省济宁市任城区五年级(上)期中模拟语文试卷
展开
这是一份2024-2025学年山东省济宁市任城区五年级(上)期中模拟语文试卷,共16页。试卷主要包含了基础积累,选一选,解答题,综合性学习,阅读文章,回答问题,习作等内容,欢迎下载使用。
1.(12分)赏书中之美(阅读下面文字,完成下题。)
ㅤㅤ读书之美,宛如踏入一片繁花盛境。文字以灵动的zī tài 悄然而至,似zhì pǔ 的清风,jīng zhì 的云锦,引领我们穿梭于古今中外。在这里,可yōu rán 赏春花秋月于笔端的清秀画卷,体悟xián yì 情境与抽象意境交织的奇妙。在文字构建的世界里màn yóu ,与智者对谈,和勇者同行,lǐng lüè 不同的风土人情,饱览世间万象,让灵魂于墨香中沉淀、丰盈,都那么xié tiá ,那么令人xīn kuàng shén yí 。
(1)看拼音,写词语。
(2)小语不理解材料中“饱览”中的“饱”的意思,就去查词典。他要先查 部,再查 画。根据《现代汉语词典》的解释可以判断出“饱览”中的“饱”字意思是 。(填序号)
(3)在书中,我们沉浸于王维“明月松间照、 ”的幽静之美,欣赏张志和词中“ ,桃花流水鳜鱼肥”的动态之美,还感悟到“人 ,不要做 ,而对别人没有好处的人”。
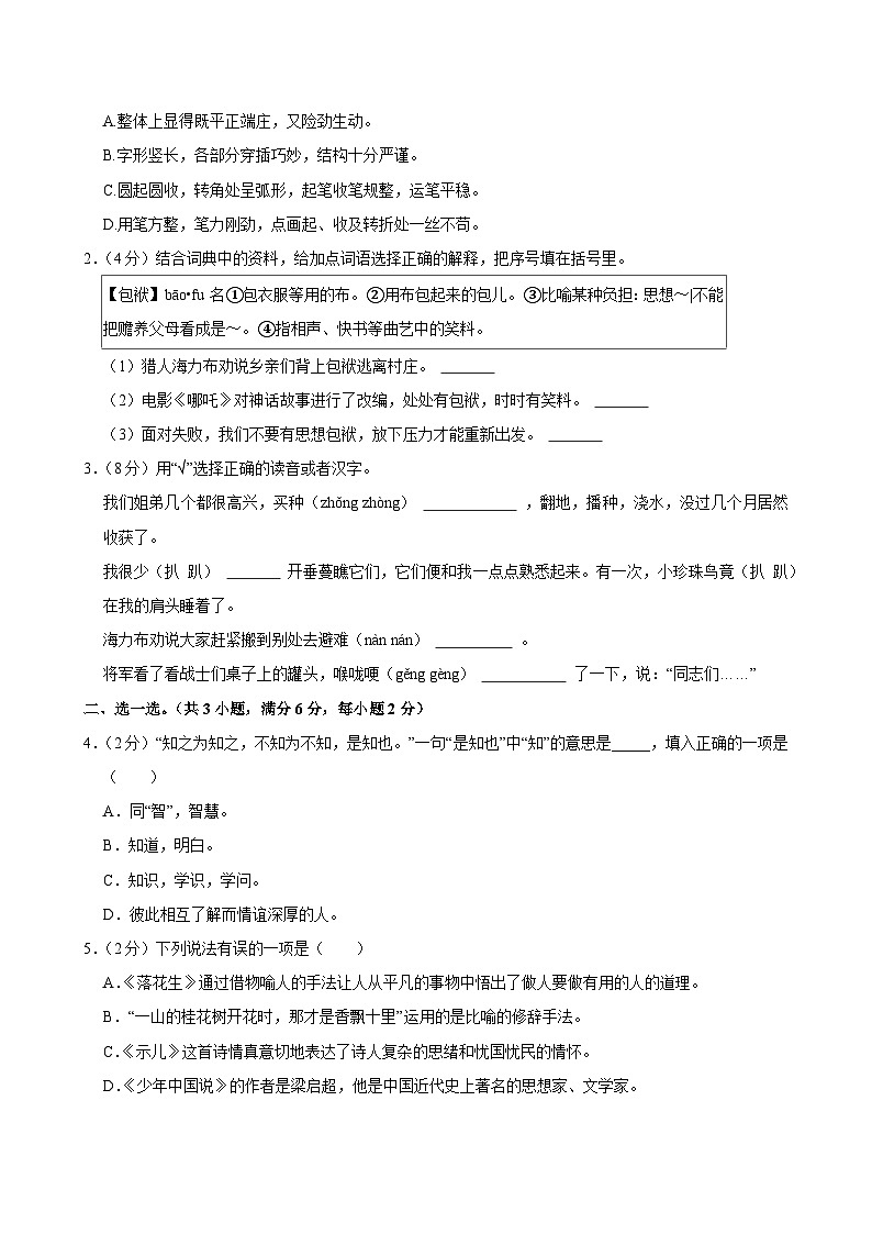
(4)对书法作品,我们可以从笔法、字法、章法等方面鉴赏。结合如图选出不符合欧阳询书法特点的一项是
A.整体上显得既平正端庄,又险劲生动。
B.字形竖长,各部分穿插巧妙,结构十分严谨。
C.圆起圆收,转角处呈弧形,起笔收笔规整,运笔平稳。
D.用笔方整,笔力刚劲,点画起、收及转折处一丝不苟。
2.(4分)结合词典中的资料,给加点词语选择正确的解释,把序号填在括号里。
(1)猎人海力布劝说乡亲们背上包袱逃离村庄。
(2)电影《哪吒》对神话故事进行了改编,处处有包袱,时时有笑料。
(3)面对失败,我们不要有思想包袱,放下压力才能重新出发。
3.(8分)用“√”选择正确的读音或者汉字。
我们姐弟几个都很高兴,买种(zhǒng zhòng) ,翻地,播种,浇水,没过几个月居然收获了。
我很少(扒 趴) 开垂蔓瞧它们,它们便和我一点点熟悉起来。有一次,小珍珠鸟竟(扒 趴) 在我的肩头睡着了。
海力布劝说大家赶紧搬到别处去避难(nàn nán) 。
将军看了看战士们桌子上的罐头,喉咙哽(gěng gèng) 了一下,说:“同志们……”
二、选一选。(共3小题,满分6分,每小题2分)
4.(2分)“知之为知之,不知为不知,是知也。”一句“是知也”中“知”的意思是_____,填入正确的一项是( )
A.同“智”,智慧。
B.知道,明白。
C.知识,学识,学问。
D.彼此相互了解而情谊深厚的人。
5.(2分)下列说法有误的一项是( )
A.《落花生》通过借物喻人的手法让人从平凡的事物中悟出了做人要做有用的人的道理。
B.“一山的桂花树开花时,那才是香飘十里”运用的是比喻的修辞手法。
C.《示儿》这首诗情真意切地表达了诗人复杂的思绪和忧国忧民的情怀。
D.《少年中国说》的作者是梁启超,他是中国近代史上著名的思想家、文学家。
6.(2分)下面词语搭配不完全正确的一项是( )
A.举行典礼 坚固的堡垒
B.约定日期 繁茂的垂蔓
C.增长意识 月凉似水的秋夜
D.珍惜时间 款款地溜进来
三、解答题(共2小题,满分16分,每小题8分)
7.(8分)根据要求写句子。
(1)小白蛇说:“如果说了,您马上就会变成石头,永远不能复活了!”(改为转述句)
(2)我们要不断改进学习方法,增加学习效率。(修改病句)
8.(8分)积累填空。
(1)谈到读书,孔子说:“知之为知之, , 。”
(2) , ,聒碎乡心梦不成, 。
(3)东东平时总是浪费粮食,请你用这句名言劝劝他“ , ;半丝半缕,恒念物力维艰。”
(4)张继在《 》一诗中,通过“ , 。”这两句诗用动景衬静景,表达了自己孤寂忧愁的心情。
(5)唐代诗人虞世南在《蝉》这首诗中,以“ ,非是藉秋风。”来表明自己高洁的志向。
四、综合性学习。(共1小题,满分6分,每小题6分)
9.(6分)读句子,按要求回答问题。
ㅤㅤ它(花生)的果实埋在地里,不像桃子、石榴、苹果那样,把鲜红嫩绿的果实高高地挂在枝上,使人一见就生爱慕之心。
(1)这句话把花生和 、 、 进行对比,这样写的好处是 。
(2)下面对“人要做有用的人,不要做只讲体面,而对别人没有好处的人”理解不正确的一项
A.这句话是作者听了父亲对花生品格的议论之后的感悟。
B.“有用的人”指默默无闻做贡献的人。
C.父亲希望自己的孩子首先要做外表光鲜亮丽的人,其次要做一个有用的人。
D.有没有实际用处,主要是看对他人和社会有没有好处及贡献。
五、阅读文章,回答问题。(共2小题,满分23分)
10.(11分)阅读课内文段《将相和》(节选),完成下列各题。
ㅤㅤ①蔺相如到了秦国,进宫见了秦王,献上和氏璧。秦王双手捧住璧,一边看一边称赞,绝口不提十五座城的事。蔺相如看这情形,知道秦王没有拿城换璧的诚意,就上前一步,说:“这块璧有点儿小毛病,让我指给您看。”秦王听他这么一说,就把和氏璧交给蔺相如。蔺相如捧着壁,往后退了几步,靠着柱子站定。他怒发冲冠,说:“我看您并不想交付十五座城。现在璧在我手里,您要是强逼我,我的脑袋就和璧一起撞碎在这柱子上!”说着,他举起和氏璧就要向柱子上撞。秦王怕他真的把璧撞碎了,连忙说一切都好商量,就叫人拿出地图,把允诺划归赵国的十五座城指给他看。蔺相如说和氏璧是无价之宝,要举行个隆重的典礼,他才能交出来。秦王只好跟他约定了举行典礼的日期。
ㅤㅤ②蔺相如反复思量,觉得秦王还是不会信守承诺的,一到客舍,就叫手下人化了装,带着和氏璧抄小路先回赵国去了。到了举行典礼那一天,蔺相如进宫见了秦王,说:“秦国的国君历来不守信用,我怕有负赵王所托,已经让人把和氏璧送回赵国了。如果您有诚意,先把十五座城交给我国,我国马上派人把璧送来。我们怎么敢为了一块璧而得罪强大的秦国呢?我知道欺骗了您是死罪,您可以杀了我,但请好好考虑我的话。”秦王没有办法,只得客客气气地把蔺相如送回了赵国。
ㅤㅤ③这就是 的故事。蔺相如立了功,赵王封他做上大夫。
(1)用一个成语来概括文段中的这个故事,写在第③段中的横线上。
(2)读第①段中画横线的句子,用简要的语言写出它主要意思。
(3)给文中画ㅤㅤㅤ的句子,换个说法,使意思不变。
(4)结合文段,你觉得蔺相如是一个怎样的人?
11.(12分)阅读。
ㅤㅤ法海气急败坏,提起袈裟,把禅杖举了举,露出凶恶的真相,嚎了起来:“阿弥陀佛!你们这两条蛇精,胆敢胡言乱语,兴风作浪。可不要怪我法海手下不留情!”
ㅤㅤ白娘子肺都气炸了,她站在船头,对着东、西、南、北各方拜了一拜,说道:“各路龙王师兄,想我白素贞和许仙真心相爱,不料法海一直从中挑拨,现又威逼许仙修行。今天不为别事,只求夫妻团聚,请各位师兄帮忙!”说完向四方恭恭敬敬磕了四个响头。
ㅤㅤ一时间,乌云翻滚,狂风四起,白浪滔天,江水哗哗直涨。东海的水、南海的水、西海的水、北海的水,一齐都往这儿涌来。四海的水汇聚到一起,一浪高过一浪,如同山呼海啸。白浪滔滔的江面上,东边蹦跳着一排排扁担大的湖虾,撅起来有丈把高;西边曲尾伸头的是一队队圆桌大的鱼精鳖怪,都碰到金山寺门边儿了;南边手舞刀剑的蚌精站在一个个磨盘大的蚌壳上;北边一团团的螃蟹横着身子直往金山寺上爬……
ㅤㅤ但是,白娘子小青和众水族都没能敌住法海和尚的法宝。那和尚用钵摄住白娘子,并将她镇在了杭州西湖雷锋塔底下。小青则回到雁荡山中修炼功夫,发誓三年过后再见分晓。
(1)选文选自民间故事《 》,我还读过其他的民间故事 、 。
(2)给选文取个合适的题目,写在文前的横线上。
(3)根据给出的语境在文中找出相应的四字词语。
①鼻子都气歪了——
②谦恭而有礼貌——
③挑起事端破坏捣乱——
④过一段时间再看结果——
(4)文中画横线的部分用了 修辞手法,好处是 。
(5)我能用自己的话简洁地复述这个故事。
(6)选文中有很多不可思议的地方,请你用上这种写法大胆想象三年后发生的事情。
六、习作。(共1小题,满分25分,每小题25分)
12.(25分)习作
ㅤㅤ题目:①二十年后的学校 ②二十年后的我家
ㅤㅤ提示:随着时代的发展,我们所处的环境、我们身边的事物会发生怎样的变化?我们的工作和生活会有怎样的变化……
ㅤㅤ要求:(1)选择一个题目,把想象到的场景或事件梳理一下,先列提纲,再习作。(2)分段叙述,把重点部分写具体,让读者感受到变化带来的美好。
2024-2025学年山东省济宁市任城区五年级(上)期中模拟语文试卷
参考答案与试题解析
一.选择题(共3小题)
一、基础积累。(共3小题,满分24分)
1.(12分)赏书中之美(阅读下面文字,完成下题。)
ㅤㅤ读书之美,宛如踏入一片繁花盛境。文字以灵动的zī tài 姿态 悄然而至,似zhì pǔ 质朴 的清风,jīng zhì 精致 的云锦,引领我们穿梭于古今中外。在这里,可yōu rán 悠然 赏春花秋月于笔端的清秀画卷,体悟xián yì 闲逸 情境与抽象意境交织的奇妙。在文字构建的世界里màn yóu 漫游 ,与智者对谈,和勇者同行,lǐng lüè 领略 不同的风土人情,饱览世间万象,让灵魂于墨香中沉淀、丰盈,都那么xié tiá 协调 ,那么令人xīn kuàng shén yí 心旷神怡 。
(1)看拼音,写词语。
(2)小语不理解材料中“饱览”中的“饱”的意思,就去查词典。他要先查 饣 部,再查 5 画。根据《现代汉语词典》的解释可以判断出“饱览”中的“饱”字意思是 ③ 。(填序号)
(3)在书中,我们沉浸于王维“明月松间照、 清泉石上流 ”的幽静之美,欣赏张志和词中“ 西塞山前白鹭飞 ,桃花流水鳜鱼肥”的动态之美,还感悟到“人 要做有用的人 ,不要做 只讲体面 ,而对别人没有好处的人”。
(4)对书法作品,我们可以从笔法、字法、章法等方面鉴赏。结合如图选出不符合欧阳询书法特点的一项是 C
A.整体上显得既平正端庄,又险劲生动。
B.字形竖长,各部分穿插巧妙,结构十分严谨。
C.圆起圆收,转角处呈弧形,起笔收笔规整,运笔平稳。
D.用笔方整,笔力刚劲,点画起、收及转折处一丝不苟。
【解答】(1)本题考查看拼音写汉字。根据拼音的拼读规则,结合语段中的拼音可知,zī tài是“姿态”,zhì pǔ是“质朴”,jīng zhì是“精致”,yōu rán是“悠然”,xián yì是“闲逸”,màn yóu是“漫游”,lǐng lüè是“领略”,xié tiá是“协调”,xīn kuàng shén yí是“心旷神怡”。
(2)本题考查查字典。小语不理解材料中“饱览”的“饱”的意思,就去查词典。他要先查 饣部,再查 5画。根据《现代汉语词典》中对“饱”的解释可以判断出“饱览”中的“饱”字意思是足足的;充分。故选:③。
(3)本题考查古诗文默写。根据自己平时的学习与积累,本题可填空为:在书中,我们沉浸于王维“明月松间照、清泉石上流”的幽静之美,欣赏张志和词中“西塞山前白鹭飞,桃花流水鳜鱼肥”的动态之美,还感悟到“人 要做有用的人,不要做 只讲体面,而对别人没有好处的人”。
(4)本题考查书法绘画。对书法作品,我们可以从笔法、字法、章法等方面鉴赏。结合题目中的书法图画和给出的选项可知,选项中不符合欧阳询书法特点的一项是:圆起圆收,转角处呈弧形,起笔收笔规整,运笔平稳。因为这一特点,是秦代著名的书法家李斯的书法特点。故选:C。
故答案为:
(1)姿态 质朴 精致 悠然 闲逸 漫游 领略 协调 心旷神怡;
(2)饣 5 ③;
(3)清泉石上流 西塞山前白鹭飞 要做有用的人 只讲体面;
(4)C。
2.(4分)结合词典中的资料,给加点词语选择正确的解释,把序号填在括号里。
(1)猎人海力布劝说乡亲们背上包袱逃离村庄。 ②
(2)电影《哪吒》对神话故事进行了改编,处处有包袱,时时有笑料。 ④
(3)面对失败,我们不要有思想包袱,放下压力才能重新出发。 ③
【解答】(1)结合句子“背上包袱”可知“包袱”的意思是布把衣物包起来的包儿。
(2)结合“处处有包袱,时时有笑料”可知“包袱”的意思是指相声等曲艺中的笑料。
(3)结合“我们不要有思想包袱”可知“包袱”的意思是负担。
故答案为:
(1)②;
(2)④;
(3)③。
3.(8分)用“√”选择正确的读音或者汉字。
我们姐弟几个都很高兴,买种(zhǒng zhòng) zhǒng ,翻地,播种,浇水,没过几个月居然收获了。
我很少(扒 趴) 扒 开垂蔓瞧它们,它们便和我一点点熟悉起来。有一次,小珍珠鸟竟(扒 趴) 趴 在我的肩头睡着了。
海力布劝说大家赶紧搬到别处去避难(nàn nán) nàn 。
将军看了看战士们桌子上的罐头,喉咙哽(gěng gèng) gěng 了一下,说:“同志们……”
【解答】“种”是一个多音字。种:【zhǒng】1、植物果实中能萌发成新植物的部分。2、动物可传代的。3、起源和遗传因子相同的人群。【zhòng】种植;栽种。句子中的“买种”指的是植物果实中能萌发成新植物的部分,即种子,故选“zhǒng”;
扒:1、刨;挖。2、拨动、3、攀援;抓住。4、脱掉;剥下。5、拨开。趴:1、胸腹朝下卧倒。2、身体向前倾靠在物体上。3、爬。句子中应该是用手拨开垂蔓瞧它们,故选“扒”;指小珍珠靠在我的肩头睡着了,故选“趴”。
“难”是一个多音字。难:【nán】1、困难。2、使感到困难。3、不好。4、不容易;不大可能。【nàn】1、不幸的遭遇;灾难。2、质问;责问。【nuó】古同“傩”,古代驱赶疫鬼的一种仪式。句中搬到别处去躲避灾难,故选“nàn”。
“哽”是一个多音字。哽:【gěng】1、因哀痛而语塞。2、事物不能下咽。3、阻塞;堵住。故选“gěng”。
故答案为:
zhǒng
扒 趴
nàn
gěng
二、选一选。(共3小题,满分6分,每小题2分)
4.(2分)“知之为知之,不知为不知,是知也。”一句“是知也”中“知”的意思是_____,填入正确的一项是( )
A.同“智”,智慧。
B.知道,明白。
C.知识,学识,学问。
D.彼此相互了解而情谊深厚的人。
【解答】“知之为知之,不知为不知,是知也”出自《论语》,意思:知道就是知道,不知道就是不知道,这才是大智慧。知:同“智”,聪明,智慧。
故选:A。
5.(2分)下列说法有误的一项是( )
A.《落花生》通过借物喻人的手法让人从平凡的事物中悟出了做人要做有用的人的道理。
B.“一山的桂花树开花时,那才是香飘十里”运用的是比喻的修辞手法。
C.《示儿》这首诗情真意切地表达了诗人复杂的思绪和忧国忧民的情怀。
D.《少年中国说》的作者是梁启超,他是中国近代史上著名的思想家、文学家。
【解答】A、C、D正确。
B.有误,“一山的桂花树开花时,那才是香飘十里”运用的是夸张的修辞手法。
故选:B。
6.(2分)下面词语搭配不完全正确的一项是( )
A.举行典礼 坚固的堡垒
B.约定日期 繁茂的垂蔓
C.增长意识 月凉似水的秋夜
D.珍惜时间 款款地溜进来
【解答】A、B、D正确。
C.有误,“增长意识”搭配不当,应为“增长才干”。
故选:C。
三、解答题(共2小题,满分16分,每小题8分)
7.(8分)根据要求写句子。
(1)小白蛇说:“如果说了,您马上就会变成石头,永远不能复活了!”(改为转述句)
小白蛇说,如果说了,海力布马上就会变成石头,永远不能复活了。
(2)我们要不断改进学习方法,增加学习效率。(修改病句)
我们要不断改进学习方法,提高学习效率。
【解答】(1)把引号里的“您”改为“海力布”,去掉引号,冒号变逗号,感叹号变句号。
(2)“增加”错误,应为“提高”。
故答案为:
(1)小白蛇说,如果说了,海力布马上就会变成石头,永远不能复活了。
(2)我们要不断改进学习方法,提高学习效率。
8.(8分)积累填空。
(1)谈到读书,孔子说:“知之为知之, 不知为不知 , 是知也 。”
(2) 风一更 , 雨一更 ,聒碎乡心梦不成, 故园无此声 。
(3)东东平时总是浪费粮食,请你用这句名言劝劝他“ 一粥一饭 , 当思来处不易 ;半丝半缕,恒念物力维艰。”
(4)张继在《 枫桥夜泊 》一诗中,通过“ 姑苏城外寒山寺 , 夜半钟声到客船 。”这两句诗用动景衬静景,表达了自己孤寂忧愁的心情。
(5)唐代诗人虞世南在《蝉》这首诗中,以“ 居高声自远 ,非是藉秋风。”来表明自己高洁的志向。
【解答】(1)出自《论语》的《为政》篇。
(2)出自清代纳兰性德的《长相思》。
(3)出自《朱子家训》。
(4)出自唐代张继的《枫桥夜泊》。
(5)出自唐代诗人虞世南的《蝉》。
故答案为:
(1)不知为不知 是知也;
(2)风一更 雨一更 故园无此声;
(3)一粥一饭 当思来处不易;
(4)枫桥夜泊 姑苏城外寒山寺 夜半钟声到客船;
(5)居高声自远。
四、综合性学习。(共1小题,满分6分,每小题6分)
9.(6分)读句子,按要求回答问题。
ㅤㅤ它(花生)的果实埋在地里,不像桃子、石榴、苹果那样,把鲜红嫩绿的果实高高地挂在枝上,使人一见就生爱慕之心。
(1)这句话把花生和 桃子 、 石榴 、 苹果 进行对比,这样写的好处是 更加突出了花生质朴无华、不讲虚荣、默默奉献的美好品格 。
(2)下面对“人要做有用的人,不要做只讲体面,而对别人没有好处的人”理解不正确的一项 C
A.这句话是作者听了父亲对花生品格的议论之后的感悟。
B.“有用的人”指默默无闻做贡献的人。
C.父亲希望自己的孩子首先要做外表光鲜亮丽的人,其次要做一个有用的人。
D.有没有实际用处,主要是看对他人和社会有没有好处及贡献。
【解答】(1)考察句子表达方式的作用。对比能突出被表现物的本质特征,使描绘对象的形象更为立体饱满。从句子中可以直接得出,花生和桃子、石榴、苹果进行对比,但是花生的果实深埋地下,不像其他三种果实露在外面,更加突出了花生质朴无华、不讲虚荣、默默奉献的美好品格。
(2)考察对句子含义的理解。这句话出自课文《落花生》,阅读可知,A、B、D正确。
C有误,句子中说的是不要做只讲体面的人,而选项却进行了排序,误将做外表光鲜的人列为首先要做的事情。
故选:C。
故答案为:
(1)桃子;石榴;苹果;更加突出了花生质朴无华、不讲虚荣、默默奉献的美好品格
(2)C
五、阅读文章,回答问题。(共2小题,满分23分)
10.(11分)阅读课内文段《将相和》(节选),完成下列各题。
ㅤㅤ①蔺相如到了秦国,进宫见了秦王,献上和氏璧。秦王双手捧住璧,一边看一边称赞,绝口不提十五座城的事。蔺相如看这情形,知道秦王没有拿城换璧的诚意,就上前一步,说:“这块璧有点儿小毛病,让我指给您看。”秦王听他这么一说,就把和氏璧交给蔺相如。蔺相如捧着壁,往后退了几步,靠着柱子站定。他怒发冲冠,说:“我看您并不想交付十五座城。现在璧在我手里,您要是强逼我,我的脑袋就和璧一起撞碎在这柱子上!”说着,他举起和氏璧就要向柱子上撞。秦王怕他真的把璧撞碎了,连忙说一切都好商量,就叫人拿出地图,把允诺划归赵国的十五座城指给他看。蔺相如说和氏璧是无价之宝,要举行个隆重的典礼,他才能交出来。秦王只好跟他约定了举行典礼的日期。
ㅤㅤ②蔺相如反复思量,觉得秦王还是不会信守承诺的,一到客舍,就叫手下人化了装,带着和氏璧抄小路先回赵国去了。到了举行典礼那一天,蔺相如进宫见了秦王,说:“秦国的国君历来不守信用,我怕有负赵王所托,已经让人把和氏璧送回赵国了。如果您有诚意,先把十五座城交给我国,我国马上派人把璧送来。我们怎么敢为了一块璧而得罪强大的秦国呢?我知道欺骗了您是死罪,您可以杀了我,但请好好考虑我的话。”秦王没有办法,只得客客气气地把蔺相如送回了赵国。
ㅤㅤ③这就是 完璧归赵 的故事。蔺相如立了功,赵王封他做上大夫。
(1)用一个成语来概括文段中的这个故事,写在第③段中的横线上。
(2)读第①段中画横线的句子,用简要的语言写出它主要意思。
(3)给文中画ㅤㅤㅤ的句子,换个说法,使意思不变。
(4)结合文段,你觉得蔺相如是一个怎样的人?
【解答】(1)考查成语的积累,结合关键词“蔺相如到了秦国,进宫见了秦王,献上和氏璧”“秦王没有办法,只得客客气气地把蔺相如送回了赵国。”可知答案。
(2)考查概括内容,结合“蔺相如捧着壁,往后退了几步,靠着柱子站定。他怒发冲冠,说:“我看您并不想交付十五座城。现在璧在我手里,您要是强逼我,我的脑袋就和璧一起撞碎在这柱子上!”说着,他举起和氏璧就要向柱子上撞。”可以概括为:蔺相如怒发冲冠想与和氏璧俱碎。
(3)考查了改成转述句,冒号要改为逗号,双引号要去掉,再加上句号,并改成第三人称的说法。即:我们不敢为了一块璧而得罪强大的秦国。
(4)本题考查形象分析。根据短文中“这块璧有点儿小毛病,让我指给您看。”“我看您并不想交付十五座城。现在璧在我手里,您要是强逼我,我的脑袋就和璧一起撞碎在这柱子上!”“蔺相如反复思量,觉得秦王还是不会信守承诺的,一到客舍,就叫手下人化了装,带着和氏璧抄小路先回赵国去了。”可知,蔺相如是一个勇敢机智、不畏强暴的人,从“秦国的国君历来不守信用,我怕有负赵王所托,已经让人把和氏璧送回赵国了。如果您有诚意,先把十五座城交给我国,我国马上派人把壁送来。我们怎么敢为了一块璧而得罪强大的秦国呢?我知道欺骗了您是死罪,您可以杀了我,但请好好考虑我的话。”可知,蔺相如是一个为国家的利益着想,深谋远虑的人。
故答案为:
(1)完璧归赵;
(2)蔺相如怒发冲冠想与和氏璧俱碎;
(3)我们不敢为了一块璧而得罪强大的秦国;
(4)我觉得蔺相如是一个机智勇敢,不畏强暴,为国家的利益着想,深谋远虑的人。
11.(12分)阅读。
水漫金山寺
ㅤㅤ法海气急败坏,提起袈裟,把禅杖举了举,露出凶恶的真相,嚎了起来:“阿弥陀佛!你们这两条蛇精,胆敢胡言乱语,兴风作浪。可不要怪我法海手下不留情!”
ㅤㅤ白娘子肺都气炸了,她站在船头,对着东、西、南、北各方拜了一拜,说道:“各路龙王师兄,想我白素贞和许仙真心相爱,不料法海一直从中挑拨,现又威逼许仙修行。今天不为别事,只求夫妻团聚,请各位师兄帮忙!”说完向四方恭恭敬敬磕了四个响头。
ㅤㅤ一时间,乌云翻滚,狂风四起,白浪滔天,江水哗哗直涨。东海的水、南海的水、西海的水、北海的水,一齐都往这儿涌来。四海的水汇聚到一起,一浪高过一浪,如同山呼海啸。白浪滔滔的江面上,东边蹦跳着一排排扁担大的湖虾,撅起来有丈把高;西边曲尾伸头的是一队队圆桌大的鱼精鳖怪,都碰到金山寺门边儿了;南边手舞刀剑的蚌精站在一个个磨盘大的蚌壳上;北边一团团的螃蟹横着身子直往金山寺上爬……
ㅤㅤ但是,白娘子小青和众水族都没能敌住法海和尚的法宝。那和尚用钵摄住白娘子,并将她镇在了杭州西湖雷锋塔底下。小青则回到雁荡山中修炼功夫,发誓三年过后再见分晓。
(1)选文选自民间故事《 白蛇传 》,我还读过其他的民间故事 《孟姜女哭长城》 、 《牛郎织女》 。
(2)给选文取个合适的题目,写在文前的横线上。
(3)根据给出的语境在文中找出相应的四字词语。
①鼻子都气歪了—— 气急败坏
②谦恭而有礼貌—— 恭恭敬敬
③挑起事端破坏捣乱—— 兴风作浪
④过一段时间再看结果—— 再见分晓
(4)文中画横线的部分用了 拟人、夸张 修辞手法,好处是 生动形象地写出了众水族非常勇猛、齐心协力帮助白娘子 。
(5)我能用自己的话简洁地复述这个故事。
(6)选文中有很多不可思议的地方,请你用上这种写法大胆想象三年后发生的事情。
【解答】(1)考查文学常识。选文选自民间故事《白蛇传》,我还读过其他的民间故事《孟姜女哭长城》《牛郎织女》。
(2)考查给文章加标题。文章主要写了法海把许仙关在金山寺,硬是不让白蛇和许仙见面,白蛇小青和众水族水漫金山寺,想逼迫法海放出许仙。所以取题目为:水漫金山寺。
(3)考查字词理解与赏析。①气急败坏:鼻子都气歪了。用来形容人因为极度生气而五官变形的样子。②恭恭敬敬:谦恭而有礼貌。体现了对他人的尊重和礼貌,表达了谦虚和恭敬的态度。③兴风作浪:挑起事端破坏捣乱。比喻煽动情绪,挑起事端。④再见分晓:过一段时间再看结果。
(4)考查句子理解与赏析。结合“扁担大的湖虾,撅起来有丈把高”“圆桌大的鱼精鳖怪,都碰到金山寺门边儿了”“手舞刀剑的蚌精站在一个个磨盘大的蚌壳上”“螃蟹横着身子直往金山寺上爬”可知运用了拟人、夸张的修辞手法,生动形象地写出了众水族非常勇猛、齐心协力帮助白娘子。
(5)考查实践作业。法海和尚把许仙关在了金山寺。白素贞去找许仙,法海气急败坏,露出凶恶的真相,白娘子小青和众水族水漫金山寺,无奈白素贞不敌法海,被压在了雷峰塔下。许仙和白娘子被迫分开了。
(6)考查扩展写话。小青逃离金山寺后,数十载深山练功,最终打败了法海,将他逼进了螃蟹腹中,救出了白娘子。从此,白娘子和许仙以及他们的孩子幸福地生活在一起,再也不分离。
故答案为:
(1)白蛇传《孟姜女哭长城》《牛郎织女》;
(2)水漫金山寺;
(3)①气急败坏;②恭恭敬敬;③兴风作浪;④再见分晓;
(4)拟人、夸张 生动形象地写出了众水族非常勇猛、齐心协力帮助白娘子;
(5)法海和尚把许仙关在了金山寺。白素贞去找许仙,法海气急败坏,露出凶恶的真相,白娘子小青和众水族水漫金山寺,无奈白素贞不敌法海,被压在了雷峰塔下。许仙和白娘子被迫分开了;
(6)小青逃离金山寺后,三年深山练功,最终打败了法海,将他逼进了螃蟹腹中,救出了白娘子。从此,白娘子和许仙以及他们的孩子幸福地生活在一起,再也不分离。
六、习作。(共1小题,满分25分,每小题25分)
12.(25分)习作
ㅤㅤ题目:①二十年后的学校 ②二十年后的我家
ㅤㅤ提示:随着时代的发展,我们所处的环境、我们身边的事物会发生怎样的变化?我们的工作和生活会有怎样的变化……
ㅤㅤ要求:(1)选择一个题目,把想象到的场景或事件梳理一下,先列提纲,再习作。(2)分段叙述,把重点部分写具体,让读者感受到变化带来的美好。
【解答】范文①:
二十年后的学校
现在已经是2043年了,我已成为一名著名的发明家。这二十年来,社会在不断地发展,科技也在不断进步,学校一定会焕然一新。我想起了我的小学生活是那样无忧无虑,而现在,爽朗的笑声在何处呢?我为什么不去看看我的母校呢?对,立即起程!
我驾起刚研制成功的超光速能量车,按一下蓝色按钮,在2秒钟内就到达了母校。咦?母校呢?我看了看,地图有一个红色的按纽,我好奇地按了一下,就被超速电光机送入学校。
呵!真想不到,学校竟然变成了特殊的地下室。学校的大门没有改变,但仔细一看,我的母校竟然变成了“世界一级学校”!哈哈,真了不起呀!我放眼望去,人呢?我看到墙上又有一个浅绿色的按钮,我轻轻一按,又被送往下一层,啊,好多同学在玩游戏。我感觉童年并没有流逝,它还在,还留在我心中。我走过去,问:“你们好,我能和你们一起玩吗?”“当然可以!”他们爽快地答应了,“小朋友,我想请教一下,现在的学校怎么会在地下室呢?”“这个呀,是为了减少学校的占地面积,中国的人口急速上升,每人平均占地面积也在减少。所以校长想出了这个办法。”“真是太妙了!“在欢快的笑声中,结束了短暂的课间十分钟,超速电光机将所有同学送回了教室。我请求老师让我听一堂课,老师欣然同意:“欢迎你!”
“上课。”“起立。”“老师好。”“同学们好。”“请坐。”上课的礼节还是没有变,希望就这样永远地传下去。“今天,我们来学习第十一课《长征》。”这时,我注意到黑板上有一个小机器,上面有黄色和紫色的按纽。老师按了一下黄色按纽,要板书的内容就全部显现在黑板上了,再一按紫色按纽,黑板上的字就全部消失了。这可减轻了教师不少负担呐!
课后,该改作业了,这可不用老师亲自动手,同学们只要把作业都放在“作业机”里就行了。这台机器能帮助老师批改作业,并且准确无误,如果发现同学们的作业有错误,它就会显示在屏幕上。这样,教师就不会太辛苦了。
唉,短短的一小时就这样过去了,我又驾上超光速能量车回到了家。虽然只有60分钟,但它是那样得回忆……不知再过二十年,我的母校又会变成什么样呢?
范文②:
二十年后的我家
二十年后的我家,是一个充满科技感的家。家里的一切都由智能系统控制,我只需用语音命令,就可以让家里变得井井有条。
首先,家里的温度和湿度都会自动调节,让人感觉舒适。家里的照明系统也非常智能,可以根据光线的强弱自动调节,让家里,始终保持明亮舒适。厨房里的智能厨具,可以根据我输入的菜谱自动烹饪,让我可以轻松享受美食。家里的清洁工作也全部交给了智能机器人,它们可以自动清洁地板、窗户、家具等,让我不再需要亲自动手。
在娱乐方面,家里的智能系统可以根据我的喜好,推荐电影、音乐和书籍。我只需要轻轻一按,就可以在家里享受到最新的电影和音乐。家里的智能电视也可以通过语音控制,让我可以随时观看我喜欢的节目。
最让我惊喜的是,家里的智能系统可以和我进行对话,它可以理解我的需求,帮助我解决问.题。比如,我可以问它天气情况,它会立即告诉我;我可以问它某个问题的答案,它也会尽力帮我找到。
二十年后的我家,是一个充满科技感的家,它让我的生活变得更加便捷,也让我感到无比的惊喜。我相信,在未来的日子里,科技会为我们的生活带来更多的便利和乐趣。
【包袱】bā•fu名①包衣服等用的布。②用布包起来的包儿。③比喻某种负担:思想~|不能把赡养父母看成是~。④指相声、快书等曲艺中的笑料。
题号
4
5
6
答案
A
B
C
【包袱】bā•fu名①包衣服等用的布。②用布包起来的包儿。③比喻某种负担:思想~|不能把赡养父母看成是~。④指相声、快书等曲艺中的笑料。
相关试卷
这是一份2024-2025学年山东省济宁市奎文区二年级(上)期中模拟语文试卷,共9页。试卷主要包含了读拼音,把生字宝宝送回家,我会查字典,照样子,写一写,连一连,根据课文内容填空,读短文,回答问题,写话等内容,欢迎下载使用。
这是一份2024-2025学年山东省济宁市高新区五年级(上)期中语文试卷,共17页。试卷主要包含了选择题,填空题等内容,欢迎下载使用。
这是一份山东省济宁市任城区2024-2025学年四年级上学期期末语文试卷,共5页。
相关试卷 更多
- 1.电子资料成功下载后不支持退换,如发现资料有内容错误问题请联系客服,如若属实,我们会补偿您的损失
- 2.压缩包下载后请先用软件解压,再使用对应软件打开;软件版本较低时请及时更新
- 3.资料下载成功后可在60天以内免费重复下载
免费领取教师福利

