搜索
      上传资料 赚现金
      点击图片退出全屏预览

      2025-2026学年统编版六年级上册语文园地八知识点及对应练习题(解析版+原卷版)

      加入资料篮
      立即下载
      查看完整配套(共2份)
      包含资料(2份) 收起列表
      原卷
      六上语文园地八知识点及对应练习题(原卷版).docx
      预览
      解析
      六上语文园地八知识点及对应练习题(解析版).docx
      预览
      正在预览:六上语文园地八知识点及对应练习题(原卷版).docx
      六上语文园地八知识点及对应练习题(原卷版)第1页
      点击全屏预览
      1/4
      六上语文园地八知识点及对应练习题(原卷版)第2页
      点击全屏预览
      2/4
      六上语文园地八知识点及对应练习题(解析版)第1页
      点击全屏预览
      1/4
      六上语文园地八知识点及对应练习题(解析版)第2页
      点击全屏预览
      2/4
      还剩2页未读, 继续阅读

      小学语文统编版(2024)六年级上册语文园地达标测试

      展开

      这是一份小学语文统编版(2024)六年级上册语文园地达标测试,文件包含六上语文园地八知识点及对应练习题原卷版docx、六上语文园地八知识点及对应练习题解析版docx等2份试卷配套教学资源,其中试卷共8页, 欢迎下载使用。
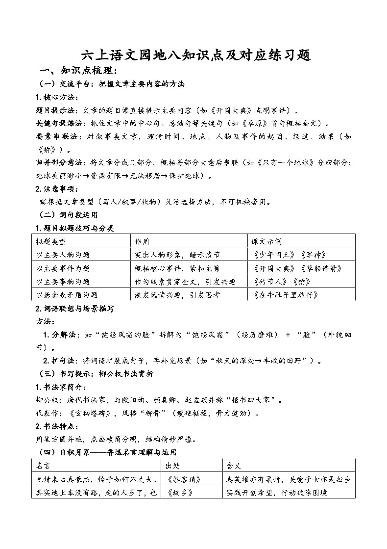
      (一)交流平台:把握文章主要内容的方法
      1.核心方法:
      题目提示法:文章的题目常直接提示主要内容(如《开国大典》点明事件)。
      关键句提炼法:抓住文章中的中心句、总结句等关键句(如《草原》首句概括全文)。
      要素串联法:对叙事类文章,理清时间、地点、人物及事件的起因、经过、结果(如《桥》)。
      归并部分意法:将文章分成几部分,概括每部分大意后串联(如《只有一个地球》分四部分:地球美丽渺小→资源有限→无法移居→保护地球)。
      2.注意事项:
      需根据文章类型(写人/叙事/状物)灵活选择方法,不可机械套用。
      (二)词句段运用
      1.题目拟题技巧与分类
      2.词语联想与场景描写
      方法:
      1.分解法:如“饱经风霜的脸”拆解为“饱经风霜”(经历磨难) + “脸”(外貌细节)。
      2.扩句法:将词语扩展成句子,再补充场景(如“秋天的深处→丰收的田野”)。
      (三)书写提示:柳公权书法赏析
      1.书法家简介:
      柳公权:唐代书法家,与欧阳询、颜真卿、赵孟頫并称“楷书四大家”。
      代表作:《玄秘塔碑》,风格“柳骨”(瘦硬挺拔,骨力遒劲)。
      2.书法特点:
      用笔方圆并施,点画棱角分明,结构精妙严谨。
      (四)日积月累——鲁迅名言理解与运用
      注:鲁迅名言需结合背景理解(如《故乡》中的“路”喻指希望与实践)
      二、知识点巩固练习
      (一)基础练习
      1.填空与选择
      (1)下列把握文章主要内容的说法,不正确的是( ):
      A. 关注题目和关键句
      B. 关注比喻句、拟人句等好句子
      C. 叙事文可理清起因、经过、结果
      D. 归并部分意后串联
      (2)柳公权是 代书法家,“楷书四大家”还包括欧阳询、 、赵孟頫。
      (3)下列属于柳公权作品的是( )
      A. 《颜勤礼碑》 B. 《三门记》 C. 《玄秘塔碑》
      2.按要求将下列题目分类:
      ①《司马光》 ②《盘古开天地》 ③《草原》 ④《慢性子裁缝和急性子顾客》
      以人物为题: 以事件为题:
      以事物为题: 悬念式题目:
      根据下面的短语写一段话。
      饱经风霜的老屋


      4.名言填空与运用:
      (1)补充句子:我们从古以来,就有 的人,有
      的人,有为民请命的人,有 的人……
      小明的父亲认为“严父不该表露温情”,可用“
      ”劝说他。
      (二)变式练习
      1.回忆学习过的课文题目,补全表格。
      文章的题目有时能提示文章的主要内容。能够帮助我们把握文章主要内容的方法还有:
      , , 等。
      3.对右边的书法作品说法有误的一项( )
      A.这是唐代书法家柳宗元的书法作品。
      B.这是一幅楷书作品,用笔方圆并施,点画棱角分明,结构精妙。
      C.“颜筋柳骨”中的“柳骨”说的就是这幅作品的作者的书法
      特点,即形容其书法瘦硬挺拔,骨力遒劲。
      D.这幅作品是《玄秘塔碑》的一部分。
      4.品读鲁迅名言,感悟鲁迅精神。
      (1) ,惟有他发扬起来,中国才有真进步。——鲁迅《学界的三魂》
      (2)从“神舟一号”到“神舟十八号”,从“嫦娥一号”到“嫦娥五号”,从“天问”到“天宫”,我国一步步成为航天强国。这条从无到有的中国航天逆袭之路,让人想起鲁迅在《故乡》中所言:“ , , 。”
      (3)2023年感动中国人物之——张连钢,38年如一日地坚持研究自动化码头技术。在国外技术封锁的情况下, 带领团队攻坚克难,仅用3年半时间建成当今世界上自动化程度最高、作业效率最快的全自动化集装箱码头——青岛港自动化码头。鲁迅先生曾说过“我们从古以来,就有埋头苦干的人,有 的人,有 的人,有
      的人……这就是中国的脊梁”,小语觉得张连钢就是其中一类人物的代表。
      5.看词来写话。
      (要求:先补全思维导图,再选择其中一个方面,仿照示例写一段话。)
      示例:
      饱经风霜的脸:躺在病床上的外公头发稀疏花白,额头皱纹纵横,像是被一刀一刀刻上去的。他眼神疲惫,眼球布满了红血丝,两颊布满了褶皱,鼻梁上还残留着一点儿血迹。他的嘴唇泛着紫色,脸色蜡黄。但看到我们,他还是勉强咧开嘴笑了,努力地挣扎着坐了起来。


      拟题类型
      作用
      课文示例
      以主要人物为题
      突出人物形象,暗示情节
      《少年闰土》《军神》
      以主要事件为题
      概括核心事件,紧扣主旨
      《开国大典》《草船借箭》
      以主要事物为题
      作为线索贯穿全文,引发兴趣
      《竹节人》《桥》
      以悬念或矛盾为题
      激发阅读兴趣,引发思考
      《在牛肚子里旅行》
      名言
      出处
      含义
      无情未必真豪杰,怜子如何不丈夫。
      《答客诮》
      真英雄亦有柔情,关爱子女亦是担当
      其实地上本没有路,走的人多了,也便成了路。
      《故乡》
      实践开创希望,行动破除困境
      惟有民魂是值得宝贵的,惟有他发扬起来,中国才有真进步。
      《学界三魂》
      民族精神是国家进步的核心动力
      我们从古以来,就有埋头苦干的人……这就是中国的脊梁。
      《中国人失掉自信力了吗》
      赞美推动历史前进的奋斗者
      拟题角度
      以人物命名
      以 命名
      以事物命名
      以吸引人为目的命名
      题目示例
      少年闰土
      开国大典

      在牛肚子里旅行
      草船借箭

      相关试卷 更多

      资料下载及使用帮助
      版权申诉
      • 1.电子资料成功下载后不支持退换,如发现资料有内容错误问题请联系客服,如若属实,我们会补偿您的损失
      • 2.压缩包下载后请先用软件解压,再使用对应软件打开;软件版本较低时请及时更新
      • 3.资料下载成功后可在60天以内免费重复下载
      版权申诉
      若您为此资料的原创作者,认为该资料内容侵犯了您的知识产权,请扫码添加我们的相关工作人员,我们尽可能的保护您的合法权益。
      入驻教习网,可获得资源免费推广曝光,还可获得多重现金奖励,申请 精品资源制作, 工作室入驻。
      版权申诉二维码
      小学语文统编版(2024)六年级上册电子课本

      语文园地

      版本: 统编版(2024)

      年级: 六年级上册

      切换课文
      • 同课精品
      • 所属专辑7份
      • 课件
      • 教案
      • 试卷
      • 学案
      • 更多
      欢迎来到教习网
      • 900万优选资源,让备课更轻松
      • 600万优选试题,支持自由组卷
      • 高质量可编辑,日均更新2000+
      • 百万教师选择,专业更值得信赖
      微信扫码注册
      手机号注册
      手机号码

      手机号格式错误

      手机验证码 获取验证码 获取验证码

      手机验证码已经成功发送,5分钟内有效

      设置密码

      6-20个字符,数字、字母或符号

      注册即视为同意教习网「注册协议」sky星空娱乐
      QQ注册
      手机号注册
      微信注册

      注册成功

      返回
      顶部
      添加客服微信 获取1对1服务
      微信扫描添加客服
      Baidu
      map