

所属成套资源:2025年秋人教版二年级数学上册 (全册教案)
人教版(2024)二年级上册(2024)整理和复习教案
展开 这是一份人教版(2024)二年级上册(2024)整理和复习教案,共4页。教案主要包含了教学内容,教学目标,教学重点,教学难点,教学准备,教学过程,板书设计,教学反思等内容,欢迎下载使用。
教科书P46“整理和复习”,完成教科书P47“练一练”第1~5题。
【教学目标】
1.通过整理和复习,加深学生对平均分和除法含义的认识,巩固用2~6的乘法口诀求商和用乘、除法解决简单的实际问题。
2.引导学生经历整理和复习的过程,进一步体会乘法和除法的关系,感悟除法的本质,提高学生解决问题的能力。
3.提高学生整理和复习的能力,掌握对所学知识进行有序整理的方法。
【教学重点】
理解除法算式的含义,体会乘、除法之间的联系。
【教学难点】
对本单元的内容进行有序整理。
【教学准备】
课件、若干小圆片。
【教学过程】
谈话引入
师:今天我们大家一起来对本单元内容进行整理和复习,请紧跟老师的思维。(板书课题:整理和复习)
知识梳理,建构知识体系
师:请同学们回顾一下,本单元我们学习了哪些知识?
指名学生回答,教师根据回答板书。
1.整理平均分和除法的含义。
师:我们先来看看平均分,平均分是我们生活中经常用到的一种分东西的方法。我们分东西时,有时候分得不一样多,有时候又分得很公平。只有每份分得同样多才能叫平均分。(板书:平均分)
师:请同学们利用小圆片摆一摆,什么叫平均分。
请学生出示8个小圆片,边摆边说。(教师适时板书)
师:尽管我们分的份数会有不同,但只要每份分得同样多,都叫平均分。
2.除法算式。
师:你能用除法算式表达上面平均分的过程吗?
师:大家想想平均分的过程和结果,结合算式你发现了什么?
一个除法算式可以表达两种含义,具体的题意有具体的分析。
3.用2~6的乘法口诀求商。
师:平均分的结果已经通过摆一摆看出来了。但是如果不摆,你能求出上面除法算式的商吗?说一说你是怎么想的。
师:对比我们通过摆一摆得到的平均分的结果,发现是一样的,除法和乘法之间有密不可分的联系。在求商时,有什么技巧和方法快速求商呢?
想与除数有关的乘法口诀。
师:根据一句乘法口诀,我们一般可以写出两个除法算式。(特殊情况除外)
同桌互说口诀写除法算式。
4.除法算式各部分的名称。
师:请一列同学依次站起来说一说,上面这些除法算式的读法和各部分的名称。请其他同学认真倾听。
5.解决问题。
师:我们遇到平均分的问题都可以用除法来解决,所以判断实际问题是不是平均分也是很关键的一步,有什么好的办法来帮助判断呢?
找到关键信息,画图表达。
尝试独立建构知识框架
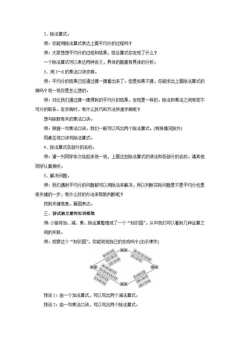
师:小丽将加、减、乘、除运算整理成了一个“知识图”,从中我们可以看到几种运算之间的关联。
师:观察这个“知识图”,你能说说自己的发现吗?(出示课件)
预设1:由一个加法算式,可以写出两个减法算式。
预设2:由一句乘法口诀,可以写出两个除法算式。
预设3:平均分可以用减法表示,但用除法表示更简便。
预设4:求几个相同加数的和,用乘法表示更简便。
师:你能用自己喜欢的方法,把本节课总结的知识表达出来吗?
教师带领学生逐步分析,从大标题出发,逐步分类、细化。(教师适时板书)
师:大家刚才对“1~6的表内除法”的知识梳理完成得很好。希望大家掌握其中的方法,以后也学着自己把所学相关联的知识串在一起,这样回顾起来会很方便也很有条理。对自己动手完成的知识梳理,大家一定会留有很深刻的印象。
评价练习,知识应用
1.完成教科书P47“练一练”第1题。
算除法时,根据除数想乘法口诀。
2.完成教科书P47“练一练”第2题。
根据图判断是按每几个一份平均分还是按指定份数平均分。
3.完成教科书P47“练一练”第3题。
按照除法的含义进行分析。
4.完成教科书P47“练一练”第4、5题。
运用乘法口诀进行试算。
课堂小结
师:本单元的学习结束了,你们有哪些收获?
先通过引导学生有序复习整理,培养学生回顾知识的意识;然后展示知识树,形成知识体系和初步的总结归纳能力。课上对平均分、除法的认识、用2~6的乘法口诀求商、解决问题等知识板块依次进行复习,构建单元知识框架,最后结合对应的习题进行练习,对本单元知识进行巩固。
【板书设计】
整理和复习
【教学反思】
本节课的内容是整理和复习,学生经过近两周的学习,对表内除法获得了一些零散的认识,让学生全面回顾本单元的学习内容,有助于整体把握本单元内容及知识结构。学生还需要在老师的引导下去做事,有主见、勤于思考的学生较少。学生的模仿能力在逐步提升,学习能力也在逐步提升,可是在思维方式、创新意识、表达能力以及勤于思考的习惯上还是有待加强。在平时的教学中要引起重视,不仅要会用知识,还要提升能力。
相关教案 更多
- 1.电子资料成功下载后不支持退换,如发现资料有内容错误问题请联系客服,如若属实,我们会补偿您的损失
- 2.压缩包下载后请先用软件解压,再使用对应软件打开;软件版本较低时请及时更新
- 3.资料下载成功后可在60天以内免费重复下载
免费领取教师福利 


.png)
.png)
(1)(1).png)


