所属成套资源:2024-2025学年七年级英语下学期期末复习专题练习(译林版2024 含答案)
专题02 短文语法填空-2024-2025学年七年级英语下学期期末复习专题练习(译林版2024 含答案)
展开
这是一份专题02 短文语法填空-2024-2025学年七年级英语下学期期末复习专题练习(译林版2024 含答案),共36页。试卷主要包含了题型特点,考点解读,解题方法等内容,欢迎下载使用。
解题指导
一、题型特点
各地该题型(主要指各市、县七年级统考)的命题各具特点,但概括起来就下列五个方面:
1.整篇都是提示词填空;
2.既有提示词填空,又有无提示词填空(以10空题为例:有提示词填空与无提示词填空的比例一般控制在≥7:≤3);
3.所要填空的数量也不尽相同:从5空到10空不等;
4.有提示词填空的考查主要涉及:动词、名词、形容词/副词、代词、数词等等;
5.无提示词填空的考查主要涉及:代词、冠词、介词、连词、某些特殊副词、特殊句型中的关键词等等。
总之,该题型考查考生语篇阅读的能力以及综合运用“词法、句法、语法”知识解题的能力。
二、考点解读
(一)有提示词考点解读
(二)无提示词考点解读
三、解题方法
解题通识
1.通览全文,关注空格,做好铺垫
通览全文,关注空格,从语篇、语段乃至句的理解上为下一步“填空”做好“语义”上的铺垫。
2.借助句法,弄清句意,确定词形
根据短文所提供的特定语境,借助句法和语法知识,辨别句子成分,确定空格处由提示词转换(变性、
变形)而来的正确词性。或者借助句子本身的含义、句子的结构和上下文逻辑关系确定空格处所填词的词形。
3.带入答案,再读全文,查证纠错
敲定答案后,将答案带入原文,然后再读全文,以便查证纠错:核查所填词是否符合文意,有错必究。
特别要注意语意是否连贯、固定搭配运用是否恰当、书写是否规范(包括首字母大写)、拼写是否正确等。
解题技巧
1.定“向”
根据所给提示词的词性和空格所在的位置判定“考向,即考点(参看上述的考点解读中的有提示词填空的考点解读内容)”;根据空格所在位置判定“考向,即考点(参看上述的考点解读中的无提示词填空的考点解读内容)”
2.择“法”
根据不同题型、不同考点选择恰当的解题方法。对于有提示词填空题,根据所定“考向”,运用语法知
识、词法知识(有时还要借助句法知识,比如:对特殊句型的考查)通过词形转换、词性转换得出答案;对于无提示词填空题,根据所定“考向”,运用语法知识、句法知识进行分析而得出答案
3.正“形”
“形”要正确,即答案的书写要确保无误(特别注意:首字母的大写问题,名词复数的构成、现在分词的辅音字母的双写、不规则动词的过去式等等)
跟踪练习
阅读下面短文,在空白处填入一个适当的词,或填入括号中所给单词的正确形式。
1
I have a pet cat ___1___(name)Mimi.I like it very much.Mimi has a rund face and big bright eyes.Yu can’t imagine hw cute it is when Mimi lks at yu.___2___(it)fur is sft and shrt.S it likes t sleep in a warm place when the weather gets cld.
Mimi is very ___3___(friend).It always plays happily with everyne wh cmes t visit and f curse everyne likes Mimi t! Als, Mimi ften makes me ___4___(laugh).When I cme hme ___5___ schl, it always runs t me and ___6___(welcme)me.I feed it every day and make sure it has enugh fd and water.
Mimi likes t play and sleep.It ften runs after ___7___(butterfly)in the yard.It likes t climb high up in the trees, but it can always g dwn ___8___(safe).When Mimi gets tired, it will find smewhere cmfrtable t have ___9___ gd rest.
Pet animals are lvely and wnderful.When yu feel lnely, they are always ___10___ yurside.When yu think there is n ne t talk t, they are always there waiting fr yu.
2
In a small twn, tw families, the Thmpsns and the Parkers, live next 1 each ther.They are
neighburs 2 they dn’t knw each ther well.
One 3(sun)mrning, the Thmpsns are playing games in their yard.They see the Parkers carrying bxes int 4(they)huse.The Thmpsns want t be brave(勇敢的)this time.
Mrs Thmpsn has a 5(friend)smile(微笑).She says hell t Mr and Mrs Parker and 6
(intrduce)herself and her family.Then they help the Parkers carry bxes.
As days g by, the families talk mre and share mre stries.They find they have many 7(hbby)in cmmn(共同的).The Thmpsn kids lve ftball, just like the Parker kids.Mrs Thmpsn and Mrs Parker enjy 8(plant)vegetables in the gardens.They ften exchange vegetables.
Sn, the Thmpsns and the Parkers becme best friends.They have barbecues in each ther’s yards, g n fun trips tgether and celebrate birthdays as 9 big family.
The tw families live 10(happy)as neighburs and friends.
3
Last week was really busy fr me at schl.On Mnday, my teacher asked 1(I)t help rganize a bk-cllecting activity.The gal was t cllect 2(thusand)f bks and pst them t a small schl in the cuntryside.
On Wednesday, I was in truble because I had 3 sre thrat.I culdn’t speak well, s I had truble
4(give)lessns t us and it was nt easy t deal with the cmmunicatin with my classmates.But I still held up and tried my best t d my wrk.
On Friday, we had a party 5(relax)after a lng week f hard wrk.We invited sme cllege students t jin us.They shared their cllege life 6 us, and I wnder what my cllege life 7(be)like in the future.
Befre the party, we checked everything 8(careful)t make sure everything was ready.After the party, I pst a picture f ur happy time n my WeChat.It was full f prblems, 9 I really had a
10(wnder)week.I learned a lt abut hw t deal with difficulties and wrk with thers.
4
In the US state f Utah, yu can find Pand.It cvers an area f 106 acres! It 1(weigh)up t 6 tnnes(吨)and has a histry f eighty 2(thusand)years.By mass, it is the 3(big)single
rganism(生物;有机体)in the wrld.
If 4(visit)cme t visit Pand, they may think it’s a frest.But in fact, it’s ne big aspen(美洲颤杨)tree.It has 5(many)than 40,000 stems(茎).There 6(be)at least 68 kinds f plants and many animals 7(live)under its shade(树荫).Peple lve its clr in autumn and the sund when the wind passes thrugh its 8(leaf).
The bad news is that Pand may die(死亡).A study shws that the tree is 9(get)smaller nw
because f grazing animals(食草动物), diseases and human(人类)activities.Peple have made fences(篱笆)
10(prtect)it.
5
The Yellw River is a very imprtant river in China.It 1(start)high up in the muntains f Qinghai Prvince(省).It is abut 5,464 2(kilmeter)lng and runs thrugh many prvinces in China.We call it the Mther River 3 it has helped Chinese peple fr thusands f years.
The Yellw River is famus 4 its histry.Lng ag, many ancient Chinese peple lived near the river.The river prvided 5(they)with water fr drinking and farming.It als helped peple travel and buy and sell things with each ther.
In the past, the Yellw River smetimes flded, causing prblems fr the peple living nearby.T slve the prblem, the peple learned t 6(wrk)tgether.One famus stry is the legend(传说)f Yu the Great.Yu 7(dig)channels(水渠)t stp the flds and make the river safe.
The Yellw River is nt just imprtant fr its histry.It is als a beautiful and special place.There 8(be)many famus sights alng the river, such as the Huku Waterfall.Peple visit 9(this)places t see the beauty f the Yellw River and learn abut its histry.
Tday, the Yellw River is still 10 imprtant part f Chinese culture.It shws the spirit f ur natin!
6
Lixia, r the “Start f Summer,” is ne f China’s 24 slar terms.It usually falls 1 May 5th r 6th.This day shws the 2(begin)f ht weather and new grwth in nature.
In ancient China, peple celebrated Lixia with special custms.One traditin was weighing 3(they).They 4(believe)this wuld bring health and prevent illness in summer.Children als played “egg cmbat”—a game where they 5(careful)hit biled eggs against each ther.6 egg that wasn’t brken was the winner!
Fd was imprtant t.Peple used clrful beans 7(make)“Lixia rice”, which meant gd
harvests.They als ate cherries and green plums(李子)t stay energetic.
Tday, sme schls in China still teach these 8(traditin).Students learn abut slar terms in
science class 9 even try egg cmbat games.Lixia reminds us t enjy nature’s changes and stay 10(health)during summer.
7
D yu like reading fantasy stries? Have yu ever wanted t find a new wrld, make new friends and have 1(adventure)? Well, fllw the Little Prince and yu’ll find everything yu need.
The Little Prince is a wrld-famus 2(children)bk by Antine de Saint-Exupéry.The stry is tld by a pilt(飞行员)whse plane crashes in the Sahara Desert.There, he 3(meet)up with the little prince, a by wh cmes frm a tiny asterid(小行星).
The little prince has left his wn planet and ges n a jurney thrugh varius asterids and finally arrives n earth.4 his travels, he meets up with many interesting characters, 5 a king, a vain man and a businessman.
The little prince finds that peple in sciety are ften cnfused(困惑的).He als meets a fx, wh teaches him the meaning f “tame” and 6(help)him understand the value f friendship and respnsibility(责任).
The stry shws the tpics f lneliness, friendship, lve, and the search fr 7(mean)in life.It is written in a simple style, s it is suitable fr 8 children and adults.The Little Prince has tuched the
9(heart)f millins f readers with its beautiful language and deep insights(洞悉)int human nature.
The Little Prince is a meaningful tale.It tells us abut the imprtance f seeing deep int ur life and
10(find)ut the valuable things in life.Pick the bk and fllw the little prince t start the jurney.
8
As we all knw, camping is ne f the mst interesting utdr activities.Last weekend, I 1(have)a camping trip t a hill with my teachers and classmates.We all 2(enjy)urselves very much.Each f us brught smething 3 the camping.Peter brught a bx f chclates and David brught sme fruit.What did Nancy bring? She brught sme fruit t.Helen brught 4 tin f fish and sme chicken.Mrs Green and Miss Lee brught fur big tents, the blankets and the cking tls.
When we arrived 5 the campsite, it was almst 11 a.m.Our teachers tried t put up the tents
16(ne).And we students went t lk fr wd.Then we made a fire 7(ck)fd.We didn’t have much chice(可选的范围)f fd, but we all thught it 8(health).After lunch, we tk a rest.And then in the afternn, we caught butterflies, lked fr rare(稀少的)plants in the wds and 9 (g)bating n a river.In the evening, we held a party, singing and dancing arund the campfire.
At abut 11 p.m., we went int the tents and slept because we were 10(tiring)at that time.
Luckily, it didn’t rain that night.The trip was really a wnderful experience.
9
Qingming is a festival fr Chinese peple t remember their lst family members.It has a histry f ver 2,500 years.It 1(usual)falls n April 4th r April 5th.At this time f the year, spring 2(begin)and the weather becmes warm.
Peple eat cld fd during this festival.The traditin cmes 3 a stry abut Jie Zitui in the
Spring and Autumn Perid(春秋时期).
Jie saved his hungry emperr’s(君主)life by cutting meat frm his wn leg.The emperr, Jinwengng, was later able t take pwer(权力)and wuld like 4(thank)Jie.5, Jie didn’t care abut pwer r mney.He still lived in the muntains with 6(he)mther.
The emperr tried t drive Jie ut f the muntains by starting a fire.7 was very dangerus fr Jie t stay.In the end, bth Jie and Jie’s mm died in the fire.The emperr was s sad that he rdered all his peple must nt 8(use)fire and culd nly eat cld fd n this day t remember Jie.
Qingming is ne f the Chinese 24 slar terms(节气), t.It is the best time fr spring uting and spring farming.Peple always g ut fr fresh air and all kinds f sprts 9(active), like flying kites and taking a walk utdrs.Spring uting is gd t keep us 10(health).Farmers are busy with their wrk.
They hpe t get a gd harvest(收获)in autumn.
10
Chen Ta went n an utdr educatin trip(研学旅行)with his classmates last Friday.He was ___1___
(exciting)and didn’t sleep well the night befre.Chen Ta gt up early.He gt ___2___(dress)and had breakfast.Then his father ___3___(drive)him t schl.At the schl gate(大门), Chen Ta met his friends.They waited fr 10 minutes fr the bus.When the bus came, everyne gt n it ___4___(quick).
It tk ___5___(they)mre than an hur t reach the farm.The students spent mst f the time ___6___(sing)and talking n the way, s the time didn’t seem very ___7___(lnger).When they arrived, Chen Ta visited the farm with thers.Later, he ___8___(feel)hungry and ate sme sandwiches with his friends.Befre they left.Chen Ta ___9___(buy)sme strawberries fr his family.But he didn’t buy anything fr ___10___(he).He thught it was an great utdr educatin trip.
基础知识补偿
用括号中所给词的恰当形式填空:
1.Beijing is nt nly the capital f China, but als the ________(culture)centre f China.
2.He ________(basic)just sits there and des nthing all day.
3.The little by is very ________(create)and always has new ideas.
4.He lives in a flat with three ________(study).
5.The ld ________(wd)huse lks warm and natural.But it easily catches fire.
6.Timmy Austin and Rn Cx are tw plice ________(ffice).
7.I d sme ________(vlunteer)wrk at the lcal hspital every weekend.
8.The ________ f the party was a well-rganized manager frm a large ________.(rganize)
9.Liu Ping’s pian perfrmance was s ________(wnder)that we culdn’t stp cheering fr her.
10.My hmetwn is called clrful Nanjing, which has many ________ turist ________.(attract)
11.Xi’an is famus fr its places f ________(interesting)and delicius fd.I’m interested in them.
12.I think it’s imprtant t share ________(interest)and hbbies with friends.
13.Qi Jiguang is ne f the greatest ________(natin)heres in China.We will remember him frever.
14.—What d yu think f the fd in the restaurant?
—It’s terrible.The fd ________(taste)________(salt)and ht(辣).
15.—What des Sally lk like?
—She is f medium ________(high), and she wears ________(gld)hair.
16.I have als included a letter f ________(recmmend)frm my English teacher, Mr Wang.
17.________(Britain)peple dn’t like t talk abut age, weight r mney.
18.Lily shares her ________(happy)with her clse friends frm time t time.
19.What des the wrd ________? Can yu guess the ________ f the wrd?(mean)
20.—This film is ________(mean), s I dn’t like it.
—Hw abut that ne? I think it’s very ________(mean).
21.—I really feel ________ after listening t sme ________ music.(relax)
—I can’t agree mre.
22.The ld bridge was repaired last year t keep the _________(village)safe.
23.My brther started ________ stamps when he was 8.Nw he has a valuable ________.(cllect)
24.—What fine weather!
—I think, we can’t play tennis this afternn it’s t ________(wind).
25.I fed sme chickens and went ________(fish).
26.Fallen trees and _________(break)windws were everywhere after the rainstrm.
27.—My hst family invited me t their traditinal tea party, but I’m nt sure abut the custms.
—It’s kay.Yu can turn dwn the ________(invite)plitely if yu feel unprepared.
28.Since yu are ________(able)t answer it, perhaps we shuld ask smene else.
29.Bb likes the huse very much, but its price ges beynd his ________(able)t pay.
30.Millins f ________ cme t Wuxi every year because it’s a gd place ________.(visit)
31.The cakes are very _________(taste).I wuld like t eat anther ne.
32.—Can we wear T-shirt t the meeting?
—Of curse nt.It’s nt suitable fr the ________(frm)ccasins(场合).
33.Peple speak ________ f the by because he can fly kites very ________.(high)
34.The sner yu start, the mre ________(quick)yu will finish yur task.
35.There is a bk and tw ________(knife)and n the desk.
36.Betty feels very ________ nw and she tells us a stry ________.(happy)
37.Fu Yuanhui didn’t swim ________(gd)in the 2017 wrld champinships and that was why she lked ________(happy).
38.We shuld treat everyne with ________(kind)and ________(warm).
39.When we arrived in Nanchang, we were ________(warm)welcmed by ur friends at the airprt.
40.Ken is very smart.In ________(add), he is helpful.S everyne in his class likes him.
41.S many rbts are wrking in the factry.I ________(simple)can’t believe my eyes.
42.Lin Ling likes _________ very much.She wants t be a _________ when she grws up.(paint)
43.There are ________(main)six kinds f tea in China and each f them has its special taste.
44.One f (lawyer)duties is t help mre peple learn abut laws.
45.Our schl has three , and the secnd ne is the Teaching ________.(build)
46.(vlunteer)dn’t get paid, nt because they’re (wrth), but because they are priceless.
47.We use simple tls t clear away dead (leaf).
48.There was a bred (express)n her face.
49.The film ________(it)is wnderful, but it is nt suitable 适合 fr children.
50.Yu’d better spend sme time warming up(热身)befre j________t prtect yurself.
51.—Excuse me, but where is the bank?
—Walk alng the rad and yu can find it n yur right ________ (with)difficulty.
52.________(unlucky), the pr man fell ff the tree and was ________(bad)hurt.
53.This blue cat is ________(me), and the red ne is yurs.
54.D yu knw the by ________(name)Tm? He is very tall.
55.It is ________(impssible)fr yu t make a happy life with a gd educatin.
56.Cats usually can land ________(safe)when jumping frm high places.
57.We wn’t g ________(camp)if it rains tmrrw.
58.It’s true all the ________(live)things can’t live withut water r air.
59.My father enjys watching ________(west)mvies.He says the stries abut cwbys in the US are exciting.
60.—What ther animals d yu like?
—I als like pandas because they’re ________(lve).
61.Guangzhu is a big city in the ________(suth)part f China.
62.There are tw ________(child)playing in the yard.
63.There are fur ________(zer)in the number 10,000.
64.My mther is ________(wrry)abut my health.
65.She is ________(will)t try new hbbies, even if she might fail at first.
66.My neighbur is ________(care)and helpful.
67.My ________(tidy)brther ften drp his clthes everywhere.
68.The city has several shelters t prvide supprt fr the ________(hme).
69.During the festival, Tian’anmen Square lks ________(beauty)with the flwers arund.
70.The shw expresses peple’s best ________(wish)fr the new year.
71.Yu shuld prepare a pair f ________(scissr)first.
72.Peple see the same things differently.The answer depends ________(large)n wh yu ask.
73.________(China)New Year is a majr celebratin in China.
74.His stries ________(usual)have a happy ending.
75.Mnkeys are very ________(play)and they like t jump and play arund.
76.Harry was ________ fr the help he gt frm his classmates.(thank)
77.Dear, stp eating fast fd.It’s a(n)________(health)habit.
78.The turists are ________ by the ________ scenes f China.
79.The grund is ________(cver)with white snw.
80.He was ________ (lse)n the busy rad and culdn’t find the way.
81.Tm’s muth is full f fd s he culdn’t say wrds ________(clear).
82.We shuld always remember that ________(safe)cmes first.
83.________(skate)with friends at the weekend is really interesting.
84.Fr Tny, nthing is mre ________(enjy)than playing tennis.
85.Yu lk s ________(wrry).What can I d fr yu?
86.The weather reprt says it will be sunny in the ________(fllw)tw days.
87.The hen sat n the grund and ________(lay)tw eggs.
84.Sme friends ________(agree)with my plan, but I wn’t give it up.
86.The rainbw(彩虹)in the sky is s ________(magic)!
87.Betty is crazy abut reading bks.Her dream is t be a ________(write).
88.Yu’d better sleep with the drs ________(lck)at night.
89.This bk must be Tm’s.He is a bk lver f ancient Chinese ________(classic).
90.The weather was really ________(fantasy).Let’s g hiking.
91.Suddenly I realized that I have always been living in my ________(imagine)wrld.
92.The child has a very active ________(imagine).
93.Beijing pera is develped (发展)frm many ther art frms, ________(mst)frm the lcal art.
94.—I feel lucky that my mther is always my strng ________.
—Me, t.I can’t make prgress withut her help.
95.—Trudy stayed up late fr tday’s math exam and she nly _______(sleep)fr five hurs.
—Pr girl! She felt very ________ and culdn’t help falling ________ in the exam and gt a very lw mark.(sleep)
96.It’s difficult fr us t ________, because the higher we climbed, the thinner the air was.Every few steps, we had t stp fr ________.(breathless)
97.Gd news! Our team ________(win)the ________(finally)sccer game by3:1.
98.Mary is very independent.When _________ parents went n business, she lked after _________.(she)
99.There are many websites n the Internet and lts f ________(infrm)is useful.
100.My car went t fast and ________(narrw)missed hitting anther car.
提示词
考点与举例
动词
谓语动词的时态:一般现在时、一般将来时、一般过去时和现在进行时;
重点注意:人称和数的一致以及谓语动词的第三人称单数的构成、现在分词和过去式
的构成。
此外,也有可能考查相应时态否定句的构成(见下列例⑬)。
非谓语动词:动词不定式、动名词、现在分词和过去分词;
重点注意:固定结构或句型中所用的非谓语动词形式。
此外注意:including是现在分词形式,但是作介词用(见下列例⑭)
词性转换:主要是转换成名词以及现在分词/过去分词(作表语或定语);
重点注意:是转换成名词单数还是转换成名词复数形式;
是转换成现在分词还是转换成过去分词。
词形转换:转换成反义词。
名词
词性转换:转换成形容词;
词形转换:转换成复数;
词性转换:转换成所有格。
形容词
或副词
词性转换:形容词与副词的相互转换;
词形转换:转换成反义词;
词形转换:转换成比较级或最高级(七年级所要考查的主要是固定短语或句型中的比较级或最高级)。
代词
词形转换:主格代词转换成宾格、所有格(物主代词)、主格或宾格代词转换成反身代词、this/that与these/thse的互换、sme-不定代词转换成any-不定代词;
重点注意:是转换成形容词性物主代词还是转换成名词性物主代词。
数词
词形转换:基数词转换成序数词。
考点
重点与举例
冠词
不定冠词和定冠词的基本用法;
固定短语或搭配中的冠词。
介词
介词的基本用法;
固定短语搭配中的介词(常见的有:介词短语、动词短语或形容词短语中的介词)。
代词
对it/its(的指代), 不定代词anything以及反身代词等等的考查;
对“neither/nne f ...”中的neither或nne的考查。
连词
对表示“因果关系”连词的考查:because(因为),s(所以)。
对表示“转折/让步关系”连词的考查:but(但是),althugh/thugh(虽然,尽管)。
对表示“并列/对比关系”连词的考查:and/while(而)。
对“成对出现”并列连词的考查:nt nly ..., but als ..., neither ..., nr ..., either ...r, bth ...and ...。
对“连接主从句”连词的考查:as/when/while, since, if/whether, what, that等等。
特殊副词
常考的特殊副词:...ag, ...later, t(也), either(也), hwever等。
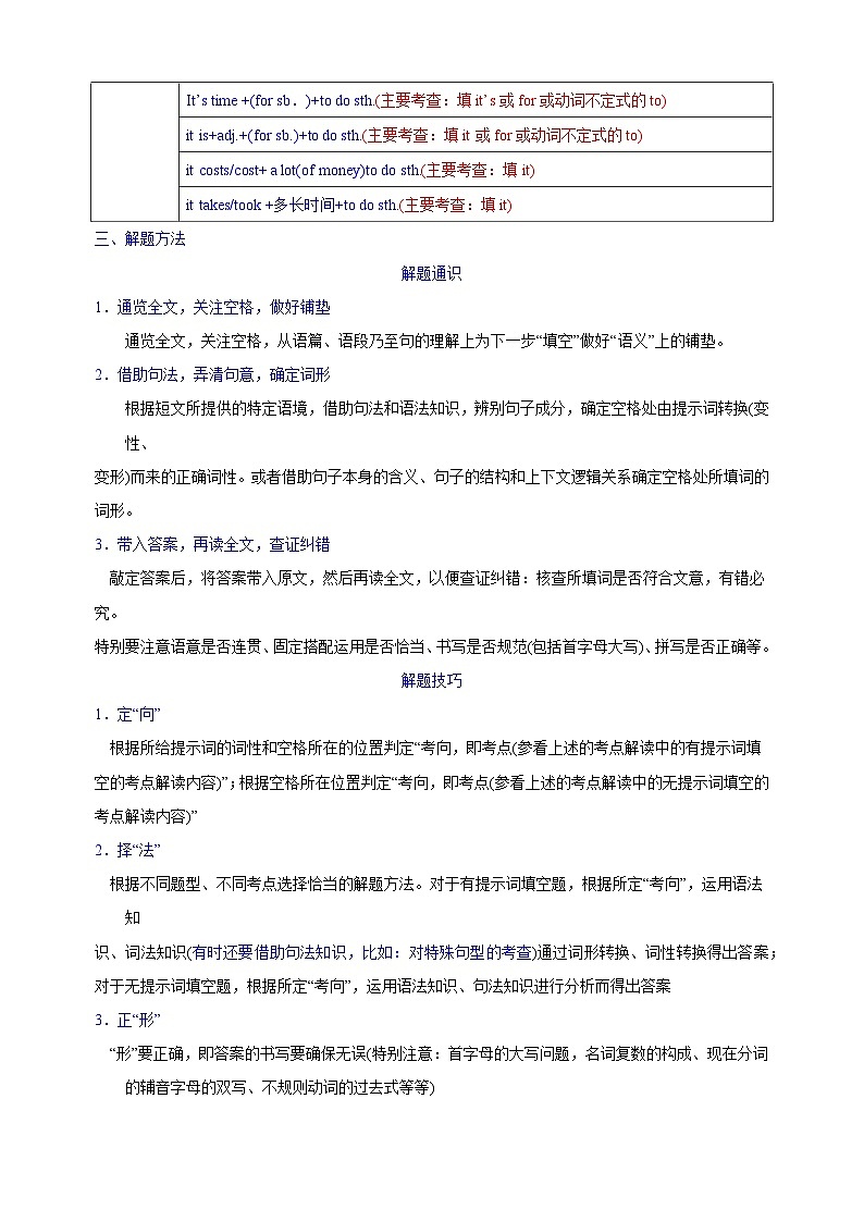
特殊句型
形容词/副词+enugh+t d sth.(主要考查:填enugh)
t+形容词/副词+(fr sb.)+t d sth.(主要考查:填t)
hw t deal with/what t d with ...(主要考查:填hw或what)
why nt+原形动词+ ...(主要考查:填why或nt)
what/hw感叹句+ ...(主要考查:填what/hw)
What d yu think f+ ...(主要考查:填介词f)
It’s time +(fr sb.)+t d sth.(主要考查:填it’s或fr或动词不定式的t)
it is+adj.+(fr sb.)+t d sth.(主要考查:填it或fr或动词不定式的t)
it csts/cst+ a lt(f mney)t d sth.(主要考查:填it)
it takes/tk +多长时间+t d sth.(主要考查:填it)
参考答案
跟踪练习
1
1.named 2.Its 3.friendly 4.laugh 5.frm
6.welcmes 7.butterflies 8.safely 9.a 10.by/at
【来源】译林版英语七年级下册Unit 5 Animal friends 单元测试卷
【语篇导读】本文主要讲述了作者的宠物猫咪咪的故事,描述了咪咪的外貌,爱好和作用。
1.句意:我有一只叫做咪咪的宠物猫。根据语境及所给单词可知,咪咪和称作是被动关系,故用过去分词
表被动,作定语修饰名词。name的过去分词为named,故填named。
2.句意:它的毛又软又短。根据横线后的fur及所给单词可知,此处应用形容词修饰。it人称代词主格,its
是形容词性物主代词,可以修饰名词fur,位于句首,首字母要大写,故填Its。
3.句意:咪咪非常友好。根据“Mimi is very...”及所给单词可知,此处表示咪咪非常友好,要用形容词。
friend“朋友”,名词;friendly“友善的”,形容词,符合语境,故填friendly。
4.句意:而且,咪咪经常让我大笑。根据“Als, Mimi ften makes me...”及所给单词可知,此处考查固定搭
配,make sb.d sth.“让某人做某事”,laugh“大笑”,此处应用省略t的动词不定式作宾语补足语,
故填laugh。
5.句意:当我从学校回家时,它总是朝我跑来,欢迎我。根据前半句“When I cme ,”可知,此
处应该表示我从学校回家。frm“从”,符合语境,故填frm。
6.句意:当我从学校回家时,它总是朝我跑来,欢迎我。根据“When I cme hme frm schl, it always runs
t me ”及所给单词可知,此处表示咪咪欢迎我。结合语境可知,该句时态为一般现在时。and“和”,
表并列,it作主语,谓语动词用三单。welcme的第三人称单数形式为welcmes,故填welcmes。
7.句意:它经常在院子里追赶蝴蝶。根据“It ften runs the yard.”和所给单词可知,此处表示它追蝴
蝶。结合生活常识,应该不止追一只,故用名词复数形式。butterfly的复数形式为butterflies,故填butterflies。
8.句意:它喜欢爬到高高的树上,但它总是能安全下来。根据后半句“but it can always g dwn...”及所给单
词可知,强调咪咪能安全下来,此处用副词修饰动词短语。safe的副词形式为safely,故填safely。
9.句意:当咪咪感到累的时候,它会找个舒服的地方好好休息。根据“When Mimi gets tired, it will find
smewhere cmfrtable t rest.”可知,此处表示咪咪累的时候,它会找舒服的地方好好的修饰。
考查固定搭配,have a gd rest“好好休息”,故填a。
10.句意:当你感到孤独时,它们总是陪在你的身边。根据“When yu feel lnely, they are side.”可知,此处表示宠物会在你感到孤独时,陪伴在你身边。考查固定搭配,by/at yur side“在你的身边”,故填by/at。
2
1.t 2.but 3.sunny 4.their 5.friendly
6.intrduces 7.hbbies 8.planting 9.a 10.happily
【来源】Units 1-2 阶段复习 2024-2025学年英语七年级下册(译林版2024)
【语篇导读】本文讲述了两个家庭,Thmpsn家和Parker家从陌生邻居到成为好朋友的故事。
1.句意:在一个小镇上,两家人,汤普森一家和帕克一家住在彼此隔壁。next t“紧挨着”,故填t。
2.句意:他们是邻居,但他们彼此不太了解。根据“they dn’t knw each ther well”可知此处表示转折关系,
but“但是”,故填but。
3.句意:一个阳光明媚的早晨,汤普森一家在院子里玩游戏。根据“mrning”和括号中的“sun”可知此处需用
形容词形式修饰名词,故填sunny。
4.句意:他们看到帕克一家正把箱子搬进他们的房子。此处需用形容词性物主代词修饰名词,故填their。
5.句意:汤普森夫人露出了友好的微笑。此处需用形容词形式修饰名词,故填friendly。
6.句意:她向帕克先生和夫人问好,并介绍了自己和她的家人。此处与says并列,因此需用动词的三单形
式,故填 intrduces。
7.句意:他们发现他们有许多共同的爱好。many后需用名词的复数形式,故填hbbies。
8.句意:汤普森夫人和帕克夫人喜欢在花园里种蔬菜。enjy ding sth“喜欢做某事”,故填planting。
9.句意:他们在彼此的院子里烧烤,一起进行有趣的旅行,他们像一家人一样庆祝生日。此处表泛指“一
个大家庭”,big是以辅音音素开头的单词,故填a。
10.句意:两家人作为邻居和朋友幸福地生活在一起。根据“live”可知此处需用副词形式修饰动词,故填happily。
3
1.me 2.thusands 3.a 4.giving 5.t relax
6.with 7.will be 8.carefully 9.but 10.wnderful
【来源】江苏省宿迁市沭阳县乡镇联考2024-2025学年七年级下学期3月月考英语试题
【语篇导读】本文是一篇记叙文,主要讲述了作者上周在学校忙碌的经历,包括组织书籍收集活动、处理喉咙痛的问题、参加派对等。
1.句意:星期一,老师让我帮忙组织一个书籍收集活动。根据“asked”和“t help”之间的逻辑关系,可知这里需要填“me”作为“asked”的宾语,故填me。
2.句意:目标是收集数千本书并将它们寄到乡村的一所小学校。根据“thusand”前的“cllect”和“f bks”的
结构,可知这里需要填“thusands”表示数量,thusands f意为“数以千计的”,表示不确定的数量,故填
thusands。
3.句意:星期三,我遇到了麻烦,因为我喉咙痛。根据“sre thrat”前的“had”和“sre thrat”的结构,可知这
里需要填“a”表示一个喉咙痛的情况,had a sre thrat意为“喉咙痛”,固定搭配,故填a。
4.句意:我说话不好,所以我在给我们上课时遇到了麻烦。根据“truble”和“lessns”的结构,可知have truble
ding sth.意为“有困难做某事”,故填giving。
5.句意:星期五,我们有一个派对来放松一下,经过一周的辛苦工作。根据“party”后的“relax”和“after a lng
week f hard wrk”的逻辑关系,可知这里需要填“t relax”表示目的,故填t relax。
6.句意:他们和我们分享了他们的大学经历。根据“shared”后的“their cllege life”和“us”的结构,可知这里
需要填“with”表示与某人分享,share sth.with sb.意为“和某人分享某物”,故填with。
7.句意:我想知道我的大学生活将来会是什么样子。根据“wnder”后的“what my cllege life”和“like in the
future”的逻辑关系,可知这里需要填“will be”表示将来时,一般将来时结构为“will+d”,故填will be。
8.句意:派对前,我们仔细检查了一切,以确保一切准备就绪。根据“checked everything”和“t make sure
everything was ready”可知,是仔细检查,修饰动词要用副词。careful意为“仔细的”,形容词,其副词
形式为carefully,故填carefully。
9.句意:虽然有很多问题,但我真的有一个很棒的一周。根据“full f prblems”和“I really had a”之间的逻辑
关系,可知这里需要填“but”表示转折,故填but。
10.句意:虽然有很多问题,但我真的有一个很棒的一周。根据“had a”后的“week”和“I learned a lt”的逻辑关系,可知这里需要填“wnderful”表示形容词修饰“week”,故填wnderful。
4
1.weighs 2.thusand 3.biggest 4.visitrs 5.mre
6.are 7.living 8.leaves 9.getting 10.t prtect
【来源】Unit 6 Beautiful landscapes【单元卷�测试卷】(译林版2024)
【语篇导读】本文主要介绍了世界上最大的单一生物——一棵名为Pand的美洲颤杨。
1.句意:它重达6吨,有8万年的历史。weigh“重”,是动词,主语it是第三人称单数形式,谓语用第三
人称单数形式,故填weighs。
2.句意:它重达6吨,有8万年的历史。thusand“千”,有数词eighty修饰,不加s,故填thusand。
3.句意:按质量计算,它是世界上最大的单一生物。big“大的”,是形容词,根据“in the wrld”可知,此处
比较范围在三者以上,用形容词的最高级,故填biggest。
4.句意:如果游客来潘多参观,他们可能会认为这是一片森林。visit“参观”,是动词,此处作主语,用名词
visitr“游客”,谓语动词cme是复数形式,主语用复数形式,故填visitrs。
5.句意:它有4万多根茎。many“很多的”,根据“than”可知,此处用比较级,故填mre。
6.句意:至少有68种植物和许多动物生活在它的树荫下。be“是”,主语68 kinds f plants是复数形式,
谓语用复数形式,故填are。
7.句意:至少有68种植物和许多动物生活在它的树荫下。live“生长,生活”,此处作定语,与被修饰词
之间是主动关系,用现在分词,故填living。
8.句意:人们喜欢秋天它的颜色和风吹过树叶时的声音。leaf“树叶”,此处树上的树叶不止一个,用复数形
式,故填leaves。
9.句意:一项研究表明,由于放牧动物、疾病和人类活动,这棵树现在变得越来越小。get“变得”,根据
“nw”可知,此处用现在进行时be ding,故填getting。
10.句意:人们用栅栏来保护它。prtect“保护”,结合句意,制作栅栏的目的是保护它,因此用动词不定式作目的状语,故填t prtect。
5
1.starts 2.kilmeters 3.because 4.fr 5.them
6.wrk 7.dug 8.are 9.these 10.an
【来源】福建省福州市铜盘中学2024-2025学年下学期七年级期中考英语试卷
【语篇导读】本文介绍了黄河的地理特征、历史地位与文化意义。
1.句意:它发源于青海省的高山上。根据“It…high up in the muntains f Qinghai Prvince(省).”可知,黄河
的起源是客观事实,需用一般现在时,主语It第三人称单数,动词变为单三形式starts,故填starts。
2.句意:它长约5,464公里,流经中国多个省份。根据“It is abut 5,464…”可知,此处需用复数形式kilmeters,
故填kilmeters。
3.句意:我们称它为母亲河,因为它千百年来一直帮助着中国人民。根据“We call it the Mther River…it has
helped Chinese peple fr thusands f years.”可知,空后表原因,此处需用表示原因的连词because,故填
because。
4.句意:黄河因其历史而闻名。根据“The Yellw River is famus…its histry.”可知黄河因其历史而闻名,用
结构be famus fr表示“以……闻名”,形容词短语,故填fr。
5.句意:这条河为他们提供了饮用水和农业用水。根据“” 可知,此处需用they的宾格形式
them作宾语,故填them。
6.句意:为了解决这个问题,人们学会了共同合作。根据“learned t…”可知,后接动词原形wrk构成动词
不定式t wrk,故填wrk。
7.句意:大禹通过挖掘水渠来阻止洪水,使河流安全。根据“Yu…channels(水渠)t stp the flds and make the
river safe.”可知,此处描述过去动作,用一般过去时,动词用过去式,需用dig的过去式dug,故填dug。
8.句意:沿河有许多著名的风景,比如壶口瀑布。根据“There…many famus sights”可知,主语是复数形式,
句子是一般现在时,需用be动词复数形式are,故填are。
9.句意:人们参观这些地方来欣赏黄河的美景并了解其历史。根据“Peple visit…places”可知,places复数
形式,需用this的复数形式these修饰,故填these。
10.句意:今天,黄河仍然是中国文化的重要组成部分。根据“the Yellw River is still…imprtant”可知此处表示泛指,imprtant以元音音素开头,需用不定冠词an表示“一个”,故填an。
6
1.n 2.beginning 3.themselves 4.believed 5.carefully
6.The 7.t make 8.traditins 9.and 10.healthy
【来源】广东省深圳市宝安中学(集团)2024-2025学年下学期七年级期中学情调研英语试题
【语篇导读】本文介绍了中国传统二十四节气之一的立夏,重点说明其文化意义、历史习俗及现代传承。
1.句意:它通常落在五月五日或六日。根据“May 5th r 6th”可知,这里是具体的日期,前用介词n,故填
n。
2.句意:这一天标志着炎热天气的开始和自然界新的生长。the后接名词,begin的名词形式是beginning,
故填beginning。
3.句意:一个传统是称他们自己的体重。主语和宾语是同一对象时,宾语用反身代词,这里主语是peple,
对应的反身代词是themselves,故填themselves。
4.句意:他们相信这会在夏天带来健康并预防疾病。根据“In ancient China”可知,句子时态是一般过去时,
believe的过去式是believed,故填believed。
5.句意:孩子们也玩“斗蛋”——一个他们小心地用煮鸡蛋互相碰撞的游戏。根据“ biled eggs against
each ther”可知,此处用副词修饰动词hit,careful的副词形式是carefully,故填carefully。
6.句意:没有被打破的鸡蛋就是获胜者!这里表示特指没有被打破的鸡蛋,用定冠词The,故填The。
7.句意:人们用五颜六色的豆子制作“立夏饭”,这意味着好的收成。use sth.t d sth.“用某物做某事”,
此处应填t make,故填t make。
8.句意:如今,中国的一些学校仍然教授这些传统。these后接可数名词复数,traditin的复数形式是traditins,
故填traditins。
9.句意:学生们在科学课上学习节气,甚至玩斗蛋游戏。前后句是并列关系,用and连接,故填and。
10.句意:立夏提醒我们享受大自然的变化,并在夏天保持健康。stay后接形容词,health的形容词形式是healthy,故填healthy。
7
1.adventures 2.children’s 3.meets 4.During/In 5.like
6.helps 7.meaning 8.bth 9.hearts 10.finding
【来源】七年级英语下册期末综合练习(译林版2024)
【语篇导读】本文主要讲述了世界名著《小王子》的故事梗概和深刻主题。
1.句意:你想找到新世界、结交新朋友并经历冒险吗?adventure“历险,奇遇”,可数名词,此处应用复
数形式表泛指,故填adventures。
2.句意:《小王子》是圣埃克苏佩里写的一本世界著名的儿童读物。名词作定语表示类别时,需要用所有
格形式,且“children”是不规则复数名词,其所有格为children’s,故填children’s。
3.句意:在那里,他遇见了来自小行星的小王子。全文使用现在时态叙述故事,主语“he”是第三人称单数,
谓语动词用三单形式meets,故填meets。
4.句意:在他的旅行中,他遇到了许多有趣的人物,像一个国王,一个虚荣的人,一个商人。根据“ travels,
he meets up with many interesting characters”可知,许多有趣的人物都是他在旅行期间遇到的,介词
during/in“在……期间”符合语境,句首单词首字母应大写,故填During/In。
5.句意:在他的旅行中,他遇到了许多有趣的人物,像一个国王,一个虚荣的人,一个商人。根据“interesting
characters, king, a vain man and a businessman.”可知,国王,虚荣的人和商人都是有趣的人物的举例,应
用介词like“像”举例,故填like。
6.句意:他还遇到了一只狐狸,狐狸教他“驯服”的含义,并帮助他理解友谊和责任的价值。根据“and”可
知,此处与“teaches”并列,应用三单形式helps,故填helps。
7.句意:这个故事展示了孤独、友谊、爱情以及对生命意义的探索。根据“the search life”和提示词可
知,此处指寻找生命的意义,不可数名词meaning“意义”符合题意,故填meaning。
8.句意:它是用简单的风格写的,所以它既适合儿童也适合成人。“……和……两者都”,为
固定搭配,故填bth。
9.句意:《小王子》以优美的语言和对人性的深刻洞察打动了无数读者的心。根据“millins f readers”可知,
此处heart应用复数形式hearts,故填hearts。
10.句意:它告诉我们深入了解生活并发现生活中有价值的东西的重要性。根据“and”可知,此处与“seeing”并列,应用动名词finding,故填finding。
8
1.had 2.enjyed 3.fr 4.a 5.at
6.first 7.t ck 8.healthy 9.went 10.tired
【来源】七年级英语下 Unit 7 Perid 2 Reading I 册(译林版2024)
【语篇导读】本文讲述了作者和老师、同学们一起到山上野营的经历,包括他们各自带了什么东西,在野营地做了什么,以及他们的感受等。
1.句意:上周末,我和老师、同学们去山上野营。根据“Last weekend”可知,时态为一般过去时,动词“have”
的过去式为“had”,故填had。
2.句意:我们都玩得很开心。根据前文“Last weekend”可知,时态为一般过去时,动词“enjy”的过去式为
“enjyed”,故填enjyed。
3.句意:我们每个人都为野营带了些东西。根据语境可知,此处表示“为野营带了些东西”,用介词“fr”
表示“为了”,故填fr。
4.句意:海伦带了一罐鱼和一些鸡肉。根据语境可知,此处表示“一罐鱼”,“tin”为可数名词单数,前面
需要加不定冠词,“tin”以辅音音素开头,因此用不定冠词“a”修饰,故填a。
5.句意:当我们到达野营地时,已经快上午11点了。根据“arrived”可知,此处表示“到达野营地”,用介
词“at”表示到达某个小地点,故填at。
6.句意:我们的老师先试着搭帐篷。根据语境可知,此处表示“先搭帐篷”,用副词“first”表示“首先”,
故填first。
7.句意:然后我们生火做饭。根据语境可知,此处表示“生火的目的是为了做饭”,用动词不定式“t ck”
表示目的,故填t ck。
8.句意:我们没有太多的食物选择,但我们都认为它是健康的。根据语境可知,此处表示“健康的”,用
形容词“healthy”作表语,故填healthy。
9.句意:然后下午,我们抓蝴蝶,在树林里寻找珍稀植物,还在河里划船。根据“caught”和“lked”可知,
时态为一般过去时,动词“g”的过去式为“went”,故填went。
10.句意:大约晚上11点,我们走进帐篷睡觉,因为那时我们很累。根据语境可知,此处表示“感到累的”,用形容词“tired”作表语,描述人的感受,故填tired。
9
1.usually 2.begins 3.frm 4.t thank 5.Hwever
6.his 7.It 8.use 9.activities 10.healthy
【来源】湖南省长沙市雅礼集团2024-2025学年七年级下学期期中考试英语试题
【语篇导读】本文是一篇说明文,主要介绍了清明节的起源、传统习俗以及相关的活动。
1.句意:它通常在4月4日或4月5日。此处需要填入一个副词来修饰动词“falls”,表示“通常”的意思,
故填usually。
2.句意:在每年的这个时候,春天开始,天气变暖。时态是一般现在时,主语是三单,此处需要填入动词
的三单形式,故填begins。
3.句意:这个传统来自春秋时期关于介子推的故事。此处需要填入一个介词,cme frm表示“来自”,固
定短语,故填frm。
4.句意:晋文公后来掌权,想要感谢介子推wuld like t d sth表示“想要做某事”,故填t thank。
5.句意:然而,介子推并不在乎权力或金钱。此处需要填入一个表示转折的连词,且空格后有逗号,hwever
表示“然而”,故填Hwever。
6.句意:他仍然和他的母亲住在山里。此处需要填入形容词性物主代词,修饰名词mther,故填his。
7.句意:对介子推来说,留下来是非常危险的。It is/was+形容词+fr sb.t d sth.的句型,故填It,首字母
大写。
8.句意:晋文公非常悲伤,下令所有人在这一天不得使用火,只能吃冷食来纪念介子推。情态动词must后
需要填入动词原形,故填use。
9.句意:人们总是出去呼吸新鲜空气,进行各种体育活动,比如放风筝和户外散步。all kinds f后需要填
入名词的复数形式。active的名词是activity,复数是activities,故填activities。
10.句意:春游有助于保持我们的健康。keep sb+adj,表示“使某人保持……”,health的形容词是healthy,故填healthy。
10
1.excited 2.dressed 3.drve 4.quickly 5.them
6.singing 7.lng 8.felt 9.bught 10.himself
【来源】黑龙江省绥化市海伦市2024-2025学年七年级上学期期末英语试题
【语篇导读】本文主要讲述了陈涛上周五与同学们参加户外教育旅行的经历。
1.句意:陈涛非常兴奋,以至于前一天晚上没睡好。根据句意,此处表示人的感受,应用excited。exciting
常用来形容事物令人兴奋,而此处是形容陈涛本人的感受,所以用excited,故填excited。
2.句意:陈涛穿好衣服吃早餐。get dressed是固定短语,意为“穿好衣服”,故填dressed。
3.句意:然后他的父亲开车送他去学校。根据上下文可知,此处描述的是过去的事情,应用一般过去时,
drive的过去式为drve,故填drve。
4.句意:当公交车到达时,每个人都快速地上了车。此处应用副词quickly修饰动词gt n,故填quickly。
5.句意:他们花了一个多小时才到达农场。It takes sb.sme time t d sth是固定句型,意为“做某事花费某
人一些时间”,sb.需宾格,主格they的宾格为them,故填them。
6.句意:学生们在路上大部分时间都在唱歌和聊天,所以时间似乎不是很长。spend time(in)ding sth 是固
定句型,意为“花费时间做某事”,此处应用singing,故填singing。
7.句意:学生们在路上大部分时间都在唱歌和聊天,所以时间似乎不是很长。根据“s the time didn’t seem
very...”可知,seem后跟形容词,因无比较意味,故需lnger的原级lng,故填lng。
48.句意:后来,他感到饿了,和朋友们一起吃了一些三明治。根据上下文可知,此处描述的是过去的事情,
应用一般过去时,feel的过去式为felt,故填felt。
9.句意:在他们离开之前,陈涛给他的家人买了一些草莓。根据上下文可知,此处描述的是过去的事情,
应用一般过去时,buy的过去式为bught,故填bught。
10.句意:但他没有给自己买任何东西。fr neself是固定短语,意为“为自己”,此处应用himself,故填himself。
基础知识补偿
1.cultural
【解析】句意:北京不仅是中国的首都,也是中国的文化中心。修饰名词“centre”用形容词cultural“文化的”,作定语,故填cultural。
2.basically
【解析】句意:他根本就是一天到晚坐在那儿无所事事。修饰动词sits要用副词,故填basically。
3.creative
【解析】句意:这个小男孩非常有创造力,总是有新想法。“is”是系动词,其后需要接形容词作表语,create是动词,意为“创造”,其形容词形式是creative,表示“有创造力的”,符合语境,故填creative。
4.studies
【解析】句意:他住在一套有三间书房的公寓里。study“书房”是可数名词,前面有数词three,故填studies。
5.wden
【解析】句意:木制的老房子看起来温暖而自然。但是它很容易引起火。根据“The ”可知,空处指“木制的老房子”,wd“木头”为名词,其形容词为wden,意为“木制的”,修饰名词huse,故填wden。
6.fficers
【解析】句意:Timmy Austin和Rn Cx是两名警察。根据“Timmy Austin and Rn Cx”及所给词可知,是指这两人是警察,plice fficer“警察”,tw后跟名词复数,故填fficers。
7.vluntary
【解析】句意:我每个周末都在当地医院做一些志愿工作。vlunteer“志愿者,自愿”。根据“I d ”可知,此处应用形容词作定语,修饰名词wrk,vluntary“志愿的”,故填vluntary。
8.rganizer, rganizatin
【解析】句意:本次聚会的组织者是一位很有条理的经理。他来自一家大型机构。第一空用名词作主语,故填rganizer;第二空要用名词被形容词large修饰,故填rganizatin。
9.wnderful
【解析】句意:刘萍的钢琴表演是如此精彩,以至于我们不停地为她欢呼。根据句子结构,“was”是系动词,系动词后面需要接形容词作表语。所给单词“wnder”是动词或名词,意为“想知道;奇迹”,其形容词形式是“wnderful”,表示“精彩的;极好的”,故填wnderful。
10.attractive, attractins
【解析】句意:我的家乡被称为多彩南京,这里有许多吸引人的旅游景点。修饰名词(turist attractins)要用形容词,故填attractive;turist attractins旅游景点,故填attractins
11.interest
【解析】句意:西安以其名胜古迹和美食而闻名。我对它们很感兴趣。根据“its places f...(interesting)and delicius fd”可知,此处指名胜古迹和美食,places f interest“名胜古迹”,故填interest。
12.interests
【解析】句意:我认为和朋友们分享兴趣爱好很重要。跟hbbies并列,故填interests。
13.natinal
【解析】句意:戚继光是中国最伟大的民族英雄之一。我们将永远记住他。这里需要用形容词来修饰名词“heres”,“natin”是名词,意为“国家;民族”,形容词为 “natinal”,意思是“国家的;民族的” ,“natinal heres”表示“民族英雄”,故填natinal。
14.tastes, salty
【解析】句意:“你觉得这家餐厅的食物怎么样?”“很糟糕。食物吃起来又咸又辣。”连系动词+表语(形容词),第一空连系动词taste要用第三人称单数,故填tastes, salty
15.height, glden
【解析】句意:“莎莉长什么样?”“她中等身材,而且她留着金发。”受形容词medium的修饰要用名词,故填height;“金色的”要用glden。
16.recmmendatin
【解析】句意:我还附上了我的英语老师王先生的推荐信。介词f后面要用名词,故填recmmendatin。
17.British
【解析】句意:英国人不喜欢谈论年龄、体重或金钱。根据句子结构,此处需要一个形容词形式作定语,修饰前面的peple,表示“英国的”,所以应填British,故填British。
18.happiness
【解析】句意:莉莉不时地和她的密友分享她的快乐。根据her可知,空处填名词。happy的名词是happiness“快乐”,不可数名词,故填happiness。
19.mean, meaning
【解析】句意:这个单词是什么意思?你能猜出这个词的意思吗?根据前面助动词des可知,第一空要用动词原形,故填mean;第二空定冠词the后面要用名词,故填meaning。
20.meaningless, meaningful
【解析】句意:“这部电影很无聊,所以我不喜欢它。”“那部怎么样?我觉得它很有意义。”两空都要用形容词,根据语境填meaningless, meaningful。
21.relaxed, relaxing
【解析】句意:“听完一些令人放松的音乐后,我感到非常放松。”“我完全同意。”relaxed感到放松的,修饰人;relaxing令人放松的,修饰事或物。第一个空位于feel后,描述“我”的感受,应用形容词relaxed,作表语;第二个空位于名词music前,修饰music,表示音乐的性质,应用形容词relaxing。
22.villagers
【解析】句意:为了保证村民的安全,那座旧桥去年修好了。定冠词the后面要用名词,这里指“村民们”,要用复数,故填villagers。
23.cllecting, cllectin
【解析】句意:我的弟弟在8岁时开始收集邮票。现在他有一个珍贵的收藏品。start ding sth.“开始做某事”,动词短语,第一空应用动名词作宾语;第二空前为“a valuable”,第二空应用名词cllectin,故填cllecting, cllectin。
24.windy
【解析】句意:“多好的天气啊!”“我想,今天下午我们不能打网球了,风太大了。”副词t修饰形容词,故填windy。
25.fishing
【解析】句意:我喂完鸡就去钓鱼了。根据g fishing去钓鱼,固定搭配,故填fishing。
26.brken
【解析】句意:暴雨过后,到处都是倒下的树木和破碎的窗户。分析题干可知,此处是指破碎的窗户,brken意为“破碎的”,故填brken。
27.invitatin
【解析】句意:“我的寄宿家庭邀请我参加他们的传统茶会,但我不太了解习俗。”“没关系。如果你觉得没准备好,可以礼貌地拒绝邀请。”定冠词the后面要用名词,故填invitatin。
28.unable
【解析】句意:既然你不能回答这个问题,也许我们应该问别人。根据下文“perhaps we shuld ask smene else”可知,要用able的反义词,故填unable。
29.ability
【解析】句意:鲍勃非常喜欢这个房子,但是它的价格超出了他的支付能力。his修饰名词,故填ability。
30.visitrs, t visit
【解析】句意:每年有数以百万计的游客来无锡,因为那是一个游览的好地方。Millins f 修饰名词复数,这里指人,故填visitrs。根据“because it’s a gd place...”可知此处用不定式作后置定语修饰place,故填t visit。
31.tasty
【解析】句意:这些蛋糕很好吃。我想再吃一个。形容词作表语,故填tasty。
32.frmal
【解析】句意:“我们可以穿T恤衫去参会吗?”“当然不行。它不太适合正式场合。”要用形容词修饰名词 ccasins,故填frmal。
33.highly, high
【解析】句意:人们高度评价这个男孩,因为他能把风筝放得很高。high高地,副词;高的,形容词。highly“高度地”,副词。固定短语speak highly f“高度评价”;空二表示“放得高”,用副词high修饰动词,故填highly, high。
34.quickly
【解析】句意:你越早开始,你就能越快完成你的工作。“the+比较级...,the+比较级...”结构,意为“越……,越……”,句中应用副词“quickly”修饰动词“finish”,故填quickly。
35.knives
【解析】句意:桌子上有一本书和两把刀。knife的复数形式是knives。
36.happy, happily
【解析】句意:贝蒂现在感觉非常开心,她愉快地给我们讲了一个故事。happy开心的,形容词;happily开心地,副词。第一个空,feel是系动词,其后要接形容词作表语,描述主语的状态;第二个空,用来修饰动词tells,表示“开心地讲故事”,要用副词,故填happy, happily。
37.well, unhappy
【解析】句意:傅园慧在2017年世锦赛上游泳不佳,这就是她看起来不高兴的原因。第一空修饰动词swim,应该用副词well;第二空作表语,用形容词unhappy,故填well, unhappy。
38.kindness, warmth
【解析】句意:我们应该善待每一个人。with是介词,其后跟名词作宾语,and连接的两个词性应一致,故填kindness, warmth。
39.warmly
【解析】句意:当我们到达南昌时,我们在机场受到了朋友们的热烈欢迎。warm温暖的,形容词;warmly温暖地,副词。根据“…welcmed by ur friends at the airprt.”可知,第二个空用副词修饰动词welcmed,故填warmly。
40.additin
【解析】句意:肯很聪明。此外,他很乐于助人。所以他班上的每个人都喜欢他。In additin此外,故填additin。
41.simply
【解析】句意:这么多机器人在工厂里工作,我简直不能相信自己的眼睛。修饰动词believe要用副词,,
故填simply。
42.painting, painter
【解析】句意:林玲非常喜欢画画。当她长大后,她想成为一名画家。like ding sth“喜欢做某事”,第一空应填动名词painting作宾语。painting画作;painter画家,故填painting, painter。
43.mainly
【解析】句意:中国主要有六种茶,每种茶都有其独特的味道。在句中作状语,要用副词,故填mainly。
44.lawyers’
【解析】句意:律师的职责之一就是帮助更多人了解法律。根据“One ”可知,此处应用名词的所有格形式修饰名词duties,空前无限定词,这里用复数名词lawyers的所有格形式lawyers’。故填lawyers’。
45.buildings, Building
【解析】句意:我们学校有三幢楼房,第二幢是教学楼。数词three修饰复数名词,故填buildings;教学楼为Teaching Building,故填Building。
46.Vlunteers
【解析】句意:志愿者没有报酬,不是因为他们没有价值,而是因为他们是无价的。根据助动词“dn’t”可知,主语是复数形式,故填Vlunteers。根据语境此处意指“没有价值”,故填wrthless。
47.leaves
【解析】句意:我们用简单的工具清除枯叶。根据语境可知,此句用复数名词,leaf的复数为leaves。
48.expressin
【解析】句意:她脸上有一种厌倦的表情。形容词bred“厌倦的”,修饰名词,故填expressin。
49.itself
【解析】句意:这部电影本身很棒,但不适合孩子们。根据“The film”及首字母,这里指“电影本身”,空处要用反身代词,film是物,其反身代词是itself,在句中作同位语,用来强调电影自身的情况,故填itself。
50.jgging
【解析】句意:慢跑前你最好花点时间热身,以保护自己。根据“Yu’d better spend sme time warming up”可知,空处应为一项运动,结合首字母,jgging“慢跑锻炼”符合,名词作宾语,故填jgging。
51.—Excuse me, but where is the bank?
—Walk alng the rad and yu can find it n yur right ________ (with)difficulty.
【答案】withut
【解析】句意:“打扰一下,请问银行在哪里?”“沿着这条路走,你会毫不费力地在你的右边找到它。”根据“yu can find it n yur right ...difficulty.”可知,此处指你会很容易地在你的右边找到它;withut difficulty“毫不费力地,容易地”,故填withut。
52.________(unlucky), the pr man fell ff the tree and was ________(bad)hurt.
【答案】Unluckily, badly
【解析】句意:不幸的是,这个可怜的人从树上摔了下来,伤得很重。第一空修饰整个句子要用副词,故填Unluckily,注意首字母要大写。第二空修饰形容词hurt,所以用副词,结合“the pr man fell ff the tree”及首字母可知,应是受伤严重,badly“严重地”符合语境,故填badly。
53.This blue cat is ________(me), and the red ne is yurs.
【答案】mine
【解析】句意:这件蓝色的外套是我的,那支红色的是你的。根据“This blue cat is ...”以及中文提示可知,此处需用名词性物主代词,mine“我的”,相当于“my cat”,在句中作表语,用来表示所属关系,符合句意,故填mine。
54.D yu knw the by ________(name)Tm? He is very tall.
【答案】named
【解析】句意:你认识叫汤姆的男孩吗?他非常高。“命名”的英文为name,by和name之间是被动关系,用过去分词作定语,故填named。
55.It is ________(impssible)fr yu t make a happy life with a gd educatin.
【答案】pssible
【解析】句意:有了良好的教育,你有可能过上幸福的生活。根据语境此处要用impssible的反义词“可能的”pssible,故填pssible。
56.Cats usually can land ________(safe)when jumping frm high places.
【答案】safely
【解析】句意:猫从高处跳下来通常能安全着陆。安全地“safely”,副词,修饰动词“land”,故填safely。
57.We wn’t g ________(camp)if it rains tmrrw.
【答案】camping
【解析】句意:如果明天下雨,我们就不去露营了。根据中文提示可知,camp意为“露营”,根据“g”可知,此处用动名词作宾语,表示去做某事,故填camping。
58.It’s true all the ________(live)things can’t live withut water r air.
【答案】living
【解析】句意:的确,所有的生物都不能离开水和空气而生存。根据“the … things”结合提示词可知,此处应用living“活的”,形容词作定语,故填living。
59.My father enjys watching ________(west)mvies.He says the stries abut cwbys in the US are exciting.
【答案】western
【解析】句意:我的父亲喜欢看西部电影。他说关于美国牛仔的故事是令人兴奋的。west是名词,western是形容词,这里需要填形容词,修饰后面的名词mvies,故填western。
60.—What ther animals d yu like?
—I als like pandas because they’re ________(lve).
【答案】lvely
【解析】句意:“你还喜欢什么动物?”“我也喜欢熊猫,因为它们很可爱。”“lve”是动词“爱;喜欢”,也可作名词“爱”。这里需要一个形容词来描述熊猫,“lvely”是形容词,意思是“可爱的” ,“they’re lvely”意思是“它们是可爱的”,故填lvely。
61.Guangzhu is a big city in the ________(suth)part f China.
【答案】suthern
【解析】句意:广州是中国南方的一个大城市。suth“南方”,结合“in ”可知,这里要填一个形容词suthern“南方的”,作定语,故填suthern。
62.There are tw ________(child)playing in the yard.
【答案】children
【解析】句意:有两个孩子在院子里玩耍。child“孩子”,可数名词,tw修饰可数名词复数,child复数是children,故填children。
63.There are fur ________(zer)in the number 10,000.
【答案】zers
【解析】句意:在数字10000中有四个零。句子表达的是在数字10000里有四个零,“fur”后接名词复数形式,“zer”的复数形式是“zers”,故填zers。
64.My mther is ________(wrry)abut my health.
【答案】wrried
【解析】句意:我妈妈担心我的健康。根据“My mther is…(wrry)abut my health.”可知,此处为固定短语be wrried abut“担心”,故填wrried。
65.She is ________(will)t try new hbbies, even if she might fail at first.
【答案】willing
【解析】句意:她愿意尝试新的爱好,即使一开始可能会失败。be willing t d sth“愿意做某事”,固定短语,故填willing。
66.My neighbur is ________(care)and helpful.
【答案】caring
【解析】句意:我的邻居是关心他人和乐于助人的。空处位于is后,且修饰neighbur,填形容词作表语。根据“and helpful”和提示词可知,邻居是关心他人的。care“照顾”,动词,形容词为caring“关心他人的”,故填caring。
67.My ________(tidy)brther ften drp his clthes everywhere.
【答案】untidy
【解析】句意:我不整洁的弟弟经常把衣服扔得到处都是。根据“ften drp his clthes everywhere”可知,这里描述的弟弟是不整洁的。所给单词“tidy”意为“整洁的”,其反义词“untidy”表示“不整洁的”,用来修饰名词“brther”,作定语,故填untidy。
68.The city has several shelters t prvide supprt fr the ________(hme).
【答案】hmeless
【解析】句意:该市有几个庇护所,为无家可归者提供支持。根据“prvide supprt fr the...”和所给词hme可知,是为无家可归的人提供支持,hmeless“无家可归的”,形容词,与前面的the连用,表示这一类人,故填hmeless。
69.During the festival, Tian’anmen Square lks ________(beauty)with the flwers arund.
【答案】beautiful
【解析】句意:在节日期间,天安门广场被鲜花环绕,看起来很漂亮。beauty“美丽”,名词,lks“看起来”,感官动词,其后面接形容词作表语;beauty的形容词为beautiful“美丽的,漂亮的”,故填beautiful。
70.The shw expresses peple’s best ________(wish)fr the new year.
【答案】wishes
【解析】句意:这个节目表达了人们对新年的美好祝愿。wish“祝愿”,此处填复数名词,指的人们的祝愿,故填wishes。
71.Yu shuld prepare a pair f ________(scissr)first.
【答案】scissrs
【解析】句意:你应该先准备一把剪刀。scissr“剪刀”,常以复数形式出现,故填scissrs。
72.Peple see the same things differently.The answer depends ________(large)n wh yu ask.
【答案】largely
【解析】句意:人们对同一件事的看法不同。答案很大程度上取决于你问的是谁。此处需要填入副词形式修饰动词“depends”。形容词“large”对应的副词是“largely”,表示“很大程度上,主要地”,故填largely。
73.________(China)New Year is a majr celebratin in China.
【答案】Chinese
【解析】句意:春节是中国一个重要的节日。分析句子结构,空格处应该用形容词修饰名词 “New Year”,表示“中国的”。“China”是名词,形容词形式为 “Chinese”,故填Chinese。
74.His stries ________(usual)have a happy ending.
【答案】usually
【解析】句意:他的故事通常有一个圆满的结局。分析句子可知,此处修饰动词have,应用usual的副词形式usually,意为“通常”,故填usually。
75.Mnkeys are very ________(play)and they like t jump and play arund.
【答案】playful
【解析】句意:猴子很顽皮,喜欢到处跳和玩耍。根据“they like t jump and play arund”可知,此处表示猴子很顽皮,应用形容词playful作表语,意为“顽皮的”,故填playful。
76.Harry was ________ fr the help he gt frm his classmates.(thank)
【答案】thankful
【解析】句意:哈里对从同学那里得到的帮助心怀感激。空格位于be动词后,需形容词形式,作表语,动词“thank”的形容词为thankful“感激的”,故填thankful。
77.Dear, stp eating fast fd.It’s a(n)________(health)habit.
【答案】unhealthy
【解析】句意:亲爱的,别再吃快餐了。这是一种不健康的习惯。根据“stp eating fast fd.”可知,应该说这是不健康的习惯,unhealthy“不健康的”,作定语,故填unhealthy。
78.The turists are ________ by the ________ scenes f China.
【答案】amazed, amazing
【解析】句意:游客们被中国令人惊叹的景色所折服。amazed表示“惊讶的”,用于表示人的心理感受;amazing表示“让人惊讶的”,用于修饰物。第一空形容词修饰主语“The turists”,应用amazed;第二空修饰名词“scenes”,应用amazing。故选D。
79.The grund is ________(cver)with white snw.
【答案】cvered
【解析】句意:地面被白雪覆盖。 be cvered with 意为“被……覆盖”,故填cvered。
80.He was ________ (lse)n the busy rad and culdn’t find the way.
【答案】lst
【解析】句意:他在繁忙的路上迷路了,找不到路。根据“culdn’t find the way”可知,他迷路了,be lst“迷路”,故填lst。
81.Tm’s muth is full f fd s he culdn’t say wrds ________(clear).
【答案】clearly
【解析】句意:汤姆嘴里塞满了食物,所以说不清楚话。clear是形容词,设空处修饰动词,应用副词clearly,故填clearly。
82.We shuld always remember that ________(safe)cmes first.
【答案】safety
【解析】句意:我们应该永远记住安全第一。空处是作主语,应用名词safety“安全”,故填safety。
83.________(skate)with friends at the weekend is really interesting.
【答案】Skating
【解析】句意:周末和朋友一起滑冰真的很有趣。skate“滑冰”,动词,此处应用动名词作主语,句首首字母大写,故填Skating。
84.Fr Tny, nthing is mre ________(enjy)than playing tennis.
【答案】enjyable
【解析】句意:对托尼来说,没有什么比打网球更令人愉快的了。根据“nthing is playing tennis.”可知,此处是形容词比较级,enjyable“令人愉快的”,跟空前mre构成比较级,故填enjyable。
85.Yu lk s ________(wrry).What can I d fr yu?
【答案】wrried
【解析】句意:你看起来担心。你担心什么?作为系动词lk的表语,故用形容词,主语yu可知此处表示描述人的感受,wrry的形容词wrried担忧的。故用wrried。
86.The weather reprt says it will be sunny in the ________(fllw)tw days.
【答案】fllwing
【解析】句意:天气预报说接下来的两天将是晴朗的。fllw“接下来是”,动词,根据“in days”可知,此处表示接下来的两天,应用其形容词fllwing“接下来的”,故填fllwing。
87.The hen sat n the grund and ________(lay)tw eggs.
【答案】laid
【解析】句意:母鸡坐在地上,下了两个蛋。该句为一般过去时,and连接的两个动词形式应一致,lay“下蛋”,其过去式为laid,故填laid。
84.Sme friends ________(agree)with my plan, but I wn’t give it up.
【答案】disagree/disagreed
【解析】句意:有些朋友不同意我的计划,但我不会放弃。根据后半句,结合所给词可知,此处应该表达有些朋友不同意我的计划,但我不会放弃。disagree“不同意”,动词原形;又根据句意可知,此处时态可以是一般现在时或一般过去时,该句主语是Sme friends,所以此处应该填入disagree或disagreed,作谓语,故填disagree/disagreed。
86.The rainbw(彩虹)in the sky is s ________(magic)!
【答案】magical
【解析】句意:天空中的彩虹太神奇了!分析句子结构可知,此处应用形容词形式,作表语,magical“神奇的”符合,故填magical。
87.Betty is crazy abut reading bks.Her dream is t be a ________(write).
【答案】writer
【解析】句意:贝蒂酷爱读书。她的梦想是当一名作家。根据“Her dream is t be a”可知,此处指成为一名作家,空处需要填入名词,意为“作家”,故填writer。
88.Yu’d better sleep with the drs ________(lck)at night.
【答案】lcked
【解析】句意:你晚上最好锁上门睡觉。“the drs”与动词“lck”之间是被动关系,此处应用lck的过去分词作定语,故填lcked。
89.This bk must be Tm’s.He is a bk lver f ancient Chinese ________(classic).
【答案】classics
【解析】句意:这本书一定是汤姆的。他是一位中国古代经典作品爱好者。此处表泛指用复数形式classics“经典作品”,故填classics。
90.The weather was really ________(fantasy).Let’s g hiking.
【答案】fantastic
【解析】句意:天气真是太好了。我们去远足吧。结合提示词和空前的was可知,空格处应填形容词fantastic“极好的”,作表语,故填fantastic。
91.Suddenly I realized that I have always been living in my ________(imagine)wrld.
【答案】imagined
【解析】句意:突然间,我意识到我一直生活在我想象的世界里。修饰名词wrld要用形容词,故填imagined。
92.The child has a very active ________(imagine).
【答案】imaginatin
【解析】句意:这孩子想象力很丰富。形容词active修饰名词,故填imaginatin。
93.Beijing pera is develped (发展)frm many ther art frms, ________(mst)frm the lcal art.
【答案】mstly
【解析】句意:京剧是从许多其他艺术形式发展而来的,主要是从当地艺术发展而来。空格后是介词短语“frm the lcal art”,需用副词修饰整个短语,强调 “主要地”,mstly “主要地”,符合语境,故填mstly。
94.—I feel lucky that my mther is always my strng ________.
—Me, t.I can’t make prgress withut her help.
【答案】supprter
【解析】句意:“我很幸运,我的妈妈永远是我坚强的支持者。”“我也是。没有她的帮助我就无法取得进步。”形容词strng修饰名词,故填supprter。
95.—Trudy stayed up late fr tday’s math exam and she nly _______(sleep)fr five hurs.
—Pr girl! She felt very ________ and culdn’t help falling ________ in the exam and gt a very lw mark.(sleep)
【答案】slept, sleepy, asleep
【解析】句意:“特鲁迪为了今天的数学考试熬夜了,她只睡了五个小时。”“可怜的女孩!她觉得很困,考试时忍不住睡着了,结果得了很低的分数。”第一空缺少谓语动词,根据“stayed up”可知第一空填动词slept作谓语;第二空表示“感到很困”,feel是感官用sleepy作表语;第三空是固定搭配fall asleep“入睡”。
96.It’s difficult fr us t ________, because the higher we climbed, the thinner the air was.Every few steps, we had t stp fr ________.(breathless)
【答案】breathe, breath
【解析】句意:我们呼吸困难,因为我们爬得越高,空气就越稀薄。每走几步,我们就得停下来喘口气。
breathless是形容词,意为“气喘吁吁的,(令人)屏息的,令人窒息的,上气不接下气的,目瞪
口呆的”;breath是名词,意为“呼吸”;breathe是动词,意为“呼吸”。根据“It’s difficult fr
us t...”可知,第一空要填一个动词原形,与前面的“t”一起构成动词不定式,作主语,所以要
填动词“breathe”;再根据“we had t stp fr...”可知,fr为介词,所以第二空要填名词“breath”。
97.Gd news! Our team ________(win)the ________(finally)sccer game by3:1.
【答案】wn, final
【解析】句意:好消息!我们队3比1赢得了足球比赛的决赛。第一空要用一般过去时,故填wn;第二空名词sccer前用形容词修饰,故填final。
98.Mary is very independent.When _________ parents went n business, she lked after _________.(she)
【答案】her, herself
【解析】句意:玛丽很独立。她父母出差时,她自己照顾自己。根据“When … parents went n business, she lked after ….”可知,第一空是指她的父母,应用形容词性物主代词修饰parents;第二空是指照顾她自己,应用反身代词herself。故选D。
99.There are many websites n the Internet and lts f ________(infrm)is useful.
【答案】infrmatin
【解析】句意:互联网上有很多网站,有很多有用的信息。lts f修饰名词,infrmatin是不可数名词,无复数形式。
100.My car went t fast and ________(narrw)missed hitting anther car.
【答案】narrwly
【解析】句意:我的车开得太快,勉强地没有撞到另一辆车。修饰动词missed要用副词,故填narrwly.
相关试卷
这是一份专题05 书面表达-2024-2025学年七年级英语下学期期末复习专题练习(译林版2024 含答案),共22页。试卷主要包含了U8单元话题期末预测范文,U7单元话题期末预测范文,U6单元话题期末预测范文,U5单元话题期末预测范文,U4单元话题期末预测范文,U3单元话题期末预测范文,U2单元话题期末预测范文,U1单元话题期末预测范文等内容,欢迎下载使用。
这是一份专题04 选词填空-2024-2025学年七年级英语下学期期末复习专题练习(译林版2024 含答案),共19页。试卷主要包含了 D 2, 句意等内容,欢迎下载使用。
这是一份专题03 完形填空-2024-2025学年七年级英语下学期期末复习专题练习(译林版2024 含答案),共29页。
相关试卷 更多
- 1.电子资料成功下载后不支持退换,如发现资料有内容错误问题请联系客服,如若属实,我们会补偿您的损失
- 2.压缩包下载后请先用软件解压,再使用对应软件打开;软件版本较低时请及时更新
- 3.资料下载成功后可在60天以内免费重复下载
免费领取教师福利

