


2025届陕西省商洛市高三第二次模拟考试生物试卷
展开
这是一份2025届陕西省商洛市高三第二次模拟考试生物试卷,共21页。试卷主要包含了单选题,非选择题等内容,欢迎下载使用。
一、单选题
1.乳铁蛋白是一种分泌型糖蛋白,其能携带Fe3+共同进入细胞。该实例体现的蛋白质的功能主要是( )
A.构成细胞结构的重要成分
B.参与物质运输
C.调节机体的生命活动
D.参与信息传递
2.核酸—蛋白质复合体是由核酸(如DNA或RNA)与蛋白质结合形成的复合结构。核酸—蛋白质复合体A(以下称复合体A)由RNA和蛋白质组成,能够催化物质B发生反应。实验发现,复合体A经蛋白水解酶处理后,仍能催化物质B发生反应。从复合体A中分离出的蛋白质不能催化物质B发生反应。据此分析,可以得出的结论是( )
A.组成复合体A的RNA和蛋白质均有催化活性
B.复合体A中,RNA和蛋白质构成的整体才具有催化活性
C.复合体A中,单独的RNA有催化活性,但单独的蛋白质无催化活性
D.复合体A中,单独的蛋白质有催化活性,但单独的RNA无催化活性
3.肌酐是肌肉代谢过程中产生的一种化合物,由磷酸肌酸的代谢生成。正常情况下,肾功能可以有效过滤和排泄血液中的肌酐,血肌酐水平常用于评估肾功能。通常,成年男性和成年女性的血肌酐值存在差异。下列分析错误的是( )
A.肌酐属于内环境中的化学成分,正常机体中存在少量肌酐
B.肌肉代谢速率过快或肾脏排泄过慢会导致血肌酐值升高
C.男女血肌酐值有差异,说明男女肌酐的产生和排泄有差异
D.男女血肌酐值只要超过正常范围即为肾功能损伤
4.细胞铜死亡是指当细胞内铜水平升高时,过量的Cu2+会进入线粒体,与某些蛋白质结合,导致线粒体膜受到损伤,进而通过一系列过程引发细胞死亡。研究发现FDX1基因决定细胞铜死亡过程,它的低表达会促进癌症的发生、发展。下列叙述错误的是( )
A.Cu2+进入线粒体需要转运蛋白的协助
B.细胞铜死亡是程序性死亡,属于细胞凋亡
C.FDX1基因与细胞癌变有关,属于原癌基因
D.胞内Cu2+水平升高会诱发细胞能量供应不足
5.阳江黑豆豉是以优质黑豆为原料而制作出的发酵食品。黑豆中的蛋白质、脂肪等经毛霉、曲霉发酵分解到一定程度时,通过加盐、加酒、干燥等方法可制成豆豉。下列叙述错误的是( )
A.毛霉、曲霉中的蛋白酶可将黑豆中的蛋白质分解为小分子多肽和氨基酸
B.制作阳江黑豆豉的过程中需要进行严格的消毒、灭菌处理
C.加盐、加酒、干燥可抑制蛋白酶的活性,防止发酵过度
D.分析发酵过程中微生物的种类、数量变化有助于改良黑豆豉的风味
6.lin-4是一种微小RNA(miRNA),该RNA能结合到mRNA的3'端的非编码区(不直接编码氨基酸序列的区域)抑制蛋白质的合成。下列关于lin-4的叙述,正确的是( )
A.lin-4结合的部位是起始密码子
B.lin-4结合的部位是终止子
C.lin-4通过肽键与mRNA结合
D.lin-4抑制的是基因表达中的翻译过程
7.水域环境被破坏、过度捕捞等导致长江中下游生态退化,长江江豚、中华鲟等长江特有珍稀动物濒临灭绝。自2021年1月1日起,长江流域重点水域十年禁渔全面启动。下列相关叙述错误的是( )
A.过度捕捞会降低生态系统的自我调节能力
B.长江鱼类生态位的差异是指食性和生活水层的不同
C.十年禁渔能提高长江鱼类种群的环境容纳量
D.十年禁渔有助于生态系统逐渐恢复原有的结构和功能
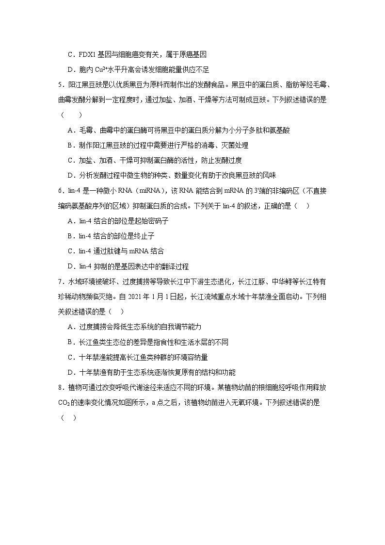
8.植物可通过改变呼吸代谢途径来适应不同的环境。某植物幼苗的根细胞经呼吸作用释放CO2的速率变化情况如图所示,a点之后,该植物幼苗进入无氧环境。下列叙述错误的是( )
A.a点前,线粒体基质中有CO2产生
B.a~b段,根细胞只进行无氧呼吸并产生乳酸
C.b点时,根细胞开始生成酒精和CO2
D.a~c段,根的细胞呼吸发生在细胞质基质和线粒体中
9.细胞色素c是由线粒体基因编码的,该基因在进化上具有较高的保守性(大部分序列相同)。通过比较不同哺乳动物细胞色素c基因中碱基序列的差异,可以推断生物进化的顺序。下列叙述正确的是( )
A.若不同哺乳动物细胞色素c基因的碱基序列有差异,则其氨基酸序列一定有差异
B.不同哺乳动物细胞色素c基因碱基序列的差异是由基因重组产生的
C.细胞色素c基因为研究生物进化提供了细胞水平和分子水平的证据
D.两种生物的细胞色素c基因的碱基序列差异越大,表明两者的亲缘关系越远
10.在草莓生产上,传统的繁殖方式易将亲代所感染的病毒传给后代,导致草莓产量降低、品质变差。微型繁殖技术可以培育出脱毒苗,其过程如图所示。下列叙述错误的是( )
A.选择的外植体经过程①(脱分化和再分化)形成的愈伤组织具有全能性
B.将愈伤组织转移到诱导生芽和生根的培养基上后,需要每日给予适当的光照
C.实验中使用的培养基和所有器械都要灭菌,而外植体只需要进行消毒即可
D.植物微型繁殖技术既能实现种苗的大量繁殖,也能保持优良品种的遗传特性
11.褪黑素是一种由松果体分泌的激素,主要调节睡眠和生物节律。在夜间其分泌量增加,有助于促进睡眠,其分泌机制如图所示。下列叙述正确的是( )
A.褪黑素在发挥作用后会失活或者被回收
B.褪黑素分泌的调节为正反馈调节
C.传出神经末梢及其支配的松果体是效应器
D.持续补充褪黑素可保持高质量睡眠
12.许多水果不耐储藏,果肉容易腐烂变质。实验人员用新研发的保鲜剂X处理覆盆子,并检测了覆盆子中的乙烯含量,结果如图所示。下列分析错误的是( )
A.覆盆子植株的各个部位均可以产生乙烯
B.对照组和实验组覆盆子的处理区别仅在于是否用保鲜剂X处理
C.自然储藏条件下的覆盆子在第6天后可能容易腐烂变质
D.用保鲜剂X处理后的覆盆子的保鲜时间会延长,不容易腐烂变质
13.科研人员连续调查了迁入某地区后的某野兔种群的出生率和死亡率,结果如图所示。已知O~t1,该野兔种群数量持续增加,不考虑新的迁入和迁出,下列分析正确的是( )
A.①表示出生率,②表示死亡率
B.O~t3,该野兔种群数量呈“S”形增长
C.t1~t2,该野兔种群的种内竞争强度不断加剧
D.t2~t3,影响该野兔种群数量变化的非密度制约因素有捕食者、低温等
14.某生态果园中的一条食物链由3个种群组成,科研人员调查了三个种群一年内能量流动部分数据(数值单位为104kJ),结果如图所示。下列叙述正确的是( )
A.图中未利用的能量是指三个种群流向分解者的能量
B.该食物链为种群Ⅲ→种群Ⅱ→种群Ⅰ
C.第二营养级用于生长、发育和繁殖的能量为6.0×104kJ
D.种群Ⅱ全部个体用于呼吸消耗的能量为54.5×104kJ
15.科研团队将OSNL(4个基因(Oct4/Sx2/Nang/Lin28A的缩写)导入黑羽鸡胚成纤维细胞(CEFs),诱导其重编程为诱导多能干细胞(iPS细胞),再诱导iPS细胞增殖分化为诱导原始生殖细胞(iPGCs),然后将iPGCs注射到孵化2.5天的白羽鸡胚血管中,最终获得具有黑羽鸡遗传特性的后代,实验流程如图所示。下列叙述正确的是( )
A.CEFs、iPS细胞、iPGCs的基因组成均相同
B.将CEFs制备成单细胞悬液时,需要用胰蛋白酶、果胶酶来处理
C.将OSNL导入CEFs常用农杆菌转化法或者显微注射法
D.对F1和F2进行人工筛选可获得同时具有白羽鸡和黑羽鸡的优良遗传特性的个体
16.某遗传病是一种由单基因控制的遗传病,其遗传受一对等位基因A/a的控制。下图为该遗传病的某患者家系中部分成员的遗传系谱图,其中Ⅰ2的患病情况未知。部分成员的基因A/a的电泳结果如表所示。不考虑X、Y染色体同源区段和突变,下列叙述正确的是( )
A.基因A/a可能位于常染色体上或X染色体上
B.图中Ⅰ2患该遗传病的概率为1/2
C.基因1、2分别表示基因A、a
D.Ⅱ4与正常人婚配,后代一定不患该遗传病
二、非选择题
17.补光常被运用于温室种植、室内园艺等。研究人员研究了不同补光措施对冬季大棚番茄光合作用的影响,结果如图1、2所示。实验中,不同补光措施如下:CK组不补光;T1组选择高压钠灯,红蓝光比为8.5:1;T2组选择LED灯,红蓝光比为4.9:1;T3组选择LED灯,红蓝光比为3:1。已知高压钠灯的耗能明显高于其他两种LED灯的。回答下列问题:
(1)持续的阴天、雨天或冬季等情况会导致某一地区日照时间减少,在大棚中种植的作物可以通过补光来提高产量。补光时通常选择蓝紫光、红光,而不使用绿光,原因是 。
(2)在冬季光照不足的条件下,为了提高大棚番茄的光合速率,据图1分析,适合的补光措施是 。
(3)可溶性糖含量与番茄的品质有关。据图2分析, (填“提高”或“降低”)蓝光的比例有利于提高番茄的品质,判断依据是 。
(4)在农业生产中,人们很少会使用高压钠灯的光源来进行补光,从生产效益的角度分析,原因是 。
18.抗原有外源性抗原和内源性抗原之分,两种不同抗原的产生过程如图所示。回答下列问题:
(1)图中细胞是抗原呈递细胞(APC),常见的APC有 (答出2种)。据图分析,细菌进入APC后,APC中的溶酶体能够处理细菌产生外源性抗原,原因是溶酶体 。
(2)结合题意分析可知,外源性抗原和内源性抗原的来源分别是 。
(3)机体自身发生病变的细胞也会被APC摄取和处理成为抗原。
①该抗原属于 (填“外源性抗原”或“内源性抗原”)。
②肿瘤细胞产生的抗原被APC摄取、处理后呈递给辅助性T细胞,然后参与细胞毒性T细胞的活化,从而激活 (填“体液免疫”或“细胞免疫”),活化的细胞毒性T细胞在此时发挥的作用是 。该过程体现了免疫系统的 功能。
19.为了对某流域生态系统进行保护,某地“退田还林”演替过程中植物群落的变化如表所示。回答下列问题:
(1)表中不同植物之间的种间关系可能是 (答出2种)。
(2)表中所示的演替为 。随着演替的进行,群落的 (填“垂直结构”“水平结构”或“垂直结构和水平结构”)发生了变化。
(3)与演替23年相比,演替5年时植物群落对阳光的利用能力较 (填“强”或“弱”),原因是 。
(4)与演替初期相比,演替到森林生物群落阶段时,生态系统抵抗外界干扰并使自身结构和功能保持原状的能力更强,分析表中数据,推测出现该现象的原因是 。
20.某二倍体雌雄异株植物的紫花和红花受一对等位基因R/r的控制,同时还受另一对等位基因D/d的影响。当存在基因D时,色素的合成正常进行;当不存在基因D时,色素不能合成,植株花色表现为白色。纯合的紫花植株和白花植株杂交得到F1,F1随机交配得到F2,结果如表所示。已知基因D/d、R/r位于非同源染色体上,且不考虑X、Y染色体同源区段,回答下列问题:
(1)基因D/d、R/r分别位于 染色体上、 染色体上。
(2)亲本的雌株和雄株的基因型分别是 、 。若让亲本进行反交实验,则子代的表型及比例是 (写出性别)。
(3)通过测交来鉴定表中F2红花雄株的基因型,写出预期的结果及结论: 。
21.pBR322质粒的结构如图所示,图中的BamHⅠ和SalⅠ表示限制酶,实验人员用这两种限制酶切割pBR322质粒和X基因,以便构建重组质粒,然后导入大肠杆菌中进行培养和筛选。回答下列问题:
(1)与只选择一种限制酶相比,实验人员选择BamHⅠ和SalⅠ同时切割质粒和X基因的优点是 (答出1点)。
(2)培养转基因大肠杆菌的核心工作是构建基因表达载体,其目的是① ;② 。
(3)将X基因导入大肠杆菌的过程中,存在未导入质粒、导入空质粒(不含有X基因)或导入重组质粒的情况。
①若要筛选出未导入质粒的大肠杆菌和导入了质粒的大肠杆菌(包括空质粒、重组质粒),最好将大肠杆菌培养在含有 的培养基上。
②实验人员进一步对导入空质粒和重组质粒的大肠杆菌进行筛选,应将大肠杆菌培养在含有 的培养基上,理由是 。
(4)实验人员运用PCR等技术对导入了重组质粒的三株大肠杆菌(XE1、XE2、XE3)进行检测,结果如表所示。表中结果显示,XE1、XE3中未能检测到X蛋白,推测这两株大肠杆菌的基因表达分别在 、 过程中出现异常。
注:“+”表示阳性,“—”表示阴性。
检测个体
Ⅰ1
Ⅱ3
Ⅱ4
Ⅱ5
基因1
基因2
演替阶段
物种组成/种
个体数量/[株·(400m2)-1]
乔木
灌木
草本
总计
乔木
灌木
草本
总计
演替5年
—
24
45
69
—
131
3579
3710
演替15年
—
17
46
63
—
196
2773
2969
演替23年
7
18
39
64
151
204
2077
2432
森林生物群落
12
35
30
77
112
171
1476
1759
亲本
F1
F2的表型及比例
紫花(♀)×白花(♂)
雌、雄株均表现为紫花
♀
紫花:白花=3:1
♂
紫花:红花:白花=3:3:2
检测项目
X基因
X基因的mRNA
X蛋白
XE1
+
—
—
XE2
+
+
+
XE3
+
+
—
《2025届陕西省商洛市高三第二次模拟考试生物试卷》参考答案
1.B
【分析】蛋白质的功能-生命活动的主要承担者:①构成细胞和生物体的重要物质,即结构蛋白,如羽毛、头发、蛛丝、肌动蛋白;②催化作用:如绝大多数酶;③传递信息,即调节作用:如胰岛素、生长激素;④免疫作用:如免疫球蛋白(抗体);⑤运输作用:如红细胞中的血红蛋白。
【详解】根据题意信息可知,乳铁蛋白是一种分泌型糖蛋白,其能携带Fe3+共同进入细胞,起到了参与物质运输的作用,B正确,ACD错误。
故选B。
2.C
【分析】酶具有催化作用,大多数的酶是蛋白质,少数酶是RNA。
【详解】分析题意信息可知,复合体A经蛋白水解酶处理后,其中蛋白质成分被破坏,仍能催化物质B发生反应,说明在复合体A中,单独的RNA有催化活性。从复合体A中分离出的蛋白质不能催化物质B发生反应,说明在复合体A中,单独的蛋白质没有催化活性,所以C正确,ABD错误。
故选C。
3.D
【分析】体液是由细胞内液和细胞外液组成,细胞内液是指细胞内的液体,而细胞外液即细胞的生存环境,它包括血浆、组织液、淋巴等,也称为内环境。
【详解】A、肌酐是肌肉中含氮物质分解代谢的产物,主要由肌肉产生,经肾排出,因此,肌酐属于内环境中的化学成分,正常机体中存在少量肌酐,A正确;
B、肌酐是肌肉中含氮物质分解代谢的产物,主要由肌肉产生,经肾排出,因此,肌肉代谢速率过快或肾脏排泄过慢会导致血肌酐值升高,B正确;
C、男女血肌酐值有差异,说明男女肌酐的产生和排泄有差异,且存在着个体差异,C正确;
D、内环境稳态是指内环境的理化性质和化学成分保持相对稳定的状态,即内环境中血肌酐值也处于相对稳定状态,血肌酐含量稳定与肾脏的排泄功能以及肌肉细胞的代谢功能相关,因此不能说明男女血肌酐值只要超过正常范围即为肾功能损伤,D错误。
故选D。
4.C
【分析】线粒体是细胞进行有氧呼吸的主要场所,细胞生命活动所需能量大约有95%来自线粒体。细胞凋亡是由基因所决定的细胞自动结束生命的过程,而细胞坏死是指在种种不利因素影响下,由细胞正常代谢活动受损或中断引起的细胞损伤和死亡。
【详解】A、线粒体膜具有选择透过性,Cu2+属于离子,其进入线粒体的方式为主动运输或协助扩散,这两种方式都需要转运蛋白的协助,所以Cu2+进入线粒体需要转运蛋白的协助,A正确;
B、细胞铜死亡是在细胞内铜水平升高这一特定条件下,按照一定程序发生的细胞死亡,符合细胞凋亡的特征,属于细胞凋亡,B正确;
C、原癌基因主要负责调节细胞周期,控制细胞生长和分裂的进程;抑癌基因主要是阻止细胞不正常的增殖。FDX1基因低表达会促进癌症发生、发展,说明它可能是一种抑癌基因,而不是原癌基因,C错误;
D、线粒体是细胞进行有氧呼吸的主要场所,是细胞的“动力车间”,当胞内Cu2+水平升高,线粒体膜受到损伤,会影响线粒体的功能,进而诱发细胞能量供应不足,D正确。
故选C。
5.B
【分析】腐乳的制作原理:腐乳的发酵在多种微生物的协同作用下进行,其中起主要作用的是毛霉,它是一种丝状真菌,新陈代谢类型是异养需氧型。(2)毛霉等微生物产生的蛋白酶可以将豆腐中的蛋白质分解成小分子的肽和氨基酸;脂肪酶可以将脂肪水解成甘油和脂肪酸。
【详解】A、毛霉、曲霉中等微生物产生的蛋白酶能将豆腐中的蛋白质分解成小分子的肽和氨基酸,脂肪酶可将脂肪水解为甘油和脂肪酸,因此腐乳易于吸收,A正确;
B、传统黑豆豉的制作原理是利用原料中带有的微生物进行发酵,故该过程中不需要进行严格的无菌操作,B错误;
C、发酵过程离不开多种蛋白质(蛋白酶、脂肪酶等)的参与,加盐、加酒、干燥可抑制蛋白酶的活性,防止发酵过度,C正确;
D、黑豆豉的制作过程需要多种微生物共同参与,对发酵过程中微生物的种类、数量进行分析有助于改良其风味,D正确。
故选B。
6.D
【分析】转录过程以四种核糖核苷酸为原料,以DNA分子的一条链为模板,在RNA聚合酶的作用下消耗能量,合成RNA。翻译过程以氨基酸为原料,以转录过程产生的mRNA为模板,在酶的作用下,消耗能量产生多肽链。多肽链经过折叠加工后形成具有特定功能的蛋白质。
【详解】A、起始密码子位于mRNA的5'端编码区,负责翻译的起始,而题目明确指出lin-4结合的是mRNA的3'端非编码区,A错误;
B、终止子位于DNA上,lin-4结合的是mRNA,B错误;
C、肽键是蛋白质中连接氨基酸的化学键,而RNA分子间的结合依赖碱基互补配对(氢键),而非肽键,C错误;
D、lin-4与mRNA结合,抑制蛋白质的合成,所以抑制了翻译过程,D正确。
故选D。
7.B
【分析】1、生物多样性包括3个层次:遗传多样性(所有生物拥有的全部基因)、物种多样性(指生物圈内所有的动物、植物、微生物)、生态系统多样性。
2、生物多样性的价值:包括直接价值、间接价值、潜在价值。
3、生物多样性保护的措施:(1)就地保护:自然保护区和国家森林公园是生物多样性就地保护的场所。(2)迁地保护:动物园、植物园、濒危物种保护中心。(3)建立精子库、种子库,利用生物技术对濒危物种的基因进行保护等。(4)加强宣传和执法力度。
【详解】A、过度捕捞会破坏食物链结构(如顶级捕食者减少导致小型鱼类过度繁殖),导致生态系统自我调节能力下降,A正确;
B、生态位的差异不仅包括食性和生活水层,还涵盖繁殖习性、活动时间、与其他物种的关系等,B错误;
C、十年禁渔通过减少捕捞压力、恢复鱼类栖息地,能增加资源供给(如食物、繁殖空间),从而提高环境容纳量(K值),C正确;
D、十年禁渔后,有助于长江水生生物种群数量和多样性的恢复,进而使生态系统逐渐恢复原有的结构和功能,D正确。
故选B。
8.D
【分析】①无氧呼吸全过程分为两个阶段:第一阶段是将葡萄糖分解成丙酮酸和[H],并释放少量能量;第二阶段是丙酮酸在不同酶的作用下转化成乳酸或酒精和二氧化碳,不释放能量。整个过程都发生在细胞质基质。②有氧呼吸的第一、二、三阶段的场所依次是细胞质基质、线粒体基质和线粒体内膜。第一阶段是将葡萄糖分解成丙酮酸和[H],并释放少量能量;第二阶段是丙酮酸和水反应生成二氧化碳和[H],并释放少量能量;第三阶段是氧气和[H]结合生成水,并释放大量能量。
【详解】A、a点之前,该植物幼苗处在有氧环境中,植物根细胞进行有氧呼吸,线粒体基质中会产生CO2,A正确;
B、a点之后,该植物幼苗进入无氧环境,a~b段,根细胞没有产生CO2,推测此时根细胞只进行无氧呼吸并产生乳酸,B正确;
C、据图可知,b点之后二氧化碳释放增加,且是无氧条件,故在b点时,根细胞开始生成酒精和CO2,C正确;
D、a~c段,都是处于无氧条件下,植物只能进行无氧呼吸,植物根细胞的整个呼吸过程只发生在细胞质基质中,D错误。
故选D。
9.D
【分析】不同生物的DNA和蛋白质等生物大分子的共同点,提示人们当今生物有着共同的原始祖先,其差异的大小则揭示了当今生物种类亲缘关系的远近,以及它们在进化史上出现的顺序,这在分子水平上为生物进化提供了证据。
【详解】A、若不同哺乳动物细胞色素c基因的碱基序列有差异,转录出的mRNA碱基序列存在差异,但由于密码子具有简并性,因此翻译形成的氨基酸序列不一定有差异,A错误;
B、不同哺乳动物的细胞色素c基因碱基序列的差异是由基因突变产生的,B错误;
C、细胞色素c基因为研究生物进化提供了分子水平的证据,C错误;
D、两种生物的细胞色素c基因的碱基序列差异越大,表明两者的亲缘关系越远,相反则越近,D正确。
故选D。
10.A
【分析】植物组织培养是指将离体的植物器官、组织或细胞等,培养在人工配制的培养基上,给予适宜的培养条件,诱导其形成完整植株的技术。用于快速繁殖优良品种的植物组织培养技术,被人们形象地称为植物的快速繁殖技术,也叫作微型繁殖技术。
【详解】A、过程①是外植体经脱分化形成愈伤组织,并没有经过再分化,愈伤组织是由外植体脱分化而来的薄壁细胞,细胞分化程度低,具有较高的全能性,但说经脱分化和再分化形成愈伤组织表述错误,A错误;
B、将愈伤组织转移到诱导生芽和生根的培养基上后,芽发育成叶,叶肉细胞进行光合作用需要光照,所以需要每日给予适当的光照,B正确;
C、实验中使用的培养基和所有器械都要灭菌,以防止杂菌污染;外植体如果进行灭菌会杀死外植体细胞,所以只需要进行消毒即可,C正确;
D、植物微型繁殖技术属于无性繁殖,既能实现种苗的大量繁殖,又因为没有经过两性生殖细胞的结合,所以能保持优良品种的遗传特性,D正确。
故选A。
11.C
【分析】题图分析:据图可知,暗信号通过“视网膜→下丘脑→松果体”途径对褪黑素进行调控,该调控过程包括神经调节和体液调节,其中视网膜为感受器,下丘脑为神经中枢,传出神经末梢及其支配的松果体为效应器,该过程中存在负反馈调节。
【详解】A、褪黑素是一种由松果体分泌的激素,其在发挥作用后会失活,A错误;
B、褪黑素分泌的调节为负反馈调节,B错误;
C、效应器是指传出神经末梢及其支配的肌肉或腺体,据图可知,在褪黑素的分泌过程中,传出神经末梢及其支配的松果体属于效应器,C正确;
D、高质量睡眠不能依靠褪黑素的补充,褪黑素的持续补充会抑制人体内褪黑素的分泌,不能保持高质量睡眠,D错误。
故选C。
12.D
【分析】乙烯是植物内源激素,能够促进果实的成熟。在果实成熟过程中,乙烯的含量增加,进一步促进有机物质的转化,加速成熟过程。乙烯能够促进叶片和果实的脱落,解除休眠状态。例如,乙烯处理可以解除种子的休眠状态,促进萌芽。
【详解】A、乙烯是植物内源激素,能够促进果实的成熟,覆盆子植株的各个部位均可以产生乙烯,A正确;
B、根据图表信息可知,自变量是有无使用保鲜剂X,对照组和实验组覆盆子的处理区别仅在于是否用保鲜剂X处理,B正确;
C、根据图表,在第3~6天,对照组(自然储藏条件下)甜瓜的乙烯相对含量迅速增加,根据乙烯的作用,果实在成熟过程中会逐渐软化,特别是在储藏的后期,第6天后可能容易软化、腐烂,C正确;
D、根据图标信息可知,用保鲜剂X处理后,覆盆子中的乙烯含量明显比对照组的高,而乙烯具有促进果实成熟的作用,因此,用保鲜剂X处理后的覆盆子的保鲜时间会缩短,更容易腐烂变质,D错误。
故选D。
13.C
【分析】影响种群数量变化的因素分两类,一类是密度制约因素,即影响程度与种群密度有密切关系的因素,如食物、流行性传染病等;另一类是非密度制约因素,即影响程度与种群密度无关的因素,气候、季节、降水等的变化。
【详解】A、O~t1,该野兔种群数量持续增加,由此可知,①表示死亡率,②表示出生率,A错误;
B、O~t1,该野兔种群数量呈“J”形增长。t1~t2,该野兔种群数量不断增加,但是增长趋势逐渐减缓,说明种内竞争强度不断加剧。t2~t3,该野兔种群内出生率小于死亡率,种群数量不断减少。因此,O~t3,该野兔种群数量不呈“S”形增长,B错误;
C、t1~t2,该野兔种群的数量不断增加,种内竞争强度不断加剧,C正确;
D、捕食者是影响该野兔种群数量变化的密度制约因素,D错误。
故选C。
14.C
【分析】1、生态系统中能量流动的特点是:单向流动、逐级递减;
2、能量去路:①自身呼吸消耗、转化为其他形式的能量和热能;②流向下一营养级;③残体、粪便等被分解者分解;④未被利用:包括生物每年的积累量,也包括动植物残体以化学燃料形式被储存起来的能量。即一个营养级所同化的能量=呼吸消耗的能量+被下一营养级同化的能量+分解者利用的能量+未被利用的能量。
【详解】A、未利用的能量是指未被自身呼吸作用消耗,也未被后一个营养级和分解者利用的能量,A错误;
B、据图可知,种群Ⅱ同化的能量最多,种群Ⅰ次之,种群Ⅲ最少,由于能量在流动过程中是随营养级逐级递减的,因此该食物链为种群Ⅱ→种群Ⅰ→种群Ⅲ,B错误;
C、同化的能量减去呼吸消耗的能量等于用于自身生长、发育和繁殖的能量,即15×104-9.0×104=6.0×104kJ,C正确;
D、种群Ⅱ同化的能量(111.0×104kJ)除了未利用的(41.5×104kJ)外,还有流向下一营养级的能量(15×104kJ)和分解者等的能量(未知),因此根据图中数值推测种群Ⅱ全部个体用于呼吸消耗的能量小于15×104kJ,D错误。
故选C。
15.D
【分析】1、胚胎干细胞( ES 细胞)具有自我更新及多向分化潜能,为发育学、遗传学、人类疾病的发病机理与替代治疗等研究提供非常宝贵的资源。iPS细胞技术是借助基因导入技术将某些特定因子基因导入动物或人的体细胞,以将其重编程或诱导为ES细胞样的细胞,即iPS细胞。动物细胞培养时,鸡胚组织剪碎后需用胰蛋白酶处理,以获得单细胞悬液。动物细胞培养时一般需要在合成培养基中添加血清等天然成分,以满足细胞对某些细胞因子的需求;
2、基因工程的操作一般包括以下四个步骤:提取目的基因、基因表达载体的构建、将目的基因导入受体细胞、目的基因的检测与表达。
【详解】A、将OSNL导入CEFs中,再诱导CEFs重编程为iPS细胞,因此CEFs的基因组成与iPS细胞、iPGCs的不同,iPS细胞和iPGCs的基因组成相同,A错误;
B、将CEFs制备成单细胞悬液时,需要用胰蛋白酶、胶原蛋白酶等来处理,B错误;
C、农杆菌转化法是将基因导入植物细胞的常用方法,不是将基因导入动物细胞的常用方法,C错误;
D、该实验是将黑羽鸡的相关细胞(经过一系列处理后)的遗传物质导入白羽鸡胚血管中,最终获得具有黑羽鸡遗传特性的后代,所以对F1和F2进行人工筛选可以获得同时具有白羽鸡和黑羽鸡的优良遗传特性的个体,D正确。
故选D。
16.D
【分析】基因的分离定律适用 于一对相对性状的遗传,只涉及一 对等位基因。基因的自由组合定律适用于两对或两对以上相对性状的遗传,涉及两对或两对上的等位基因且他们分别位于两对或两对以上的同源染色体上。
【详解】A、根据Ⅰ1为杂合子且不患病可以推断,该遗传病为常染色体隐性遗传病,故基因A/a位于常染色体上,A错误;
B、由于Ⅱ4不患病且为纯合子(基因型为AA)可以推测,Ⅰ2的基因型为A_。又因为Ⅱ5是该病患者,其基因型为aa,所以Ⅰ2的基因型为Aa,Ⅰ2患该遗传病的概率为0,B错误;
C、Ⅱ5是该病患者,其基因型为aa,因此基因1表示基因a,基因2表示基因A,C错误;
D、Ⅱ4的基因型为AA,其与正常人(基因型为A_)婚配,生育的后代的基因型为A_,一定不患该遗传病,D正确。
故选D。
17.(1)光合色素主要吸收蓝紫光、红光,对绿光吸收较少
(2)选择LED灯,红蓝光比为4.9:1(或选择T2组补光措施)
(3) 降低 从T1组到T3组,随着红蓝光比例的降低,可溶性糖含量逐渐降低
(4)高压钠灯耗能高,产量未提高,经济效益低
【分析】1、光反应的场所是类囊体薄膜,包括水的光解和ATP的合成。暗反应的场所是叶绿体基质,包括CO2的固定和C3的还原。将光反应和暗反应联系起来的物质是ATP和NADPH,光反应的产物是ATP、NADPH、O2。
2、植物叶绿体色素主要吸收蓝紫光和红光。
【详解】(1)光合色素主要吸收蓝紫光、红光,对绿光吸收较少,所以在大棚中种植的作物可以通过补光来提高产量。补光时通常选择蓝紫光、红光,而不使用绿光。
(2)T2组的净光合速率最高,因此适合的补光措施是选择LED灯,红蓝光比为4.9:1。
(3)从T1组到T3组,随着红蓝光比例的降低,可溶性糖含量逐渐降低,因此提高红光的比例,降低蓝光的比例,有利于提高番茄中的可溶性糖含量,从而提高番茄品质。
(4)高压钠灯耗能高,产量未提高,经济效益低,因此在农业生产中,人们很少会使用高压钠灯的光源来进行补光。
18.(1) B细胞、树突状细胞、巨噬细胞 含有多种水解酶
(2)外源性抗原是由APC水解病原体直接产生的,而内源性抗原是病原体进入APC后重新合成的
(3) 外源性抗原 细胞免疫 识别和裂解肿瘤细胞 免疫监视
【分析】细胞免疫的过程:被病毒感染的靶细胞膜表面的某些分子发生变化,细胞毒性T细胞识别变化的信号,开始分裂并分化,形成新的细胞毒性T细胞和记忆T细胞。同时辅助性T细胞分泌细胞因子加速细胞毒性T细胞的分裂、分化。新形成的细胞毒性T细胞在体液中循环,识别并接触、裂解被同样病原体感染的靶细胞,靶细胞裂解、死亡后,病原体暴露出来,抗体可以与之结合,或被其他细胞吞噬掉。
【详解】(1)常见的APC有B细胞、树突状细胞、巨噬细胞。溶酶体含有多种水解酶,能吞噬并处理进入细胞的病毒和饼卷,因而可以处理细菌产生外源性抗原。
(2)细菌进入APC后,溶酶体中的水解酶会处理细菌形成外源性抗原;另外,病毒被APC运进胞内,病毒的核酸进入细胞核,在细胞核内进行转录,然后在细胞质中翻译合成病毒蛋白,合成的病毒蛋白为内源性抗原。
(3)①机体自身发生病变的细胞也会被APC摄取和处理成为抗原,即该抗原来自APC细胞,因而该抗原属于外源性抗原。
②肿瘤细胞产生的抗原被APC摄取、处理后呈递给辅助性T细胞,然后参与细胞毒性T细胞的活化,从而激活细胞免疫,活化的细胞毒性T细胞能够识别和裂解肿瘤细胞,体现了免疫系统的免疫监视功能,即肿瘤细胞的清除是通过细胞免疫实现的。
19.(1)种间竞争、寄生等
(2) 次生演替 垂直结构和水平结构
(3) 弱 与演替23年相比,演替5年时植物群落的垂直分层较简单
(4)森林生物群落阶段的生态系统中的植物种类更多,能为动物提供的食物和栖息空间更丰富,使该生态系统的食物网更复杂,自我调节能力更强
【分析】1、群落垂直结构:在垂直方向上,大多数群落具有明显的分层现象;植物主要受阳光的影响,动物主要受食物和栖息空间的影响。
2、群落水平结构:由于地形的变化、土壤湿度和盐碱的差异、光照强度的不同等因素,不同地段往往分布着不同的种群,同一地段上种群密度也有差异。
【详解】(1)植物均需要吸收无机盐和利用适宜的光照,因此,表中不同植物之间的种间关系可能是种间竞争,另外还可能有寄生等。
(2)表中所示的演替发生在退耕还林的土地上,因而为次生演替,随着演替的进行,群落的垂直结构和水平结构均发生了变化。
(3)与演替23年相比,演替5年时植物群落的垂直分层较简单,物种多样性相对较少,因此,演替5年的植物群落对阳光的利用能力较弱。
(4)分析表中数据,森林生物群落阶段的生态系统中的植物种类更多,能为动物提供的食物和栖息空间更丰富,使该生态系统的食物网更复杂,自我调节能力更强,因而抵抗力稳定性更高。
20.(1) 常 X
(2) DDXRXR ddXrY 紫花雌株:红花雄株=1:1
(3)若子代全为红花植株,则F2红花雄株的基因型为DDXrY;若子代中出现白花植株(或子代的表型及比例为红花:白花=1:1),则F2红花雄株的基因型为DdXrY
【分析】基因的自由组合发生在减数第一次分裂后期。实质是:位于非同源染色体上的非等位基因的分离或组合是互不干扰的。在减数分裂形成配子的过程中,同源染色体上的等位基因彼此分离,非同源染色体上的非等位基因自由组合。
【详解】(1)表中结果表明,紫花受到基因R的控制,红花受到基因r的控制。F2中花色与性别有关,据此可推测,基因R/r位于X染色体上,而基因D/d位于常染色体上;
(2)亲本紫花雌株的基因型是DDXRXR、白花雄株的基因型是ddXrY,若进行反交实验,则亲本的基因型组合为DDXRY×ddXrXr,子代表型及比例为紫花雌株:红花雄株=1:1;
(3)F2红花雄株的基因型可能为DDXrY或DdXrY,其与基因型为ddXrXr的雌株进行测交实验,若子代全为红花植株,则F2红花雄株的基因型为DDXrY;若子代中出现白花植株(或子代的表型及比例为红花:白花=1:1),则F2红花雄株的基因型为DdXrY。
21.(1)避免pBR322质粒和X基因自身环化,避免目的基因和质粒反向连接
(2) 让X基因在大肠杆菌中稳定存在,并遗传给下一代 使X基因能够表达和发挥作用
(3) 氯霉素 四环素 导入空质粒的大肠杆菌在含有四环素或氯霉素的培养基上均能生长。使用BamHⅠ和SalⅠ切割pBR322质粒会破坏四环素抗性基因,因此导入重组质粒的大肠杆菌在含有四环素的培养基上不能生长,在含有氯霉素的培养基上能生长
(4) 转录 翻译
【分析】基因工程技术的基本步骤:(1)目的基因的获取:方法有从基因文库中获取、利用PCR技术扩增和人工合成。(2)基因表达载体的构建:是基因工程的核心步骤,基因表达载体包括目的基因、启动子、终止子和标记基因等。(3)将目的基因导入受体细胞:根据受体细胞不同,导入的方法也不一样。(4)目的基因的检测与鉴定。
【详解】(1)与只选择一种限制酶相比,实验人员选择BamHⅠ和SalⅠ同时切割质粒和X基因可避免pBR322质粒和X基因自身环化,以及目的基因和质粒反向连接。
(2)培养转基因大肠杆菌的核心工作是构建基因表达载体,其目的是让X基因在大肠杆菌中稳定存在,并遗传给下一代,同时使X基因能够表达和发挥作用。
(3)未导入质粒的大肠杆菌在含有四环素或氯霉素的培养基上均不能生长。导入空质粒的大肠杆菌在含有四环素或氯霉素的培养基上均能生长。使用BamHⅠ和SalⅠ切割pBR322质粒会破坏四环素抗性基因,因此导入重组质粒的大肠杆菌在含有四环素的培养基上不能生长,在含有氯霉素的培养基上能生长。综上所述,若要筛选出未导入质粒的大肠杆菌和导入了质粒的大肠杆菌(包括空质粒、重组质粒),最好将大肠杆菌培养在含有氯霉素的培养基上。进一步对导入空质粒和重组质粒的大肠杆菌进行筛选时,应将大肠杆菌培养在含有四环素的培养基上。
(4)XE1的X基因成功导入,但X基因没有转录成mRNA。XE3的X基因成功导入,能检测到X基因的mRNA,但不能检测到X蛋白,说明mRNA未能翻译出X蛋白。
题号
1
2
3
4
5
6
7
8
9
10
答案
B
C
D
C
B
D
B
D
D
A
题号
11
12
13
14
15
16
答案
C
D
C
C
D
D
相关试卷
这是一份生物-陕西省商洛市2025届高三下学期2月第二次模拟考试(金太阳358C),共12页。
这是一份陕西省商洛市2025届高三第二次模拟考试生物学,文件包含2025届陕西省商洛市高三第二次模拟生物试卷pdf、B000624818_6生物358C答案1pdf等2份试卷配套教学资源,其中试卷共12页, 欢迎下载使用。
这是一份陕西省商洛市2025届高三下学期高考第二次模拟考试生物学试题及答案,文件包含2025届陕西省商洛市高三第二次模拟生物试卷pdf、B000624818_6生物358C答案1pdf等2份试卷配套教学资源,其中试卷共12页, 欢迎下载使用。
