安徽省淮南市2024-2025学年八年级(上)期末生物试卷(解析版)
展开
这是一份安徽省淮南市2024-2025学年八年级(上)期末生物试卷(解析版),共18页。试卷主要包含了试卷包括“试题卷”两部分等内容,欢迎下载使用。
1.你拿到的试卷试题共100分,考试时间为60分钟。
2.试卷包括“试题卷”(4页)和“答题卷”(2页)两部分。
3.请务必在“答题卷”上答题,在“试题卷”上答题是无效的。
一、选择题(每小题2分,共50分)
1. 10月1日,杭州亚运会田径项目比赛在杭州奥体中心主体育场举行,江苏运动员王嘉男以8米22的成绩获得男子跳远冠军。他在比赛中的主要运动方式有( )
A. 行走、奔跑B. 跳跃、爬行
C. 奔跑、跳跃D. 行走、跳跃
【答案】C
【分析】动物因种类不同,生存环境各异,其运动方式也大相径庭,动物运动的方式多种多样,主要有飞行、奔跑、跳跃、行走、爬行、蠕动、游泳等方式。
【详解】跳跃是依靠后肢的弹跳,使身体腾空的运动方式。运动员在跳高比赛中,在起跑点以奔跑的形式到达起跳点,越过栏杆时是跳跃,因此,其运动方式有奔跑和跳跃。由此可见,ABD错误,C正确。
故选C。
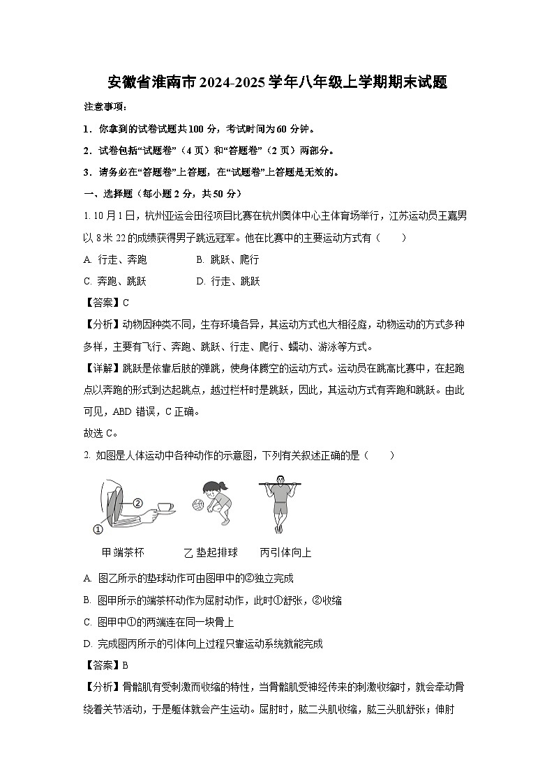
2. 如图是人体运动中各种动作的示意图,下列有关叙述正确的是( )
A. 图乙所示的垫球动作可由图甲中的②独立完成
B. 图甲所示的端茶杯动作为屈肘动作,此时①舒张,②收缩
C. 图甲中①的两端连在同一块骨上
D. 完成图丙所示的引体向上过程只靠运动系统就能完成
【答案】B
【分析】骨骼肌有受刺激而收缩的特性,当骨骼肌受神经传来的刺激收缩时,就会牵动骨绕着关节活动,于是躯体就会产生运动。屈肘时,肱二头肌收缩,肱三头肌舒张;伸肘时,肱二头肌舒张,肱三头肌收缩;任何一个动作都不是由一块骨骼肌独立完成的,而是由多组肌肉协调配合来完成的。图甲中①肱三头肌,②肱二头肌。
【详解】A.垫排球动作是伸肘,伸肘时②肱二头肌舒张,①肱三头肌收缩,肌肉只能牵拉骨绕关节运动,而不能使其复位,一个动作的完成至少需要两组肌肉来完成,故A错误。
B.结合分析,端茶杯动作为屈肘,屈肘时②肱二头肌收缩,①肱三头肌舒张,故B正确。
C.①肱三头肌是骨骼肌,骨骼肌由肌腱和肌腹组成,同一块骨骼肌的两端跨过关节分别固定在不同的骨上,肌腱起连接作用,肌腹提供动力,故C错误。
D.运动并不是仅靠运动系统来完成,它需要神经系统的控制和调节,能量的供应,因此还需要消化系统、呼吸系统、循环系统等系统的配合,故D错误。
故选B。
3. 构建模型是学习生物学的一种有效策略。如图是某同学利用木板、松紧带、螺丝等材料制作的一个肌肉牵拉骨运动的模型,木板、松紧带、螺丝分别代表的结构是( )
A. 骨、关节、肌肉B. 骨、肌肉、关节
C. 肌肉、关节、骨D. 骨、肌腱、关节
【答案】B
【分析】骨骼肌有受刺激而收缩的特性。当骨骼肌受神经传来的刺激收缩时,就会牵动骨绕关节活动,于是躯体就会产生运动。
【详解】骨骼肌中间较粗的部分叫肌腹,两端较细的呈乳白色的部分叫肌腱。肌腱可绕过关节连在不同的骨上。骨骼肌有受刺激而收缩的特性。当骨骼肌受神经传来的刺激收缩时,就会牵动骨绕关节活动,于是躯体就会产生运动。但骨骼肌只能收缩牵拉骨而不能推开骨,因此与骨相连的肌肉总是由两组肌肉相互配合活动的。所以木板、松紧带、螺丝分别代表的结构是骨、肌肉、关节。
故选B。
4. 春节期间,某边防连的官兵们顶着十级寒风,前往某高地观察巡逻。他们高举五星红旗,顶着寒风,踏上巡逻路,以不变的坚守开启崭新的一年。从运动系统组成分析,边防官兵高举五星红旗时的动力来( )
A. 骨B. 骨骼肌C. 关节D. 韧带
【答案】B
【分析】骨骼肌有受刺激而收缩的特性,当骨骼肌受神经传来的刺激收缩时,就会牵动着它所附着的骨,绕着关节活动,于是躯体就产生了运动。但骨骼肌只能收缩牵拉骨而不能将骨推开,因此一个动作的完成总是由至少两组肌肉相互配合活动,共同完成的。
【详解】在运动中,神经系统起调节作用,骨起杠杆的作用,关节起支点作用,骨骼肌起动力作用。所以,从运动系统组成分析,边防官兵高举五星红旗时的动力来骨骼肌,故B正确,ACD错误。
故选B。
5. 你和你的同龄人正在步入人一生中最重要的生长发育时期——青春期。在这个时期特别要注意坐立行走的姿势,主要原因是你和你的同龄人( )
A. 骨的弹性大、硬度小,易变形
B. 骨成分中有机物含量小于
C. 骨成分中无机物含量大于
D. 骨的弹性小,硬度大
【答案】A
【分析】骨成分在不同年龄阶段的变化:①儿童少年期:有机物(多于三分之一),无机物(少于三分之二),骨的特性是弹性大,硬度小,不易骨折,但易变形。②成年期:有机物(约占三分之一),无机物(约占三分之二),骨的特性是既坚硬又有弹性。③老年期:有机物(少于三分之一),无机物(多于三分之二),骨的特性是弹性小,易骨折。
【详解】AD.结合分析可知,青少年骨中的有机物多于三分之一,骨的弹性大,硬度小,不易骨折,但容易变形,青少年要注意坐、立、行的姿势,A符合题意,D不符合题意。
BC.青少年骨中的有机物多于三分之一,无机物含量少于三分之二,骨的弹性大,硬度小,不易骨折,但容易变形,BC不符合题意。
故选A。
6. 两只雄性织布鸟在繁殖季节为争夺筑巢的树枝,发生激烈打斗,该行为属于( )
A. 取食行为B. 攻击行为C. 防御行为D. 社群行为
【答案】B
【分析】动物的行为复杂多样,按获得途径可分为先天性行为和学习行为;按行为的功能、不同表现可分为觅食行为、贮食行为、攻击行为、防御行为、领域行为、繁殖行为、节律行为、社会行为、定向行为、通讯行为等。
【详解】A.取食行为是动物通过各种方式获取生存所需的食物的行为,A错误。
B.攻击行为是指同种动物个体之间由于争夺食物、配偶、领域、巢区而发生相互攻击或战斗。可见,两只雄性织布鸟在繁殖季节为争夺筑巢的树枝,发生激烈打斗,该行为属于攻击行为,B正确。
C.动物表现出来的,为了保护自己,防御敌害的各种行为都是防御行为。如逃跑、装死、释放臭气、保护色、警戒色等,C错误。
D.社会行为(社群行为)是群体内形成了一定的组织,成员间有明确分工的动物群集行为,有的高等动物还形成等级,共同维持群体生活的行为,D错误。
故选B。
7. 下列属于先天性行为的是( )
A. 蚯蚓学会走迷宫
B. 婴儿的吮吸行为
C. 猴子学会骑自行车
D. 望梅止渴
【答案】B
【分析】先天性行为是动物生来就有的,由动物体内的遗传物质决定的行为,是动物的一种本能,不会丧失。学习行为是动物出生后在动物的成长过程中,通过生活经验和学习逐渐建立起来的新的行为。
【详解】蚯蚓学会走迷宫、猴子学骑自行车、望梅止渴都是动物出生后,通过生活经验和学习建立起来的学习行为,因此不属于先天性行为,而婴儿的吮吸行为是生下来就会的,属于先天性行为,故B符合题意,ACD不符合题意。
故选B。
8. 下列对表中“探究动物的绕道取食”实验结果的分析,错误的是( )
A. 动物的绕道取食是一种学习行为
B. “尝试与错误”的次数越少,说明动物越高等
C. 丙动物的学习能力可能最强
D. 动物的该行为与遗传物质无关
【答案】D
【分析】①动物的学习行为是在遗传因素的基础上,通过环境因素的作用,由生活经验和学习获得的。②不同的动物,学习能力是不同的,动物越高等,学习能力越强。
【详解】A.动物的绕道取食是由生活经验获得的,是一种学习行为,故A不符合题意。
B.动物越高等,学习能力越强,“尝试与错误”的次数越少,故B不符合题意。
C.丙学会绕道取食所经历的尝试与错误的次数最少,所以丙的学习能力最强,故C不符合题意。
D.动物的先天性行为受遗传物质控制,动物的学习行为是在遗传因素的基础上,通过环境因素的作用,由生活经验和学习获得的,因此动物的行为与遗传物质有关,故D符合题意。
故选D。
9. 我国是世界上拥有野生动物种类最多国家之一,下列属于我国一级保护的爬行类动物是( )
A. 扬子鳄B. 丹顶鹤C. 大熊猫D. 褐马鸡
【答案】A
【分析】我国特有的珍稀哺乳动物有金丝猴、大熊猫、藏羚羊、白鳍豚、扬子鳄等。
【详解】扬子鳄属于爬行动物,丹顶鹤属于鸟类,大熊猫属于哺乳动物,褐马鸡属于鸟类,因此,属于我国一级保护的爬行类动物是A扬子鳄。A符合题意。
故选A。
10. 王朗国家自然保护区是中国建立最早的四个以保护大熊猫等珍稀野生动物及其栖息地为主的自然保护区之一,位于四川省绵阳市平武县境内。建立该自然保护区的主要目的是( )
A. 开发生态旅游B. 开展法制教育与管理
C. 加强就地保护D. 便于易地保护
【答案】C
【分析】保护生物的多样性,我们在遗传物质、物种和生态环境三个层次上制定了保护战略和不同的措施,即就地保护、易地保护、法制教育和管理。
【详解】保护生物多样性最为有效的措施是建立自然保护区,建立自然保护区是指把包含保护对象在内的一定面积的陆地或水体划分出来,又叫就地保护,故ABD错误,C正确。
故选C。
11. 下列所述微生物中,具有细胞结构,但是不具有成形的细胞核的是 ( )
A. 烟草花叶病毒B. 枯草杆菌C. 酵母菌D. 木耳
【答案】B
【分析】细菌和真菌都有细胞结构,细菌细胞中有细胞壁、细胞膜、细胞质和DNA,没有成形的细胞核,属于原核生物;真菌细胞的基本结构包括细胞壁、细胞膜、细胞质和细胞核,属于真核生物;病毒没有细胞结构,只由蛋白质外壳和内部遗传物质组成。
【详解】A.烟草花叶病毒属于病毒,没有细胞结构,故A不符合题意。
B.枯草杆菌属于细菌,是单细胞生物,有细胞结构,无成形的细胞核,属于原核生物,故B符合题意。
C.酵母菌属于单细胞真菌,有细胞结构,具有真正的细胞核,属于真核生物,故C不符合题意。
D.木耳属于多细胞真菌,有细胞结构,具有真正的细胞核,属于真核生物,故D不符合题意。
故选B。
12. 根据一项发表于《病毒》杂志的新研究,科学家从永冻土中分离出了几万年前的生物样本,它们没有细胞结构,可以侵入宿主细胞进行繁殖。以下生物在结构上与上述生物样本最相似的是( )
A. 艾滋病病毒B. 大肠杆菌C. 乳酸菌D. 衣藻
【答案】A
【分析】病毒不能独立生存,只能寄生在活细胞里,靠自己的遗传物质中的遗传信息,利用细胞内的物质,制造出新的病毒,这就是它的繁殖(自我复制)。新生成的病毒又可以感染其他活细胞。病毒要是离开了活细胞,通常会变成结晶体;当外界环境条件适宜时,病毒便侵入活细胞,生命活动就会重新开始。
【详解】题干中的生物样本没有细胞结构,由蛋白质外壳和遗传物质组成,因此该生物样本属于病毒;艾滋病病毒属于病毒,大肠杆菌属于细菌,乳酸菌属于细菌,衣藻属于藻类。由此可见,在结构上与上述生物样本最相似的是艾滋病病毒,A正确,BCD错误。
故选A。
13. 关于人类对细菌和真菌的利用,下列对应不匹配的是( )
A. 大肠杆菌——生产胰岛素B. 根瘤菌——固氮
C. 甲烷菌——生产沼气D. 酵母菌——制作酸奶
【答案】D
【分析】微生物的发酵技术在食品、药品的制作中具有重要意义,如制馒头、面包和酿酒要用到酵母菌,制酸奶和泡菜要用到乳酸菌,制醋要用到醋酸杆菌,利用青霉发酵可以提取出青霉素等。
【详解】A.利用大肠杆菌生产胰岛素的原理是将控制胰岛素的基因转入大肠杆菌,并大规模培养,A正确。
B.根瘤菌是一种固氮微生物,具有固氮作用,B正确。
C.利用甲烷杆菌发酵能分解人粪尿、秸秆中的有机物,生产沼气,C正确。
D.利用乳酸菌能够制作酸奶,酵母菌用来制酒和馒头、面包,D错误。
故选D。
14. 受精卵的形成和胚胎发育的主要场所分别是( )
A. 卵巢、输卵管B. 子宫、子宫
C. 卵巢、子宫D. 输卵管、子宫
【答案】D
【分析】输卵管输送卵细胞,是受精的场所;子宫是胚胎、胎儿发育的场所;胎儿通过胎盘和脐带从母体获得营养物质和氧气,胎盘是胎儿和母体交换物质的器官。
【详解】睾丸产生的精子和卵巢产生的卵细胞都是生殖细胞。含精子的精液进入阴道后,精子缓慢通过子宫,在输卵管内与卵细胞相遇,一个精子与卵细胞结合,形成受精卵。受精卵不断进行细胞分裂,逐渐发育成胚泡。胚泡缓慢移动到子宫,最终植入子宫内膜,这是怀孕。胚泡中细胞继续分裂和分化,逐渐发育成胚胎,并于怀孕后8周左右发育成胎儿,开始呈现人的形态。胎儿生活在子营内半透明液体羊水中,通过胎盘、脐带从母体获取所需营养物质和氧,并排出二氧化碳等废物。一般怀孕到第40周,胎儿发育成熟。成熟胎儿和胎盘从母体阴道排出,这个过程叫分娩。由此可见,受精卵的形成场所和胚胎发育的主要场所分别是输卵管和子宫,故ABC错误,D正确。
故选D。
15. 图甲和图乙分别是精子和卵细胞的示意图,图丙是女性生殖系统的结构示意图。下列说法正确的是( )
A. 甲由男性的阴茎产生
B. 丙中的④是女性的主要生殖器官
C. 丙中③的主要功能是输送卵细胞
D. 产生乙的结构是丙中的②
【答案】C
【分析】图甲表示精子,图乙表示卵细胞,图丙中①表示卵巢、②表示阴道、③表示输卵管、④表示子宫。
【详解】A.甲精子是男性生殖细胞,睾丸是男性的主要性器官,其主要功能是产生精子和分泌雄性激素,故A错误。B.女性的主要生殖器官是①卵巢,而不是子宫,故B错误。
C.③是输卵管,是输送卵细胞的器官,也是受精卵形成的场所,故C正确。
D.①卵巢产生卵细胞、分泌雌性激素,故D错误。
故选C。
16. 我国第七次全国人口普查结果显示,全国人口共141178万人,其中青少年约为2.5亿,占总人口的17.95%。青少年如何安全度过青春期?以下做法你不认同的是( )
A. 主要任务是学习,不跟异性交朋友
B. 多参加社会实践,学会与人交往
C. 明辨是非,增强自我保护能力
D. 心情烦闷时跟老师和家长谈心
【答案】A
【分析】青春期是指青少年生理发育和心理发展急剧变化的时期,是童年向成年过渡的时期,也是人生观和世界观逐步形成的关键时期。心理健康也是健康的重要组成部分,青春期容易产生心理问题,所以平时应该注意心理卫生,促使身心全面健康发展。
【详解】A.青春期的身体变化为身体外形的变化、内部器官的完善、性机能的成熟。青春期的心理变化表现为自主意识增强,自尊心变强,渴望交流和友谊,易冲动并富于幻想,性意识萌动或对异性产生朦胧的依恋等正常的心理变化,和异性要正常适度交往,A符合题意。
B.多参加社会实践,学会与人交往有利于青少年身心发展,B不符合题意。
C.明辨是非,增强自我保护能力有利于学生形成正确的三观,促进学生身心健康发展,C不符合题意。
D.心情郁闷时要学会转移注意力和老师同学家长谈心,D不符合题意。
故选A。
17. 中国药学家屠呦呦发现青蒿素——一种用于治疗疟疾的药物,疟疾能通过按蚊叮咬传播。下图是按蚊的生长发育图,以下说法不正确的是( )
A. 生殖方式为有性生殖
B. 胚胎发育类型为卵生
C. 受精方式为体内受精
D. 属于不完全变态发育
【答案】D
【分析】有性生殖:由两性生殖细胞结合形成受精卵,由受精卵发育成个体的生殖方式。
完全变态发育,昆虫在个体发育中,经过卵、幼虫、蛹和成虫等4个时期的叫完全变态发育。完全变态发育的幼虫与成虫在形态构造和生活习性上明显不同,差异很大。
【详解】A. 按蚊的生殖经过两性生殖细胞的结合,属于有性生殖,A正确。
B. 按蚊的生殖通过卵细胞和精子结合形成受精卵进行生殖,所以胚胎发育类型为卵生,B正确。
C. 按蚊产生的卵细胞和精子是在按蚊体内结合形成受精卵的,所以按蚊的受精方式为体内受精,C正确。
D.昆虫在个体发育中,经过卵、幼虫、蛹和成虫等4个时期的叫完全变态发育。由按蚊的生长发育图可知,按蚊的生长发育属于完全变态发育,D错误。
故选:D。
18. 生物通过生殖和发育,使得生命在生物圈中世代延续,生生不息。下列有关生物的生殖和发育的叙述正确的是( )
A. 所有鸟都有孵卵和育雏行为
B. 家蚕、蝗虫的发育都经过了卵、幼虫、蛹、成虫四个时期
C. 青蛙的生殖发育特点是体内受精、变态发育
D. 鸟卵结构中发育成雏鸟的部位是胚盘
【答案】D
【分析】①鸟类在生殖发育过程中的一些行为:包括“求偶、交配、筑巢、产卵、孵卵、育雏”六个阶段,筑巢、孵卵、育雏可以例外,求偶、交配、产卵不能例外。
②胚盘是卵黄表面中央一盘状小白点,含有细胞核,是胚胎发育的部位。未受精的卵,胚盘色浅而小;已受精的卵的胚盘色浓而略大,这是因为胚胎发育已经开始。鸟类的生殖发育过程:受精卵→胚盘→胚胎→雏鸟→成鸟。因此,鸟卵中能发育为雏鸟的结构是胚盘。
【详解】A.所有鸟类都要经历的阶段有求偶、交配、产卵,不一定具有的行为是筑巢、孵卵、育雏,如杜鹃,A错误。
B.家蚕的发育经过“受精卵→幼虫→蛹→成虫”四个时期,属于完全变态发育;蝗虫的发育过程包括“卵→幼虫→成虫”三个时期,属于不完全变态发育,B错误。
C.青蛙的发育过程为:受精卵→蝌蚪→幼蛙→成蛙,青蛙生殖发育特点是:有性生殖、体外受精、卵生,发育过程属于变态发育,C错误。
D.胚盘是卵黄表面中央一盘状小白点,含有细胞核,是胚胎发育的部位,能发育为雏鸟,D正确。
故选D。
19. 如图表示马铃薯的繁育过程,下列选项中与此生殖方式,不相同的是( )
A. 桃树嫁接B. 石榴结籽C. 月季扦插D. 桂花压条
【答案】B
【分析】(1)有性生殖是指经过两性生殖细胞(例如精子和卵细胞)的结合成为受精卵,再由受精卵发育成为新的个体的生殖方式,如利用种子繁殖。
(2)无性生殖的关键在于没有两性生殖细胞的结合,由母体直接产生新个体的方式,如嫁接、扦插、压条、克隆、组织培养等。
【详解】结合分析可知:题图马铃薯用块茎繁育过程和选项中“桃树嫁接”、“月季扦插”、“桂花压条”都不需要两性生殖细胞的结合,都是由母体直接产生新个体,属于无性生殖;而“石榴结籽”要经过精子与卵细胞两性生殖细胞结合,属于有性生殖,故B正确,ACD错误。
故选B。
20. 以白花碧桃作为砧木,嫁接一株红花碧桃枝条,这株枝条以后开的花是( )
A. 白花B. 红花C. 粉红色花D. 红、白都有
【答案】B
【分析】嫁接是把一种植物的枝或芽,嫁接到另一种植物的茎或根上,使接在一起的两个部分长成一个完整的植株。嫁接时应当使接穗与砧木的形成层紧密结合,以确保接穗成活。接上去的枝或芽,叫做接穗;被接的植物体,叫做砧木。
【详解】嫁接后接穗成为植物体的上部或顶部,砧木嫁接后成为植物体的根系部分。所以,以白花碧桃作为砧木,嫁接一株红花碧桃枝条,这株枝条以后开的花是红花,B符合题意,ACD不符合题意。
故选B。
21. 遗传和变异是生物界普遍存在的现象,下列不属于变异现象的是( )
A. 双眼皮的父母生出单眼皮的孩子
B. 玫瑰开红花,李树开白花
C. 一棵苹果树上的果实酸甜各异
D. 普通羊群里出现短腿安康羊
【答案】B
【分析】生物的亲代与子代之间以及子代的个体之间在性状上的差异叫变异。
【详解】双眼皮的父母生出单眼皮的孩子;一棵苹果树上的果实酸甜各异;普通羊群里出现短腿安康羊,A、C、D均属于变异现象。玫瑰和李树为两种植物,玫瑰开红花,李树开白花,不属于变异现象,故B项符合题意。
故选B。
22. 辨别下列哪个是相对性状( )
A. 狗的黑毛和狗的黄毛
B. 狗的卷毛和狗的黄毛
C. 豌豆的高茎和皱粒
D. 狗的黄毛和鹅的白毛
【答案】A
【分析】生物体的形态特征、生理特性及行为方式叫做性状,同种生物同一性状的不同表现形式称为相对性状。
【详解】A.狗的黑毛和狗的黄毛是同种生物同一性状的不同表现形式,是相对性状,故A符合题意。
B.狗的卷毛和狗的黄毛,描述的是两种性状,不是相对性状,故B不符合题意。
C.豌豆的高茎和皱粒是同种生物的不同性状,不是相对性状,故C不符合题意。
D.狗和鹅是两种不同的生物,因此狗的黄毛和鹅的白毛不是相对性状,故D不符合题意。
故选A。
23. 如图是关于遗传知识的概念图,图中代码①~④依次为( )
A. 细胞核、双螺旋结构、遗传信息、基因
B. 叶绿体、双螺旋结构、基因、遗传信息
C. 染色体、细胞核、基因、遗传信息
D. 细胞核、基因、染色体、遗传信息
【答案】A
【分析】细胞核内容易被碱性染料染成深色的物质称做染色体,染色体主要由DNA和蛋白质构成的。DNA是主要的遗传物质,DNA分子是由两条长链状盘旋而成的规则的双螺旋结构。基因是DNA上具有特定遗传信息的片段。
【详解】细胞核中能被碱性染料染成深色的物质叫做染色体,主要由DNA和蛋白质两部分组成,故DNA主要存在于细胞的细胞核中;DNA是主要的遗传物质,呈双螺旋结构,储存着遗传信息;一条染色体上包含一个DNA分子。一个DNA分子上包含有多个基因,基因是DNA上具有特定遗传信息的遗传片段,决定生物的性状,因此,①是细胞核、②是双螺旋结构、③是遗传信息、④是基因,故A符合题意,BCD不符合题意。
故选A。
24. 2021年5月,我国实施一对夫妻可以生育“三孩”政策。一对夫妻已经生了两个女孩,第三胎生育男孩的概率及该男孩成年后精子中的性染色体组成分别为( )
A. 50%、X或YB. 50%、22条+X或Y
C. 100%、X或YD. 100%、22条+X或Y
【答案】A
【分析】人体细胞中决定性别的染色体叫性染色体,人的性别遗传过程如图:
【详解】男性性染色体组成是XY,在形成精子时,产生两种精子:含X染色体的精子和含Y染色体的精子,两者比例X:Y=1:1;女性性染色体组成是XX,在形成配子时只产生一种含X染色体的卵细胞。含X染色体的精子与卵细胞结合形成的受精卵(XX)发育成女孩,含Y染色体的精子与卵细胞结合形成的受精卵(XY)发育成男孩。所以XX:XY=1:1,生男生女的可能性各为50%(1/2),由此可知,第三胎生育男孩的概率及该男孩成年后精子中的性染色体组成分别为50%、X或Y,A符合题意,BCD不符合题意。
故选A。
25. 经过太空搭载后,选育的番茄品种比普通番茄个大,口感好,这种变异属于( )
A. 可遗传变异B. 不可遗传变异C. 不利变异D. 不确定
【答案】A
【分析】遗传是指亲子间的相似性,变异是指亲子间和子代个体间的差异。按照变异的原因可以分为可遗传的变异和不遗传的变异。可遗传的变异是由遗传物质改变引起的,可以遗传给后代;由环境改变引起的变异,是不遗传的变异,不能遗传给后代。
【详解】根据分析知,经太空搭载后选育的番茄比普通番茄个大、口感好、是由遗传物质的变化引起的变异,可以遗传给后代,属于可遗传的变异,而且是对人类需求有利的变异,但不一定是对自身适应环境的有利变异,因此,BCD错误,A正确。
故选A。
二、综合分析题(共4小题,共50分)
26. 如图为长骨解剖结构模式图和屈肘、伸肘动作示意图,请据图回答问题:
(1)骨是由______、骨质和骨髓构成的
(2)幼年时骨髓腔内的骨髓呈红色,有______功能
(3)[④]内层的______与骨的长粗及骨折后的修复有关,
(4)上图右边表示的是______动作,上臂肱二头肌所处的状态是______。
(5)人体能产生运动,是因为骨骼肌受到神经传来的刺激而收缩,再牵动骨绕着______活动。
【答案】(1)骨膜 (2)造血
(3)成骨细胞 (4)①. 屈肘 ②. 收缩
(5)关节
【分析】题图中①是骨松质,②是骨密质,③骨髓,④骨膜。
(1)分布于全身各处的骨在形态和大小方面各不相同,结构却基本一样。以长骨为例,骨的基本结构包括骨膜、骨质和骨髓三部分。
(2)骨髓位于骨干的骨髓腔中和骨松质的空隙里。骨髓分为红骨髓和黄骨髓。胎儿和婴幼儿的骨髓都是红骨髓,具有造血的功能。随年龄的增长,长骨(多位于四肢,如肱骨、股骨)骨髓腔内的红骨髓逐渐被脂肪组织替代,成为黄骨髓。正常情况下,黄骨髓已不具备造血能力,但当体内大量失血时,它仍可能转化为红骨髓而恢复造血功能。所以,幼年时骨髓腔内的骨髓呈红色,有造血功能。
(3)骨膜是骨表面的一层坚韧的结缔组织膜。骨膜内含有血管、神经和成骨细胞等,长骨两端的软骨层能不断形成新的骨细胞,使骨长长;同时,骨膜内的成骨细胞也能不断形成新的骨细胞,使骨长粗。所以,[④]骨膜内层的成骨细胞与骨的长粗及骨折后的修复有关。
(4)屈是弯曲的意思,肘是上臂与前臂相接处向外凸起的部分(肘关节)。因此,屈肘即是把手臂弯起来,拳头靠近肩部;而伸肘就是伸展开手臂,拳头远离肩部。所以上图右边表示的是屈肘动作。屈肘时,肱二头肌收缩,肱三头肌舒张;伸肘时,肱三头肌收缩,肱二头肌舒张;上肢自然下垂时,二者同时舒张;垂提重物时,二者同时收缩。
(5)骨骼肌有受刺激而收缩的特性,当骨骼肌受神经传来的刺激收缩时,就会牵动着它所附着的骨,绕着关节活动,于是躯体就产生了运动。但骨骼肌只能收缩牵拉骨而不能将骨推开,因此一个动作的完成总是由至少两组肌肉相互配合活动,共同完成的。
27. 如图是某些微生物的形态图,据图回答:
(1)图中A所示的微生物是______,与植物细胞相比,它不含______(填结构名称),所以不能进行光合作用,不能制造有机物。
(2)图中C所示微生物结构简单,一般由蛋白质外壳和内部的______组成,没有细胞结构,不能独立生活,只能______在活细胞中完成它的繁殖。
(3)面包的制造离不开图中的[B]______(填名称),它可以在面团中形成许多小孔,使面包膨大和松软。而图中的D是______(填名称),它能产生一种著名的抗生素类药物,可治疗多种细菌性疾病。
【答案】(1)①. 细菌 ②. 叶绿体
(2)①. 遗传物质##核酸 ②. 寄生
(3)①. 酵母菌 ②. 青霉
【分析】分析图示可知,A是细菌、B是酵母菌、C是病毒、D是青霉菌,B和D都属于真菌。
(1)图示A为细菌,细菌具有细胞壁、拟核或DNA集中区域、细胞质、细胞膜、有些细菌还有荚膜、鞭毛结构,细菌细胞没有叶绿体,大多数细菌不能自己制造有机物,只能利用现成有机物,属于异养型生物。
(2)病毒没有细胞结构,主要由内部的遗传物质和外部的蛋白质外壳组成,不能独立生存,只有寄生在活细胞里才能进行生命活动,一旦离开就会变成结晶体,失去生命活动。
(3)做馒头或面包时,经常要用到酵母菌,酵母菌可以分解面粉中的葡萄糖,产生二氧化碳,二氧化碳是气体,遇热膨胀而形成小孔,使得馒头或面包暄软多孔。所以,面包的制造离不开图中的B酵母菌。青霉素是从D青霉菌中提炼出的一种常用的广谱抗生素,通过抑制细菌细胞壁的合成起杀菌作用,可治疗多种细菌性疾病。
28. 如图为生物的生殖发育示意图,请据图回答:
(1)图中A、B、C所示发育过程均为______发育,但A与B不尽相同,A比B少了______这一发育时期。
(2)“黄梅时节家家雨,青草池塘处处蛙”的诗句,体现了“雨”和“蛙”之间有着密切的联系、这是因为青蛙是体外受精,幼体蝌蚪生活在水中,用______呼吸,用尾游泳。
(3)D中含营养物质最丰富结构是[3]______,其次在[____]卵白中也有营养物质和水分。
(4)对比A,B、C、D、E和F所示的生殖方式,F属于______生殖,该方式成功的关键是使接穗和砧木的______紧密结合。
【答案】(1)①. 变态 ②. 蛹
(2)鳃 (3)①. 卵黄 ②. 4
(4)①. 无性##营养 ②. 形成层
【分析】A是蝗虫的不完全变态发育;B是家蚕的完全变态发育;C是青蛙的变态发育;D中1为卵壳、2为气室、3为卵黄、4为卵白、5为胚盘;E中1为胎盘、2为脐带、3为胎儿;F是嫁接。
(1)图中A、B、C所示的发育过程均为变态发育。变态发育是指生物在胚后发育过程中,形态结构和生活习性上所出现的一系列显著变化。然而A蝗虫与家蚕的变态发育过程并不完全相同。具体来说,蝗虫的变态发育过程经历了卵、若虫和成虫三个阶段,而家蚕则经历了卵、幼虫、蛹和成虫四个阶段。因此,A比B少了“蛹”这一发育时期。
(2)“黄梅时节家家雨,青草池塘处处蛙”这句诗描绘了青蛙与雨水之间的紧密联系。这是因为青蛙的受精方式是体外受精,即精子和卵细胞在体外水中结合形成受精卵。此外,青蛙的幼体蝌蚪生活在水中,它们用鳃进行呼吸,并通过尾巴进行游泳。这些特点都使得青蛙与雨水、池塘等水域环境紧密相连。
(3)在鸟卵的结构中含营养物质最丰富的部分是卵黄,卵黄是胚胎发育的主要营养来源,它富含卵细胞发育所需的营养物质。此外卵白中也含有营养物质和水分,它起到保护卵细胞和为胚胎发育提供一定营养的作用。
(4)嫁接属于无性生殖,无性生殖是指不经过两性生殖细胞的结合,由母体直接产生新个体的生殖方式。在嫁接过程中,成功的关键是使接穗和砧木的形成层紧密结合,形成层是植物体内具有分裂能力的细胞层,它能够促进接穗和砧木的愈合和生长,从而确保嫁接的成功。
29. 人类的双眼皮由基因A控制,单眼皮由基因a控制,请根据下列简单遗传图解回答相关问题。
(1)父亲双眼皮的基因组成是______。
(2)该夫妇如果再生一个孩子,基因组成可能是______;这个孩子为双眼皮的几率是______;这个孩子性别是女孩的几率是______。
(3)女儿逐渐长大,以双眼皮为美。成功地做了“人工双眼皮”,结婚后,该双眼皮能否遗传给她的后代?______(填“能”或“不能”),其生物学道理是______。
【答案】(1)Aa (2)①. Aa或aa ②. 50%##1/2 ③. 50%##1/2
(3)①. 不能 ②. 她体内的遗传物质没有发生改变
【分析】(1)父亲遗传给单眼皮(aa)女儿的基因一定是a,因此父亲是双眼皮的基因组成为Aa。
(2)该夫妇如果再生一个孩子,基因组成可能由两种类型分别是Aa、aa,遗传图解如图:
所以这个孩子是双眼皮的几率是50%,因为生男生女的概率各占一半,所以这个孩子性别是女孩的几率是50%。
(3)“女儿逐渐长大,以双眼皮为美。成功地做了‘人工双眼皮’”,是环境因素引起的,遗传物质没有发生变化,因此属于不可遗传的变异。所以“结婚后”,该双眼皮不能遗传给她的后代不能,其生物学道理是手术不能改变遗传物质,获得的“双眼皮”是不可遗传的变异。
动物
甲
乙
丙
完成取食前的尝试错误的次数(次)
51
28
4
相关试卷
这是一份安徽省合肥市2024-2025学年八年级(上)期末生物试卷(解析版),共16页。试卷主要包含了选择题,识图题,实验探究题等内容,欢迎下载使用。
这是一份安徽省安庆市2024-2025学年八年级(上)期末生物试卷(解析版),共17页。试卷主要包含了试卷包括“试题卷”两部分, 下列生物中,不属于鱼类的是, 动物社会行为的特征不包括等内容,欢迎下载使用。
这是一份安徽省淮南市教育集团2024-2025学年七年级上学期期末生物试卷(解析版),共20页。试卷主要包含了选择题,填空题等内容,欢迎下载使用。

