吉林省四平市2024-2025学年高一(上)三校联考期中考试生物试卷(解析版)
展开
这是一份吉林省四平市2024-2025学年高一(上)三校联考期中考试生物试卷(解析版),共20页。试卷主要包含了单项选择题,多项选择题,非选择题等内容,欢迎下载使用。
一、单项选择题:本题共15小题,每小题2分,共30分。在每小题给出的四个选项中,只有一项是符合题目要求的。
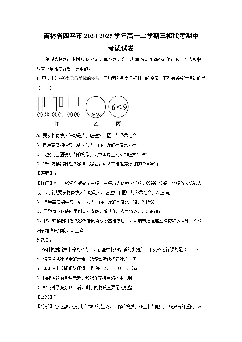
1. 甲图中①~④表示显微镜的镜头,乙和丙分别表示视野内的物像。下列有关叙述错误的是( )
A. 要使物像放大倍数最大,应选择甲图中的②③组合
B. 换用高倍物镜使乙放大为丙,丙视野的亮度比乙亮
C. 观察到乙图视野内的物像,则载玻片上的实物应为“6>9”
D. 转动转换器将镜头④换成③后,可调节细准焦螺旋使物像清晰
【答案】B
【详解】A、①②没有螺纹是目镜,目镜放大倍数大较短,③④是物镜,物镜放大倍数大较长,所以要使物像放大倍数最大,应选择甲图中的②③组合,A正确;
B、换用高倍物镜使乙放大为丙,丙视野的亮度比乙暗,B错误;
C、显微镜下形成的是倒立的虚像,所以实际应为“6>9”,C正确;
D、转动转换器将镜头④低倍镜换成③高倍镜后,只可调节细准焦螺旋使物像清晰,不能调节粗准焦螺旋,D正确。
故选B。
2. 在科技创新技术等的助力下,新疆棉花的品质稳步提升。下列叙述错误的是( )
A. 镁是构成叶绿素的元素,缺镁会造成棉花叶片发黄
B. 棉花在生长期间从环境中吸收的C、H、O、N较多
C. 构成棉花的各种元素,都能在无机自然界中找到
D. 棉花种子充分晒干后,剩余的物质主要是无机盐
【答案】D
【分析】无机盐即无机化合物中的盐类,旧称矿物质,在生物细胞内一般只占鲜重的1%至1.5%,人体已经发现20余种,其中大量元素有钙Ca、磷P、钾K、硫S、钠Na、氯Cl、镁Mg,微量元素有铁Fe、锌Zn、硒Se、钼M、氟F、铬Cr、钴C、碘I等。
【详解】A、叶绿素的元素组成为C、H、O、N、Mg,叶绿素使植物呈现绿色,缺镁叶片会变黄,A正确;
B、棉花在生长期间需要合成较多的蛋白质,需要从环境中吸收氨基酸,氨基酸的元素主要是C、H、O、N,B正确;
C、生物的各种元素最终来源于无机环境,因此构成棉花的各种元素,都能在无机自然界中找到,C正确;
D、棉花种子充分晒干后,剩余的物质主要是有机物,D错误。
故选D。
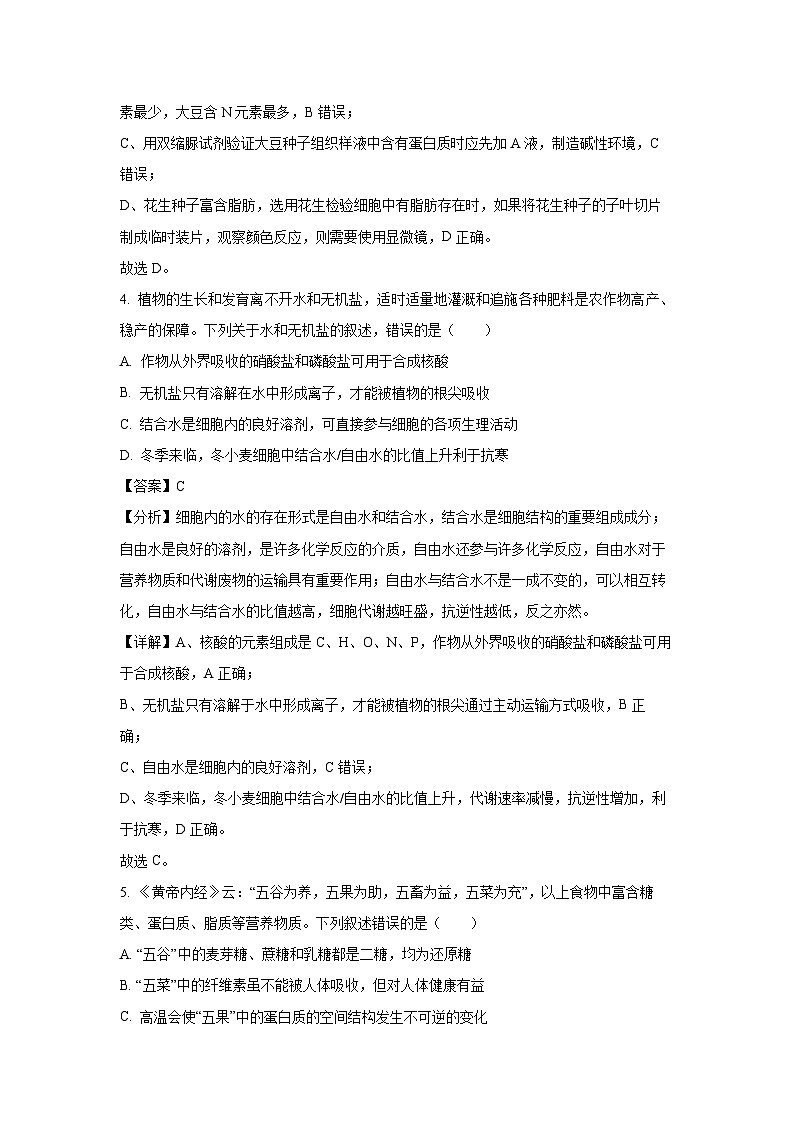
3. 实验测得花生、大豆、小麦三种作物干种子中三大类有机物含量如图。下列叙述正确的是( )
A. 相同质量的小麦和花生种子萌发时,需要的O2量基本相同
B. 相同质量的三种种子中,大豆含N元素最少,小麦含N元素最多
C. 用双缩脲试剂验证大豆种子组织样液中含有蛋白质时应先加B液
D. 选用花生种子检测细胞中的脂肪时可能需要使用显微镜
【答案】D
【分析】生物组织中化合物的鉴定:(1)斐林试剂可用于鉴定还原糖,在水浴加热的条件下,溶液的颜色变化为砖红色(沉淀)。斐林试剂只能检验生物组织中还原糖(如葡萄糖、麦芽糖、果糖)存在与否,而不能鉴定非还原性糖(如淀粉、蔗糖)。(2)蛋白质可与双缩脲试剂产生紫色反应。(3)脂肪可用苏丹Ⅲ染液鉴定,呈橘黄色。(4)淀粉遇碘液变蓝。
【详解】A、小麦种子含淀粉较多,花生种子含脂肪较多,脂肪中氢的含量更高,故相同质量的小麦和花生种子萌发时,花生种子耗氧量较多,A错误;
B、蛋白质含有N元素,脂肪和淀粉都不含N元素,相同质量的三种种子中,小麦含N元素最少,大豆含N元素最多,B错误;
C、用双缩脲试剂验证大豆种子组织样液中含有蛋白质时应先加A液,制造碱性环境,C错误;
D、花生种子富含脂肪,选用花生检验细胞中有脂肪存在时,如果将花生种子的子叶切片制成临时装片,观察颜色反应,则需要使用显微镜,D正确。
故选D。
4. 植物的生长和发育离不开水和无机盐,适时适量地灌溉和追施各种肥料是农作物高产、稳产的保障。下列关于水和无机盐的叙述,错误的是( )
A. 作物从外界吸收的硝酸盐和磷酸盐可用于合成核酸
B. 无机盐只有溶解在水中形成离子,才能被植物的根尖吸收
C. 结合水是细胞内的良好溶剂,可直接参与细胞的各项生理活动
D. 冬季来临,冬小麦细胞中结合水/自由水的比值上升利于抗寒
【答案】C
【分析】细胞内的水的存在形式是自由水和结合水,结合水是细胞结构的重要组成成分;自由水是良好的溶剂,是许多化学反应的介质,自由水还参与许多化学反应,自由水对于营养物质和代谢废物的运输具有重要作用;自由水与结合水不是一成不变的,可以相互转化,自由水与结合水的比值越高,细胞代谢越旺盛,抗逆性越低,反之亦然。
【详解】A、核酸的元素组成是C、H、O、N、P,作物从外界吸收的硝酸盐和磷酸盐可用于合成核酸,A正确;
B、无机盐只有溶解于水中形成离子,才能被植物的根尖通过主动运输方式吸收,B正确;
C、自由水是细胞内的良好溶剂,C错误;
D、冬季来临,冬小麦细胞中结合水/自由水的比值上升,代谢速率减慢,抗逆性增加,利于抗寒,D正确。
故选C。
5. 《黄帝内经》云:“五谷为养,五果为助,五畜为益,五菜为充”,以上食物中富含糖类、蛋白质、脂质等营养物质。下列叙述错误的是( )
A. “五谷”中的麦芽糖、蔗糖和乳糖都是二糖,均为还原糖
B. “五菜”中的纤维素虽不能被人体吸收,但对人体健康有益
C. 高温会使“五果”中的蛋白质的空间结构发生不可逆的变化
D. 分布在“五畜”内脏器官周围的脂肪具有缓冲和减压的作用
【答案】A
【分析】糖类一般由C、H、O三种元素组成,分为单糖、二糖和多糖,是主要的能源物质。常见的单糖有葡萄糖、果糖、半乳糖、核糖和脱氧核糖等。植物细胞中常见的二糖是蔗糖和麦芽糖,动物细胞中常见的二糖是乳糖。植物细胞中常见的多糖是纤维素和淀粉,动物细胞中常见的多糖是糖原。淀粉是植物细胞中的储能物质,糖原是动物细胞中的储能物质。构成多糖的基本单位是葡萄糖。
【详解】A、蔗糖不属于还原糖,A错误;
B、人没有分解纤维素酶,因此纤维素无法被人体吸收,但摄入不足会影响人体健康,B正确;
C、高温、强酸、强碱等条件可使蛋白质空间结构被破坏,这种破坏是不可逆的,C正确;
D、脂肪具有缓冲和减压的作用,D正确。
故选A。
6. 糖画是一种民间传统手工艺,俗称“糖倒人儿”,用料一般是红、白糖加入少量饴糖(主要是麦芽糖)。下列关于糖类的叙述,错误的是( )
A. 植物淀粉和动物糖原完全水解之后的产物都是葡萄糖
B. 糖被与细胞表面的识别细胞间的信息传递等功能有关
C. 几丁质作为“第七类营养素”,能为细胞的生命活动提供能量
D. 在饴糖溶液中加入斐林试剂,水浴加热后会形成砖红色沉淀
【答案】C
【分析】糖类一般由C、H、O三种元素组成,分为单糖、二糖和多糖,是主要的能源物质。常见的单糖有葡萄糖、果糖、半乳糖、核糖和脱氧核糖等。植物细胞中常见的二糖是蔗糖和麦芽糖,动物细胞中常见的二糖是乳糖。植物细胞中常见的多糖是纤维素和淀粉,动物细胞中常见的多糖是糖原。淀粉是植物细胞中的储能物质,糖原是动物细胞中的储能物质。构成多糖的基本单位是葡萄糖。
【详解】A、淀粉和糖原属于多糖,水解之后的产物都是葡萄糖,A正确;
B、某些糖类与细胞表面的识别、细胞间的信息传递等功能有关,如糖蛋白,B正确;
C、几丁质是真菌细胞壁的组成成分,不能为细胞的生命活动提供能量 ,C错误;
D、饴糖溶液中含有麦芽糖,加入斐林试剂后,水浴加热溶液会呈砖红色,D正确。
故选C。
7. FtsZ蛋白是广泛存在于细菌细胞质中的一种骨架蛋白,在细菌分裂过程中,FtsZ蛋白先招募其他15种分裂蛋白形成分裂蛋白复合物,再促进细菌完成分裂。下列叙述错误的是( )
A. FtsZ蛋白与其他15种分裂蛋白的单体都以碳链为骨架
B. 组成FtsZ蛋白的肽链中和游离的氨基中都存在N元素
C. FtsZ蛋白抑制剂能抑制FtsZ蛋白的功能从而抑制细菌的分裂
D. FtsZ蛋白的功能取决于其氨基酸排列顺序,与其空间结构无关
【答案】D
【详解】A、生物大分子及其单体都以碳链为骨架,A正确;
B、氨基酸脱水缩合形成肽键时氨基脱去一个氢,但N仍存在肽链中,游离的氨基中也存在N元素,B正确;
C、FtsZ蛋白在细菌中广泛存在,因此可通过抑制该蛋白的合成或破坏其空间结构从而抑制细菌二分裂,C正确;
D、细菌没有内质网和高尔基体,但其蛋白质也有一定的空间结构,因此FtsZ蛋白的功能由氨基酸的种类、数目、排列顺序以及多肽的空间结构有关,D错误。
故选D。
8. 人乳头瘤病毒(HPV)由双链环状DNA和蛋白质组成,某些类型的HPV感染具有潜在的致癌性。下列有关叙述错误的是( )
A. HPV的双链环状DNA主要位于该病毒的拟核区域中
B. 脱氧核糖核苷酸的排列顺序储存着HPV的遗传信息
C. HPV的DNA中每个五碳糖都与两个磷酸基团相连接
D. 组成HPV的环状DNA和蛋白质不属于生命系统层次
【答案】A
【分析】生命系统层次分为:细胞→组织→器官→系统→个体→种群→群落→生态系统→生物圈。有例外,如植物: 器官→个体,即无系统层次只有器官。单细胞:细胞→个体。单细胞生物:既属于细胞层次又属于个体层次。病毒没有结构层次,因为它没有细胞结构,属于非细胞生物,病毒不属于生命系统的任何层次。
【详解】A、病毒没有细胞结构,没有拟核区,拟核区是原核生物的结构,A错误;
B、HPV是DNA病毒,遗传物质是DNA,遗传信息储存在脱氧核糖核苷酸的排列顺序中,B正确;
C、HPV的DNA为双链环状,每个五碳糖都与两个磷酸基团相连接,C正确;
D、生命系统层次最小单位是细胞,组成HPV的环状DNA和蛋白质不属于生命系统层次,D正确。
故选A。
9. 下列关于DNA和RNA的叙述,正确的是( )
A. 依据五碳糖和碱基种类的差别,可以区分出两种核酸
B. 从组成上看,参与构成DNA与RNA的碱基完全不同
C. 从功能上看,RNA与DNA相比,前者不储存遗传信息
D. 从结构上看,DNA通常含一条链,RNA一般含两条链
【答案】A
【分析】脱氧核苷酸和核糖核苷酸在组成上的差异有:①五碳糖不同,脱氧核苷酸中的五碳糖是脱氧核糖,核糖核苷酸中的五碳糖是核糖;②碱基不完全相同,脱氧核苷酸中的碱基是A、 T、G、C,核糖核苷酸中的碱基是A、U、G、 C。
【详解】A、依据五碳糖和碱基种类的差别,可以区分出两种核酸,A正确;
B、从组成上看,DNA与RNA的碱基不完全相同,组成DNA的碱基是A、C、T、G,组成 RNA的碱基是A、C、G、U,B错误;
C、从功能上看,DNA和RNA是携带遗传信息的物质,原核细胞和真核细胞的遗传物质是DNA,某些病毒的遗传物质是 RNA,故DNA和RNA都可能是生物的遗传物质,C错误;
D、在大多数生物体的细胞中DNA为双链结构,RNA为单链结构,D错误。
故选A。
10. 下列关于“用高倍显微镜观察细胞质的流动”实验的叙述,错误的是( )
A. 观察细胞质的流动可用细胞质基质中叶绿体的运动作为标志
B. 观察黑藻细胞质的流动,若其流动缓慢,说明细胞已经失去活性
C. 显微镜下观察到的细胞中细胞质的流动方向与实际流动方向一致
D. 细胞质的流动能为细胞内物质运输创造条件,保障细胞生命活动的正常运行
【答案】B
【分析】叶肉细胞中的叶绿体,呈绿色、扁平的椭球形或球形,散布于细胞质中,可以在高倍显微镜下观察它的形态。细胞质流动的观察以叶绿体作为参照物。
【详解】A、叶肉细胞中的叶绿体,呈绿色,观察细胞质的流动可用细胞质基质中叶绿体的运动作为标志,A正确;
B、用黑藻观察细胞质的流动时,若细胞质流动缓慢,不能说明细胞已经失活,可能是细胞代谢缓慢,B错误;
C、显微镜中观察到的是物体的倒像,故显微镜下观察到的细胞中细胞质环流方向与实际环流方向一致,C正确;
D、细胞质的流动为细胞内物质运输创造了条件,从而保障了细胞生命活动的正常进行,D正确。
故选B。
11. 如图是动、植物细胞亚显微结构模式图。下列相关判断正确的是( )
A. 甲细胞中一定没有的细胞器是5和9,乙中不可能有细胞器6
B. 直接参与分泌蛋白合成、加工和运输的细胞结构有3、4、7、8
C. 图中细胞器7在行驶功能时可能伴随膜组分的更新
D. 在细胞的生命活动过程中与能量转换有关的细胞器只有1
【答案】C
【分析】分析图:1是线粒体,2是细胞膜,3是内质网,4是核糖体,5是液泡,6是中心体,7是高尔基体,8是细胞核,9是叶绿体,10是细胞壁。
【详解】A、甲细胞没有细胞壁有中心体是动物细胞,则甲细胞一定没有5液泡和9叶绿体,乙细胞是植物细胞,低等植物细胞含有中心体(细胞器6),A错误;
B、分泌蛋白合成与分泌过程:核糖体合成蛋白质→内质网进行粗加工→内质网“出芽”形成囊泡→高尔基体进行再加工形成成熟的蛋白质→高尔基体“出芽”形成囊泡→细胞膜,整个过程还需要线粒体提供能量,因此8细胞核不直接参与分泌蛋白合成、加工和运输,B错误;
C、7是高尔基体,高尔基体与分泌蛋白的合成和分泌有关,所以高尔基体行驶功能时可能伴随膜组分的更新,C正确;
D、在细胞的生命活动过程中与能量转换有关的细胞器有1线粒体和9叶绿体,D错误。
故选C。
12. 生物膜中所含的蛋白质称为膜蛋白,膜蛋白是生物膜功能的主要承担者。下列关于膜蛋白的叙述,错误的是( )
A. 功能越复杂的生物膜,其膜蛋白的种类和数量越丰富
B. 膜蛋白都是可以运动的,在物质运输等方面有重要作用
C. 膜蛋白的分布是不对称的,膜蛋白的合成需要核酸参与
D. 膜蛋白在膜中的分布与膜有亲水性和疏水性的部分有关
【答案】B
【分析】生物膜所含的蛋白叫膜蛋白,是生物膜功能的主要承担者。 根据蛋白分离的难易及在膜中分布的位置,膜蛋白基本可分为三大类:外在膜蛋白或称外周膜蛋白、内在膜蛋白或称整合膜蛋白和脂锚定蛋白。膜蛋白包括糖蛋白,载体蛋白和酶等。
【详解】A、结构决定功能,功能反映结构,功能越复杂的生物膜,其膜蛋白的种类和数量越丰富,A正确;
B、膜蛋白大多是可以运动的,B错误;
C、膜蛋白的分布是不对称的,膜蛋白的合成需要mRNA作为模板、tRNA搬运氨基酸、rRNA参与构成合成场所核糖体,即膜蛋白的合成需要核酸参与,C正确;
D、膜蛋白在膜中的分布有贯穿、镶嵌等,与膜有亲水性和疏水性的部分有关,D正确。
故选B。
13. 以两种不同帽形(伞形帽和菊花形帽)的伞藻为实验材料进行实验,以探究细胞核的功能。图中丙来自伞形帽伞藻,丁来自菊花形帽伞藻。下列叙述错误的是( )
A. 伞藻是一种单细胞生物,形态结构特点取决于细胞核
B. 若将乙中C段与甲中B段移接在一起,则再长出的帽形为伞形
C. 若将甲、乙中的细胞核移去,伞藻的生命活动将逐渐减缓直至停止
D. 若将丁中的细胞核移植至去核的丙中,则再长出的帽形为伞形
【答案】D
【分析】细胞核是遗传信息库,是细胞代谢和遗传的控制中心
【详解】A、细胞核是遗传信息库,伞藻是一种单细胞生物,其形态结构特点取决于细胞核,A正确;
B、若将乙中C段与甲中B段(含有甲的细胞核)移接在一起,则再长出的帽形与甲相同,为伞形,B正确;
C、细胞核是细胞代谢和遗传的控制中心,若将甲、乙中的细胞核移去,伞藻的生命活动将逐渐减缓直至停止,C正确;
D、细胞核是遗传和代谢的控制中心,若将丁中的细胞核移植到去核的丙中,则再长出的帽形和丁相同,为菊花形,D错误。
故选D。
14. 要深入了解细胞就需要将细胞内的组分分离出来。如图是用某种方法将细胞内不同组分分开的实验过程。下列叙述错误的是( )
A. 该方法为差速离心法
B. 离心机转速最快的试管编号是A
C. 试管A的上清液和沉淀物中均含有DNA
D. 进行图中的一系列操作前需先破坏细胞膜
【答案】B
【分析】差速离心主要是采取逐渐提高离心速度的方法分离不同大小的细胞器。起始的离心速度较低,让较大的颗粒沉降到管底,小的颗粒仍然悬浮在上清液中。收集沉淀,改用较高的离心速度离心悬浮液,将较小的颗粒沉降,以此类推,达到分离不同大小颗粒的目的。
【详解】A、如图所示利用不同的离心速度分离不同的细胞器,属于差速离心法,A正确;
B、在较低的离心速度下分离较大的细胞结构,较高的离心速度分离小的细胞器,所以离心机转速最慢的试管编号是A,离心机转速最快的试管编号是D,B错误;
C、试管A的上清液含有叶绿体和线粒体则含有DNA,沉淀物中含有细胞核,则含有DNA,C正确;
D、需要先破坏细胞膜将内容物释放出来才能通过差速离心法将不同的结构分离,D正确。
故选B。
15. 细胞骨架不仅能够作为细胞支架,还参与细胞器转运、细胞分裂、细胞运动等。下列叙述错误的是( )
A. 细胞骨架能够维持细胞形态、保持细胞内部结构的有序性
B. 细胞骨架与细胞壁都有支撑作用,组成成分都是纤维素
C. 细胞分裂过程中有关结构的运动可能与细胞骨架有关
D. 高尔基体形成的囊泡沿细胞骨架向细胞中不同部位移动
【答案】B
【分析】细胞骨架是真核细胞中由蛋白质聚合而成的三维的纤维状网架体系。细胞骨架包括微丝、微管和中间纤维。细胞骨架在细胞分裂、细胞生长、细胞物质运输、细胞壁合成等等许多生命活动中都具有非常重要的作用。
【详解】A、细胞骨架是真核细胞中维持细胞形态、保持细胞内部结构有序性的网架结构,A正确;
B、细胞中的细胞骨架是由蛋白质纤维组成的网架结构,植物细胞细胞壁的主要组成成分是纤维素,B错误;
C、细胞骨架在细胞分裂、细胞生长、细胞物质运输、细胞壁合成等等许多生命活动中都具有非常重要的作用,故细胞分裂过程中有关结构的运动可能与细胞骨架有关,C正确;
D、细胞骨架在细胞分裂、细胞生长、细胞物质运输、细胞壁合成等等许多生命活动中都具有非常重要的作用,高尔基体形成的囊泡沿细胞骨架向细胞中不同部位移动,D正确。
故选B。
二、多项选择题:本题共5小题,每小题3分,共15分。在每小题给出的四个选项中,有两个或两个以上选项符合题目要求,全部选对得3分,选对但不全的得1分,有选错的得0分。
16. 麻风杆菌是引起麻风病的细菌,可通过接触和飞沫传播。下列有关麻风杆菌的叙述,错误的是( )
A. 麻风杆菌细胞中虽无染色体,但其遗传物质与酵母菌相同
B. 麻风杆菌的膜蛋白在其核糖体上合成并通过高尔基体加工
C. 麻风杆菌属于自养型生物,在人体内营寄生或腐生生活
D. 麻风杆菌细胞具有以磷脂单分子层为基本支架的细胞膜
【答案】BCD
【分析】由原核细胞构成的生物叫原核生物,由真核细胞构成的生物叫真核生物;原核细胞与真核细胞相比,最大的区别是原核细胞没有被核膜包被的成形的细胞核,没有核膜、核仁和染色体,原核细胞只有核糖体一种细胞器,但原核生物含有细胞膜、细胞质等结构,也含有核酸和蛋白质等物质。
【详解】A、真核生物和原核生物的遗传物质都是DNA,所以麻风杆菌细胞中虽无染色体,但其遗传物质与酵母菌相同都是DNA,A正确;
B、麻风杆菌是原核生物,没有高尔基体,则膜蛋白在其核糖体上合成不能通过高尔基体加工,B错误;
C、麻风杆菌属于异养型生物,在人体内营寄生生活,C错误;
D、麻风杆菌细胞具有以磷脂双分子层为基本支架的细胞膜,D错误。
故选BCD。
17. 如图为人体内两种重要化合物A与B的化学组成关系,下列叙述正确的是( )
A. 组成A和B的基本单位a和b的种类分别有21种和4种
B. a的结构中都只含有一个“一NH2”和一个“一COOH”
C. B彻底水解产生的单糖,可能存在于HIV的遗传物质中
D. A物质在人体与大肠杆菌细胞中都不携带遗传信息
【答案】AD
【分析】染色体的主要成分是蛋白质和DNA,其中DNA的组成元素是C、H、O、N、P,而蛋白质的基本组成元素是C、H、O、N,因此A是蛋白质,B是DNA,则a是氨基酸,b是脱氧核苷酸。
【详解】A、A是蛋白质,B是DNA,a是氨基酸,b是脱氧核苷酸。组成蛋白质的基本单位最多有21种,组成DNA的基本单位有4种,A正确;
B、a是氨基酸,每个氨基酸至少含有一个氨基(— NH2)和一个羧基(— COOH),并且都有一个氨基(— NH2)和一个羧基(— COOH)连接在同一个碳原子上,B错误;
C、B是DNA,彻底水解后的单糖是脱氧核糖,HIV的遗传物质是RNA,含有核糖,C错误;
D、携带遗传信息的物质是核酸,不是蛋白质,所以在人体与大肠杆菌细胞中蛋白质都不携带遗传信,D正确。
故选AD。
18. 外泌体是由机体内细胞分泌的一种膜性小囊泡,内含脂质、蛋白质、RNA等物质,能够在细胞间传递特定的信息。研究表明,外泌体在肿瘤的发生、发展以及迁移过程中发挥着重要作用。下列叙述正确的是( )
A. 外泌体内储存的蛋白质是在内质网和高尔基体中合成的
B. 外泌体可以携带信号分子,在细胞之间传递特定的信息
C. 外泌体膜与细胞膜融合的过程体现生物膜具有流动性
D. 外泌体能够携带脂溶性药物,可被开发为靶向药物载体
【答案】BCD
【分析】磷脂双分子层构成膜的基本支架(其中磷脂分子的亲水性头部朝向两侧,疏水性的尾部朝向内侧),蛋白质分子有的镶嵌在磷脂双分子层表面,有的部分或全部嵌入磷脂双分子层中有的横跨整个磷脂双分子层。
【详解】A、蛋白质的合成场所是核糖体,A错误;
B、分析题意可知,外泌体是由机体内细胞分泌的一种膜性小囊泡,能够在细胞间传递特定的信息,B正确;
C、外泌体膜与细胞膜融合的过程体现生物膜具有流动性,体现了细胞膜的结构特点,C正确;
D、分析题意可知,外泌体在肿瘤的发生、发展以及迁移过程中发挥着重要作用,外泌体能够携带脂溶性药物,可被开发为靶向药物载体,D正确。
故选BCD。
19. 动物细胞分裂时,中心体进行复制,结果每个子代中心粒与原中心粒组成新的中心体并行使功能。中心体能使细胞产生纤毛和鞭毛,并影响其运动能力,在超微结构的水平上,调节着细胞的运动。下列叙述正确的是( )
A. 电子显微镜下可观察到中心体含有两个平行排列的中心粒
B. C是构成中心体的微量元素,两个中心粒分别来自亲代和子代
C. 气管上皮细胞的中心体异常会影响纤毛运动,进而影响其功能
D. 用磷脂酶处理中心体不会造成中心体结构的破坏
【答案】C
【分析】中心体:①分布:动物和某些低等植物细胞;②形态:由两个互相垂直排列的中心粒(许多管状物组成)及周围物质组成;③作用:与细胞的有丝分裂有关,形成纺锤体。
【详解】A、电子显微镜下可观察到中心体含有两个垂直排列的中心粒,A错误;
B、C是构成中心体的大量元素,B错误;
C、中心体能使细胞产生纤毛和鞭毛,中心体异常,纤毛运动受到影响,C正确;
D、中心体的组成成分为蛋白质,无膜结构,用磷脂酶处理不会使其结构遭到破坏,D错误。
故选C。
20. 核膜上有核孔,核孔构造复杂,与核纤层紧密结合形成核孔复合体(NPC)。心房颤动是临床上最常见并且危害严重的心律失常疾病,最新研究表明,其致病机制是核孔复合体的运输出现障碍。下列叙述错误的是( )
A. 人体成熟红细胞中NPC的数量较少,因此红细胞代谢较弱
B. 具有NPC的双层核膜可与内质网膜、高尔基体膜直接相连
C. 心房颤动可能由某些物质通过NPC运出细胞核障碍而引起
D. 由NPC参与构成的细胞核是细胞代谢和遗传的控制中心
【答案】AB
【分析】核孔是RNA、蛋白质等大分子物质进出细胞核的通道,通过核孔实现了核质之间频繁的物质交换和信息交流。
【详解】A、人体成熟的红细胞无细胞核,更没有NPC,A错误;
B、具有NPC的双层核膜与内质网膜直接相连,与高尔基体膜间接相连间接,B错误;
C、房颤发生的根本原因可能是编码核孔复合物的基因发生突变,导致部分mRNA输出细胞核障碍引起,C正确;
D、细胞核是细胞代谢和遗传的控制中心,D正确。
故选AB。
三、非选择题:本题共5小题,共55分。
21. 肺炎是感染性疾病之一,以细菌性肺炎最为常见,此外还有支原体肺炎和病毒性肺炎。如图是支原体的结构模式图,回答下列问题:
(1)细菌与支原体有相似的结构,如细胞质,这反映了细胞的____________。青霉素能通过干扰细菌某种结构的形成导致细菌裂解,从而达到杀菌的目的,但青霉素却不能杀死支原体。据此推测,青霉素会干扰细菌____________的形成。
(2)病毒的生活及繁殖必须在____________内进行,病毒生活及繁殖的过程中,合成子代需要的小分子有机物原料包括____________(答出两种)等
(3)从结构上看,支原体属于____________(填“真核”或“原核”)生物。支原体与病毒在结构上最大的区别是____________原体搅碎,稀释成溶液,取2mL样液加热后,向其中加入双缩脲试剂,样液会变成____________色。
【答案】(1)①. 统一性 ②. 细胞壁
(2)①. (宿主)细胞 ②. 核苷酸、氨基酸
(3)①. 原核 ②. 支原体有细胞结构,病毒无细胞结构 ③. 紫
【分析】原核生物是指一类细胞核无核膜包裹,只存在称作核区的裸露DNA的原始单细胞生物。它包括细菌、放线菌、立克次氏体、衣原体、支原体、蓝细菌和古细菌等。它们都是单细胞原核生物,结构简单,个体微小,一般为1~10 µm,仅为真核细胞的十分之一至万分之一。
【小问1详解】
细菌与支原体都是原核生物,有相似的结构,这反映了细胞的统一性;支原体和细菌都是原核生物,但是支原体没有细胞壁,因此青霉素会干扰细菌细胞壁的形成。
【小问2详解】
病毒没有细胞结构,生活及繁殖必须在宿主细胞内进行;病毒有核酸和蛋白质组成,需要小分子原料核苷酸和氨基酸。
【小问3详解】
支原体没有细胞核,属于原核生物;病毒没有细胞结构,这是其与支原体最大的区别;支原体中有蛋白质,因此加入双缩脲试剂,样液会变成紫色。
22. 生命的物质基础是组成细胞的元素和化合物,图中序号代表不同的化合物,面积不同代表含量不同,其中Ⅰ和Ⅱ代表两大类化合物。回答下列问题:
(1)Ⅲ代表水,水在生命活动中有极其重要的作用。在秋季收获大豆后,要进行晾晒才能入仓储存,此过程中除去的主要是___________________________________________,如果大豆含水量过多,则会使得细胞的代谢作用_______________________(填“较强”或“较弱”)。若把晒干的大豆种子在试管中点燃直至燃成灰烬,此过程中失去的水主要是_____________________,灰烬是大豆种子中的____________(填图中数字)。
(2)Ⅳ的单体的结构通式是___________________,形成Ⅳ时连接单体的化学键是___________________。
(3)若Ⅵ代表脂质,则Ⅶ代表_______________________。
【答案】(1)①. 自由水 ②. 较强 ③. 结合水 ④. V
(2)①. ②. 肽键
(3)糖类和核酸
【分析】自由水和结合水的区别如下:1、自由水在细胞内、细胞之间、生物体内可以自由流动,是良好的溶剂,可溶解许多物质和 化合物;可以参与物质代谢,如输送新陈代谢所需营养物质和代谢的废物。2、结合水在生物体内或细胞内与蛋白质、多糖等物质相结合,失去流动性。 3、结合水是细胞结构的重要组成成分,不能溶解其它物质,不参与代谢作用。
【小问1详解】
晒干的过程中去除的是自由水;自由水含量与代谢强弱成正比,若含水量过多,细胞代谢较强;燃烧过程中失去的主要是结合水;灰烬是种子中的无机盐,对应图中的V。
【小问2详解】
Ⅳ是蛋白质,结构单体(基本单位)是氨基酸,氨基酸是由一个氨基、一个羧基、一个H和一个R基组成,结构通式为 ;氨基酸脱水缩合形成肽键,连接氨基酸成多肽链,折叠成蛋白质。
【小问3详解】
图中Ⅰ代表无机物,Ⅱ代表有机物,若Ⅵ代表脂质,则Ⅶ代表糖类和核酸。
23. 正常血红蛋白由2条α链(每条链由141个氨基酸组成)、2条β链(每条链由146个氨基酸组成)和血红素构成。回答下列问题:
(1)氨基酸通过_______________________过程形成链状的肽链(一级结构)。Fe是构成血红素的元素,缺Fe可能会导致_______________________。
(2)若四条肽链盘曲过程中形成了三个二硫键(由两个半胱氨酸上的-SH缩合而成,即-SH和HS-缩合成-S-S-),组成血红蛋白的氨基酸平均分子量为α,血红蛋白的分子量约为______________________(不考虑血红素的分子量)。
(3)若一条β链第6位氨基酸由谷氨酸变成缬氨酸从而形成血红蛋白S,使红细胞的细胞膜扭曲成镰刀形,该红细胞运输氧的能力将_______________________(填“增强”或“减弱”)。
(4)蛋白质的功能具有多样性,除运输作用外,还具有_________________________________________(答出两种)等功能,细胞的各项生命活动都离不开蛋白质。蛋白质功能的多样性与蛋白质的__________有关。
【答案】(1)①. 脱水缩合 ②. 贫血
(2)574a-10266 (3)减弱
(4)①. 催化作用、免疫作用 ②. 结构
【分析】氨基酸在核糖体中通过脱水缩合形成多肽链,而脱水缩合是指一个氨基酸分子的羧基(- COOH )和另一个氨基酸分子的氨基(-NH2)相连接,同时脱出一分子水的过程;连接两个氨基酸的化学键是肽键,其结构式是- CO-NH-;氨基酸形成多肽过程中的相关计算:肽键数=脱去水分子数=氨基酸数一肽链数,游离氨基或羧基数=肽链数+R基中含有的氨基或羧基数,至少含有的游离氨基或羧基数=肽链数,氮原子数=肽键数+肽链数+R基上的氮原子数=各氨基酸中氮原子总数,氧原子数=肽键数+2×肽链数+R基上的氧原子数=各氨基酸中氧原子总数一脱去水分×子数,蛋白质的相对分子质量=氨基酸数目×氨基酸平均相对分子质量一脱去水分子数×18。
【小问1详解】
氨基酸通过脱水缩合过程形成链状的肽链(一级结构)。Fe是构成血红素的元素,缺Fe可能会导贫血。
【小问2详解】
由题意可知,血红蛋白由2条α链(每条链由141个氨基酸组成)、2条β链(每条链由146个氨基酸组成)和血红素构成,所以血红蛋白是由141×2+146×2=574个氨基酸组成;组成血红蛋白的氨基酸平均分子量为a,脱水缩合过程中脱去的水分子数=形成的肽键数目=氨基酸数目-肽链条数=574-4=570个,且四条肽链形成了3个二硫键,每形成一个二硫键脱去了两个H,H的相对分子质量为1,则图中蛋白质的分子量=氨基酸分子量×氨基酸个数-水的个数×18-2×3=574a-570×18-2×3=574a-10266。
【小问3详解】
红细胞的结构有凹陷的圆饼状变成了镰刀形,该红细胞运输氧的能力将减弱。
【小问4详解】
蛋白质的功能具有多样性,除运输作用外,还具有催化作用、免疫功能等功能,蛋白质功能的多样性与蛋白质的结构有关。
24. 科学家用3H标记的亮氨酸研究“分泌蛋白的合成和运输过程”,计算了放射性颗粒数百分比(放射性颗粒数百分比=某细胞结构中的放射性颗粒数/整个细胞中的放射性颗粒数×100%),结果如下表。回答下列问题:
(1)除3H外,生物学研究中常用的具有放射性的同位素还有_______________________(至少答两种)等。第10分钟时放射性颗粒还可存在于_______________________中。
(2)根据表格数据可知,第30分钟~第40分钟时,高尔基体的放射性_______________________,而分泌小泡的放射性_______________________。据此可以推断,表中分泌小泡指的是由____________________(填结构)形成的囊泡。
(3)在分泌蛋白合成过程中,消耗的能量主要由_______________________(填结构)提供,该结构广阔的膜面积为多种_______________________提供了附着位点。
【答案】(1)①. 14C、32P、35S ②. 内质网向高尔基体运输的囊泡
(2)①. 降低##减弱 ②. 升高##增强 ③. 高尔基体
(3)①. 线粒体 ②. (呼吸相关的)酶
【小问1详解】
14C、32P、3H、35S都是具有放射性的同位素。据表可知,第10分钟时内质网还有50%的放射性、高尔基体还有25%的放射性,内质网通过囊泡将蛋白质运输给高尔基体,则放射性颗粒还可存在于内质网向高尔基体运输的囊泡中。
【小问2详解】
据表可知,第30分钟时高尔基体的放射性为75%,第40分钟时放射性为25%,放射性降低,而分泌小泡中第30分钟放射性为25%,第40分钟时为75%,放射性升高,说明分泌小泡是由高尔基体形成的囊泡。
【小问3详解】
线粒体是有氧呼吸的主要场所,提供了细胞的95%的能量,所以在分泌蛋白合成过程中,消耗的能量主要由线粒体提供,线粒体的内膜内折形成嵴增大了膜面积,为呼吸相关的酶提供了附着位点。
25. 一个世纪以来,细胞膜的结构研究仍停留在模型假说阶段。中科院课题组对多种细胞膜结构进行了系统深入的研究,结合多种模型观点,阐明了细胞膜的多种特征。如图为该课题组提出的哺乳动物组织细胞膜模型。回答下列问题:
(1)哺乳动物有核组织细胞膜外多了一层致密的蛋白层,而细胞膜内侧相对粗糙,由此可推测图中_______________________侧为细胞膜的外侧。
(2)现提取细胞线粒体膜成分中的磷脂,将其铺在空气—水界面上,测得磷脂占据的面积为S,预测线粒体表面积的值_______________________(填“>”“=”或“<”)S/4。若将一个细胞中的磷脂成分全部抽提出来,并将它在空气—水界面上铺成单分子层,结果发现这个单分子层的表面积相当于原来细胞膜表面积的两倍,这个细胞很可能是_______________________(填“鸡的红细胞”“羊的红细胞”或“人的口腔上皮细胞”)。
(3)研究者用荧光物质标记某动物细胞膜上的蛋白质,使膜发出荧光。再用高强度激光照射细胞膜的某区域,使其荧光淬灭(淬灭后荧光物质不再发光),随后该淬灭区域荧光逐渐恢复。如果用特定方法去除细胞膜中的胆固醇,淬灭区域荧光恢复的时间缩短,这说明胆固醇对细胞膜中分子的运动具有_______________(填“促进”或“抑制”)作用。
(4)为了探究温度对细胞膜流动性的影响,有人做了下述实验:分别用红色和绿色荧光物质标记人和鼠细胞膜上的蛋白质,然后让两个细胞在37℃条件下融合,发现40min后,融合细胞膜上的红色和绿色荧光物质均匀相间分布。请指出该探究实验设计上的不足之处并完善实验设计思路。
①不足之处:____________。
②实验设计思路:________________________。
【答案】(1)A (2)①. < ②. 羊的红细胞 (3)抑制
(4)①. 应该加设多个不同温度的组别(10℃,20℃,30℃、40℃,50℃,60℃等)②. 设置三个不同的温度梯度(17℃、37℃、57℃),让三个组的细胞在不同温度下融合培养,观察并记录融合的细胞膜上红、绿荧光物质分布均匀所用的时间。
【分析】根据“哺乳动物有核组织细胞膜外多了一层致密的蛋白层,而细胞膜内侧相对粗糙”可知,A侧为外侧,B为内侧。
【小问1详解】
图中A侧有致密的蛋白质,B侧较粗糙,A侧是细胞膜外侧,B是细胞膜内侧。
【小问2详解】
线粒体是双层膜,4层磷脂分子,由于内膜折叠成嵴,所以线粒体表面积的值小于S/4。人或其他哺乳动物中的成熟红细胞中没有众多有膜的细胞器和细胞核,所以只有细胞膜一种生物膜了,这种细胞膜的磷脂分子在空气一水界面上的单层面积恰好是膜面积的二倍,所以选羊的红细胞。
【小问3详解】
去除胆固醇发现淬灭区恢复荧光时间缩短,说明胆固醇对细胞膜中分子运动有抑制作用。
【小问4详解】
不足之处:应该加设多个不同温度的组别(10℃,20℃,30℃、40℃,50℃,60℃等)。
实验设计思路:设置三个不同的温度梯度(17℃、37℃、57℃),让三个组的细胞在不同温度下融合培养,观察并记录融合的细胞膜上红、绿荧光物质分布均匀所用的时间。第3分钟时
第10分钟时
第20分钟时
第30分钟时
第40分钟时
内质网
100%
50%
0
0
0
高尔基体
0
25%
75%
75%
25%
分泌小泡
0
0
0
25%
75%
相关试卷
这是一份吉林省友好学校第78届联考2024-2025学年高一(上)期末考试生物试卷(解析版),共19页。试卷主要包含了选择题,非选择题等内容,欢迎下载使用。
这是一份辽宁省沈阳市2024-2025学年高一(上)期末五校联考生物试卷(解析版),共24页。试卷主要包含了单项选择题,不定项选择题,非选择题等内容,欢迎下载使用。
这是一份吉林省普通高中友好学校联考2024-2025学年高一(上)期末生物试卷(含解析),共15页。试卷主要包含了单选题,多选题,探究题,识图作答题等内容,欢迎下载使用。

