还剩15页未读,
继续阅读
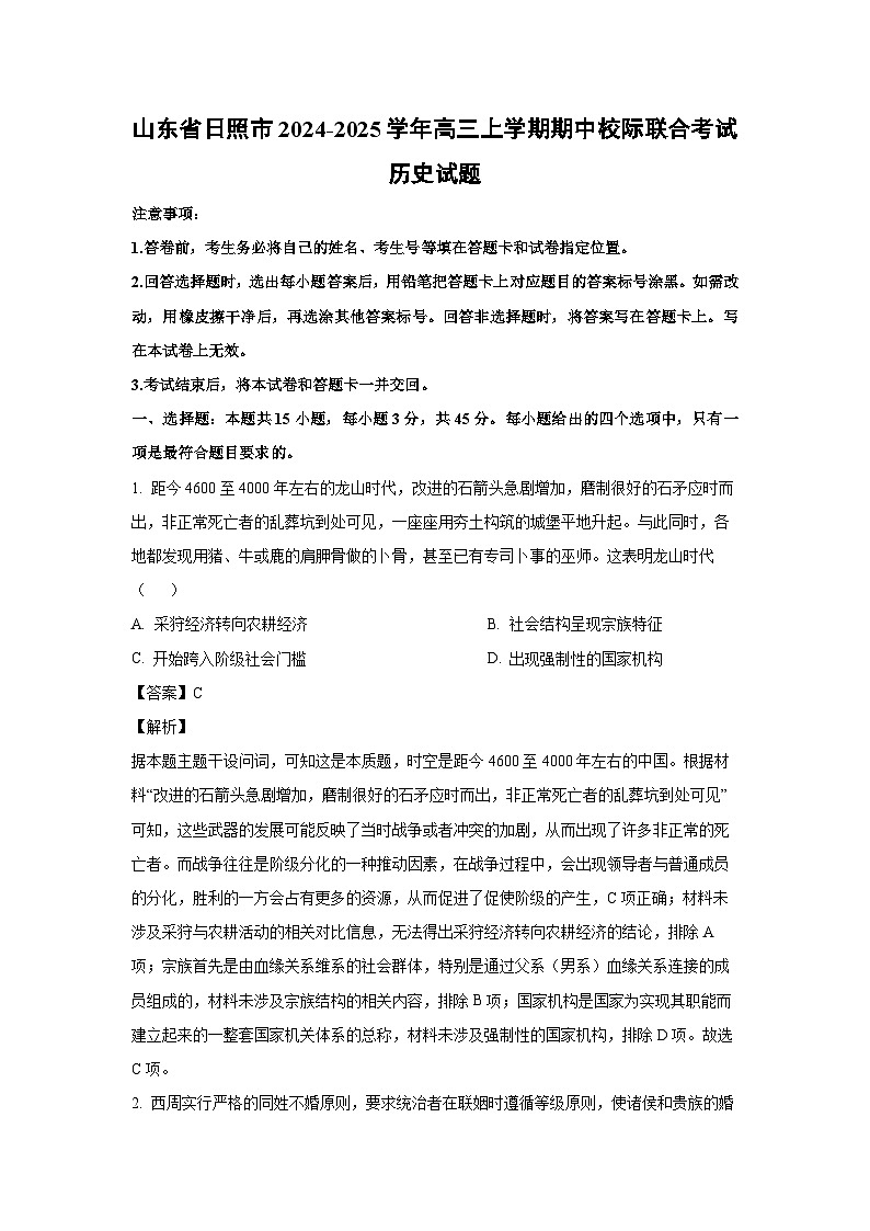
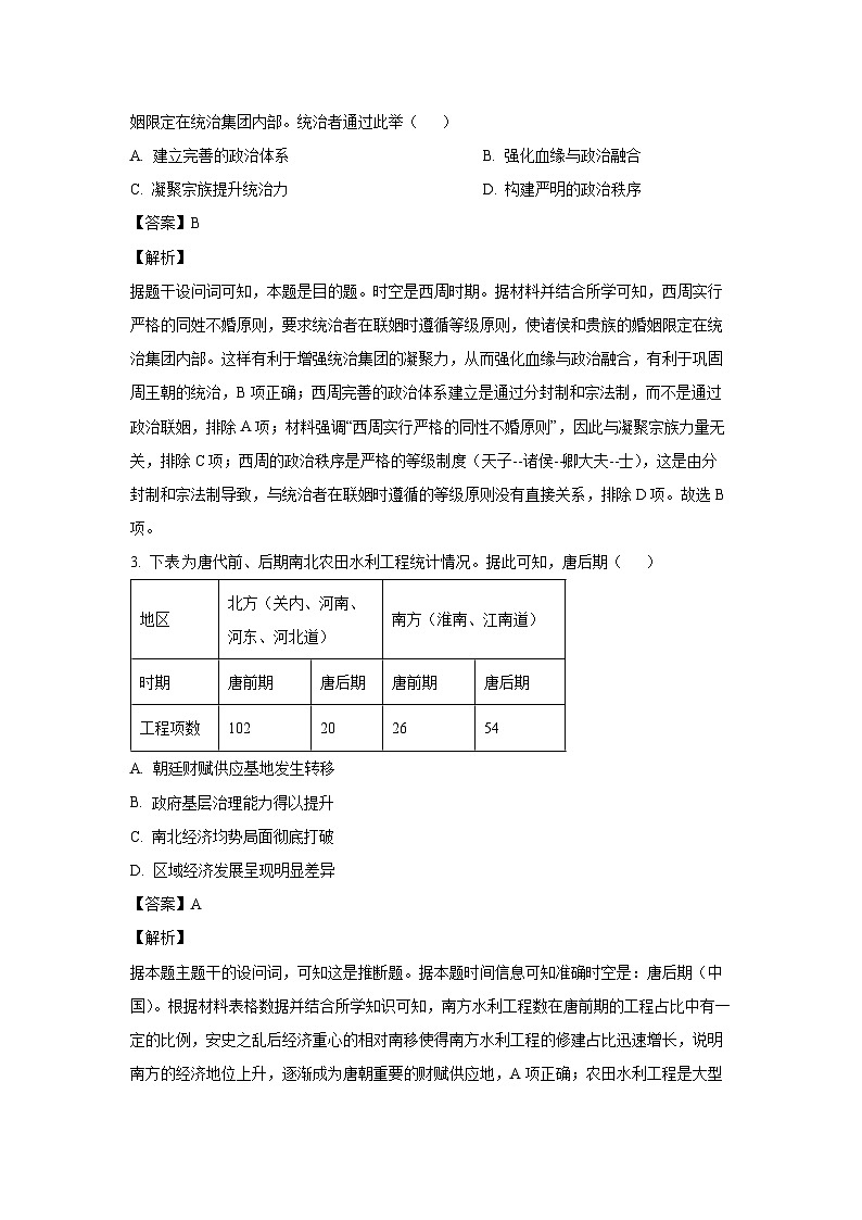
山东省日照市2024-2025学年高三上学期期中校际联合考试历史试题(解析版)
展开
这是一份山东省日照市2024-2025学年高三上学期期中校际联合考试历史试题(解析版),共18页。
相关试卷
山东省日照市2024-2025学年高三上学期期末校际联合考试历史试题:
这是一份山东省日照市2024-2025学年高三上学期期末校际联合考试历史试题,共8页。试卷主要包含了01时代,75%......等内容,欢迎下载使用。
山东省日照市2025届高三上学期11月期中校际联合考试历史:
这是一份山东省日照市2025届高三上学期11月期中校际联合考试历史,共4页。
山东省日照市校际联合考试2024-2025学年高二上学期开学考试历史试题:
这是一份山东省日照市校际联合考试2024-2025学年高二上学期开学考试历史试题,共4页。

