资料中包含下列文件,点击文件名可预览资料内容
还剩9页未读,
继续阅读
所属成套资源:人教版高中化学同步选择性必修第一册课件PPT+讲义+专练(新教材)
成套系列资料,整套一键下载
- 第一章 第二节 第2课时 ΔH的大小比较及热化学方程式的再书写--人教版高中化学选择性必修第一册同步讲练测(新教材) 试卷 0 次下载
- 第一章 章末检测试卷(一)--人教版高中化学选择性必修第一册同步课件+讲义+专练(新教材) 课件 0 次下载
- 第二章 第一节 第1课时 化学反应速率--人教版高中化学选择性必修第一册同步课件+讲义+专练(新教材) 课件 0 次下载
- 第二章 第一节 第2课时 影响化学反应速率的因素--人教版高中化学选择性必修第一册同步课件+讲义+专练(新教材) 课件 0 次下载
- 第二章 第一节 第3课时 活化能--人教版高中化学选择性必修第一册同步课件+讲义+专练(新教材) 课件 0 次下载
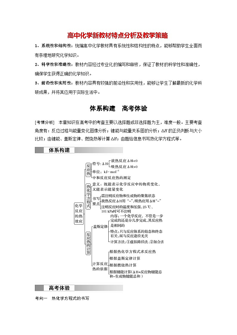
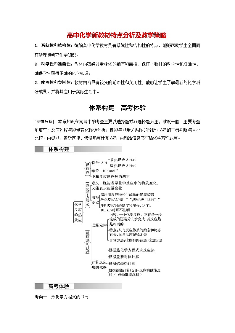
第一章 体系构建 高考体验--人教版高中化学选择性必修第一册同步课件+讲义+专练(新教材)
展开
这是一份第一章 体系构建 高考体验--人教版高中化学选择性必修第一册同步课件+讲义+专练(新教材),文件包含第一章体系构建高考体验pptx、第一章体系构建高考体验教师版docx、第一章体系构建高考体验学习笔记docx等3份课件配套教学资源,其中PPT共17页, 欢迎下载使用。
相关资料
更多

