









所属成套资源:人教版初中历史八年级下册 单元复习课件+知识点+单元卷+期中+期末试卷(备课资源
2024-2025学年初中历史八年级下学期期末考前猜押卷A卷(20+5)(原卷+解析版+答题卡)
展开
这是一份2024-2025学年初中历史八年级下学期期末考前猜押卷A卷(20+5)(原卷+解析版+答题卡),文件包含八年级下学期期末考前猜押卷A卷20+5原卷版doc、八年级下学期期末考前猜押卷A卷20+5解析版doc、八年级下学期期末考前猜押卷A卷20+5A3版doc、八年级下学期期末考前猜押卷A卷20+5答题卡docx等4份试卷配套教学资源,其中试卷共41页, 欢迎下载使用。
试卷类型:A
姓名:______________班级:______________
缺考标记
考生禁止填涂缺考标记!只能由监考老师负责用黑色字迹的签字笔填涂。
注意事项
1、答题前,考生先将自己的姓名、准考证号码填写清楚。
2、请将准考证条码粘贴在右侧的[条码粘贴处]的方框内
3、选择题必须使用2B铅笔填涂;非选择题必须用0.5毫米黑色字迹的签字笔填写,字体工整
4、请按题号顺序在各题的答题区内作答,超出范围的答案无效,在草纸、试卷上作答无效。
5、保持卡面清洁,不要折叠、不要弄破、弄皱,不准使用涂改液、刮纸刀。
6、填涂样例 正确 [■] 错误 [--][√] [×]
一.选择题(共20小题,满分40分,每小题2分)(请用2B铅笔填涂)
二.材料题(共5小题,满分60分,每小题12分)(请在各试题的答题区内作答)
准考证号
1.[A][B][C][D]
2.[A][B][C][D]
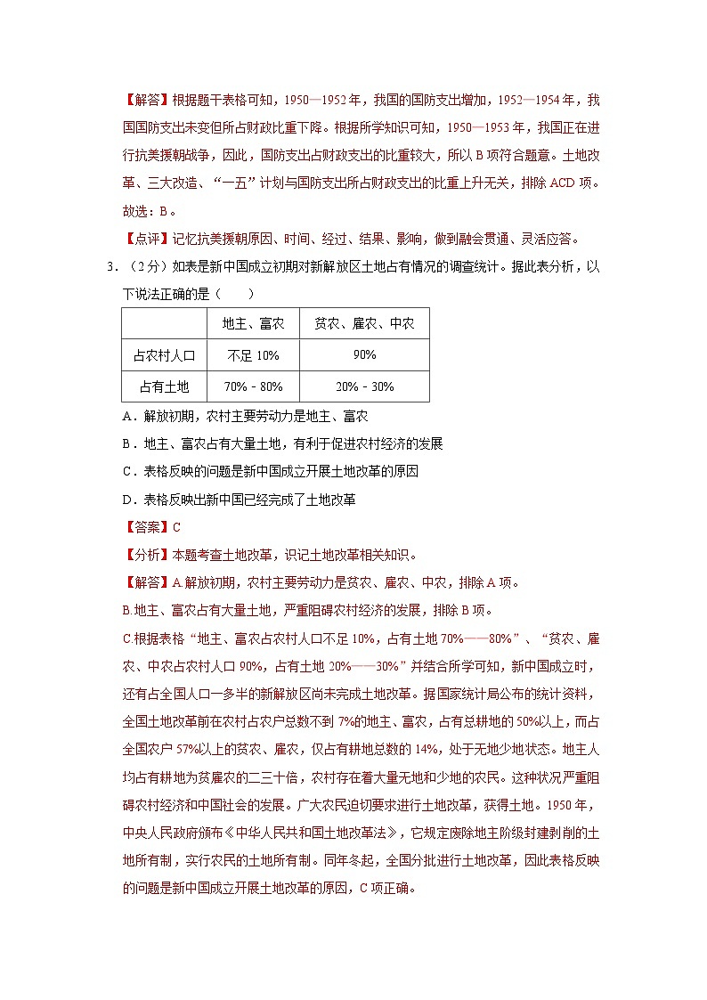
3.[A][B][C][D]
4.[A][B][C][D]
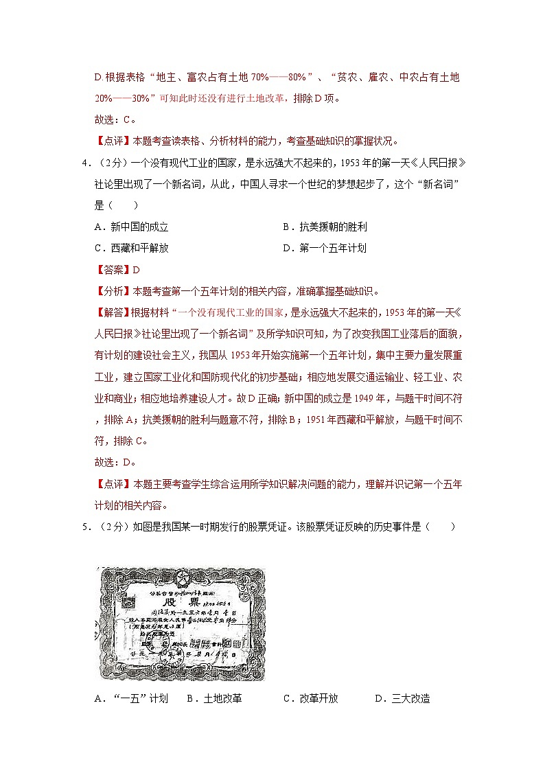
5.[A][B][C][D]
6.[A][B][C][D]
7.[A][B][C][D]
8.[A][B][C][D]
9.[A][B][C][D]
10.[A][B][C][D]
11.[A][B][C][D]
12.[A][B][C][D]
13.[A][B][C][D]
14.[A][B][C][D]
15.[A][B][C][D]
16.[A][B][C][D]
17.[A][B][C][D]
18.[A][B][C][D]
19.[A][B][C][D]
20.[A][B][C][D]
21.答:
22.答:
23.答:
24.答:
25.答:
相关试卷
这是一份初中历史中考复习 2020年中考历史考前提分猜押试卷(二)(原卷版),共4页。试卷主要包含了考试时间 60分钟,全卷共三道大题,总分100分,有研究表明等内容,欢迎下载使用。
这是一份初中历史中考复习 2020年中考历史考前提分猜押试卷(原卷版),共6页。试卷主要包含了考试时间 60分钟,全卷共三道大题,总分100分, 明清时期,君主专制进一步强化等内容,欢迎下载使用。
这是一份初中历史中考复习 2020年中考历史考前提分猜押试卷(四)(原卷版),共5页。试卷主要包含了考试时间 60分钟,全卷共三道大题,总分100分等内容,欢迎下载使用。
