所属成套资源:【新教材核心素养】浙教版科学七年级下册课件+同步教案+导学案+素材
- 【新教材核心素养】浙教版科学七年级下册2.2 建构分子模型 第3课时(课件+同步教案+导学案+素材) 课件 0 次下载
- 【新教材核心素养】浙教版科学七年级下册2.4 探究物质组成的奥秘 第1课时(课件+同步教案+导学案+素材) 课件 0 次下载
- 【新教材核心素养】浙教版科学七年级下册2.4 探究物质组成的奥秘 第3课时(课件+同步教案+导学案+素材) 课件 0 次下载
- 【新教材核心素养】浙教版科学七年级下册2.4 探究物质组成的奥秘 第4课时(课件+同步教案+导学案+素材) 课件 0 次下载
- 【新教材核心素养】浙教版科学七年级下册2.5 用化学式表示物质 第1课时(课件+同步教案+导学案+素材) 课件 0 次下载
七年级下册(2024)第4节 探究物质组成的奥秘优秀课件ppt
展开
这是一份七年级下册(2024)第4节 探究物质组成的奥秘优秀课件ppt,文件包含浙教版七下科学24探究物质组成的奥秘2pptx、浙教版七下科学24探究物质组成的奥秘2教学设计表格式doc、浙教版七下科学24探究物质组成的奥秘2学案doc、区分化合物和单质的技巧mp4、稀有气体通电发光mp4等5份课件配套教学资源,其中PPT共21页, 欢迎下载使用。
科学观念:了解元素的分布;了解元素的分类;了解化合物与单质的概念并能正确区分;科学思维:通过分析、归纳,获得对化合物与单质的认识;探究实践:通过探究,提升学生分析问题、解决问题的能力;通过同学科的合作、查阅资料等,了解地壳、生物的细胞中元素的含量;态度责任:形成世界的物质性、物质由元素组成的认识观;培养善于合作、勤于思考、勇于探究的科学精神。
1、某元素原子A的质子数为a,已知B3+和A2-具有相同的核外电子数,则B元素的质子数为( ) A.a-2+3 B.a+2+3 C.a-2-3 D.a+2-3
2、几种微粒具有相同的核电荷数,则可说明( ) A.核外电子数一定相等 B.一定是同一元素 C.彼此之间一定是同位素 D.可能是同一元素3、核外电子数相同,核内质子数不同的两种粒子,那么它们可 能是( ) ①一种元素的原子和另一种元素的离子; ②同种元素的原子和离子; ③两种不同元素的原子; ④两种不同元素的离子 A.①④ B.①② C.②③ D.③④
用科学方法分析后发现,物质的基本成分是元素,而元素只有100多种, 但能组成众多物质,就像可拼写出成千上万个英文单词的字母只有26个一 样。 世界是物质的,无论是分子构成的物质、原子构成的物质,还是离子构成的物质,这些物质都是由元素组成。 这些物质存在于世界各处,即元素分布于世界各处,而自然界中元素的分布并不均匀。
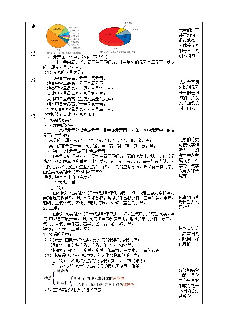
一、元素的分布1、元素的分布并不均匀: (1)元素在地壳中的分布是不均匀的: 地壳主要由氧、硅、铝、铁、钙、 钠、钾、镁、氢等元素组成;其中最多的三种元素依次是氧、硅、铝;最多的金属元素是铝元素。
(2)元素在人体中的分布是不均匀的: 人体主要由氧、碳、氢三种元素组成;其中最多的元素是氧元素;最多的金属元素是钙元素。
(3)元素的含量之最: 空气中含量最高的元素是氮元素; 地壳中含量最高的元素是氧元素; 地壳里含量最高的金属元素是铝元素; 人体中含量最高的元素是氧元素; 人体中含量最高的金属元素是钙元素; 海水中含量最高的元素是氧元素; 生物细胞中含量最高的元素是氧元素。
2、元素的分类:(1)元素的分类: 人们常把元素分成金属元素、非金属元素两类。在118种元素中,金属元素占大多数。 常见的金属元素:钠、铝、铁、铜、钾、钙、银、金,等; 常见的非金属元素:氢、碳、氧、硫、磷、硅、氯、氮,等;(2)稀有气体元素属于非金属元素: 在某些霓虹灯中充入的氩气由氩元素组成,氩的性质非常稳定,在通常情况下很难跟其他物质发生化学反应;氦、氖、氪、氙、氡等与氩类似,它们的性质都很稳定;这些元素在自然界中的含量都较低,叫稀有气体元素,由这类元素组成的气体叫稀有气体。
视频:稀有气体通电会发光
二、化合物和单质1、化合物: 由不同种元素组成的单一物质叫作化合物。如,水是由氢元素和氧元素组成的纯净物,所以水是化合物;常见的化合物还有:二氧化碳、甲烷、酒精、二氧化氮、乙炔、甲醇、蔗糖、淀粉、蛋白质,等。2、单质: 由同种元素组成的单一物质叫作单质。如,氢气中只含有氢元素,氧气 中只含有氧元素,所以氢气和氧气都是单质;常见的单质还有:氮气、氩气、臭氧、金刚石、石墨、碳、硫、铁、铜,等。
视频:化合物与单质区分技巧
3、物质的分类:(1)按是否由同一种物质,分为混合物和纯净物两类; 混合物:含多种物质的物质,如空气、溶液等; 纯净物:只含一种物质的物质,如氧气、蒸馏水、二氧化碳等;(2)纯净质中,按元素种类,分为化合物和单质两类; 化合物:含不同种元素的纯净物;如水、二氧化碳等; 单 质:只含同一种元素的纯净物;如氮气、铜等。
(3)宏观与微观概念的描述速览:
1、下列各组都是非金属元素的是( ) A.硫 硅 铁 B.磷 氢 氧 C.铜 碳 氯 D.铝 碳 钙
2、下列元素分类正确的是( ) A. 金属元素:钙、镁、钡、铜、铁、汞 B. 非金属元素:碳、氢、氧、氮、磷、金 C. 稀有元素:氦、氖、氩、氪、氯、氡 D. 人体必需的微量元素:铁、碘、氟、硒、钙、铅
3、 20世纪20年代,就有人预言可能存在由4个氧原子构成的氧分子(O4),但一直没有得到证实。2001年,意大利的科学家使用普通氧分子和带正电的氧离子制造出了这种新型氧分子,并用质谱仪探测到了它的存在。下列叙述中正确的是( ) A.O4是一种新型的化合物 B.一个O4分子中含有2个氧分子 C.O4和氧分子(O2)的性质完全相同 D.O4和氧分子(O2)混合后形成的是混合物
4、某物质经测定只含有一种元素,下列关于该物质的说法正确的是( ) A. 一定是纯净物 B. 一定是混合物 C. 一定是单质 D. 一定不是化合物
5、如图所示,表示纯净物的是 ,表示混合物的是 ,由原子直接构成的是 ,表示单质的是 ,表示化合物的是 。
2.4 探究物质组成的奥秘(2) ……元素的分布1、元素的分布(不均匀) 空气:氮、氧等 地壳:氧、硅、铝、铁、钙……等; 人体:氧、碳、氢等;2、元素的分类 : 金属元素:铁、铜、铝、钠、钙等(占多数) 非金属元素:硫、碳、磷、碘、氩等(稀有气体性质稳定)3、化合物与单质: 化合物:不同种元素组成的纯净物,如二氧化碳、水、甲烷等 单 质:同种元素组成的纯净物,如氧气、氮气、铜等。
相关课件
这是一份科学七年级下册(2024)第5节 用化学式表示物质精品ppt课件,文件包含浙教版七下科学25用化学式表示物质3pptx、浙教版七下科学25用化学式表示物质3教学设计表格式doc、浙教版七下科学25用化学式表示物质3学案doc、化合物中元素质量分数计算mp4、怎样求相对分子质量mp4等5份课件配套教学资源,其中PPT共20页, 欢迎下载使用。
这是一份初中科学浙教版(2024)七年级下册(2024)第5节 用化学式表示物质优质ppt课件,文件包含浙教版七下科学25用化学式表示物质2pptx、浙教版七下科学25用化学式表示物质2教学设计表格式doc、浙教版七下科学25用化学式表示物质2学案doc、化合物的化学式书写mp4、化学式的意义解题指导mp4等5份课件配套教学资源,其中PPT共23页, 欢迎下载使用。
这是一份初中科学浙教版(2024)七年级下册(2024)第5节 用化学式表示物质优质课件ppt,文件包含浙教版七下科学25用化学式表示物质1pptx、浙教版七下科学25用化学式表示物质1教学设计表格式doc、浙教版七下科学25用化学式表示物质1学案doc、化学式的书写mp4等4份课件配套教学资源,其中PPT共22页, 欢迎下载使用。

