所属成套资源:2025年高考数学二轮复习课件(含练习)
专题五 微专题3 统计与成对数据的统计分析 -2025年高考数学二轮复习课件(含练习)
展开
这是一份专题五 微专题3 统计与成对数据的统计分析 -2025年高考数学二轮复习课件(含练习),文件包含专题五微专题3统计与成对数据的统计分析pptx、专题五微专题3统计与成对数据的统计分析教师版docx、专题五微专题3统计与成对数据的统计分析学生版docx等3份课件配套教学资源,其中PPT共60页, 欢迎下载使用。
高考对本讲内容的考查往往以实际问题为背景,考查随机抽样与用样本估计总体、经验回归方程的求解与运用、独立性检验问题,常与概率综合考查,中等难度.
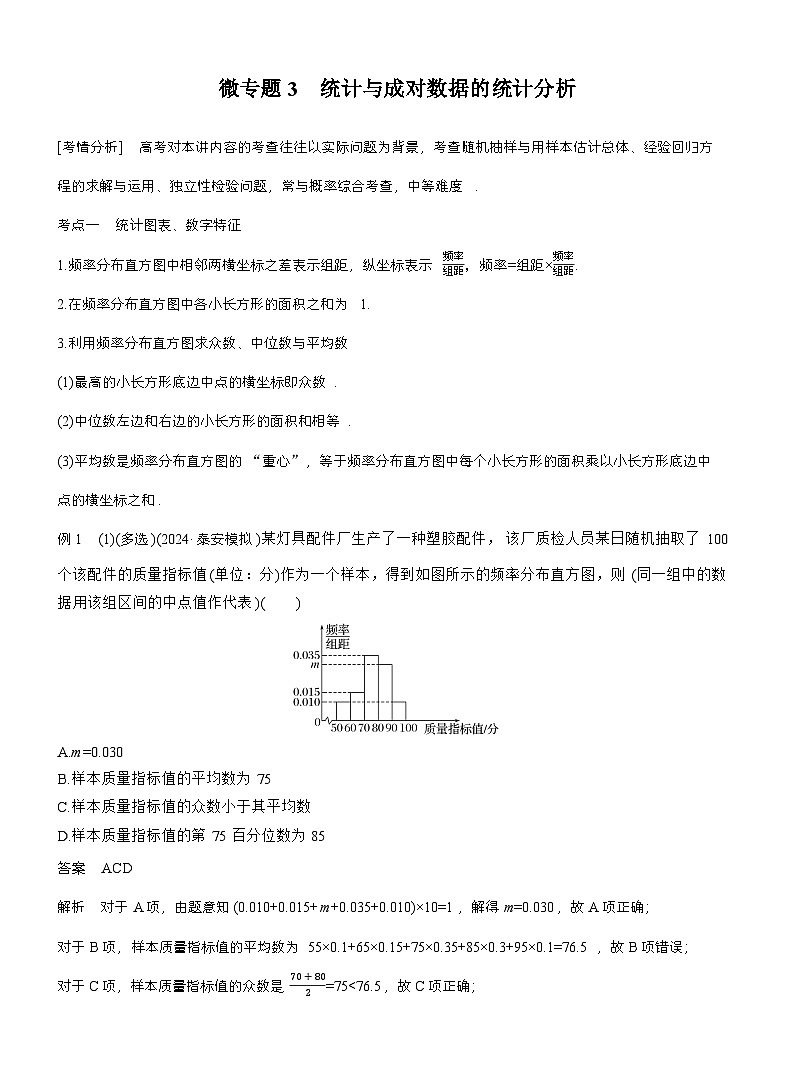
(1)(多选)(2024·泰安模拟)某灯具配件厂生产了一种塑胶配件,该厂质检人员某日随机抽取了100个该配件的质量指标值(单位:分)作为一个样本,得到如图所示的频率分布直方图,则(同一组中的数据用该组区间的中点值作代表A.m=0.030B.样本质量指标值的平均数为75C.样本质量指标值的众数小于其平均数D.样本质量指标值的第75百分位数为85
(1)对于给出的统计图表,一定要结合问题背景理解图表意义.(2)频率分布直方图中纵坐标不要误以为是频率.
(1)(多选)海口市始终坚持生态优先,绿色低碳发展,空气质量长期领“鲜”全国.数据显示,2023年海口市空气质量创历史最高水平,位居全国168个重点城市之首.生活中常用空气质量指数(AQI)描述空气质量,AQI越小,表示空气质量越好.下表为2024年3月18日~3月24日一周内海口市和同为空气质量排行榜前十的“某市”的空气质量指数(AQI),这组数据中,以下表述正确的是A.海口市这一周AQI的平均数为22B.“某市”这一周AQI的中位数为40C.两市这一周AQI的方差或标准差可以 反映出两市空气质量变化的稳定情况D.海口市这一周AQI的方差大于“某市”这一周AQI的方差
(2)(2024·温州模拟)2024年之前某淀粉厂只生产食品淀粉,下表为近几年年投入资金x(万元)与年收益y(万元)的8组数据:
①用y=bln x+a模拟生产食品淀粉年收益y与年投入资金x的关系,求出非线性经验回归方程;
②为响应国家“加快调整产业结构”的号召,该企业又自主研发出一种药用淀粉,预计其收益为投入的10%.2024年该企业计划投入200万元用于生产两种淀粉,求年收益的最大值(精确到0.1万元).
(2024·石家庄模拟)在推动电子制造业高质量发展的大环境下,某企业统筹各类资源,进行了积极的改革探索.下表是该企业每月生产的一种核心产品的产量x(3≤x≤15)(件)与相应的生产总成本y(万元)的四组对照数据.
(1)在下表中填写经验回归方程②的残差,根据残差分析,判断哪一个经验回归方程更适宜作为y关于x的经验回归方程,并说明理由;
②记该月的成本利润率为p,在(1)中选择的经验回归方程下,求p的估计值.(结果保留2位小数)
(2)若该班级共有36名学生,请完成列联表,并依据小概率值α=0.005的独立性检验,分析学生期末统考中的数学成绩与建立个性化错题本是否有关?
(1)χ2越大两分类变量无关的可能性越小,推断犯错误的概率越小,通过表格查得无关的可能性.(2)在犯错误的概率不大于0.01的前提下认为两个变量有关,并不是指两个变量无关的可能性为0.01.
(2024·福州模拟)人的性格可以大体分为“外向型”和“内向型”两种,某中学为了了解这两种性格特征与人的性别是否存在关联,采用简单随机抽样的方法抽取90名学生,得到如下数据:
(1)以上述统计结果的频率估计概率,从该校男生中随机抽取2人、女生中随机抽取1人担任志愿者.设这三人中性格外向型的人数为X,求X的数学期望;
一、单项选择题1.(2024·南通模拟)某工厂利用随机数表对生产的50个零件进行抽样测试,先将50个零件进行编号,编号分别为01,02,…,50,从中抽取5个样本,下面提供随机数表的第1行到第2行:66 67 40 37 14 64 05 71 11 05 6509 95 86 68 76 83 20 37 9057 16 03 11 63 14 90 84 45 21 7573 88 05 90 52 23 59 43 10若从表中第1行第9列开始向右依次读取数据,则得到的第4个样本编号是A.10B.09C.71D.20
2.(2024·张家口模拟)现有一组数据x1,x2,…,xn,将这组数据按照从小到大的顺序排列,则去掉第一个数和最后一个数后,下列统计量一定不变的是A.平均数B.中位数C.方差D.极差
3.某工厂为了调查工人文化程度与月收入的关系,随机抽取了部分工人,得到如下列联表(单位:人):
根据表中数据,下列结论中正确的是A.100块稻田亩产量的中位数小于1 050 kgB.100块稻田中亩产量低于1 100 kg的稻田所占比例超过80%C.100块稻田亩产量的极差介于200 kg至300 kg之间D.100块稻田亩产量的平均值介于900 kg至1 000 kg之间
5.(2024·新课标全国Ⅱ)某农业研究部门在面积相等的100块稻田上种植一种新型水稻,得到各块稻田的亩产量(单位:kg)并整理得下表:
6.(2024·秦皇岛模拟)某校为了解本校高一男生身高和体重的相关关系,在该校高一年级随机抽取了7名男生,测量了他们的身高和体重得下表:
由表格制作成如图所示的散点图:
二、多项选择题7.(2024·安阳模拟)某研究机构为了探究过量饮酒与患疾病A是否有关,调查了400人,得到如图所示的2×2列联表,其中b=12a,则
11.(2024·开封模拟)某学校有A,B两家餐厅,A餐厅有2种套餐选择,B餐厅有4种套餐选择,且这6种套餐各不相同.A餐厅距离教学楼相比于B餐厅要近很多,经调查发现,100名不同性别的学生选择餐厅用餐的情况如下:
(1)求某天甲、乙两名同学选择同一套餐用餐的概率;
12.(2024·柳州模拟)某企业为了对一批新研发的产品进行合理定价,将该产品按事先拟定的价格进行试销,得到一组销售数据(xi,yi)(i=1,2,3,4,5,6),如表所示:
14.(多选)(2024·海口模拟)已知甲、乙两组样本各有10个数据,甲、乙两组数据合并后得到一组新数据,下列说法正确的是A.若甲、乙两组数据的平均数都为a,则新数据的平均数等于aB.若甲、乙两组数据的极差都为b,则新数据的极差可能大于bC.若甲、乙两组数据的方差都为c,则新数据的方差可能小于cD.若甲、乙两组数据的中位数都为d,则新数据的中位数等于d
相关课件
这是一份专题五 微专题3 统计与成对数据的统计分析--2025年高考数学大二轮复习课件+讲义+专练,文件包含专题五微专题3统计与成对数据的统计分析--2025年高考数学大二轮专题复习课件pptx、专题五微专题3统计与成对数据的统计分析--2025年高考数学大二轮专题复习强化练习docx、专题五微专题3统计与成对数据的统计分析--2025年高考数学大二轮专题复习教师版docx、专题五微专题3统计与成对数据的统计分析--2025年高考数学大二轮专题复习学生版docx等4份课件配套教学资源,其中PPT共60页, 欢迎下载使用。
这是一份新高考数学一轮复习课件第8章统计与统计分析第3讲 成对数据的统计分析(含解析),共60页。PPT课件主要包含了回归分析,独立性检验,12×2列联表,2独立性检验,名师点睛,题组一,走出误区,答案1√,2√3×,题组二等内容,欢迎下载使用。
这是一份2025版高考数学一轮总复习第9章统计成对数据的统计分析第2讲成对数据的统计分析课件,共60页。PPT课件主要包含了去精确地决定,正相关或负相关,一条直线,相关或曲线相关,非线性,正相关,负相关,bx+a+e,因变量或响应变量,自变量或解释变量等内容,欢迎下载使用。

