资料中包含下列文件,点击文件名可预览资料内容
还剩18页未读,
继续阅读
所属成套资源:新高考语文一轮复习讲练测 (2份,原卷版+解析版)
成套系列资料,整套一键下载
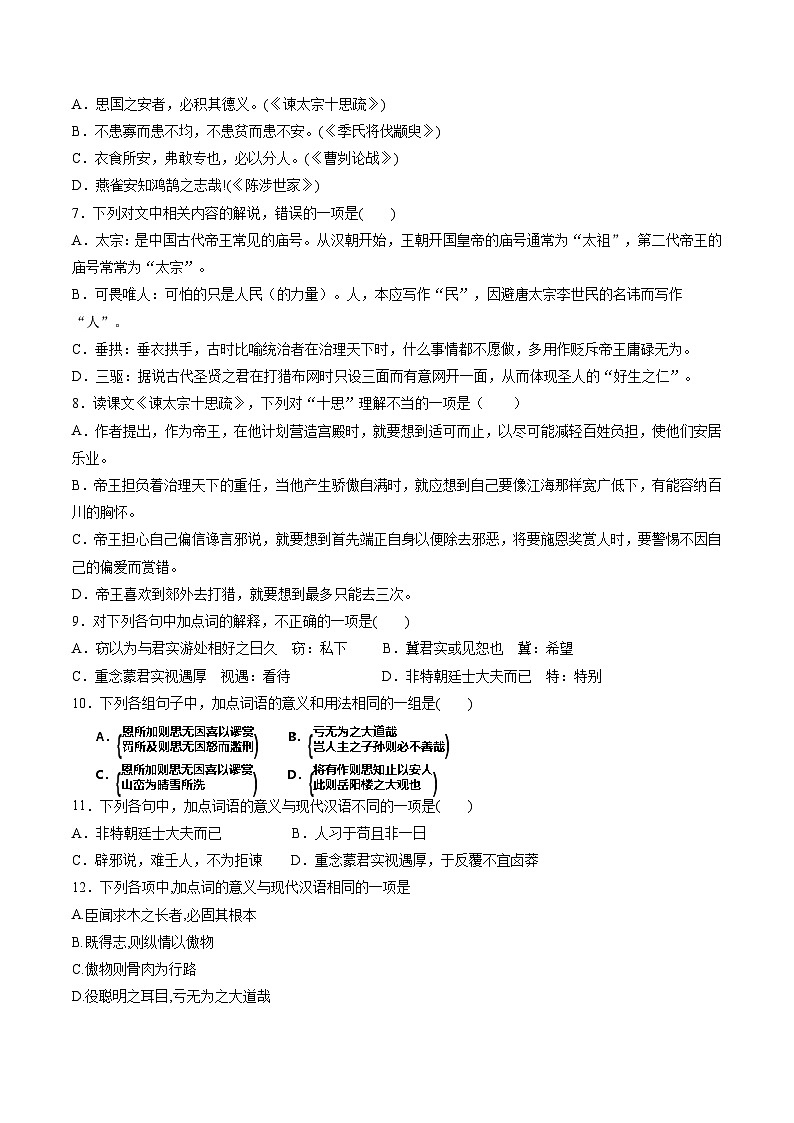
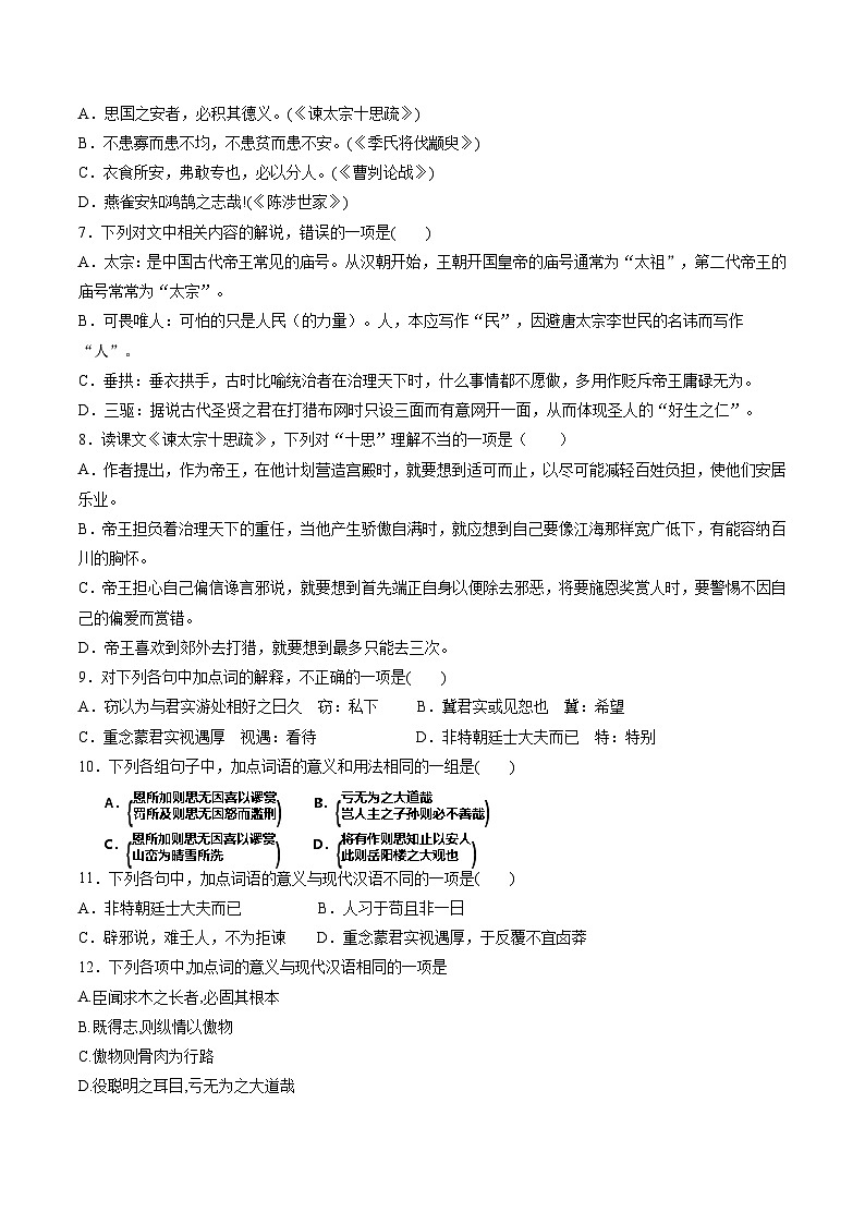
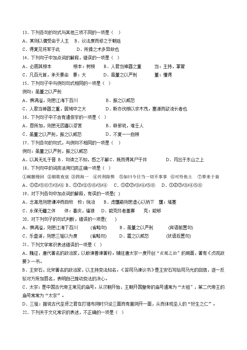
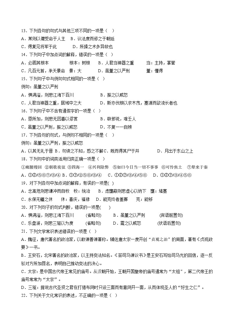
新高考语文一轮复习讲练测第05讲 必修下《谏逐客书》《谏太宗十思疏》《答司马谏议书》(练习)(2份,原卷版+解析版)
展开相关试卷
新高考语文一轮复习讲练测第05讲 必修下《谏逐客书》《谏太宗十思疏》《答司马谏议书》(讲义)(2份,原卷版+解析版):
这是一份新高考语文一轮复习讲练测第05讲 必修下《谏逐客书》《谏太宗十思疏》《答司马谏议书》(讲义)(2份,原卷版+解析版),文件包含新高考语文一轮复习讲练测第05讲必修下《谏逐客书》《谏太宗十思疏》《答司马谏议书》讲义原卷版docx、新高考语文一轮复习讲练测第05讲必修下《谏逐客书》《谏太宗十思疏》《答司马谏议书》讲义解析版docx等2份试卷配套教学资源,其中试卷共51页, 欢迎下载使用。
新高考语文一轮复习讲练测第04讲 必修下《促织》(练习)(2份,原卷版+解析版):
这是一份新高考语文一轮复习讲练测第04讲 必修下《促织》(练习)(2份,原卷版+解析版),文件包含新高考语文一轮复习讲练测第04讲必修下《促织》练习原卷版docx、新高考语文一轮复习讲练测第04讲必修下《促织》练习解析版docx等2份试卷配套教学资源,其中试卷共69页, 欢迎下载使用。
新高考语文一轮复习讲练测第03讲 必修下《烛之武退秦师》《鸿门宴》(练习)(2份,原卷版+解析版):
这是一份新高考语文一轮复习讲练测第03讲 必修下《烛之武退秦师》《鸿门宴》(练习)(2份,原卷版+解析版),文件包含新高考语文一轮复习讲练测第03讲必修下《烛之武退秦师》《鸿门宴》练习原卷版docx、新高考语文一轮复习讲练测第03讲必修下《烛之武退秦师》《鸿门宴》练习解析版docx等2份试卷配套教学资源,其中试卷共55页, 欢迎下载使用。

