










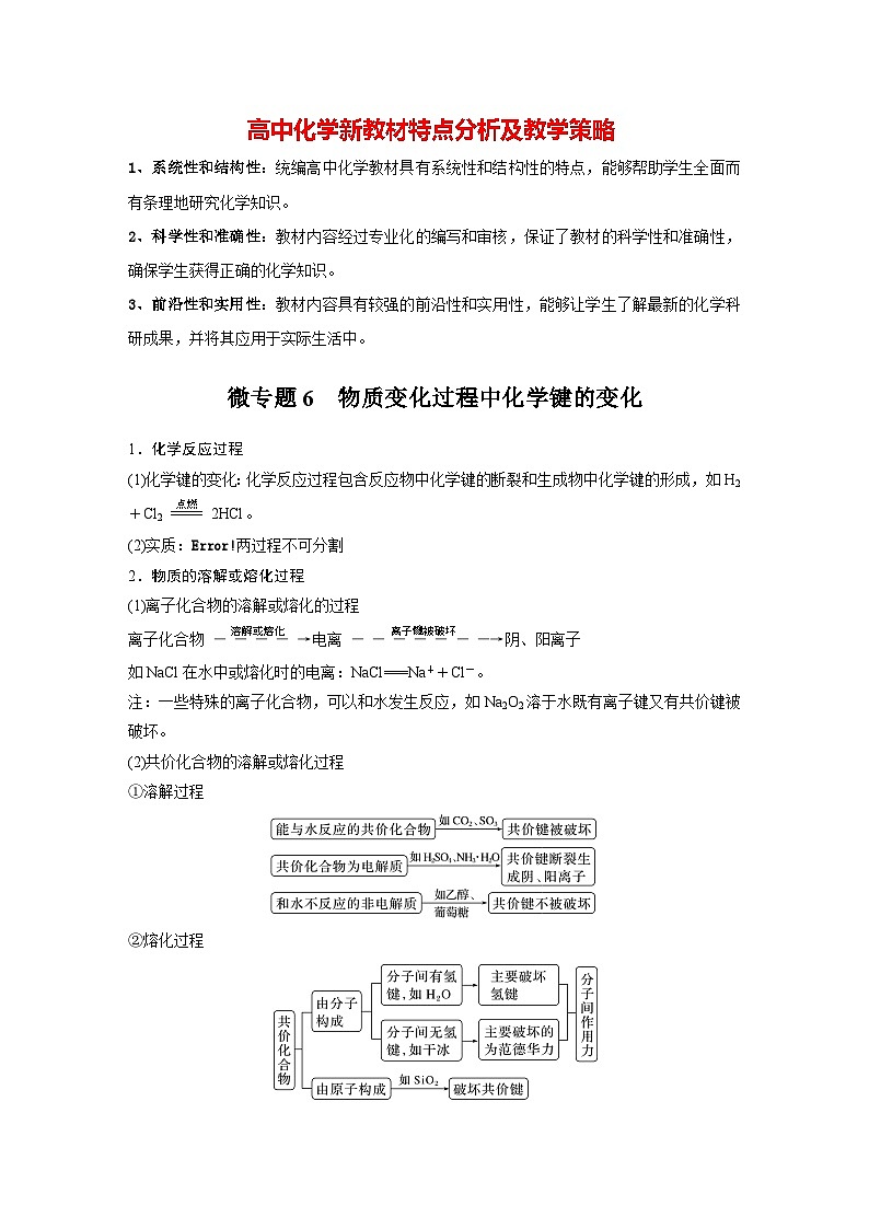
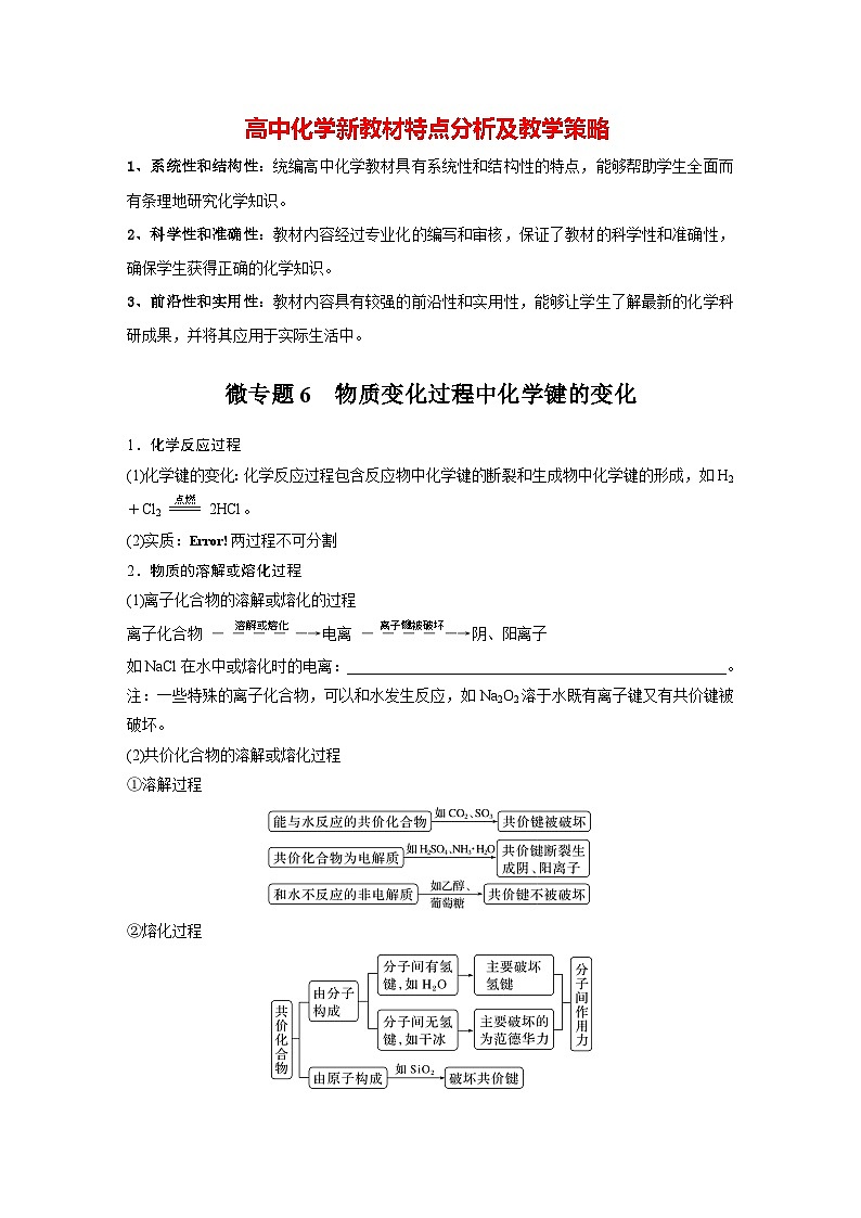
所属成套资源:人教版高中化学同步必修第一册课件PPT+讲义+专练(新教材)
人教版 (2019)必修 第一册第三节 化学键精品课件ppt
展开
这是一份人教版 (2019)必修 第一册第三节 化学键精品课件ppt,文件包含第四章第三节微专题6物质变化过程中化学键的变化pptx、第四章第三节微专题6物质变化过程中化学键的变化教师版docx、第四章第三节微专题6物质变化过程中化学键的变化学生版docx等3份课件配套教学资源,其中PPT共27页, 欢迎下载使用。
微专题6 物质变化过程中化学键的变化
1.化学反应过程(1)化学键的变化:化学反应过程包含反应物中化学键的断裂和生成物中化学键的形成,如H2+Cl2 2HCl。
2.物质的溶解或熔化过程(1)离子化合物的溶解或熔化的过程
如NaCl在水中或熔化时的电离: 。注:一些特殊的离子化合物,可以和水发生反应,如Na2O2溶于水既有离子键又有共价键被破坏。
NaCl===Na++Cl-
(2)共价化合物的溶解或熔化过程①溶解过程
(3)单质的熔化或溶解过程
1.(2022·江苏宿迁高一期中)下列过程中化学键没有被破坏的是A.水降温结冰B.水电解得到氧气与氢气C.SiO2晶体熔化D.H2SO4溶于水
2.(2022·山东郓城第一中学高一期中)在下列变化过程中既有离子键被破坏又有共价键被破坏的是A.硫酸氢钠溶于水B.氯化钠熔化C.SO2气体溶于水D.碘晶体升华
3.在“固体氯→液氯→氯气→氯原子”的变化过程中,被破坏的作用力依次是A.范德华力、范德华力、范德华力B.共价键、共价键、共价键C.范德华力、共价键、共价键D.范德华力、范德华力、共价键
4.(2023·广州六中高一检测)用NaClO可除去水体中过量氨氮(以NH3表示),以防止水体富营养化,其原理如图所示。下列有关叙述正确的是A.原理中所涉及的元素的原子半径:Cl>Na>O>N>HB.NH3、H2O、OH-所含的 质子数和电子数均相等C.NaClO和HClO所含的化学 键类型相同D.反应③有离子键和共价键的断裂和形成
5.(2022·浙江吴兴高级中学高一月考)下列说法正确的是A.H2O的沸点比H2S高,所以H2O比H2S更稳定B.碘升华和冰融化时需克服微粒间的作用力类型相同C.Na2O2溶于水只有离子键被破坏D.NaHCO3受热分解的过程只有离子键被破坏
6.(2022·河南安阳高一期末)卫生部曾发出公告,禁止在面粉生产中添加过氧化钙(CaO2)等食品添加剂。CaO2与Na2O2在结构和性质上有很多相似的地方。请回答下列问题:(1)CaO2中阴、阳离子个数之比为_____,电子式为_________________。
(2)CaO2与足量水反应的离子方程式为____________________________________,反应过程中断裂的化学键有_______(填字母)A.离子键 B.极性共价键 C.非极性共价键
2CaO2+2H2O===2Ca2++4OH-
(3)CaO2与二氧化碳反应中氧化剂与还原剂的物质的量之比为______。
7.(2022·福建翔安一中高一月考)Ⅰ.下列变化:①干冰的气化 ②烧碱熔化 ③氯化钠溶于水 ④氯化氢溶于水 ⑤氯气溶于水 ⑥氯化铵受热分解(1)未发生化学键破坏的是______(填序号,下同);仅发生离子键破坏的是________。
(2)若上述物质都为纯净物时,属于共价化合物的是______;属于离子化合物的是________。
Ⅱ.减少交通事故除遵守交通法规和正确驾驶外,被动安全措施也极为重要,汽车的安全气囊内有叠氮化钠(NaN3)与硝酸铵(NH4NO3)等物质。当汽车在高速行驶中受到猛烈撞击时,这些物质会迅速发生反应,产生大量气体,充满气囊,从而保护驾乘人员安全。(3)下列判断正确的是______(填字母)。A.道路起雾与H2O分子中化学键断裂相关B.NH4NO3中只含有极性共价键C.NaN3受到猛烈撞击与NH4NO3发生反应时化学键一定断裂D.NaN3、NH4NO3均属于离子化合物
(4)叠氮化钠是一种无色晶体,广泛用于汽车安全气囊及化工合成等。常见的两种制备方法:2NaNH2+N2O===NaN3+NaOH+NH3;3NaNH2+NaNO3===NaN3+3NaOH+NH3↑。①写出NaNH2的电子式:________________。
相关课件
这是一份人教版 (2019)必修 第二册第三节 无机非金属材料获奖课件ppt,文件包含第五章第三节无机非金属材料pptx、第五章第三节无机非金属材料专练docx、第五章第三节无机非金属材料教师版docx、第五章第三节无机非金属材料学生版docx等4份课件配套教学资源,其中PPT共60页, 欢迎下载使用。
这是一份高中化学人教版 (2019)必修 第二册第三节 环境保护与绿色化学精品ppt课件,文件包含第八章第三节环境保护与绿色化学pptx、第八章第三节环境保护与绿色化学专练docx、第八章第三节环境保护与绿色化学教师版docx、第八章第三节环境保护与绿色化学学生版docx等4份课件配套教学资源,其中PPT共60页, 欢迎下载使用。
这是一份高中化学人教版 (2019)必修 第一册第二章 海水中的重要元素——钠和氯实验活动1 配制一定物质的量浓度的溶液优质ppt课件,文件包含第二章第三节第4课时配制一定物质的量浓度的溶液pptx、第二章第三节第4课时配制一定物质的量浓度的溶液专练docx、第二章第三节第4课时配制一定物质的量浓度的溶液教师版docx、第二章第三节第4课时配制一定物质的量浓度的溶液学生版docx、配置一定物质的量浓度的溶液mp4等5份课件配套教学资源,其中PPT共60页, 欢迎下载使用。
