





所属成套资源:备战2025年新高考物理二轮复习易错题易错点(Word版附解析)
备战2025年新高考物理二轮复习易错题易错点01直线运动练习(Word版附解析)
展开
这是一份备战2025年新高考物理二轮复习易错题易错点01直线运动练习(Word版附解析),文件包含易错点01直线运动原卷版docxdocx、易错点01直线运动解析版docxdocx等2份试卷配套教学资源,其中试卷共49页, 欢迎下载使用。
01 易错陷阱(4大陷阱)
02 举一反三
【易错点提醒一】对质点的理解错误
【易错点提醒二】对参考系的理解错误
【易错点提醒三】速度≠速度变化≠加速度
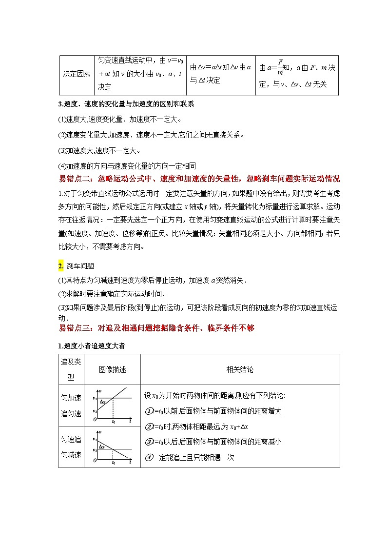
【易错点提醒四】速度小者追速度大者
【易错点提醒五】速度大者追速度小者
【易错点提醒六】不理解直线运动x-t图像
【易错点提醒七】不理解直线运动v-t图像
03 易错题通关
易错点一:对物理概念理解不透彻
1.对质点的理解错误
(1)质点是一种理想化的物理模型,实际并不存在.
(2)物体能否被看做质点是由所研究问题的性质决定的,并非依据物体自身大小来判断.
(3)物体可被看做质点主要有三种情况:
(1)多数情况下,平动的物体可看做质点.
(2)当问题所涉及的空间位移远大于物体本身的大小时,可以看做质点.
(3)有转动但转动可以忽略时,可把物体看做质点
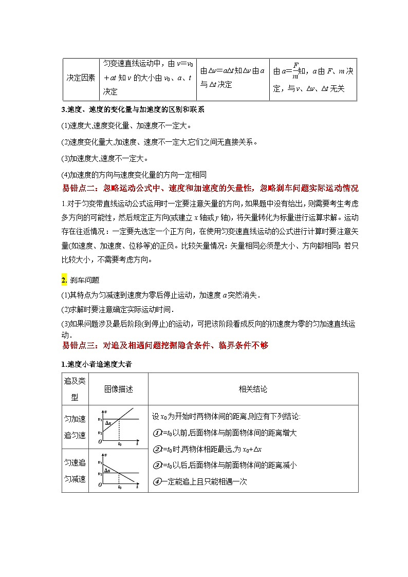
2.速度≠速度变化≠加速度
速度、速度的变化量和加速度的对比
3.速度、速度的变化量与加速度的区别和联系
(1)速度大,速度变化量、加速度不一定大。
(2)速度变化量大,加速度、速度不一定大,它们之间无直接关系。
(3)加速度大,速度不一定大。
(4)加速度的方向与速度变化量的方向一定相同
易错点二:忽略运动公式中、速度和加速度的矢量性,忽略刹车问题实际运动情况
1.对于匀变带直线运动公式运用时一定要注意矢量的方向,如果题中没有给出,则需要考生考虑多方向的可能性,然后规定正方向(或建立x轴或y轴),将矢量转化为标量进行运算求解。运动存在往返情况:一定要先选定一个正方向,在使用匀变速直线运动的公式进行计算时要注意矢量(如速度、加速度、位移等)的正负。比较矢量情况:矢量相同必须是大小、方向都相同;若只比较大小,不需要考虑方向。
2. 刹车问题
(1)其特点为匀减速到速度为零后停止运动,加速度a突然消失.
(2)求解时要注意确定实际运动时间.
(3)如果问题涉及最后阶段(到停止)的运动,可把该阶段看成反向的初速度为零的匀加速直线运动.
易错点三:对追及相遇问题挖掘隐含条件、临界条件不够
1.速度小者追速度大者
可概括为“一个临界条件”“两个关系”。
(1)一个临界条件:速度相等。它往往是物体间能否追上或(两者)距离最大、最小的临界条件,也是分析判断问题的切入点。
(2)两个关系:时间关系和位移关系,通过画草图找出两物体运动的时间关系和位移关系是解题的突破口。
2.速度大者追速度小者
易错点四:对运动学图像理解不准确
1.不理解直线运动x-t图像
①匀速直线运动的x-t图象是一条倾斜的直线,如图1中图线甲;
②匀变速直线运动的x-t图象是一条抛物线,如图线乙。
③若x-t图象是一条平行于时间轴的直线,则表示物体处于静止状态,如图线丙。
2不理解直线运动v-t图像
①匀速直线运动的v-t图象是与横轴平行的直线,如图中图线甲。
②匀变速直线运动的v-t图象是一条倾斜的直线,如图线乙。
③
若v-t图象是曲线,不同点切线的斜率不同,表示物体做变加速运动。图线丙表示物体的加速度逐渐变大,图线丁表示物体的加速度逐渐减小。
【易错点提醒一】对质点的理解错误
【例1】(2021·浙江·高考真题)用高速摄影机拍摄的四张照片如图所示,下列说法正确的是( )
A.研究甲图中猫在地板上行走的速度时,猫可视为质点
B.研究乙图中水珠形状形成的原因时,旋转球可视为质点
C.研究丙图中飞翔鸟儿能否停在树桩上时,鸟儿可视为质点
D.研究丁图中马术运动员和马能否跨越障碍物时,马可视为质点
易错分析:大的物体不一定不能看成质点,小的物体不一定能看成质点。物体的大小、形状和运动状态在研究物体时可不考虑看作质点。决定物体能否看成质点的条件不是物体的体积或质量的大小,而是物体的形状和大小对研究问题的结果影响是否可以忽略。
【答案】A
【解析】研究甲图中猫在地板上行走的速度时,猫的大小可忽略不计,可将猫看做质点,选项A正确;
B.研究乙图中水珠形状形成的原因时,旋转球的大小和形状不能忽略,旋转球不能看做质点,选项B错误;
C.研究图丙中飞翔鸟儿能否停在树桩上时,鸟儿的大小不能忽略,不能将鸟儿看做质点,选项C错误;
D.研究丁图中马术运动员和马能否跨越障碍物时,马的大小不能忽略不计,不能把马看做质点,选项D错误。
【变式1-1】(2021·浙江·高考真题)2020年11月10日,我国“奋斗者”号载人潜水器在马里亚纳海沟成功坐底,坐底深度10909m。“奋斗者”号照片如图所示,下列情况中“奋斗者”号一定可视为质点的是( )
A.估算下降总时间时B.用推进器使其转弯时
C.在海沟中穿越窄缝时D.科学家在其舱内进行实验时
【答案】A
【解析】
A.估算潜水器下降的总时间时,潜水器的大小和形状相对运动的轨迹可以忽略,可以视为质点,A正确;
BD.用推进器使其转弯时和科学家在其舱内进行实验时,都需要研究潜水器本身的特点,不可视为质点,BD错误;
C.在海沟中穿越窄缝时,潜水器的大小和形状相对窄缝,尺寸不可以忽略,不可视为质点,C错误。
故选A。
【变式1-2】关于质点,下列说法正确的是( )
A.质点不是真实存在的,所以没有实际意义
B.描述物体运动时,只有体积小的物体才能视为质点,体积大的物体不能视为质点
C.研究火车过隧道的时间时可以把火车视为质点
D.研究地球绕太阳运动的快慢时可以把地球视为质点
【答案】D
【解析】A、质点是只计质量、不计大小、形状的一个几何点,是实际物体在一定条件的科学抽象,不是真实存在的,但在研究问题时,可以把问题简化,故A错误;
BD、描述物体运动时,体积小的物体能视为质点,体积大的物体在一定的条件下也能视为质点,如研究地球绕太阳运动的快慢时,地球的大小可以忽略不计,可以把地球视为质点,故B错误,D正确;
火车过隧道时,火车的长度不能忽略,不能看作质点,故C错误。
【易错点提醒二】对参考系的理解错误
【例2】.(2023·浙江·高考真题)“神舟十五号”飞船和空间站“天和”核心舱成功对接后,在轨运行如图所示,则( )
A.选地球为参考系,“天和”是静止的
B.选地球为参考系,“神舟十五号”是静止的
C.选“天和”为参考系,“神舟十五号”是静止的
D.选“神舟十五号”为参考系,“天和”是运动的
易错分析:选择不同的参考系,同一物体的运动情况可能不同,但也可能相同。参考系不一定是静止的,只是被假定为静止的物体。地球是运动的,选取地面为参考系时,地球是假定静止的。
【答案】C
【解析】“神舟十五号”飞船和空间站“天和”核心舱成功对接后,在轨绕地球做圆周运动,选地球为参考系,二者都是运动的,AB错误;.“神舟十五号”飞船和空间站“天和”核心舱成功对接后,二者相对静止,C正确,D错误。
【变式1-1】1.2020年12月22日,美国“麦凯恩”号驱逐舰在未经允许的情况下,就擅闯我国南沙岛礁邻近海域,在发现之后,我国南部战区立即组织海空兵力用“054A”型护卫舰对其予以警告和驱离。如图所示是某网站发布的当天两舰的卫星图片和“054A”型护卫舰图片,假设在图示时刻两舰正沿同一方向匀速前进,并保持固定的距离,则下列说法正确的是( )
A.以我国海军054A型护卫舰为参考系,“麦凯恩”号是静止的
B.以我国海军054A型护卫舰为参考系,附近的南沙岛礁是静止的
C.以附近的我国南沙岛礁为参考系,两艘军舰均做竖直向下的运动
D.以“麦凯恩”号驱逐舰为参考系,地球同步卫星是静止的
【答案】A
【解析】A、图示时刻两舰正沿同一方向匀速前进,并保持固定的距离,以我国海军054A型护卫舰为参考系,“麦凯恩”号的位置没有变化,是静止的,故A正确;B、054A型护卫舰在海面上做匀速运动,则相对于附近的南沙岛礁是运动的,故B错误;C、以附近的我国南沙岛礁为参考系,两艘军舰均在海平面上运动,故C错误;D、“麦凯恩”号驱逐舰在海面上做匀速运动,则相对于地球是运动的,以“麦凯恩”号驱逐舰为参考系,地球同步卫星运动的,故D错误。
【变式1-2】关于参考系,下列说法正确的是( )
A.在研究和描述一个物体的运动时,必须选定参考系
B.由于运动是绝对的,描述运动时,无须选定参考系
C.选取不同的参考系来观察同一物体的运动,观察的结果一定是相同的
D.研究地面上物体的运动时,必须选择地球为参考系
【答案】 A
【解析】 A.在研究和描述一个物体的运动时,必须选定另一个物体做为参考系,故A正确;B.运动是绝对的,但描述某个物体的运动确总是相对其他物体而言的,所以必须选定一个参考系,故B错误;C.选取不同的参考系来观察同一物体的运动,观察的结果可能相同也可能不同,故C错误;D.参考系的选取是任意的,研究地面上物体的运动时,不一定必须选择地球为参考系,可根据研究问题的需要任意选取,故D错误。故选A。
【易错点提醒三】速度≠速度变化≠加速度
2.速度、速度的变化量和加速度的对比
3.速度、速度的变化量与加速度的区别和联系
(1)速度大,速度变化量、加速度不一定大。
(2)速度变化量大,加速度、速度不一定大,它们之间无直接关系。
(3)加速度大,速度不一定大。
(4)加速度的方向与速度变化量的方向一定相同
【例3】关于速度、速度的变化量和加速度的关系,下列说法中正确的是( )
A.速度的变化量Δv越大,则加速度也越大
B.做加速运动的物体,当加速度减小时,物体的速度增大
C.当速度的变化量的方向为正方向时,加速度的方向可能为负方向
D.物体的速度很大,则其加速度一定也很大
【易错分析】加速度是大小与速度、速度的变化无关,其大小取决于速度变化的快慢或者速度的变化率。
【答案】B
【详解】A.根据加速度定义式可知,速度的变化量大,加速度不一定大,还要看时间的长短,故A错误;
B.做加速运动的物体,速度的方向与加速度的方向相同,当加速度减小时,物体的速度继续增大,故B正确;
C.根据加速度的定义式可知,速度的变化量的方向与加速度的方向相同,所以当速度的变化量的方向为正方向时,加速度的方向也为正方向,故C错误;
D.物体以很大的速度匀速运动时,速度很大,加速度为零,故D错误。
故选B。
【变式1-1】火箭发射时,速度能在10s内由0增加到100m/s;汽车以108km/h的速度行驶,急刹车时能在2.5s内停下来,初速度的方向为正方向,下列说法中正确的是( )
A.10s内火箭的速度改变量为10m/sB.2.5s内汽车的速度改变量为-30m/s
C.火箭的速度变化比汽车的快D.火箭的加速度比汽车的加速度大
【答案】B
【详解】A.10s内火箭的速度改变量为100m/s,故A错误;
B.2.5s内汽车的速度改变量为故B正确;
CD.火箭的加速度汽车加速度正负号表示方向,故火箭的速度变化比汽车的慢,火箭的加速度比汽车的加速度小,故CD错误。故选B。
【变式1-2】下列运动可能发生的是( )。
A.物体运动的加速度等于0,而速度却不等于0
B.两物体相比,一个物体的速度变化量比较大,而加速度却比较小
C.物体的加速度和速度方向相同,而速度在减小
D.物体做直线运动,后一阶段的加速度比前一阶段小,但速度却比前一阶段大
答案ABD
解析:物体做匀速直线运动时,加速度为0,速度不为0;速度变化量大时,加速度不一定大;加速度和速度的方向相同时,速度一定增大;加速度减小时,速度可能增大,也可能减小;综上所述,选项A、B、D正确.
(【易错点提醒四】速度小者追速度大者
【例3】(2023·广东佛山市第一中学模拟)滑雪运动是2022年北京冬季奥运会主要的比赛项目。如图所示,水平滑道上运动员A、B间距。运动员A以速度向前匀速运动。同时运动员B以初速度向前匀减速运动,加速度的大小,运动员A在运动员B继续运动后追上运动员B,则的大小为( )
A. 4 mB. 10 mC. 16 mD. 20 m
【答案】C
【易错分析】运动员A、B距离最大的临界条件是速度相等
【解析】运动员B做匀减速直线运动,速度减为零的时间为
此时运动员A的位移为
运动员B的位移为
因为
即运动员B速度减少为零时,运动员A还未追上运动员B,则运动员A在运动员B停下来的位置追上运动员B,即,故C正确,ABD错误。
【变式1-1】(2023·重庆·统考模拟预测)如图所示,某足球场长。10号队员在中线处将足球沿边线向前踢出,足球的运动可视为在地面上做初速度、加速度的匀减速直线运动;踢出足球的同时,10号队员沿边线向前追赶足球。他的启动过程可以视为初速度、加速度为的匀加速直线运动,若他能达到的最大速度。求:
(1)足球从开始做匀减速运动到停下来的位移x;
(2)10号队员追上足球至少经过多长时间t。
【答案】(1);(2)
【详解】(1)设足球从开始到停下来的时间为,由运动学规律,有
,
解得
(2)设10号队员做匀加速直线运动达到最大速度的时间为、位移为,以最大速度做匀速直线运动到足球停止运动发生的位移为,由运动学规律,有
,,
解得
可知,足球停止运动时10号队员没有追上足球,然后继续以最大速度匀速运动追赶足球,则有
,
解得
【变式1-2】.2021年7月,云南的亚洲象北上引发人们关注,有关部门已采取措施引导象群返回了原栖息地。象群经过某一平直路段时,一小象因贪玩落后象群里的象妈妈处时才察觉,于是小象立刻由静止开始以大小为的加速度追赶象妈妈。若象妈妈以大小为的速度匀速前行,小象达到最大速度后的速度保持不变。下列说法正确的是( )
A.从小象开始追赶象妈妈起,经它们相距最远
B.小象追赶象妈妈的过程中,与象妈妈的最远距离为
C.从小象开始追赶象妈妈起,经小象追上象妈妈
D.小象追赶象妈妈过程中的位移大小为
【答案】D
【解析】从小象开始追赶象妈妈,当速度相等时它们相聚最远,则有
,A错误;与象妈妈的最远距离为
B错误;小象在四秒时达到最大速度,则小象追上象妈妈满足位移关系
四秒时小象的位移只有8m,故小象追上象妈妈时一定达到了最大速度,故
,经小象追上象妈妈,C错误;小象追赶象妈妈过程中的位移大小为,D正确。
【易错点提醒五】速度大者追速度小者
【例5】两辆汽车在同一直道上以相等的速度v0做同向直线运动,某时刻前车突然熄火做加速度大小为a1的匀减速运动,后车司机经△t时间后刹车,以大小为a2的加速度做匀减速运动,结果两车同时停下且没有发生碰撞,则在前车熄火前,两车正常行驶时之间距离至少是( )
A. v0△t2B. v0△tC. v022(1a1+1a2)D. v022(1a1-1a2)
【易错分析】物体B追赶物体A:开始时,两个物体相距x0,到vA=vB时,若xA+x0xB,则不能追上。
【解析】前车减速到零所需时间为:t1=v0a1,减速通过的位移为:x1=v022a1
后车在Δt时间内通过的位移为x'=v0Δt,后车减速到零经历的时间为:t2=v0a2,
减速通过的位移为:x2=v022a2由于两车同时停下且没有发生碰撞,故t1-Δt=t2,x'+x2=x1+s0联立解得,在前车熄火前,两车正常行驶时之间距离至少是:s0=v0Δt2或v022(1a1-1a2),故AD正确,BC错误。故选AD。
【答案】AD
【变式1-1】在赣州市南河大桥扩建工程中,双向桥梁已完成了某一通车方向的建设,为保持双向车辆正常通行,临时将其改成双向车道。如图所示,引桥与桥面对接处,有两车道合并一车道的对接口,、B两车相距时,B车正以速度匀速行驶,车正以的速度借道超越同向行驶的B车,此时车司机发现前方距离车头处的并道对接口,、B两车长度均为,且不考虑车变道过程的影响。
(1)若车司机放弃超车,而立即驶入与B车相同的行驶车道,车至少以多大的加速度刹车匀减速,才能避免与B车相撞。
(2)若车司机加速超车,车最大加速度为,请通过计算分析车能否实现安全超车。
【答案】(1);(2)不能安全超车,详见解析
【解析】(1)A车减速到与B车同速时,若恰未与B车相碰,则A车将不会与B车相碰,设经历的时间为t,则
A车位移 ①
B车位移 ②
③
由①②③式联立解得t=s
则A车与B车不相碰,刹车时的最小加速度大小
(2)设A车加速t2时间后车尾到达B车车头,则
解得t2=2s
在此时间内,A车向前运动了
计算可得
说明在离并道对接口16m的距离上以3m/s2的加速度加速不能实现安全超车。
【变式1-2】(2023·江西赣州市模拟)(2023·河北沧州·统考一模)在某次军事演习中,歼击机以的恒定速度追击前面同一直线上匀速飞行的无人靶机。当两者相距时;歼击机发射一枚导弹,导弹脱离歼击机后沿水平方向做加速度为的匀加速直线运动,时击中无人靶机并将其击落。已知发射导弹的时间不计,发射导弹对歼击机速度无影响。求:
(1)无人靶机被击中前飞行的速度大小;
(2)导弹飞行过程中与无人靶机的最大距离;
(3)若导弹击中无人靶机后,歼击机须尽快到达无人靶机被击落的空中位置且要求歼击机到达时速度为零继而悬停在空中。已知歼击机以最大加速度加速后达到最大速度,且歼击机加速和减速过程最大加速度大小相等,忽略歼击机从发现导弹击中无人靶机到开始加速的反应时间,求从导弹击中无人靶机至歼击机到达无人靶机所在位置的最短时间。(结果保留3位有效数字)
【答案】(1);(2);(3)
【详解】(1)根据题意,设靶机速度为,则有
解得
(2)设导弹被发射后经时间与无人靶机速度相等,此时二者间距最大,则有
解得
最大距离为
解得
(3)导弹击中靶机时,歼击机与无人靶机的距离为
经分析可知,导弹击中靶机后,歼击机须先做匀加速直线运动,达到最大速度后再以最大速度做匀速直线运动,最后做匀减速直线运动,且到达歼击机所在位置时的速度为零。设歼击机的最大加速度为
歼击机做匀加速直线运动的位移大小为
歼击机做匀减速直线运动的时间和位移大小分别为
歼击机做匀速直线运动的时间为
所以从歼击机击中靶机至歼击机到达靶机所在位置的最短时间为
【易错点提醒六】不理解直线运动x-t图像
【例6】(2019·浙江·高考真题)甲、乙两物体零时刻开始从同一地点向同一方向做直线运动,位移-时间图象如图所示,则在0~t1时间内
A.甲的速度总比乙大
B.甲、乙位移相同
C.甲经过的路程比乙小
D.甲、乙均做加速运动
【易错分析】xt图象中,两图线的交点表示两物体相遇,某时刻两物体的距离等于位置坐标的差值的绝对值.误认为在t1时刻两车速度相等,在xt图象中,两图线的交点表示两物体相遇,不是表示速度。解决图像问题首先看纵轴是位移,然后再解题,其次看两物体的出发点是否相同
【答案】B
【解析】A.因x-t图像的斜率等于速度,可知在0~t1时间内开始时甲的速度大于乙,后来乙的速度大于甲,选项A错误;
B.由图像可知在0~t1时间内甲、乙位移相同,选项B正确;
C.甲乙均向同方向做直线运动,则甲乙的路程相同,选项C错误;
D.由斜率等于速度可知,甲做匀速运动,乙做加速运动,选项D错误.
【变式1-1】(2023·全国高考真题)一小车沿直线运动,从t = 0开始由静止匀加速至t = t1时刻,此后做匀减速运动,到t = t2时刻速度降为零。在下列小车位移x与时间t的关系曲线中,可能正确的是( )
A. B.
C. D.
【答案】D
【解析】x—t图像的斜率表示速度,小车先做匀加速运动,因此速度变大即0—t1图像斜率变大,t1—t2做匀减速运动则图像的斜率变小,在t2时刻停止图像的斜率变为零。故选项D正确。
【变式1-2】.(2018·全国·高考真题)甲、乙两车在同一平直公路上同向运动,甲做匀加速直线运动,乙做匀速直线运动。甲、乙两车的位置x随时间t的变化如图所示。下列说法正确的是( )
A.在t1时刻两车速度相等
B.从0到t1时间内,两车走过的路程相等
C.从t1到t2时间内,两车走过的路程相等
D.在t1到t2时间内的某时刻,两车速度相等
【答案】CD
【解析】
A.位移−−时间图像的斜率表示物体运动的速度,由图可知,在t1时刻两图像的斜率不相等,即t1时刻两车的速度不相等,故A错误;
B.在0时刻,乙车的位置坐标为0,甲车在乙车的前方, t1时刻两车位置坐标相同,为x1,故从0到t1时间内,甲车走过的路程小于乙车走过的路程,故B错误;
C.t2时刻两车位置坐标相同,为x2,故从t1到t2时间内,两车走过的路程相等,故C正确;
D.由图可知,在t1到t2时间内的某时刻,两图像的斜率相等,即两车的速度相等,故D正确。
故选CD。
【易错点提醒七】不理解直线运动v-t图像
【例7】(2018·全国·高考真题)甲、乙两汽车在同一条平直公路上同向运动,其速度—时间图象分别如图中甲、乙两条曲线所示。已知两车在t2时刻并排行驶。下列说法正确的是( )。
A.两车在t1时刻也并排行驶B.在t1时刻甲车在后,乙车在前
C.甲车的加速度大小先增大后减小D.乙车的加速度大小先减小后增大
【易错分析】v-t图像图线与时间轴围成的“面积”表示相应时间内的位移。若此“面积”在时间轴的上方,表示这段时间内的位移方向为正方向;若此“面积”在时间轴的下方,表示这段时间内的位移方向为负方向。
【解的】AB.0~t1时间内
t1~t2时间内
t2时刻两车相遇,但0~t1时间内两者的位移差小于t1~t2时间内两者的位移差,则t1时刻甲在乙的后面,A错误B正确;
CD.由图象的斜率知,甲、乙两车的加速度均先减小后增大,C错误D正确。
故选BD。
【答案】BD
【变式1-1】(2023·广东高考真题)铯原子喷泉钟是定标“秒”的装置。在喷泉钟的真空系统中,可视为质点的铯原子团在激光的推动下,获得一定的初速度。随后激光关闭,铯原子团仅在重力的作用下做竖直上抛运动,到达最高点后再做一段自由落体运动。取竖直向上为正方向。下列可能表示激光关闭后铯原子团速度或加速度随时间变化的图像是( )
A. B.
C. D.
【答案】D
【解析】铯原子团仅在重力的作用,加速度g竖直向下,大小恒定,在图像中,斜率为加速度,故斜率不变,所以图像应该是一条倾斜的直线,故选项AB错误;因为加速度恒定,且方向竖直向下,故为负值,故选项C错误,选项D正确。
【变式1-2】2023·广东省广州市天河外国语学校高三上学期10月月考 )ETC是电子不停车收费系统的简称,可以提高高速公路的通行能人工通道力,如图甲所示为ETC通道和人工通道的示意图。一辆汽车通过人工通道时的图像如图乙所示,时刚好进入人工通道。时离开人工通道。若该汽车以4m/s的速度匀速通过ETC通道,则相比通过人工通道可节省的时间为( )
A. 2sB. 4sC. 5sD. 6s
【答案】C
【解析】图像中面积表示位移,汽车所走的位移为
若该汽车以4m/s的速度匀速通过ETC通道,所用时间为
相比通过人工通道可节省的时间为
故ABD错误,C正确。
1.(2022·浙江·统考高考真题)下列说法正确的是( )
A.研究甲图中排球运动员扣球动作时,排球可以看成质点
B.研究乙图中乒乓球运动员的发球技术时,乒乓球不能看成质点
C.研究丙图中羽毛球运动员回击羽毛球动作时,羽毛球大小可以忽略
D.研究丁图中体操运动员的平衡木动作时,运动员身体各部分的速度可视为相同
【答案】B
【详解】A.研究甲图中排球运动员扣球动作时,排球的形状和大小不能忽略,故不可以看成质点,故A错误;
B.研究乙图中乒乓球运动员的发球技术时,要考虑乒乓球的大小和形状,则乒乓球不能看成质点,故B正确;
C.研究丙图中羽毛球运动员回击羽毛球动作时,羽毛球大小不可以忽略,故C错误;
D.研究丁图中体操运动员的平衡木动作时,运动员身体各部分有转动和平动,各部分的速度不可以视为相同,故D错误;故选B
2.(2020·浙江·高考真题)如图所示,新中国成立70周年阅兵仪式上,国产武装直升机排列并保持“70”字样编队从天安门上空整齐飞过。甲、乙分别是编队中的两架直升机,则( )
A.以甲为参考系,乙是运动的
B.以乙为参考系,甲是运动的
C.以甲为参考系,坐在观众席上的观众都是静止的
D.以乙为参考系,“70”字样编队中所有直升机都是静止的
【答案】D
【解析】AB.甲和乙相对静止,所以以甲为参考系,乙是静止的,相反以乙为参考系,甲是静止的,故AB错误;
C.观众相对甲有位置变化,所以以甲为参考系,观众是运动的,故C错误;
D.乙和编队中的直升机是相对静止的,因此以乙为参考系,编队中的直升机都是静止的,故D正确。
故选D.
3.(2021·辽宁·高考真题)某驾校学员在教练的指导下沿直线路段练习驾驶技术,汽车的位置x与时间t的关系如图所示,则汽车行驶速度v与时间t的关系图像可能正确的是( )
A.B.
C.D.
【答案】A
【解析】
图象斜率的物理意义是速度,在时间内,图象斜率增大,汽车的速度增大;在时间内,图象斜率不变,汽车的速度不变;在时间内,图象的斜率减小,汽车做减速运动,综上所述可知A中图象可能正确。
故选A。
4.(2022·河北·统考高考真题)科学训练可以提升运动成绩,某短跑运动员科学训练前后百米全程测试中,速度v与时间t的关系图像如图所示。由图像可知( )
A.时间内,训练后运动员的平均加速度大
B.时间内,训练前、后运动员跑过的距离相等
C.时间内,训练后运动员的平均速度小
D.时刻后,运动员训练前做减速运动,训练后做加速运动
【答案】D
【详解】A.根据图像的斜率表示加速度,由题图可知时间内,训练后运动员的平均加速度比训练前的小,故A错误;
B.根据图像围成的面积表示位移,由题图可知时间内,训练前运动员跑过的距离比训练后的大,故B错误;
C.根据图像围成的面积表示位移,由题图可知时间内,训练后运动员的位移比训练前的位移大,根据平均速度等于位移与时间的比值,可知训练后运动员的平均速度大,故C错误;
D.根据图像可直接判断知,时刻后,运动员训练前速度减小,做减速运动;时刻后,运动员训练后速度增加,做加速运动,故D正确。故选D。.
5.北京大学著名物理学家赵凯华教授曾经说过这样一句话:“加速度是人类认识史上最难建立的概念之一,也是每个初学物理的人最不易掌握的概念……”我国长征火箭点火升空瞬间的情景如图所示,则下列说法正确的是( )。
A.在火箭点火升空的瞬间,火箭的速度很小,但加速度可能很大
B.在火箭点火升空的瞬间,火箭的速度很小,故加速度也小
C.火箭速度变化得越大,其加速度就大
D.火箭速度变化得越快,其加速度就变化得越快
【答案】A
【解析】火箭点火瞬间,速度很小,几乎为零,但此时火箭得到的反冲力较大,火箭的加速度可能很大, A项正确,B项错误;加速度是描述物体速度变化快慢的物理量,速度变化得越快,加速度就越大,C、D两项错误。
6.(2023·广东韶关市第二次模拟)图(a)所示的医用智能机器人在巡视中沿医院走廊做直线运动,图(b)是该机器人在某段时间内的位移—时间图像(后10s的图线为曲线,其余为直线)。以下说法正确的是( )
A. 机器人在0~30s内的位移大小为2m
B. 0~10s内,机器人做匀加速直线运动
C. 10~30s内,机器人的平均速度大小为0.35m/s
D. 机器人在5s末的速度与15s末的速度相同
【答案】AC
【解析】根据图像可知,机器人在0~30s内的位移大小为2m,A正确;位移时间图线的斜率可反映速度,0~10s内,图线的斜率不变,机器人做匀速运动,B错误;10~30s内,平均速度为m/s=0.35m/s正确;0~10s内图线的斜率与10s~20s内图线的斜率关系为:k1=-k2
所以机器人在5s末的速度与15s末的速度等大反向,因速度是矢量,D错误。
7.(2023·山东省东营市一中高三下学期二模)如图所示为一物体沿直线运动的位移-时间图像,下列关于该物体的速度—时间图像可能正确的是( )
A. B.
C. D.
【答案】A
【解析】从位移—时间图像可知物体一直沿正方向运动,所以BD错误;
AC.又可知2s内物体的位移为8m,则速度—时间图线与时间轴所围的面积为8,故A正确、C错误。
故选项A正确。
8.(2023·广东茂名·统考二模)如图所示为小明在竖直方向上练习蹦床运动的情景。若忽略空气阻力,用x、v、a、E、t分别表示小明离开蹦床在空中运动的位移、速度、加速度、机械能和时间,下列图像正确的是( )
A.B.
C.D.
【答案】B
【解析】根据题意,由对称性可知,小明上升的时间和下降的时间相等,取向上为正方向,根据匀变速公式可得,小明运动的位移与时间的关系式为
则图像为开口向下的抛物线,故A错误;根据匀变速公式可得,小明运动的速度与时间的关系式为 ,则图像为向下倾斜的直线,故B正确;小明整个运动过程中,只受重力,加速度一直为重力加速度,不随时间变化,所以a-t图为一条与t轴平行的直线,故C错误;
小明从离开蹦床后只受重力,机械能不变,所以E不会随时间变化,所以E-t图为一条与t轴平行的直线,故D错误。
9. (2023·广东湛江一模)甲、乙两同学各自骑自行车在一条平直公路上沿直线运动,其位移x随时间t的变化规律分别如图中甲、乙图线所示,图线甲是直线,图线乙是抛物线,下列说法正确的是( )
A.时间内甲、乙的平均速度相等
B.时间内甲、乙的最大距离为
C.时间内甲、乙的运动方向相反
D.时刻甲、乙的速度相同
【答案】B
【解析】由图像可知内甲、乙的位移大小分别为、x1,位移不相等,所以甲、乙的平均速度不相等,A错误;由图像可知内甲、乙的最大距离为,B正确;.由图像可知在内甲、乙的斜率均为负,所以他们的运动方向相同,C错误;由两图线相交可知他们此时的位置相同,但斜率的绝对值大小不一定相等,即速度大小不一定相等,且斜率正负不同,即速度方向相反,可知,时刻甲、乙的速度不相同,D错误。
10.一辆轿车在平直公路的一条车道上以72 km/h的速度匀速行驶,突然发现其正前方120 m处有一辆货车同向匀速前进,于是轿车紧急刹车做匀减速运动,若轿车刹车过程的加速度大小为a=1 m/s2,两车相距最近时,距离为22 m,忽略司机的反应时间,则货车的速度大小为( )
A. 21.6 km/hB. 18 km/hC. 16 km/hD. 12 km/h
【答案】A
【解析】轿车速度为v轿=72 km/h=20m/s,设货车速度为v货。当二者速度相等时,距离最近。有t=v轿-v货a;v轿+v货2t+22=v货t+120解得:v货=6m/s=21.6km/s故A正确,BCD错误。故选A。
11.如图所示,甲、乙两辆汽车并排沿平直路面向前行驶,两车车顶两位置都装有蓝牙设备,这两个蓝牙设备在以内时能够实现通信。时刻,甲、乙两车刚好位于图示位置,此时甲车的速度为,乙车的速度为的距离为。从该时刻起甲车以的加速度做匀减速运动直至停下,乙车保持原有速度做匀速直线运动。忽略信号传递时间,从时刻起,甲、乙两车能利用蓝牙通信的时间为( )
A.B.C.D.
【答案】D
【解析】根据几何知识可知,当甲车在乙车前方且时,有
根据运动学公式有 ,解得,
因为甲车做匀减速运动而乙车做匀速运动,所以两车之间的距离先增大后减小,当时,;时,。t=t2=4s时,甲车的速度为
t=4s之后,甲、乙两车的距离不断减小,且甲车能够继续行驶的距离为
根据几何关系可知,从t=4s开始到乙车行驶至甲车前方4m的过程中,,这段过程经历的时间为
所以甲、乙两车能利用蓝牙通信的时间为,故选项D正确。
12.冬季浓雾天气频繁出现。某日早晨浓雾天气中道路能见度只有30m,且路面湿滑。一辆小汽车以15m/s的速度由南向北行驶,某时刻,司机突然发现正前方浓雾中有一辆卡车正以3m/s的速度同向匀速行驶,于是鸣笛示警同时紧急刹车,但路面湿滑,只能以2m/s2的加速度减速行驶,前车于2s后以2m/s2的加速度加速行驶。以下说法正确的是( )
A.因两车采取了必要的加、减速措施,所以两车不会追尾
B.虽然两车采取了加、减速措施,但加速度过小,两车仍会追尾
C.在前车开始加速时,两车仅相距9m
D.两车距离最近时只有12m
【答案】A
【详解】ABD.设小汽车匀速行驶的速度为v1,减速时的加速度大小为a1;卡车匀速行驶时的速度为v2,加速运动时的加速度大小为a2,后车刹车后经过时间t两者共速,则有v1-a1t=v2+a2(t-2s)
解得t=4s在时间t内小汽车的位移为x1=v1t-a1t2=44m前车加速行驶的时间为t′=t-2s=2s
在时间t内,前车的位移为x2=v2t+a2t′2=16m因x2+30m>x1故两车不会追尾,此时两车相距最近,距离为Δx=x2+30m-x1=2m故A正确,BD错误。
C.在前车开始加速时,两车相距Δx′=(30+3×2)m-m=10m故C错误。
故选A。
13.在某次自动驾驶和基于蜂窝网络技术车路协同测试中,甲、乙两试验车在同一车道上同向匀速行驶,t=0时刻,在前面以36km/h的速度行驶的甲车突然以a=2m/s2的加速度减速,在后面以72km/h的速度行驶的乙车通过车联网实现信息交互同时刹车,两车刹车过程均可视为匀减速直线运动,则( )
A.若两车不相撞,甲车在6s内的位移大小为25m
B.若两车刹车前相距12m,乙车以加速度6m/s2刹车可能在t=3s时撞上甲车
C.若两车刹车前相距20m,则乙车的加速度至少为4m/s2才能避免两车相撞
D.若两车刹车前相距37.5m,则乙车的加速度至少为3.2m/s2才能避免两车相撞
【答案】AD
【详解】A.甲车的刹车时间t0==5s故甲车在6s内的位移大小s1=t0=25m故A正确;
B.若两车刹车前相距12m,乙车以加速度6m/s2刹车,有v2t-a2t2=Δx+v1t-a1t2解得
t1=2s或t2=3s(与实际情况不符,舍去)故B错误;
C.作出两车的v-t图像
若两车同时同地刹车,乙车在t0时间内运动位移为50m,此时两车相距Δs=25m若两车刹车前相距20mΔs=25m速度均为零,乙恰好停在甲后面是不撞上的临界条件,有
解得则乙车的加速度至少为3.2m/s2才能避免两车相撞。故D正确。故选AD。
14.(2023·广东深圳市第一次调研考试)挥杆套马是我国蒙古族传统体育项目,烈马从骑手身边奔驰而过时,骑手持6m长的套马杆,由静止开始催马追赶,二者的v-t图像如图所示,则( )
A. 0~4s内骑手靠近烈马B. 6s时刻骑手刚好追上烈马
C. 骑手在9s时刻挥杆,能套到烈马D. 8~9s内烈马加速度大于0~6s内骑手的加速度
【答案】CD
【解析】v-t图像图线与坐标轴所围的面积表示位移,骑手与烈马在t=0时并排运动,通过图线在0~4s内所围的面积可以看出4s内烈马位移大于骑手位移,所以4s末烈马与骑手间距离在增大,0~6s内烈马位移还是大于骑手的位移,说明6s末烈马仍在前方,故AB错误;由图形所围的面积可以算出0~9s内,烈马的位移为
骑手的位移为
套马杆长l=6m,x2+l>x1,所以骑手在9s时刻挥杆,能套到烈马,故C正确;
由加速度定义式知
8~9s内烈马加速度
0~6s内骑手的加速度,故D正确。
15.2023·黑龙江哈尔滨·哈尔滨三中校考模拟预测)某次导弹试射演习中,歼-16战斗机瞄准了前方同一直线上同方向匀速飞行的无人靶机。当两者距离时,歼-16战斗机以的对地速度发射一枚导弹,控制导弹立即沿水平方向做的匀加速直线运动,在时击中无人靶机并将其击落。
(1)求无人靶机被击中前飞行速度大小;
(2)在(1)的条件下,若无人靶机在导弹发射1s后接收到信号指令开始做匀加速直线运动逃脱,加速度为,求该过程中,导弹与无人靶机的最大距离。
【答案】(1)300m/s;(2)6260m
【易错分析】导弹的速度与无人靶机距离最大的临界条件是速度相等
【详解】(1)L=6km=6000m
20s内导弹的位移为
无人靶机被击中前飞行速度大小为
(2)当导弹的速度与无人靶机的速度相等时,距离最大,设时间为t1,有
代入数据解得
导弹的位移为
无人靶机的位移为
导弹与无人靶机的最大距离为
比较项目
速度
速度的变化量
加速度
物理意义
描述物体运动的快慢和方向
描述物体速度的改变
描述物体速度的变化快慢
公式
v=eq \f(Δx,Δt)
Δv=v-v0
a=eq \f(Δv,Δt)=eq \f(v-v0,Δt)
决定因素
匀变速直线运动中,由v=v0+at知v的大小由v0、a、t决定
由Δv=aΔt知Δv由a与Δt决定
由a=eq \f(F,m)知,a由F、m决定,与v、Δv、Δt无关
追及类型
图像描述
相关结论
匀加速
追匀速
设x0为开始时两物体间的距离,则应有下列结论:
①t=t0以前,后面物体与前面物体间的距离增大
②t=t0时,两物体相距最远,为x0+Δx
③t=t0以后,后面物体与前面物体间的距离减小
④一定能追上且只能相遇一次
匀速追
匀减速
匀加速追
匀减速
追及
类型
图像描述
相关结论
匀减
速追
匀速
设x0为开始时两物体间的距离,开始追赶时,后面物体与前面物体间的距离在减小,当两物体速度相等时,即t=t0时刻:
①若Δx=x0,则恰能追上,两物体只能相遇一次,这也是避免相撞的临界条件
②若Δxx0,则相遇两次,设t1时刻两物体第一次相遇,则t2=2t0-t1时刻两物体第二次相遇
匀速
追匀
加速
匀减
速追
匀加
速
比较项目
速度
速度的变化量
加速度
物理意义
描述物体运动的快慢和方向
描述物体速度的改变
描述物体速度的变化快慢
公式
v=eq \f(Δx,Δt)
Δv=v-v0
a=eq \f(Δv,Δt)=eq \f(v-v0,Δt)
决定因素
匀变速直线运动中,由v=v0+at知v的大小由v0、a、t决定
由Δv=aΔt知Δv由a与Δt决定
由a=eq \f(F,m)知,a由F、m决定,与v、Δv、Δt无关
相关试卷
这是一份备战2025年新高考物理二轮复习易错题易错点06机械能练习(Word版附解析),文件包含易错点06机械能-4大陷阱原卷版docx、易错点06机械能-4大陷阱解析版docx等2份试卷配套教学资源,其中试卷共67页, 欢迎下载使用。
这是一份备战2025年新高考物理二轮复习易错题易错点07动量练习(Word版附解析),文件包含易错点07动量-3大陷阱原卷版docx、易错点07动量-3大陷阱解析版docx等2份试卷配套教学资源,其中试卷共54页, 欢迎下载使用。
这是一份备战2025年新高考物理二轮复习易错题易错点09静电场练习(Word版附解析),文件包含易错点09静电场docx4大陷阱备战原卷版docx、易错点09静电场docx4大陷阱备战解析版docx等2份试卷配套教学资源,其中试卷共62页, 欢迎下载使用。
