辽宁省沈阳市2024-2025学年高二(上)期末五校联考生物试卷(解析版)
展开
这是一份辽宁省沈阳市2024-2025学年高二(上)期末五校联考生物试卷(解析版),共25页。试卷主要包含了选择题,非选择题等内容,欢迎下载使用。
试卷说明:试卷共二部分
第一部分:选择题型(1-20题45分)
第二部分:非选择题型(21-25题55分)
第I卷(选择题共45分)
一、选择题(本题共15小题,每小题2分,共30分。在每小题给出的四个选项中,只有一项是符合题目要求的。)
1.在内环境稳态的调节过程中,激素、神经递质和细胞因子等信息分子发挥了重要作用,下列叙述不正确的是( )
A.几种信息分子可能是由同一种器官分泌产生的
B.多种信息分子可以共同作用调控同一生理过程
C.信息分子发挥作用时都需要与相应受体结合
D.信息分子在作用前后性质不变而持续发挥作用
【答案】D
【分析】激素是信息分子,具有调节机体生命活动的功能,激素作用于特定的靶细胞,与靶细胞膜上的受体结合后,引起靶细胞代谢活动的变化;激素一经发挥作用后,就被分解、灭活,因此激素需源源不断地产生。
【详解】A、几种信息分子可能是由同一种器官分泌产生的,如下丘脑可分泌促甲状腺激素释放激素和抗利尿激素,也可释放神经递质,A正确;
B、多种信号分子可协同调控同一生理功能,如胰岛素和胰高血糖素共同参与血糖平衡调节,B正确;
C、激素是内分泌腺器官活细胞分泌的、神经递质是神经元之间传递信息的分子、细胞因子是免疫活性物质,三者均需要与相应靶细胞的受体结合,才能发挥作用,C正确;
D、信息分子在作用前后并不都持续发挥作用,如激素属于信息分子,但激素一经与靶细胞结合并起作用后就会被灭活,而神经递质发挥作用后会被分解或重吸收回突触小泡,D错误。
故选D。
2.下图中甲、乙、丙分别表示正常人体的三种细胞外液,其中I、Ⅱ、Ⅲ分别表示生活在甲、乙、丙中的细胞。下列相关叙述正确的是( )
A.甲的渗透压主要来自蛋白质含量,无机盐对其影响不大
B.若Ⅱ表示肝细胞,则甲中的葡萄糖浓度一定比乙中的低
C.毛细血管壁细胞生活在甲和乙中,淋巴细胞生活在甲和丙中
D.肌肉注射一定浓度的血浆蛋白可用于缓解因营养不良引起的组织水肿
【答案】C
【分析】血浆、组织液和淋巴液之间的关系为:血浆与组织液之间是通过毛细血管壁相互渗透,组织液的一部分还可以透过毛细淋巴管壁形成淋巴液,淋巴液经过淋巴循环通过左右锁骨下静脉进入血浆。据图分析可知:图中甲表示血浆,乙表示组织液,丙表示淋巴液。
【详解】A、图中甲表示血浆,血浆的渗透压主要来自蛋白质和无机盐的含量,A错误;
B、乙表示组织液,甲表示血浆,若Ⅱ表示肝细胞,肝细胞中的肝糖原分解,使得外面的毛细血管中的葡萄糖浓度(甲)比组织液(乙)的高,B错误;
C、毛细血管管壁细胞生活在甲(血浆)和乙(组织液)中,淋巴细胞生活在甲(血浆)和丙(淋巴液)中,C正确;
D、营养不良引起的组织水肿为血浆渗透压过低,组织液渗透压过高,肌肉注射一定浓度的血浆蛋白使得组织液渗透压更高,不利于缓解因营养不良引起的组织水肿,D错误。
故选C。
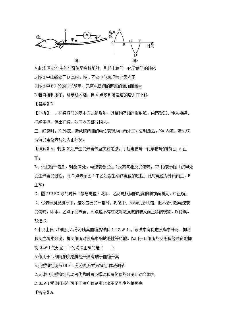
3.将一个微电压计的甲、乙两个电极放置在蛙的坐骨神经—腓肠肌标本上(如图1),在X处给予坐骨神经一个适宜刺激,腓肠肌会收缩,记录到的电位变化如图2所示,其中OB段表示图1的甲处发生兴奋的过程。下列叙述错误的是( )
A.刺激X处产生的兴奋传至突触前膜,引起电信号→化学信号的转化
B.图2中曲线处于D点时,图1乙处电位表现为外负内正
C.图2中BC段的时长随甲、乙两电极间的距离的增加而增大
D.若直接刺激①,腓肠肌收缩,且A点随刺激强度的增大而上移
【答案】D
【分析】一、神经调节的基本方式是反射,其结构基础是反射弧,由感受器、传入神经、神经中枢、传出神经、效应器五部分构成。
二、静息时,K+外流,造成膜两侧的电位表现为内负外正;受刺激后,Na+内流,造成膜两侧的电位表现为内正外负。
【详解】A、刺激X处产生的兴奋传至突触前膜,引起电信号→化学信号的转化,A正确;
B、依据题干信息,刺激X处,电流表会发生2次方向相反的偏转,OB段表示图1的甲处发生兴奋的过程,则D点表示图1中乙处发生动作电位的过程,此时电位为外负内正,B正确;
C、图2中BC段的时长(静息电位)随甲、乙两电极间的距离的增加而增大,C正确;
D、①表示腓肠肌标本,是效应器的一部分,刺激①,腓肠肌会收缩,但不会引起电流表的偏转,即甲、乙点不会兴奋,A点也不存在随刺激强度的增大而上移的现象,D错误。
故选D。
4.小肠上皮L.细胞可以分泌胰高血糖素样肽-1(GLP-1),该激素有促进胰岛素分泌、抑制胰高血糖素分泌、提高细胞对胰岛素的敏感性等功能。作用于L细胞的交感神经兴奋能抑制GLP-1的分泌。下列说法正确的是( )
A.作用于L细胞的交感神经兴奋有助于血糖升高
B.交感神经调节GLP-1分泌的方式为神经-体液调节
C.人体中交感神经活动占优势时胃肠蠕动和消化腺的分泌活动会加强
D.GLP-1受体阻滞剂可用于治疗胰岛素分泌不足引发的糖尿病
【答案】A
【分析】分析题干可知:GLP-1可增强胰岛素的合成和分泌,同时抑制胰高血糖素的分泌,从而降低血糖浓度。胰岛素的作用是机体内唯一降低血糖的激素,胰岛素可促进组织细胞加速、摄取、利用存储葡萄糖,从而降低血糖浓度,胰高血糖素能促进肝糖原的分解,并促进一些非糖物质转化为葡萄糖,从而使血糖水平升高。
【详解】AB、根据题干信息可知,作用于L细胞的交感神经兴奋抑制GLP-1的分泌,属于神经调节;交感神经兴奋会导致胰岛素分泌分泌减少,胰高血糖素分泌增加,有助于血糖升高,A正确;B错误;
C、人体中交感神经活动占优势时胃肠蠕动和消化腺的分泌活动会减弱,C错误;
D、GLP-1受体阻滞剂会导致GLP-1与相应靶细胞受体结合受阻,细胞对胰岛素的敏感性降低,胰岛素分泌减少,不能用于治疗胰岛素分泌不足引发的糖尿病,D错误。
故选A。
5.在应急情况下,肾上腺素调节肝细胞代谢以补充血糖(如图)。下列叙述正确的是( )
A.肾上腺素也可促进肌糖原分解而补充血糖
B.肾上腺素在此调节过程中起催化作用
C.肾上腺素的分泌受到下丘脑和垂体的分级调节
D.肾上腺素与受体结合后引发肝细胞内一系列酶活性改变
【答案】D
【分析】激素种类多、量极微,既不组成细胞结构,又不提供能量,也不起催化作用,而是随体液到达靶细胞,使靶细胞原有的生理活动发生变化。
【详解】A、肌糖原不能分解补充血糖浓度,A错误;
B、肾上腺素不起催化作用,只起调节细胞代谢的作用,B错误;
C、肾上腺素的分泌不存在分级调节,C错误;
D、图示可知,肾上腺素与受体结合后引发肝细胞内一系列酶活性改变,发生一系列酶促反应,D正确。
故选D。
6.猴痘病毒与天花病毒属于同一属病毒,研究表明,通过接种天花疫苗预防猴痘的有效性约为85%。下列叙述错误的是( )
A.接种天花疫苗产生的抗体能与猴痘病毒的抗原结合
B.树突状细胞和辅助性T细胞都能直接将抗原呈递给B细胞
C.机体内猴痘病毒的清除需细胞免疫和体液免疫共同完成
D.多次接种同种疫苗,机体会产生更多的记忆细胞和抗体
【答案】B
【分析】二次免疫应答指生物免疫系统遭受初次的外来病原入侵后,免疫系统发挥记忆效应。当再次遭受同样的病原体或者抗原入侵时,能快速、高效地产生大量抗体,将抗原清除。参与体液免疫的细胞有吞噬细胞、T细胞、B细胞、浆细胞、记忆细胞。
【详解】A、接种天花疫苗产生的抗体能与天花病毒和猴痘病毒特异性结合,A正确;
B、树突状细胞、B细胞等抗原呈递细胞摄取病原体,而后对抗原进行处理,呈递在细胞表面,然后传递给辅助性T细胞,辅助性T细胞表面特定分子发生变化并与B细胞结合,这是激活B细胞的第二个信号,可见辅助性T细胞不能直接将抗原呈递给B细胞,B错误;
C、猴痘病毒可能进入宿主细胞,故人体抵御猴痘病毒需细胞免疫和体液免疫共同发挥作用,C正确;
D、多次接种同种疫苗可使浆细胞和记忆细胞增多,浆细胞产生的抗体也会增多,D正确。
故选B。
7.Graves病是常见的甲状腺功能亢进类疾病,患者体内产生刺激甲状腺的免疫球蛋白(TSI),TSI可模仿TSH与甲状腺细胞上的受体结合。下列说法错误的是( )
A.可通过服用免疫抑制药物来减轻Graves病症状
B.Graves病患者基础体温较常人高
C.Graves病发病机理与过敏反应类似
D.Graves病患者体内TRH含量较常人低
【答案】C
【分析】一、分析题意可知:Graves病患者体内产生刺激甲状腺的免疫球蛋白(TSI),TSI可模仿TSH与甲状腺细胞上的受体结合;说明TSI具有与促甲状腺激素相同的效果,并能持续发挥作用,则患者体内甲状腺激素分泌旺盛。
二、根据题意分析可知,Graves病是常见的甲状腺功能亢进类疾病,患者体内产生刺激甲状腺的免疫球蛋白(TSI),TSI可模仿TSH与甲状腺细胞上的受体结合,则该病应该属于自身免疫病。
【详解】A、根据以上分析可知,该病为自身免疫病,是由于免疫功能过强引起的,因此可通过服用免疫抑制药物来减轻Graves病症状,A正确;
B、根据题意可知,Graves病患者体内产生的TSI可模仿TSH与甲状腺细胞上的受体结合,促进甲状腺激素的分泌,因此病人体内甲状腺激素含量高于正常人,甲状腺激素促进物质代谢,增加产热,使得Graves病患者基础体温较常人高,B正确;
C、根据以上分析可知,Graves病发病机理与自身免疫病类似,C错误;
D、根据B选项分析可知,Graves病患者体内甲状腺激素含量高于正常人,通过负反馈调节,人体内下丘脑分泌的TRH减少,故TRH含量较常人低,D正确。
故选C。
8.用不同浓度的生长素处理番茄幼苗的茎和芽,二者的生长反应结果如下图所示,下列叙述正确的是( )
A.图示体现了生长素的作用因浓度、细胞成熟程度不同而有较大差异
B.生长素浓度不同,对同一器官生长的作用效果不同
C.生长素浓度为C时,茎生长速度最快,芽不生长
D.将幼苗水平放置,B、C两点可分别表示茎远地侧和近地侧的生长素浓度
【答案】D
【分析】生长素类具有促进植物生长的作用,在生产上的应用主要有:
1、促进扦插的枝条生根;
2、促进果实发育;
3、防止落花落果。
【详解】A、据图,图示信息只体现了生长素的作用因浓度、细胞种类的不同而有较大差异,而无法体现生长素的作用与植物细胞的成熟程度有关,A错误;
B、生长素浓度不同,对同一器官生长的作用效果也可能相同,如最适浓度两侧的两个不同浓度,B错误;
C、生长素浓度为C时,茎生长速度最快,对芽的作用是既不促进,也不抑制,由于植物细胞中含有微量的内源性生长素,所以芽会生长,只是生长较为缓慢,C错误;
D、幼苗水平放置时,受重力作用影响,茎的近地侧浓度大于远地侧,对茎作用的影响是近地侧生长快于远地侧,据图可知,B、C两点可分别表示茎远地侧和近地侧的生长素浓度,D正确。
故选D。
9.为探究生长调节物质CFM对IAA的极性运输是否有抑制作用,取豌豆幼苗茎切段进行实验,实验组设计如图所示。下列叙述错误的是( )
A.对照组的羊毛脂中应不含CFM
B.对照组豌豆幼苗茎切段形态学上端应朝下
C.本实验可用放射性同位素标记IAA作为测试方法
D.若图中受体中IAA含量明显低于对照组,则说明CFM对IAA的极性运输有抑制作用
【答案】B
【分析】“探究生长调节物质CFM对IAA的极性运输是否有抑制作用”,则该实验的自变量是有无生长调节物质CFM,因变量是受体琼脂块是否含有生长素,若受体中IAA含量与对照组相比明显低,则说明CFM对极性运输有抑制作用,否则就没有抑制作用,豌豆幼苗茎切段形态学上下端属于无关变量,各组应该相同且适宜,即都是形态学上端朝上。
【详解】A、实验要遵循对照原则,该实验的自变量是生长调节物质CFM的有无,因此对照组的羊毛脂中应不含CFM,A正确;
B、实验过程除了自变量变化外,其他的无关变量应该适宜且相同,因此对照组豌豆幼苗茎切段放置应该与实验组相同,都是形态学上端朝上,B错误;
C、本实验可用放射性同位素标记IAA作为测试方法,C正确;
D、与对照组相比,若图中受体中TAA含量明显低于对照组,则说明CFM对IAA的极性运输有抑制作用,D正确。
故选B。
10.茉莉酸作为一种植物激素,在逆境胁迫中和其他激素一起发挥作用。当植物细胞合成大量茉莉酸时,会与植物细胞膜上的受体结合形成茉莉酸-受体复合体,再与JAZ蛋白结合,导致JAZ蛋白降解,释放出转录因子,激活根毛生长基因的表达,调控植物生长发育过程。下列说法正确的是( )
A.JAZ蛋白不利于根毛细胞生长基因的表达
B.茉莉酸由腺体产生,运送到作用部位
C.动植物激素都与靶细胞膜表面受体结合,引起细胞生理学响应
D.茉莉酸的绝对含量决定根的生长发育状况
【答案】A
【分析】植物激素指的是在植物体内合成,从产生部位运输到作用部位,并且对植物体的生命活动产生显著调节作用的微量有机物;植物激素是由植物体内产生,而非特定器官产生的。
【详解】A、由题意可知,茉莉酸与植物细胞膜上的受体结合后,会与JAZ蛋白结合,导致JAZ蛋白降解,JAZ蛋白的降解会释放出转录因子,进而激活根毛生长基因的表达,因此,JAZ蛋白的存在实际上阻碍了根毛细胞生长基因的表达,A正确;
B、茉莉酸并不是由特定的腺体产生,而是在植物受到逆境胁迫(如病原体侵害、干旱或盐胁迫)时,在植物体内的多个组织中合成,B错误;
C、动植物激素都与受体结合,引起细胞生理学响应,但动物激素的受体不一定都位于靶细胞膜上,如性激素的受体在细胞内,C错误;
D、茉莉酸的含量确实对根的生长发育有重要影响,但是根的生长发育是一个复杂的生理过程,受到多种植物激素的调控,包括生长素细胞分裂素、赤霉素等,同时也受到土壤条件、水分、养分供给等多种外部环境因素的影响,因此,不能简单地说茉莉酸的绝对含量决定了根的生长发育状况,D错误。
故选A。
11.《孟子·梁惠王上》提到,“数罟(密网)不入湾池,鱼鳖不可胜食也;斧斤以时入山林,材木不可胜用也”。下列叙述错误的是( )
A.不使用密网有利于种群维持增长型的年龄结构
B.调查池塘中的鱼类种群密度时,可采用标记重捕法
C.禁止砍伐树木有利于更合理地利用森林资源
D.“材木不可胜用”说明生态系统具有自我调节能力
【答案】C
【分析】年龄结构分为三种类型:增长型、稳定型和衰退型。增长型种群中幼年个体很多,老年个体很少,种群密度会越来越大;稳定型种群中各年龄期的个体数目比例适中,种群密度在一段时间内保持稳定;衰退型种群中老年个体很多,幼年个体很少,种群密度会越来越小。
【详解】A、不用细密的渔网在池塘里捕鱼,可以保留小鱼,从而使种群的年龄结构维持在增长型,A正确;
B、鱼类活动能力强,活动范围大,所以调查池塘中的鱼类种群密度时,可采用标记重捕法,B正确;
C、依据题干信息,“斧斤以时入山林”,提示我们在实际中,按时令进山伐树,不乱砍滥伐,适时地有计划砍伐可源源不断获得木材,而禁止砍伐树木不利于更合理地利用森林资源,C错误;
D、“材木不可胜用”的意思是木材用之不尽,这说明了生态系统具有自我调节能力,D正确。
故选C。
12.板栗树喜光、根深,茶树耐阴、根浅。某地的退耕还林工程中,构建了板—茶复合结构(即在板栗林里栽培茶树),通过精心管理,板栗和茶树两旺,提高了经济效益。同时,茶树的地上部分有效地截留了降水,减少了水土流失。下列叙述错误的是( )
A.板栗与茶树利用了不同层次的空间,体现了群落的垂直结构
B.二者根系深浅搭配,合理利用了不同层次土壤的水分和无机盐
C.板—茶复合结构显著提高了相邻营养级之间的能量传递效率
D.茶树减少水土流失,体现了生物多样性的间接价值
【答案】C
【分析】一、群落垂直结构:在垂直方向上,大多数群落具有明显的分层现象;植物主要受阳光的影响,动物主要受食物和栖息空间的影响。
二、群落水平结构:由于地形的变化、土壤湿度和盐碱度的差异、光照强度的不同等因素,不同地段往往分布着不同的种群,同一地段上种群密度也有差异。
【详解】A、板栗与茶树充分利用了群落的空间结构,利用了不同层次的空间,体现了群落的垂直结构,A正确;
B、板栗和茶树的根系深浅搭配,合理利用了不同层次土壤的水分和无机盐,B正确;
C、板—茶复合结构充分利用了不同层次的光能,但不能提高相邻营养级之间的能量传递效率,C错误;
D、茶树减少水土流失,体现的是生物多样性在调节生态系统功能方面的作用,属于间接价值,D正确。
故选C。
13.为保障粮食安全,某地引导村民“田里种粮、种菜,田坎栽果树”,形成了“稻—蒜—果”复合立体农业种植模式,将水稻—大蒜水旱轮作,粮果间作,形成多种作物相互搭配的生态系统。下列说法错误的是( )
A.稻蒜秸秆互相覆盖还田,水稻可利用蒜叶中的有机物
B.该立体农业种植模式,充分利用了群落的空间结构和季节性
C.可通过栽种彩色稻形成图案、文字等景观效果,体现了生物多样性的直接价值
D.大蒜产生的大蒜素具有抑制病菌和驱虫作用,利用了生物防治
【答案】A
【分析】生物防治:生物防治是利用物种间的相互关系,以一种或一类生物抑制另一种或另一类生物的方法。它是降低杂草和害虫等有害生物种群密度的一种方法。它的最大优点是不污染环境。
【详解】A、水稻不能直接利用蒜叶中的有机物,必须经过微生物的分解作用,将有机物转变成无机物才行,A错误;
B、该立体农业种植模式,将水稻-大蒜水旱轮作,粮果间作,充分利用了群落的空间结构和季节性,B正确;
C、栽种彩色稻形成图案、文字等景观效果,对人类有旅游观赏的非实用意义的价值,属于生物多样性的直接价值,C正确;
D、大蒜产生的大蒜素属于化学信息,利用信息来控制生物危害的技术方法利用了生物防治,D正确。
故选A。
14.相对多度是群落野外调查的一种估测指标,是指群落中某一种植物的个体数占该群落所有植物个体数的百分比。在某退耕农田自然演替过程中,植物物种甲、乙和丙分别在不同阶段占据优势,它们的相对多度与演替时间的关系如图一所示。植物乙种群的种群增长速率如图二所示。下列说法错误的是( )
A.该群落演替类型是次生演替,特点是演替速度快、经历的阶段相对较少
B.调查甲、丙种群密度的常用方法都是样方法,但样方面积可能不同
C.植物物种甲、乙和丙中最可能为乔木的是丙
D.图二中的cd段对应图一第30年至第50年,因为乙增长速率在下降
【答案】D
【分析】一、初生演替:是指一个从来没有被植物覆盖的地面,或者是原来存在过植被,但是被彻底消灭了的地方发生的演替。初生演替的一般过程是裸岩阶段→地衣阶段→苔藓阶段→草本植物阶段→灌木阶段→森林阶段。二、次生演替:原来有的植被虽然已经不存在,但是原来有的土壤基本保留,甚至还保留有植物的种子和其他繁殖体的地方发生的演替,次生演替的一般过程是草本植物阶段→灌木阶段→森林阶段。
【详解】A、在退耕农田上发生演替为次生演替,是在原有的植被虽然已不存在,但是原有的土壤基本保留,甚至还保留了植物的种子和其他繁殖体的地方发生的演替,演替速度快、经历的阶段相对较少,A正确;
B、次生演替的一般过程是草本植物阶段→灌木阶段→森林阶段,甲可能是草本,丙可能是乔木,调查乔木种群密度的样方面积一般大于调查草本种群密度的样方面积,B正确;
C、次生演替的一般过程是草本植物阶段→灌木阶段→森林阶段,丙是最晚出现的,最有可能是乔木,C正确;
D、图一中纵坐标为相对多度,是该种植物个体数所占百分比,而不是具体的数目,其变化无法直接反映种群密度的变化,30-50年,虽然乙植物占比(相对多度)在减小,但无法确定其具体的种群密度在减小,D错误。
故选D。
15.我国政府在2020年的联合国大会上宣布,中国将于2030年前确保碳达峰(CO2排放量达到峰值),力争在2060年前实现碳中和(CO2排放量与减少量相等)。下图是生物圈碳循环示意图(图中生态系统的组成成分完整,但缺少部分途径)。下列相关分析错误的是( )
A.增加E对CO2的吸收量是实现碳中和的重要举措
B.若增加途径“A→E”,则成分C表示分解者
C.碳在E、D、B间主要以有机物的形式沿食物链单向流动
D.增加途径“C→A”和“A→E”后即可表示完整的碳循环
【答案】D
【分析】根据题图中的箭头判断:A表示非生物的物质和能量,E表示生产者,C表示分解者,D表示初级消费者,B表示次级消费者。
【详解】A、E表示生产者,主要表示植物,生产者能吸收二氧化碳,减少植被的破坏,增大植被数量的面积,是有效实现碳中和的途径之一,A正确;
B、若增加途径“A→E”,指生产者通过光合作用利用二氧化碳形成有机物进入生物群落,成分C表示分解者,B正确;
C、E表示生产者,D表示初级消费者,B表示次级消费者,E→D→B形成食物链,碳在E、D、B间主要以有机物的形式沿食物链单向流动,C正确;
D、增加途径“C→A”和“A→E”后,还需要增加化石燃料、柴薪等燃烧途径才能表示完整的碳循环,D错误。
故选D。
二、选择题(本题共5小题,每小题3分,共15分。在每小题给出的四个选项,有一项或多项是符合题目要求的。全部选对得3分,选对但选不全得1分,有选错得0分。)
16.乙酰胆碱(ACh)和去甲肾上腺素(NE)两种神经递质分泌及受体的分布如图所示。已知格隆溴铵能阻断副交感神经节后纤维对效应器的作用,但节后纤维末梢ACh的释放量并未减少。下列说法正确的是( )
A.图中所示的三种神经共同构成了人的外周神经系统
B.交感神经节前纤维产生的ACh与N受体结合可引起瞳孔收缩
C.神经递质的效应机制不同,与神经递质的种类和受体类型有关
D.格隆溴铵可能通过直接与ACh竞争M受体发挥作用
【答案】CD
【分析】一、兴奋在神经纤维上的传导方式是电信号、局部电流或神经冲动的形式,在神经元之间是通过突触传递的,在突触间传递时经过了电信号→化学信号→电信号的转变过程,需要的时间长,故兴奋在反射弧中的传导速度由突触的数目决定。
二、神经调节的基本方式是反射,反射的结构基础是反射弧,反射弧由感受器、传入神经、神经中枢、传出神经和效应器五部分组成。
【详解】A、外周神经系统包括与脑相连的脑神经和与脊髓相连的脊神经,按其所支配的范围,可分为躯体神经和内脏神经,躯体神经又分为躯体运动神经和躯体感觉神经,内脏神经又分为内脏感觉神经和内脏运动神经,图中所示的三种神经,副交感神经,交感神经和躯体运动神经属于外周神经系统,外周神经系统还包括其他的神经,A错误;
B、交感神经兴奋可引起瞳孔扩张,B错误;
C、神经递质的效应机制不同,包括兴奋性和抑制性神经递质,与神经递质的种类和受体类型有关,C正确;
D、格隆溴铵能阻断副交感神经节后纤维对效应器的作用,但节后纤维末梢ACh的释放量并未减少,可推测格隆溴铵可能通过直接与ACh竞争M受体发挥作用,D正确。
故选CD。
17.海鲜过敏的原因是由于海鲜中富含大量的异种蛋白,这些异种蛋白直接或间接激活免疫细胞,引起化学介质的释放,进而产生一系列复杂的化学反应。下图为海鲜过敏反应的机理示意图,下列有关叙述错误的是( )
A.被异种蛋白直接活化的辅助性T细胞参与①过程
B.a细胞需特异性识别异种蛋白后才能分泌IgE抗体
C.正常人体的体液免疫也能发生如图所示的②③过程
D.阻止肥大细胞释放组织胺或使用抗组织胺药物可缓解过敏症状
【答案】ABC
【分析】过敏反应是指已产生免疫的机体在再次接受相同抗原刺激时所发生的组织损伤或功能紊乱的反应。过敏反应的特点是发作迅速、反应强烈、消退较快;一般不会破坏组织细胞,也不会引起组织严重损伤;有明显的遗传倾向和个体差异。
【详解】A、辅助性T淋巴细胞的细胞膜上含有抗原-MHC受体,识别的是抗原-MHC复合体,不能直接识别异种蛋白,A错误;
B、a细胞为效应B细胞,不具备识别异种蛋白的能力,B错误;
C、②中抗体分布在肥大细胞的膜表面,③再次接触异种蛋白发生过敏反应,正常体液免疫的抗体分布在体液中,与图中过程不一致,C错误;
D、由图可知,引起各种过敏症状的直接原因是肥大细胞释放组织胺,故阻止肥大细胞释放组织胺或使用抗组织胺药物可缓解过敏症状,D正确。
故选ABC。
18.下列各项中与植物激素调节功能相符的一项是( )
A.植物组织培养形成根、芽时受生长素和细胞分裂素的影响
B.乙烯广泛存在于植物多种组织中,主要作用是促进果实的发育
C.在形成无子番茄的过程中,生长素改变了细胞的染色体数目
D.赤霉素引起植株增高的原因主要是促进了细胞的伸长
【答案】AD
【分析】植物激素亦称植物天然激素或植物内源激素,是指植物体内产生的一些微量而能调节(促进、抑制)自身生理过程的有机化合物。
【详解】A、植物组织培养形成根、芽时受细胞分裂素和生长素的影响,细胞分裂素比例相对较高时便于生芽,生长素比例相对较高时便于生根,A正确;
B、赤霉素促进果实发育,乙烯促进果实成熟,B错误;
C、无子番茄的过程中生长素促进子房发育成果实,由于没有授粉所以无子,因此染色体数目没有改变,C错误;
D、赤霉素引起植株增高的原因主要是促进了细胞的伸长,D正确。
故选AD。
19.捕食者可以分为泛化种(可吃多种类型的猎物)和特化种(仅摄取一种类型的猎物),两种捕食者对群落结构的影响有所不同。下图为潮间带常见的滨螺密度与藻类种类的关系。已知滨螺吃多种藻类,尤其喜食浒苔。下列叙述错误的是( )
A.滨螺的存在削弱了浒苔的种内竞争
B.在没有滨螺的情况下,浒苔在种间竞争中处于劣势地位
C.随着滨螺密度的升高,滨螺取食浒苔的比例逐渐增大
D.特化种捕食者通常会导致物种多样性降低
【答案】BCD
【分析】分析图示曲线:在一定范围内,随着滨螺密度的增加,藻类种数(多样性)逐渐增加,超过一定范围,随着滨螺密度的增加,藻类种数(多样性)降低。
【详解】A、滨螺喜食浒苔,滨螺的存在会减少浒苔的数量,从而削弱浒苔的种内竞争,A正确;
B、依据题干“滨螺吃多种藻类,尤其喜食浒苔”判断,滨螺属于泛化捕食者,随着滨螺密度的增大,藻类种数增大,在中等密度时达到最大,这种变化可以说明浒苔在该群落中的作用具有较强的竞争力,是竞争上占优势的种类,B错误;
C、图中并没有显示随着滨螺密度升高,滨螺取食浒苔的比例变化情况,C错误;
D、“精明的捕食者策略”是指捕食者在捕食时不会将猎物全部吃光,而是会留下一定数量的猎物,以保证猎物种群能够维持一定的数量,从而保证捕食者自身在未来也有足够的食物来源。这是一种有利于捕食者和猎物种群长期共存,维持生态系统相对稳定的策略,D错误。
故选BCD。
20.下图表示农田中田鼠种群的同化量在三个主要生命活动间分配的情况:①用于产生下一代所消耗的能量;②用于与其他物种争夺相同资源所消耗的能量;③用于避免被捕食所消耗的能量。下列叙述正确的是( )
A.其他生物的竞争、捕食过程越激烈,其用于繁殖的能量分配百分比相对就越低
B.甲和丁能量分配模式均会使该种群的年龄结构呈现为增长型
C.乙能量分配模式说明该物种与其他物种的生态位可能有较大重叠
D.采取乙和丙分配模式都可以有效防治农田鼠害,且对农作物损害程度相同
【答案】AC
【分析】每一营养级同化量的去路:①流向下一营养级(最高营养级除外);②自身呼吸消耗;③流向分解者;④未被利用。
【详解】A、据图可知,用于竞争和避免被捕食的能量越多,即其他生物的竞争、捕食过程越激烈,则用于繁殖的能量分配百分比相对就越低,A正确;
B、甲能量大部分用于繁殖后代,所以甲的能量分配模式会改种群的年龄结构呈现为增长型,而丁能量用于竞争、繁殖和避免被捕食较为均衡,所以丁的能量分配模式不会使种群的年龄结构呈现为增长型,B错误;
C、乙能量大部分都用于竞争,则说明乙生物与其他生物竞争激烈,乙能量分配模式说明该物种与其他物种的生态位有较大重叠,C正确;
D、乙和丙虽然用于繁殖的能量相同,说明可以有效地控制农田中的新增的田鼠数量,但丙模式中避免被捕食的能量高于乙,说明田鼠的数量仍然较多,对农作物的损害仍然较大,而乙模式中能量大部分都用于竞争,则说明乙生物与其他生物竞争激烈,且被捕食的能量少,由此推测,该模式对农作物的损害较小,D错误。
故选AC。
第Ⅱ卷(非选择题共55分)
三、非选择题(本题共5小题,共55分。)
21.癫痫是大脑神经元突发性异常放电并向周围扩散,导致大脑功能短暂障碍的一种慢性疾病。下图为三种抗癫痫药物-噻加宾、苯巴比妥和拉莫三嗪的作用机理示意图。
(1)癫痫是谷氨酸释放__________(填“过多”或“过少”)导致的疾病,其致病机理是__________。
(2)据图分析,噻加宾抗癫痫的作用机理是________________,进而促进GABA受体打开Cl-通道,Cl-内流增加,最终影响突触后膜兴奋。由此可见,GABA是一种________(填“兴奋性”或“抑制性”)神经递质。
(3)拉莫三嗪具有与抗抑郁药物氟西汀相似的作用,氟西汀的最低有效剂量(获得最大疗效的最低剂量)为10mg/d。欲探究拉莫三嗪抗抑郁的最低有效剂量,基本思路是____________________________。临床上需要确定药物最低有效剂量的原因是__________________________。
【答案】(1)①.过多 ②.释放的过多谷氨酸会作用于NMDA受体和GABA受体,使更多的Ca2+和Na+通道打开,Ca2+和Na+大量内流,导致突触后膜突发性过度兴奋,引发大脑功能障碍
(2)①.抑制突触前膜上的GABA转运体,减少对GABA的回收,提高突触间隙中GABA的浓度 ②.抑制性
(3)①.逐渐增加拉莫三嗪服用量,观察抑郁症患者疗效,疗效不再提高时的服用量即为最低有效剂量 ②.降低药物的毒副作用,降低医药费用,减缓耐药性的产生,避免超量服药等
【分析】兴奋在神经纤维上的传导:①传导方式:局部电流或电信号或神经冲动。②传导特点:双向传导。反射发生时,感受器接受刺激并产生兴奋,然后兴奋由传入神经传至神经中枢,神经中枢对信息进行分析综合后,再将指令经由传出神经传至效应器,引起效应器反应。兴奋在神经元之间的传递:①突触:包括突触前膜、突触间隙、突触后膜。②突触小泡释放的递质:乙酰胆碱、单胺类物质等。③信号转换:电信号→化学信号→电信号。④兴奋传递特点:单向性(神经递质只存在于突触前膜的突触小泡中,只能由突触前膜释放,作用于突触后膜)。⑤神经递质作用效果有两种:兴奋或抑制。
小问1详解】癫痫是大脑神经元突发性异常放电并向周围扩散,图中谷氨酸作为神经递质释放后,和NMDA受体、AMPA受体上的谷氨酸位点结合,使离子通道打开,分别使Ca2+、Na+内流,从而使突触后神经元兴奋,故癫痫使谷氨酸释放过多导致。致病机理是释放的过多谷氨酸会作用于NMDA受体和GABA受体,使更多的Ca2+和Na+通道打开,Ca2+和Na+大量内流,导致突触后膜突发性过度兴奋,引发大脑功能障碍。
【小问2详解】噻加宾抑制GABA转运体将GABA运回突触前膜,增大GABA的作用效果。GABA作为神经递质和GABA受体上的特异性位点结合,使Cl-离子通道打开,使Cl-内流,从而抑制突触后膜兴奋。由此可见,GABA是一种抑制性神经递质。
【小问3详解】欲探究拉莫三嗪抗抑郁的最低有效剂量,自变量是拉莫三嗪的剂量,因变量是抗抑郁的最大疗效,可逐渐增加拉莫三嗪服用量,观察抑郁症患者疗效,疗效不再提高时的服用量即为最低有效剂量。拉莫三嗪抑制Na+通道的功能,具有毒副作用,该探究的意义还有降低医药费用,减缓耐药性的产生,避免超量服药等。
22.原发性醛固酮增多症(PA)是指肾上腺皮质分泌过多的醛固酮,导致血容量增大,潴钠排钾,肾素—血管紧张素(Ang)系统活性受抑制,临床表现为高血压和低血钾的综合征,是继发性高血压的常见原因。
(1)醛固酮增多引起血容量增大的原因是_________。PA引发的低血钾会引起神经细胞的兴奋性下降,原因是_________。在神经—体液调节网络的作用下,正常机体的血压维持相对稳定,这种稳定依赖于机体的_________调节机制。
(2)血浆中的肾素活性变化是诊断PA的依据之一。为验证某模型小鼠患有PA,科研人员将模型小鼠的血浆分为对照组和测定组,分别置于4℃冰浴和37℃温浴中,一段时间后测定血管紧张素I(AngI)浓度,用测定组AngI浓度与对照组AngI浓度的差值表示肾素活性,将结果与正常小鼠的测定结果进行比较,若__________,则PA模型小鼠构建成功。科研人员发现,在实验时添加适量的ACE抑制剂能提高检测的灵敏度,原因是_________。
【答案】(1)①.醛固酮会促进肾小管和集合管对Na⁺的重吸收,使细胞外液渗透压升高,导致血浆中水增多 ②.细胞外液中K+浓度低,K+外流增多,静息电位(绝对值)增大 ③.反馈##负反馈
(2)①.肾素活性低于正常小鼠的测定值 ②.ACE抑制剂可以抑制AngI转化为AngII,提高AngI含量,便于检测
【分析】大量失血导致血压下降,血液中血管紧张素含量将增加,促进血压上升;醛固酮增多可以促进肾小管对Na+的重吸收,导致血浆渗透压升高,引起抗利尿激素含量升高,肾小管、集合管重吸收水增多,最终导致血容量增加。
【小问1详解】醛固酮增多可以促进肾小管对Na+的重吸收,导致血浆渗透压升高,引起抗利尿激素含量升高,肾小管、集合管重吸收水增多,最终导致血容量增加。K+在细胞内的浓度高于细胞外的浓度,则细胞外液中K+浓度低,K+外流增多,静息电位(绝对值)增大,PA引发的低血钾会引起神经细胞的兴奋性下降。分析题图可知,血压升高时,机体通过神经-体液调节,抑制肾上腺皮质分泌醛固酮,使肾上腺皮质分泌的醛固酮减少,从而使血压降低,而血压降低之后,通过神经-体液调节,促进肾上腺皮质分泌醛固酮,使肾上腺皮质分泌的醛固酮增加,从而使血压升高,由此可知,在神经—体液调节网络的作用下,正常机体的血压维持相对稳定,这种稳定依赖于机体的(负)反馈调节机制。
【小问2详解】若测定组模型小鼠的肾素活性低于正常小鼠的测定值,则PA模型小鼠构建成功。ACE抑制剂可抑制AngⅠ转化为AngⅡ,提高AngI含量,便于检测,故在实验时添加适量的ACE抑制剂能提高检测的灵敏度。
23.下图1为T细胞通过表面受体(TCR)识别抗原递呈细胞呈递的肿瘤抗原后被激活,进而攻击肿瘤细胞的示意图。图2为肿瘤细胞的一种免疫逃逸机制示意图。肿瘤细胞大量表达PD-L1(程序性死亡配体1),与T细胞表面的PD-1(程序性死亡受体1)结合,抑制T细胞活化,逃避T细胞的攻击,即“免疫逃逸”。请回答:
(1)图1中细胞毒性T细胞通过TCR只能识别带有同样抗原的肿瘤细胞,故发挥的免疫作用具有_____性,细胞毒性T细胞分泌毒素,可促进肿瘤细胞________(填“凋亡”或“坏死”)。
(2)为阻断图2中肿瘤细胞的免疫逃逸通路,制备了抗PDL-1抗体。该抗体注入体内后通过_______传送与______结合,可解除T细胞的活化抑制。除此之外,你还能提出的治疗策略有_______。
(3)为应用于肿瘤的临床免疫治疗,需对该抗体进行人源化改造,除抗原结合区域(主要在抗体的可变区)外,其他部分都替换为人抗体区段,目的是________。
(4)免疫治疗也存在一定的局限性,除上述要考虑的风险外,过度阻断PD-1/PD-L1信号通路,还可能存在的风险有_____________。
【答案】(1)①.特异 ②.凋亡
(2)①.体液 ②.肿瘤细胞表面的PD-L1 ③.抑制肿瘤细胞内的PD-L1基因的表达
(3)降低免疫排斥
(4)T细胞攻击自身正常的细胞和组织
【分析】图1分析:TCR是T细胞表面的特异性受体,可以识别肿瘤抗原。TCR识别吞噬细胞处理呈递的肿瘤抗原后,可以增殖分化出记忆细胞和细胞毒性T细胞,细胞毒性T细胞可以识别并攻击肿瘤细胞,引起肿瘤细胞的裂解死亡。
图2分析:肿瘤细胞表面的PD-L1通过与T细胞表面的PD-1蛋白特异性结合,抑制T细胞增殖分化,从而逃避免疫系统的攻击。
【小问1详解】图1中细胞毒性T细胞通过TCR只能识别带有同样抗原的肿瘤细胞,故发挥的免疫作用具有特异性。由图可知,细胞毒性T细胞可以分泌毒素,引起肿瘤细胞裂解凋亡。
【小问2详解】由图2可知,肿瘤细胞表面的PD-L1通过与T细胞表面的PD-1蛋白特异性结合,抑制T细胞增殖分化,从而逃避免疫系统的攻击,故可以通过注射抗PD-L1抗体阻断肿瘤细胞的逃逸通路。抗PD-L1抗体进入人体后,通过体液传送与肿瘤细胞表面的PD-1蛋白结合,从而可解除T细胞的活化抑制。除此之外,还可以通过抑制肿瘤细胞内的PD-L1基因表达以达到治疗的目的。
【小问3详解】为应用于肿瘤的临床免疫治疗,需对该抗体进行人源化改造,除抗原结合区域外,其他部分都替换为人抗体区段,这样可以降低免疫排斥作用。
【小问4详解】免疫治疗也存在一定的局限性,除上述要考虑的风险外,过度阻断PD1/PD-L1信号通路,还可能存在的风险:T细胞攻击自身正常的细胞和组织,发生自身免疫疾病等,因此在与癌症做斗争的道路上,人们还有许多困难要克服。
24.某湿地经过多年科学有序的综合治理,其自然生态空间承载力和稳定性不断提升,已成为当地一道靓丽风景线。每年秋冬季节越来越多的候鸟来此长时间停栖,甚至发现比大熊猫还珍稀的鸟儿——震旦鸦雀,这些鸟类的食物主要是湿地中的底栖动物(线虫、贝壳类等)。
(1)调查发现,该湿地的某种候鸟种群密度显著增加,从种群数量特征的角度分析,其主要影响因素是_____,湿地不同区域常常呈现出种群类型和密度的镶嵌分布,这是群落_____结构的体现。
(2)为进一步提高震旦鸦雀的种群数量,研究人员提出人工辅助繁殖震旦鸦雀再放生到野外湿地的措施。该措施_____(填“能”或“不能”)提高该湿地中震旦鸦雀种群的环境容纳量,理由是_____。
(3)为了评估该湿地对鸟类的承载力,研究团队通过采样估算出湿地底栖动物的鲜重总量,据此推算出底栖动物所含的总能量。研究发现,该湿地底栖动物的总能量在冬季较低,请从种间关系的角度分析其主要原因_____。
(4)为了研究该湿地不同面积区段上移除植物功能群(主要是乔木、灌木和苔藓)对地下线虫类群的影响,研究人员通常需要采用_____的方法采集土壤,统计样本中线虫的种类和数目,从而推测线虫的_____。
有人认为不同植物功能群的移除均会降低以植物为食的线虫类群的生物量,且区段面积越大,影响越明显。上表为取食植物的线虫生物量的变化情况,请根据表中信息,判断上述观点是否正确并说明理由:_____。
【答案】(1)①.迁入率和迁出率 ②.水平
(2)①.不能 ②.湿地的生态环境没有改变,能容纳的震旦鸦雀种群数量最大值不变
(3)冬季候鸟迁入越冬,大量捕食底栖动物导致底栖动物减少
(4)①.取样器取样 ②.物种丰富度 ③.不正确。移除乔木后,大面积区段上取食植物的线虫生物量增加
【分析】一、种群的特征有:种群密度、出生率和死亡率、迁出率和迁入率、年龄组成和性别比例四个基本特征。种群在单位面积或单位体积中的个体数就是种群密度。种群密度是衡量种群大小的数量指标,出生率和死亡率、迁出率和迁入率是决定种群数量变化的主要特征,年龄组成是预测种群数量变化的重要因素,性别比例是影响种群数量的重要因素。
二、土壤中小动物类群丰富度的调查。许多土壤动物有较强的活动能力,而且身体微小,因此不适手用样方法或标志重捕法进行调查。在进行研究时,常用取样器取样的方法进行采集、调查。即用一定规格的捕捉器进行取样,通过调查样本中小动物的种类和数量来推测某一区域内土壤动物的丰富度。丰富度的统计方法通常有两种:一是记名计算法;二是目测估计法。记名计算法是指在一定面积的样地中,直接数出各种群的个体数目,这一般用于个体较大,种群数量有限的群落。目测估计法是按预先确定的多度等级来估计单位面积上数量的多少。
【小问1详解】调查发现,该湿地的某种候鸟种群密度显著增加,候鸟的生活地点表现为随季节迁徙的特征,因此,对于候鸟来讲,迁入率和迁出率是影响其种群密度变化的主要因素,湿地不同区域常常呈现出种群类型和密度的镶嵌分布,这是群落水平结构的体现,水平结构往往因为地形起伏、含水量的变化和光线的明暗而发生改变。
【小问2详解】为进一步提高震旦鸦雀的种群数量,研究人员提出人工辅助繁殖震旦鸦雀再放生到野外湿地的措施。该措施不能提高该湿地中震旦鸦雀种群的环境容纳量,因为影响环境容纳量的主要因素是当地的环境、气候等因素的改变,而题中并没有显示湿地的生态环境的改变,因此,该湿地容纳的震旦鸦雀种群数量最大值不变
【小问3详解】为了评估该湿地对鸟类的承载力,这些鸟类的食物主要是湿地中的底栖动物,因此研究团队通过采样估算出湿地底栖动物的鲜重总量,据此推算出底栖动物所含的总能量。研究发现,该湿地底栖动物的总能量在冬季较低,这是因为每年秋冬季节越来越多的候鸟来此长时间停栖,冬季候鸟迁入越冬,且这些鸟类的食物主要是湿地中的底栖动物,因此鸟类对底栖动物的大量捕食导致底栖动物减少。
【小问4详解】为了研究该湿地不同面积区段上移除植物功能群(主要是乔木、灌木和苔藓)对地下线虫类群的影响,调查土壤中的动物类群通常需要采用取样器取样法采集土壤然后利用记名计算法或目测估计法进行统计,统计样本中线虫的种类和数目,从而得出线虫的物种丰富度。
有人认为不同植物功能群的移除均会降低以植物为食的线虫类群的生物量,且区段面积越大,影响越明显。这需要根据表中信息做出判断,根据表中数据不能判断上述观点正确,因为表中信息显示,在大面积移除乔木后,大面积区段上取食植物的线虫生物量增加。
25.我国海水养殖以集约化网箱养殖为主,形成的海水网箱生态系统是一种高密度且高投饵的人工养殖生态系统。养殖动物进食后留下的大量残饵、粪便及排泄物等堆积于网箱底部,导致底质淤泥中的N和P大量增加,造成养殖海域富营养化。利用大型海藻进行生物修复,是实现我国海水养殖业可持续发展的有效途径之一。回答下列问题:
(1)流入海水网箱生态系统中的总能量是_____________。
(2)养殖网箱的底部比上层更容易形成缺氧层,分析其原因是_____________。
(3)生物修复时,大型海藻的作用是______。依据生态工程的协调原理及整体原理,选择大型海藻的种类时,需分别考虑_______和________。
(4)下表为几种常见大型海藻的C、N、P含量比较。
注:表中数值均为湿重。“2.2”即每收获1t海带鲜藻,从水体转移出的N为2.2kg。
由以上数据可知,三种海藻中修复效果最好的是________。进一步研究发现,在同一片海水养殖区根据不同海藻的生活习性和季节变化进行交替栽培,可收获更多海藻。结合生态系统的能量流动分析,其意义是_________________(答出两点)。
【答案】(1)生产者固定的太阳能和饵料中的化学能
(2)底部溶解氧较少(氧气来源少),且网箱底部有机物的积累使微生物的分解作用增强,耗氧量明显增加,形成缺氧层
(3)①.吸收N、P等无机养料,增加水体溶氧(产生/释放氧气) ②.适应当地环境(易生存)③.经济价值高
(4)①.紫菜 ②.将生物在时间上合理配置,增大流入该生态系统的总能量;也有利于该生态系统的能量更多流向对人类最有益的部分
【分析】一、生态系统的组成成分:(1)非生物的物质和能量(无机环境);(2)生产者(自养型):主要是绿色植物,还有少数化能合成型生物;(3)消费者(异养型):主要是动物,还有营寄生生活的微生物;(4)分解者(异养型):要是指营腐生生活细菌和真菌,还有少数动物;
二、N、P含量偏高引起水体富营养化,导致水面生长大量的藻类等其他生物,从而隔绝了空气和水体,使得水中氧气含量和光照强度降低,不利于水生动植物生存,导致大量动植物死亡,微生物分解,并消耗氧气,加剧水体富营养化的程度。
【小问1详解】流经该生态系统的总能量生产者固定的太阳能和人工投入的饵料中的化学能。
【小问2详解】养殖网箱的底部溶解氧较少(氧气来源少),且网箱底部有机物的积累使微生物的分解作用增强,耗氧量明显增加,使氧气减少,形成缺氧层。
小问3详解】大型海藻可以吸收N、P等无机养料,用于光合作用放氧,增加水体溶氧(产生/释放氧气);据生态工程的协调原理及整体原理,选择大型海藻的种类时,需分别考虑适应当地环境(易生存)和经济价值高。
【小问4详解】由表中数据可知,三种海藻中修复效果最好的是紫菜,每收获1t紫菜鲜藻,从水体转移出的N为6.2kg;在同一片海水养殖区根据不同海藻的生活习性和季节变化进行交替栽培,可收获更多海藻,能量流动分析,意义是将生物在时间上合理配置,增大流入该生态系统的总能量,也有利于该生态系统的能量更多流向对人类最有益的部分。
乔木
灌木
苔藓
大面积
+28%
-38%
-30%
中面积
-35%
-35%
-28%
小面积
-4%
-4%
-35%
注:+/-代表线虫生物量的增减
海藻种类
营养成分(kg)
C
N
P
海带
79
2.2
0.3
紫菜
27
6.2
0.6
江蒿
25
2.5
0.03
相关试卷
这是一份辽宁省东北育才学校等五校2024-2025学年高二(上)期末生物试卷(解析版),共25页。试卷主要包含了单项选择题等内容,欢迎下载使用。
这是一份辽宁省沈阳市2024-2025学年高一(上)期末五校联考生物试卷(解析版),共24页。试卷主要包含了单项选择题,不定项选择题,非选择题等内容,欢迎下载使用。
这是一份辽宁省沈阳市2024-2025学年高一上学期期末五校联考生物试题(解析版),共24页。试卷主要包含了单项选择题,不定项选择题,非选择题等内容,欢迎下载使用。

