所属成套资源:中考英语一轮复习语法 讲义(2份,原卷版+解析版)
中考英语一轮复习语法讲练测第18讲 构词法(讲义)(2份,原卷版+解析版)
展开
这是一份中考英语一轮复习语法讲练测第18讲 构词法(讲义)(2份,原卷版+解析版),文件包含中考英语一轮复习语法讲练测第18讲构词法讲义原卷版docx、中考英语一轮复习语法讲练测第18讲构词法讲义解析版docx等2份试卷配套教学资源,其中试卷共24页, 欢迎下载使用。
【复习目标】
掌握构词法的几种分类。
2. 熟记派生法中各个前缀和后缀的含义。
【考情分析】
分析中考英语真题可知,构词法从没有在中考试题中直接进行考查,但是在阅读理解材料中常常会出现以学过的词为词根,采用某种构成法构成的新单词,如果学生没有掌握这种构词法,就可能会影响对材料的影响,从而影响学生答题的准确性。在几种构词法中,《义务教育英语课程标准(2022年版)》附录4语法项目表对缩写和简写仅作理解要求。 综上分析,学生在复习构词法时,首先一定要记住、理解并掌握常用前缀、后缀所构成的词义变化及词性变化,其次要理解合成和转化构词法,最后,要记住一些常见的缩写和简写。
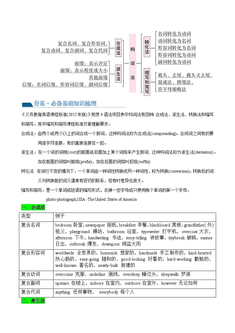
【网络构建】
《义务教育英语课程标准(2022年版)》附录4语法项目表中构词法有四种:合成法、派生法、转换法和缩写和简写。其中缩写和简写课程标准仅做理解要求。
合成法:由两个或两个以上的词合成一个新词,这种构词法称为合成法(cmpunding)。合成词之间有的要用连字符连接,有的直接连接在一起。
派生法:在一个词的词根(rt)的前面或后面加上某个词缀来产生新词, 这种构词法称为派生法(derivatin)。加在前面的词缀叫前缀(prefix),加在后面的词缀叫后缀(suffix)
转化法: 在词行不变的情况下,一个单词由一种词性转换成另一种词性,称为转换(cnversin)。转换后的词义与转换前的词义通常有密切的联系,但有时差异也很大。
缩写和简写:是一个单词或短语的缩写形式,去掉一些字母或只使用每个单词的第一个字母。
pht-phtgraph,USA -The United States f America
合成法
派生法
1. 常考前缀。
(1)表示否定。
(2)表示程度或大小。
(3)其他前缀。
2. 常考后缀。
(1)名词后缀。
(2)形容词后缀。
(3)副词后缀。
转化法
缩写和简写
缩写和简写(亦称为截断法、缩短法)可采用“截头”“去尾”“截头又去尾”“混成法”“拼缀法”和“首字母缩略法”等方法。
注意:国家、重要组织机构名称缩写(2022版新课标新增部分)
CPC(Cmmunist Party f China) 中国共产党
PLA(Peple's Liberatin Army) 中国人民解放军
PRC(Peple's Republic f China) 中华人民共和国
UN(United Natins) 联合国
UNESCO(United Natins Educatinal, Scientific and Cultural Organizatin) 联合国教科文组织
WHO(Wrld Health Organizatin) 世界卫生组织
WTO(Wrld Trade Organizatin) 世界贸易组织
WWW(Wrld Wide Web)万维网
WWF(Wrld Wide Fund fr Nature r Wrld Wildlife Fund)世界自然基金会
BBC(British Bradcasting Crpratin)英国广播公司
一、用括号内所给单词适当形式填空
1.(2023·江苏无锡·校考二模)The by (careless) put the cup n the table and it fell dwn.
2.(2023·内蒙古包头·包头市第三十五中学校考三模)The never dreamed f having a chance fr him t win the first prize in the 100-meter race. (cmpete)
3.(2023·江苏南京·统考二模)— Our neighbur next dr is putting smething n the wall.
— It’s (pssible) t sleep with all that nise.
4.(2023·江苏扬州·统考二模)With the mney, we have sent many pr children t schl. (success)
5.(2023·上海虹口·统考二模)Pr little girl! It is fr her t suffer s much. Let’s give her a hand. (fair)
6.(2023·上海崇明·统考二模)If we dn’t take actin t prtect the frests, they will sn . (appear)
7.(2023·江苏南京·校联考一模)Li Jun was (lucky) because his car brke dwn yesterday.
8.(2023·安徽芜湖·统考一模)Yu shuld take an active part in the (discuss).
9.(2022·西藏拉萨·校考模拟预测)China is an ld (east) cuntry in Asia.
10.(2020·江苏南京·统考中考真题)The nise made sleep (pssible), s I gt up and read a bk.
二、单项选择
11.(2023·黑龙江哈尔滨·统考二模)________ was started t wrk in 1961 and its gal (目标) is t imprve mre and mre peple’s sense f prtecting the Earth’s envirnment.
A.WTOB.WWFC.NBA
12.(2023·江苏镇江·统考二模)Which f the fllwing wrds can be changed int a nun by adding the suffix “-ness”?
A.pleasantB.difficultC.wrthD.careful
13.(2023·甘肃白银·统考二模)Which f the fllwing prefixes(前缀) can turn “agree” int its antnym(反义词)?
A.un-B.im-C.in-D.dis-
14.(2023·江苏宿迁·统考一模)“……Shuld yuthful heads in vain turn grey. we wuld regret fr aye.”
——The River All Red by Xu Yuanchng.
Which wrd is frmed in the same way as “yuthful”?
A.disappearB.dangerusC.ftprintD.impssible
15.(2022·江苏镇江·模拟预测)Which f the fllwing wrds is created in the same way as “careless” ?
A.wnderfulB.impatientC.dishnestD.unhappy
三、阅读理解
(2023·云南昆明·昆明八中校考模拟预测)
On March 17th, 2023, Beijing made changes t the P.E. test in the 2023 high schl entrance exam, r zhngka: All students will get full scres as lng as they take part in the exam.
Earlier this year, sme cities such as Taiyuan canceled the 1,000-meter and 800-meter runs. Other cities let students chse if they wanted t d them in the exam. This is t make sure it’s safe fr students after recvering frm COVID-19.
At the same time, P.E. classes acrss China have als made sme changes. Students are having easier activities such as dancing, fun games and sit-ups. This way they can imprve their health slwly.
“We used t run tw laps arund the playgrund every day during the mrning break. But after many students gt the illness, we didn’t d this activity and started ding Kungfu,” said Liu Jiawei, a student frm Changchun, Jilin. “As a ninth-grader, I’m als happy that I dn’t need t take the 1,000-meter run test fr zhngka. Mst students welcme this new change. But sme wh are really gd at running are nt happy because they wn’t have advantages any mre,” Liu added.
Hwever, we have t understand that such a big decisin like this wn’t make everyne happy. What’s mre imprtant is students’ safety during exercises and tests. Life cmes first befre everything else.
16.Accrding t the passage, which city canceled the 1,000-meter and 800-meter runs?
A.Beijing.B.Kunming.C.Taiyuan.D.Changchun.
17.Why did s many cities make changes t the P. E. test?
A.Because it is n lnger imprtant.B.Because students dn’t like P. E.
C.Because it is t easy fr students.D.Because it must be safe fr students.
18.What des the underlined wrd “lap” prbably mean?
A.圈数B.次数C.厘米D.小时
19.Which f the fllwing is TRUE?
A.Students started running instead f ding Kungfu.
B.Liu Jiawei was nt happy because he desn’t need t run.
C.Sme students will lse advantages because f the change.
D.All students in Liu’s schl welcme the change in P.E. test.
20.What’s the authr’s attitude (态度) twards the change?
A.Wrried.B.Unhappy.C.Surprised.D.Understanding.
一、用所给单词适当形式填空
1.(2021·内蒙古包头·统考中考真题)We were tuched by the f the welcme. (warm)
2.(2021·黑龙江鸡西·统考中考真题)With the (develp) f science and technlgy, peple can live a better life in the future.
3.(2020·山东济南·统考中考真题)Li Na is a famus tennis (play).
4.(2020·江苏宿迁·统考中考真题)Wu Jing is a well-knwn ( direct). He is ppular amng film lvers.
5.(2020·上海·统考中考真题)Sitting in frnt f the screen fr t lng is .It's bad fr yur eyes.(healthy)
6.(2020·江苏镇江·统考中考真题)My neighbur is a famus (sing) and she ften des charity wrk.
7.(2020·湖北荆门·统考中考真题)We shuld treat everyne with kindness and (warm), spreading lve and jy everywhere we g.
8.(2020·黑龙江·统考中考真题)1 tried t talk with them, but they (agree) with me.
9.(2020·黑龙江·统考中考真题)T my disappintment, the new mvie is s (meaning).
10.Many (visit) came t the hmetwn f the great man during the vacatin.
二、单项选择
11.(2020·甘肃·统考中考真题)Which f the fllwing suffixes(后缀)means "withut"?
A.–ableB.–fulC.–usD.–less
12.(2019·江苏镇江·中考真题)Which f the fllwing wrds can NOT be added the prefix "un-" t give it the ppsite meaning?
A.happyB.healthyC.usualD.plite目录
一
复习目标
掌握目标及备考方向
二
考情分析
2023年中考构词法考情分析
三
网络构建
知识点头脑风暴
四
名词考向
构词法的几种分类
派生法中各个前缀和后缀的含义
3.提升必考题型归纳
五
真题感悟
中考构词法经典考题
类型
例子
复合名词
bedrm卧室,newspaper报纸,breakfast早餐,blackbard黑板,grandfather(外)祖父,playgrund操场,bathrm浴室,typewriter打字机,vercat大衣,afternn下午,handwriting书法,strytelling讲故事,daybreak破晓,sunrise日出,utbreak爆发,dwnpur倾盆大雨
复合形容词
wrldwide全世界的,hmesick想家的,handmade手工制作的,kindhearted热心肠的,easyging随和的,gdlking好看的,hardwrking勤勉的,wellknwn著名的,newlybuilt新建的
复合动词
vercme克服,underline画线,versleep睡过头,sleepwalk梦游
复合副词
upstairs在楼上,indrs在室内,utdrs在室外,hwever无论如何
复合代词
anything任何事物, everybdy每个人
前缀
意义
例子
un
不;非
unlucky不幸运的,unhappy不高兴的,unnecessary不必要的,unusual不同寻常的,unimprtant不重要的,unhappily不高兴地,unfrtunately不幸地
im
impssible不可能的,implite不礼貌的,impatient没有耐心的
in
incrrect不正确的,infrmal非正式的,independent独立的
ir
irregular不规则的,irrespnsible不负责任的
il
illegal非法的
nn
nnstp不停的;直达的,nnsmker不吸烟者
dis
相反
disappear消失,dislike不喜欢,disagree不同意,dishnest不诚实的,disagreement意见不一致
mis
错误
misfrtune不幸,misunderstand误解,misspell拼错
前缀
意义
例子
super
超级
supermarket超市,superpwer超级大国,superman超人
mini
小的;短的
minibus 小型公共汽车, miniskirt 超短裙
前缀
意义
例子
a
处于……状态或过程中
asleep睡着的,awake醒着的,alive活着的,aside在旁边
anti
反对
antiwar反战争的
aut
自动的
autmbile汽车
en
使……
encurage鼓励,enlarge使变大,enrich使富有
fre
在……之前
frehead前额,fretell预言
inter
之间的
internatinal国际的,Internet互联网
kil
千
kilmeter千米,kilgram千克
mid
在中间
midnight半夜,midair半空中
pre
在……之前
preview预演, prepay预付
re
重新,再次
retell复述,review复习,rewrite重写,rebuild重建
tele
远程的
telephne电话,telegram电报
vice
副的
vicepresident副总统,vicechairman副主席
前缀
意义
例子
er
从事某种职业的人
player运动员,teacher教师,driver司机,wrker 工人
r
actr演员,directr导演, inventr发明家
ess
指女性
actress女演员,hstess女主人
ese
指民族、语言
Chinese中国人;汉语,Japanese日本人;日语
ian
指人
Australian澳大利亚人,Italian意大利人,Indian印度人
ist
指人
artist艺术家,pianist钢琴家,nvelist小说家,scientist科学家,physicist物理学家
ment
……的行为(或结果)
mvement运动,agreement同意,annuncement通告
in
状态、行为、机构等
actin行动,inventin发明,pllutin污染
atin
invitatin 邀请,peratin手术,fundatin基金会,rganizatin 组织
ship
情况、状态等
friendship友谊,leadership领导,relatinship关系
hd
状态、性质等
childhd童年、幼年,neighbrhd附近,街区
ing
活动、状态
feeling感觉,dancing舞蹈,meeting会议
ness
状态、特点等
happiness幸福,darkness黑暗,illness疾病
ance
性质、状况等
perfrmance表演,appearance出现
dm
领域、状况等
freedm自由,wisdm智慧,kingdm王国
al
过程、状态等
arrival 到达,refusal 拒绝
前缀
意义
例子
ful
充满……的
useful有用的,careful仔细的,helpful有帮助的
less
没有,无
careless粗心的,meaningless无意义的,harmless无害的
ly
具有……性质;每隔……时间
lvely可爱的,friendly友好的,mnthly每月的,weekly每周的
y
有……特性的
healthy健康的,nisy吵闹的,rainy多雨的,lucky幸运的,thirsty渴的,sleepy困倦的,cludy多云的,windy有风的
ish
稍有……的;有……性质的
flish愚蠢的,childish孩子气的
able
能……的;具有……性质的
cmfrtable 舒适的,enjyable愉快的,changeable易变的
ible
hrrible可怕的,terrible糟糕的
ed
状况、心情等
interested感兴趣的,excited感到兴奋的,surprised感到惊讶的,tired 疲倦的,pleased高兴的
ing
描述事物
interesting有趣的,exciting令人兴奋的,mving动人的
al
与……有关的
natural自然的,persnal个人的,musical音乐的
ic
……的
electric电的,scientific科学的,plastic塑料的
ical
medical医学的,chemical 化学的,histrical历史的
en
表示材料
wden木制的,glden金制的,wlen羊毛的
ern
表示方位
eastern东方的,suthern南方的,western西方的
us
表示特点
famus著名的,dangerus危险的
ive
active积极的,expensive昂贵的,attractive吸引人的
前缀
意义
例子
ly
以……方式
happily高兴地,quickly迅速地,freely自由地,plitely有礼貌地
ward(s)
表示方向
nrthward(s)向北,dwnward(s)向下,frward(s)向前
词类转化
例子
名词转化为动词
water n. 水→v. 浇水
shw n. 演出,节目→v. 给……看;展示
hand n. 手→v. 传递
clr n. 颜色→v. 染色
bk n.书→v. 预订
动词转化为名词
walk v. 散步;走→n. 散步(take a walk)
lk v. 看→n. 看(have a lk)
stp v. 停止→n. 车站(bus stp)
talk v. 谈论→n. 谈话(have a talk)
形容词转化为名词
daily adj. 日常的→n. 日报
final adj. 最后(终)的→n. 决赛
形容词转化为动词
slw adj. 慢的→v. 放慢
free adj. 空闲的→v. 释放
clean adj. 干净的→v. 清扫
dry adj. 干燥的→v. 把……弄干
副词转化为动词
dwn adv. 向下→v. 打倒,击倒
类型
方法
例子
截头
截去原词的开头部分词
airplane=plane飞机 telephne=phne电话
去尾
去掉原词的末尾部分词
taxicab→taxi出租车 examinatin→exam测试
截头又去尾
截去原词的开头和末尾的部分词
refrigeratr→fridge冰箱
混成法
保留原来两词各自的一部分
pht+graphy→
phtgraphy摄影,摄影技术
拼缀法
由两个或两个以上的词混合或紧缩而成,只保留了原来几个词的部分
breakfast and lunch→brunch早午餐
mtrist's htel→mtel汽车旅馆
news bradcast→newscast新闻广播
首字母缩略法
由所含单词的首字母或多个字母组成
cm=centimeter厘米
kg=kilgram千克
km=kilmeter千米
相关试卷
这是一份中考英语一轮复习语法讲练测第17讲 连词(讲义)(2份,原卷版+解析版),文件包含中考英语一轮复习语法讲练测第17讲连词讲义原卷版docx、中考英语一轮复习语法讲练测第17讲连词讲义解析版docx等2份试卷配套教学资源,其中试卷共43页, 欢迎下载使用。
这是一份中考英语一轮复习语法讲练测第15讲 代词(讲义)(2份,原卷版+解析版),文件包含中考英语一轮复习语法讲练测第15讲代词讲义原卷版docx、中考英语一轮复习语法讲练测第15讲代词讲义解析版docx等2份试卷配套教学资源,其中试卷共54页, 欢迎下载使用。
这是一份中考英语一轮复习语法讲练测第12讲 数词(讲义)(2份,原卷版+解析版),文件包含中考英语一轮复习语法讲练测第12讲数词讲义原卷版docx、中考英语一轮复习语法讲练测第12讲数词讲义解析版docx等2份试卷配套教学资源,其中试卷共30页, 欢迎下载使用。

